再次提醒!2026国家高毒农药禁限用最新名单,违者重罚!

作者:综合整理 2026/1/22 11:08:01
近日,有部门接到消费者的举报,个别地方的商户和个别企业,依旧在违规销售国家明令禁止及一些限制使用的含毒农药。(点击查看→央视曝光:伪造日期、换包装、熟人销售……禁限用高毒农药为何屡禁不止?)为保障食品安全与生态环境可持续发展,农业农村部等相关部门持续完善农药管控政策,明确划定禁限用农药范围及使用要求。现结合农业农村部(含原农业部)最新公告及官方名录,对各类禁限用农药进行全面梳理。一、已全面禁止生产
近日,有部门接到消费者的举报,个别地方的商户和个别企业,依旧在违规销售国家明令禁止及一些限制使用的含毒农药。(点击查看→央视曝光:伪造日期、换包装、熟人销售……禁限用高毒农药为何屡禁不止?为保障食品安全与生态环境可持续发展,农业农村部等相关部门持续完善农药管控政策,明确划定禁限用农药范围及使用要求。现结合农业农村部(含原农业部)最新公告及官方名录,对各类禁限用农药进行全面梳理。
一、已全面禁止生产、销售和使用的农药(永久性禁令)
图片

二、2026年6月1日起全面禁用农药
图片

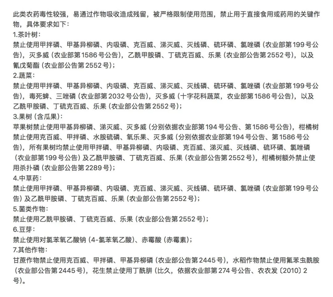
三、部分作物/场景禁用农药(范围性禁令)
图片


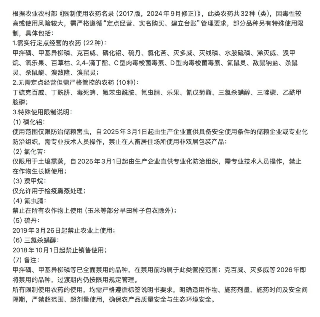
四、限制使用农药(需定点经营、实名购买)
图片
相关推荐