农药行业哪个岗位最缺人?作为企业老板或总经理,你的企业哪个岗位招人最难?进入22年1月份短短不到10天的时间里,至少有三位农药企业市场部负责人向笔者求助推荐“产品经理”。殊不知笔者也很“头疼”关于产品经理的问题,作为一名从业19年、做产品工作17年的资深产品经理,经常被请求介绍产品经理,与企业相关负责人交流时也经常涉及关于缺产品经理的问题、产品经理培养的问题。关于产品经理岗位好像有这样的现状和共识
农药行业哪个岗位最缺人?
作为企业老板或总经理,你的企业哪个岗位招人最难?
进入22年1月份短短不到10天的时间里,至少有三位农药企业市场部负责人向笔者求助推荐“产品经理”。殊不知笔者也很“头疼”关于产品经理的问题,作为一名从业19年、做产品工作17年的资深产品经理,经常被请求介绍产品经理,与企业相关负责人交流时也经常涉及关于缺产品经理的问题、产品经理培养的问题。
3、从外面“挖过来”的产品经理往往水土不服,做不出企业想要的大品、爆品,似乎江郎才尽。4、“挖一个”市场部长或市场总监,要么水土不服还没来得及培养新人就走人了,要么呆了2、3年公司原来市场部的人都走了,这属于理念不同。你所在的企业还有哪些关于产品经理的传说,不妨贡献出来。笔者也想问问:寻找产品经理的企业经营者、人力资源总监们是否换位思考过当前产品经理们的处境、想法?其实,有必要先听听他们的心声(不一定对,更不要对号入座):1、我要做的是产品经理,不是产品计划经理,也不是产品推广经理,更不是产品出品经理。2、老板就是公司的首席产品经理,我所做的就是理解老板意图、执行老板创意和产品构想,没有什么自主权甚至就是个“背锅侠”。3、辛辛苦苦做好的产品营销方案,往往被销售人员的几句话或、几个电话或者是两个问题(问题一:这么贵我们怎么卖?谁谁的价格比我们便宜。问题二:产品没有差异化,我们怎么去开发客户?),就被老板弄成了废纸一张,最后这个产品用低于或接近竞品的价格去销售。4、想做产品差异化不被认可,想做试验示范没人听,需要开观摩会没有费用支持,按照销售意愿做好产品出品(包装、规格、价格,对接配方、安排生产)之后就没有权力再过问该产品了。5、新产品没有考核权,业务经理只销售最好卖的、最容易上量的产品,没几年公司产品断档了,被问责的一定是产品经理,因为你是管理产品的。于是出现了这样的局面:有点规模的农化企业都设有市场部,基本上按照杀菌剂、杀虫剂、除草剂等产品类别进行划分,也赋予了相应的职责,但是在开展相关工作的时候就变味儿了——有个好创意需要做新配方,研发不支持,于是加入到同质化竞争中;根据作物解决方案和套餐的需求要出多个规格或商标,生产不支持,于是失去了进入客户套餐方案的机会;制定了新产品销售指标、新客户开发指标、推广指标,到年底完成任务的业务经理不被考核,结果新产品各项指标都没完成,于是没有3年后发现公司没产品了;好不容易找到了一款产品的差异化卖点或创新的包装,销售不认可,于是这个产品又参与到“性价比”(其实就是低价)的竞争中。到年底,总经理对市场部、对产品经理不满意,产品经理对公司平台不满意,公司开始“挖”行业内好的产品经理,产品经理开始需要行业内有口碑的“平台”。结果呢?企业换了人还是那样,人换了平台也是照旧。有的说因为国内企业“以销售为中心,业绩为王”,外企不是吗?每年的增长压力并不比国内企业小;有的说国内产品经理能力太差,有一些优秀的行业产品经理在国内企业却不能适应,无法做出瞩目的产品,这又如何解释呢?笔者通过自己的经历和所见所闻,做出如下总结以飨读者:第一,基因决定:很多农化企业在设立市场部的时候就没有搞清楚它的作用,成立初衷就是做为销售的服务部门而成立的,慢慢的就成了产品推广部,承担给客户开会、讲课的职责。第二,竞争环境:2000多家国内企业不参与竞争很难,40000个登记证件,同质化产品多到差异化更难,同时包括用户认证在内,对国产农化产品的定位,让产品经理的发挥空间不大。第三,产品特点:缺少专利产品,即使有个别复配专利产品也很容易被模仿,很难做出完整的产品生命周期管理,往往是上市1、2年就需要上量,此时销售手段就比营销策略更重要了。第四,思维方式:对市场部的赋能,对产品经理的赋权决定了产品经理多数是销售思维而不是产品思维;给市场部的KPI,对产品经理的考核决定了产品经理提出的登记立项多数都是当前卖的最好的产品,而不是应用战略思维去做颠覆性的创新登记。以上四点中基因和思维可以认为是主观因素,竞争和产品则是客观的;客观存在我们难以通过个体努力改变,这能寄希望于行业的创新、变革。但是,主观方面是可以通过企业深刻认识后的努力来改变的,也只有改变影响产品经理的主观因素才能从内部培养出符合企业发展的产品经理。产品经理是农药行业最缺的人才,产品经理也是农化企业最难招聘的岗位。没错,其实就是企业如何培养出适合自身发展的优秀产品经理?大学毕业进公司,培养了2年的产品经理去做销售了——煮熟的鸭子飞了!从队友公司请过来的优秀产品经理,做了2年也没有策划出一个像样的产品——竹篮打水一场空。空降的市场部长(市场总监),干了2年,市场部是有了,职责也清楚,可就是发挥不出作用——是选择错误还是水土不服。老板下定决心培养产品经理,外请行业大咖讲课,对内培训学习,用了2年也没有培养出一个合格的产品经理——真是肉包子打狗白扔了。解决问题的问题出在哪里了?关键是“2年”,也就是时间,做为企业老板当然希望能够很快获得效益了,也知道市场部不像销售部能够有立竿见影的增长,于是给了“2年”的时间。殊不知市场部是战略部门,没有3、5年很难见效,产品经理的工作是“慢工出细活”,没有3年的准备、试错、定位是很难形成适合企业的产品策划方案,很难打造出满足企业要求的大品的。尤其是对于一个从来没有市场部,需要全新设立市场部的企业来说,更难以充分理解市场部的职能、发挥市场部的作用。即使是像制剂企业龙头诺普信这样经过了企划部到市场部的演变,在产品经理的打造上也有断档现象。现在已然来到2022年,面对当前诸多不确定性,当农化企业需要实现开门红的时候,当销售人员拿着2021年底策划的新产品找到客户的时候,发现开门红没有产品支撑,新策划的产品得不到客户认可。然后就去找产品经理,这一找不打紧竟然发现产品经理到销售做业务了,自己策划的产品也不能说服客户接受,或者那个产品经理离职了。这就解释了为什么最近又开始了新一轮的“产品经理荒”。战略,清晰的人才战略——也就是做正确的事以及正确的做事。哪一种才是正确的?笔者偏向于第一种,在内部培养,尤其是对于有一定规模的企业,因为只有内部培养的产品经理才能够充分理解企业文化、把握企业基因、协调企业内部关系,才能滋养出好产品甚至是大单品。当然,自身培养也是需要借助外力的——外聘优秀市场部长(市场总监)进行人才规划和培养,外请行业优秀产品经理或产品大咖进行培训指导。笔者注:“立足行业,只有共享”并不是不好,而是在运作过程中很难掌握,这里对招聘产品经理的企业有两个建议:沉住气,待时机——找到合适的人,而不是眉毛胡子一把抓;给空间,懂放权——找到了人就要给他发挥空间,允许进行试错;只有做到这两点才可能解决当前行业普遍存在的水土不服问题。对于打算进入新公司的产品经理也有两个建议:放空心态、因地制宜——不要总回忆过去的成绩,在上一家企业即使创造了颠覆性的产品,也不要照搬到新公司,必须在现有条件下打造大品;尊重历史、着眼未来——不否定新公司的老产品,存在即是合理,当初的定位、定价、策划一定是历史条件下的必然选择,不要来了就全盘否定,同时也要认清既然让你来就一定是有问题需要我们解决,要着眼未来,哪怕是对老产品的改造,也是在肯定历史贡献的基础上进行创新和创造;总之需要你忘记过去重新打造属于新公司的大品牌。
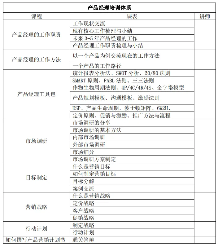
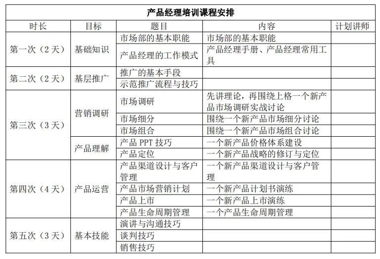
搭建一个平台——从产品立项到产品销售的全过程管理平台,创造产品经理滋养环境;基于两个原则——产品思维原则和品牌价值原则,营造产品经理生存空间和适宜其发展的土壤;赋予三种权力——产品定价和相关政策制定,新产品的规划和考核,产品相关费用使用和分配,激发产品经理能力的发挥;形成四种模式,建立多种培养方式,培养不同类型的产品经理以满足需求;培育五种能力,最终获得符合企业发展需要的优势本土产品经理。技术专业模式——植物保护等专业毕业后进入市场部从产品助理开始做起,产品助理时期主要是做试验或者进行产品推广、技术应用讲座等,了解产品特性、懂技术是其突出的特点;销售转岗模式——优秀的销售人员(销售经理、大区经理、省区经理)转型做产品经理,这有点类似郭德纲说的听相声的听着听着变成了说相声的,知道什么包袱让听众笑——也就是更加了解市场需求、会营销是其优势;技术推广模式——研发或技术推广岗位提升做产品经理,有的企业产品助理承担着技术推广的职责,深刻掌握产品使用技术、能够进行有效的推广应用是这类产品经理的特长;科班模式——所谓正统就是市场营销专业做农化产品经理,在快消品行业市场营销专业确实是最正宗的产品经理来源,就有先天的理论基础和市场营销优势。这是企业获得产品经理的四种主要模式,供参考和选择。同时,也希望说说你企业的产品经理主要是来自哪种模式,还是有更好的方式。在培养尤其是选择产品经理时需要关注其五种能力,笔者曾以《如何成为一名被需要的产品经理》和《漫谈产品经理五力模型》两篇文章进行阐述,详细介绍了内化于心的五力模型。原力Force:是产品经理发展中的天花板;主要包含两种能力——沟通力和学习力,产品经理必须具有同理心能够站在客户角度、用户角度进行沟通才能获得产品策划的灵感,这是一切的起源动力。协同力Synergy:是基础能力,拥有横向协作能力就能够做好初级产品经理——向前与销售协同,向后与研发协同,向左与生产协同,向右与采购协同;一般产品经理策划的一版产品都需要做好企业内部的协调工作。执行力Executive power:这是跨越式发展的起点,拥有通往市场的那张火车票,也是产品经理懂营销、会推广、能销售的具体体现,尤其是一个新产品的策划产品经理需要找到原点市场,通过试验示范观摩会进行宣传推广,进而在原点市场的基础上完成产品上市会。自驱力Self driving force:这个可以做为产品经理的通关之力,能够让产品经理螺旋式提高,形成自我循环,成就品牌产品经理。创造力Creative ability:它可以让产品经理做出行业大单品、开创品类,打上产品经理的烙印。要从三个维度提升产品经理水平,培养产品经理能力,打造高素质产品经理队伍。定期会议,时机成熟后组织每年一度的产品经理大会或产品最佳营销策划评选。2、系统培训:建立产品经理培训机制,打造产品经理培养体系周期性对新人进行培训,不定期组织提升产品经理业务能力的培训“农化产品经理(作物经理)大会”“品类战略”等,以及针对产品的专业会议,如“杀菌剂、杀虫剂、除草剂行业峰会”,提高产品经理战略思维的“中国农药行业市场和销售高峰论坛”,同时还应该与其他企业进行交流。


培养产品经理要“立足自身,内部培养”,用三年时间搭建一个平台、遵循两个原则,对产品经理赋予三种权力,在企业内部形成四种产品经理培养模式,用“产品经理五力模型”培育五种能力。希望越来越多的农化企业在产品经理培养这件大事上,能够做正确的事以及正确的做事!