核桃夏季裂果、黑果脱落,多是由于核桃举肢蛾为害造成的,该虫主要为害果实,每年6~8月份其幼虫蛀入青果,使果实变黑、开裂而大量脱落。防治措施:(1)采果后至土壤结冻前或明年3、7月份进行树下垦复、清除杂草和残枝落叶,将举肢蛾控制在出土之前,垦复深度15厘米以上,范围要稍小于树冠投影面积。(2)6月中旬至8月中旬,及时摘除黑果和捡拾落果,集中深埋(30厘米以上)或烧毁。(3)药剂防治于6月中旬至7月中
果树种植新技术 2024/6/6 10:24:01
6月进入猕猴桃果实膨大期,营养生长和生殖生长同时进入关键时期,猕猴桃果树需要吸收大量的养分和水分供果实生长和培育下年的结果母枝,这一阶段的管理至关重要。6月份应重点做好以下几点:疏果、定果,进行夏剪。及时疏除畸形果、扁平果、伤果、小果及过密的果实,保留发育良好的正常果。要根据品种、树势、树龄确定合理的负载量,美味猕猴桃亩产控制在2000-2250千克,中华系猕猴桃亩产控制在750-1000千克。及
果树种植新技术 2024/6/6 10:23:19
(1)葡萄为什么要修剪?1)延长生长年限:葡萄是多年生植物,一般种植第二年就可结果,且果树可活150年左右,可结果20~40年左右,而修剪整枝的目的就是能有效延长果树的生长年限,让枝条很好的更新新陈代谢,延缓衰老。2)促进养分吸收:葡萄树长到一定时间后,主枝就会迅速扎根生长,吸收了大量养分,使侧枝缺少营养,无法正常生长,所以修剪可有效促进整枝与分枝的生理活性,加强各部位的营养吸收,增强疏导作用,以
果树种植新技术 2024/6/6 10:22:37
芒果是人们最喜欢的水果之一,它被称为是“热带水果之王”,它有着独特的风味和口感,具有很高的营养价值,果实内含有丰富的糖、蛋白质及粗纤维等营养物质,深受人们的喜爱。种植户们通常都会采用套袋的方式来给芒果提升品质,所以芒果套袋以后的管理尤为重要,那么套袋后都需要做哪些管理呢?1、病虫害防治 在套袋之前,需要进行病虫害的防治,套袋以后也要对芒果树进行除虫
南方果蔬种植技术 2024/6/6 10:21:32
近日,《2024—2026年农机购置与应用补贴实施意见》(以下简称《意见》)已印发实施。《意见》提出,要大力支持农民和农业生产经营组织购置使用先进适用的农业机械,引领农机研产推用全链协同,加快发展新质生产力,为切实保障国家粮食安全、加快农业农村现代化提供坚实支撑。在支持重点方面,《意见》提出要突出高性能播种机、智能高速插秧机、大型智能高端联合收获机械等有助于粮油等主要作物大面积单产提升、丘陵山区农
农业农村部网站 2024/6/6 10:19:03
毛毡苔(Drosera rotundifolia)外观柔弱,叶上佈满腺毛,腺毛上有黏液,可以捕食昆虫。荷兰瓦赫宁恩大学和莱顿大学联手开发了一款创新捕虫剂。他们以植物食用油为基底,让它氧化,变成浓稠的黏性液体后,再喷洒到叶片上,模仿毛毡苔这类食虫植物的黏虫液滴,抓住小害虫。放大看圆叶毛毡苔,上面有许多黏性小液珠,可捕食昆虫。图片来源:Petr Dlouhý(CC BY-SA 3.0)借镜食虫植物,除
環境資訊中心 2024/6/6 10:12:48
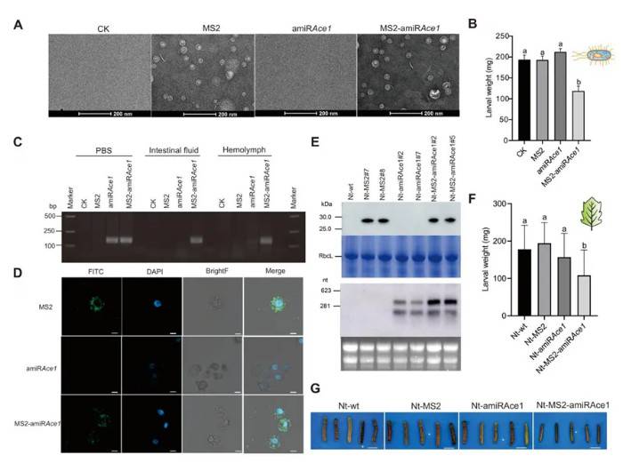
RNAi是一种靶向专一性强、绿色安全的防治害虫新技术。植物介导的RNAi在鞘翅目害虫(玉米根萤叶甲等)和鳞翅目害虫(棉铃虫等)中的应用都是在2007年被报道,但到目前为止关于鞘翅目害虫RNAi防治的产品已经有三项问世,而植物介导的RNAi技术在棉铃虫中的应用遇到了瓶颈。分析棉铃虫对RNAi不敏感的原因可能是棉铃虫中肠内存在丰富的dsRNase,且活性非常高,进入中肠的dsRNA分子会很快被中肠内的
中国农药工业协会 2024/6/6 10:05:35
土壤问题一直是影响柑橘生长的关键因素。在实际生产中,土壤板结、酸化、养分流失等问题,直接影响着作物的生长和产量。特别是对于柑橘等经济作物来说,土壤问题更是直接影响到果实的品质和产量。如何帮助柑橘种植户获得更好的收益,加速柑橘更加均匀的转色和增甜,成了需要破解的难题。四川绿微生物科技有限公司通过一款产品——黑疆君,很好地解决了这个问题,下面一起来看看它的神奇之处吧!产品介绍产品名称:黑疆君有效成分:
《农资与市场》传媒 2024/6/6 10:05:06
近几年随着农资行业竞争加剧,大家都在说农资不好干、生意难做,同样一个镇上原来只有三四家农资店,现在一条街上就有七八家,再加上电商冲击,渠道下沉等因素导致农资产品的价格竞争越来越激烈。为了维持经营很多零售商被迫加入价格战中,大家都想通过低价来获取更多的市场但是现状却是,想通过价格取胜的零售商,未来只会更加艰难!因为价格并不是零售商的优势价值才是:比价格永远比不过,没有最低只有更低&nbs
每天农资 2024/6/6 9:59:04
近日,江苏长青农化南通有限公司发布精异丙甲草胺及2-甲基-6-乙基苯胺试生产公示公告。现进入调试阶段,调试时间为2024年5月30日至2025年4月30日。项目总投资13481万元(其中环保投资807.5万元),建设地点位于如东县洋口化学工业园(西区)。项目拟在现有厂区新建1座精异丙甲草胺车间二,利旧改造盐酸羟胺车间为精异丙甲草胺车间一,建设精异丙甲草胺原药生产线1条、2-甲基-6-乙基苯胺生产线
公司公告 2024/6/6 9:58:23
农技土肥水〔2024〕54号 各省、自治区、直辖市土肥(耕肥、耕环、耕保、农技)站(中心),天津市、辽宁省农业发展服务中心,新疆生产建设兵团农技推广总站,北大荒农垦集团有限公司农业发展部: 为贯彻落实中央1号文件精神和《农业农村部关于印发〈2024年全国粮油等主要作物大面积单产提升工作方案〉的通知》(农农发〔2024〕2号)要求,强化水肥一体化技术应用,实现玉米密植和水肥精准调控,支撑玉米
全国农技中心 2024/6/6 9:53:25
近日,中化公司发现某些网络平台存在以中化化肥名义销售包括但不限于“蓝麟”、“优翠露”、“优靓美”“维格施”、“焕益能”、“小巨人”和“艾菲特”等中化化肥品牌产品的商家。经中化化肥核实,此类商家账号均非中化化肥或下属分公司开设。 为保障广大农户的利益,中化化肥在此声明: 中化公司从未开通任何官方线上销售渠道,也从未授权或委托任何企业、个人通过第三方网络平台销售中化化肥相关产品。从网络上购买的中化
中化化肥 2024/6/6 9:51:35
原标题:农药行业竞争论 2021、2022连续两年农药价格上扬,行业还处于热火朝天的夏季,2023年农药价格陡然下跌,一下子又滑进了冬天,现在仍然不能确定是初冬、严冬或者暮冬,农药人倍受煎熬。农药行业怎么走?特别是企业如何应对,很难一下子说清楚,我们所能够做的是从整个国民经济行业发展的广阔视角,分析梳理农药市场竞争的要素,导引出微观企业可能采取的
《农药科学与管理》2024年第5期 2024/6/6 9:48:03
四唑虫酰胺是由拜耳公司开发的新型邻甲酰氨基苯甲酰胺类杀虫剂,拜耳成功将四唑基引入此杀虫剂中,实现了全球首创。这使得四唑虫酰胺成为双酰胺类杀虫剂中同时含四唑结构的新型杀虫剂。1 产品简介 中文通用名称:四唑虫酰胺 英文通用名称:tetraniliprole &
辉胜农药登记代理 2024/6/6 9:45:16
近日,关于黑龙江省佳木斯市高新区黑龙农药有限公司年产2,000吨高丝氨酸、2,000吨精草铵膦项目在相关网站备案批复公示。 项目拟投资9,000万元,生物发酵法产(S)-2-氨基-4-羟基丁酸、精草铵膦、副产菌渣蛋白饲料,建设厂房8,657平方米,购置加工发酵罐、离心机、烘干机、蒸发器、过滤器、蒸馏塔、存储、环保设施等设备450台套。计划建设年产
原料药情报局 2024/6/6 9:42:35
近日,科迪华宣布扩大与中国水稻研究所的战略合作伙伴关系。此次合作将专注于加强专门为中国水稻种植户量身定制的作物保护技术,旨在助力提高中国各地的产量、农民福利和粮食安全。 根据续签的协议,科迪华和中国水稻研究所将开展一系列合作,助力提高水稻种植中作物保护技术的功效和可持续性,包括: (1)先进除草
科迪华农业科技 2024/6/6 9:39:43
通过走访市场发现,有一批曾经为农资努力奋斗过的零售商正在躺平,当他们面对竞争激烈、内卷严重的农资市场,不再像以前那样像打鸡血似的,做进一步突破了!这批人是谁呢?是35岁左右的零售商。那为什么他们不再像以前那样努力干农资了?主要原因有这4点!1.行业发展太快,竞争太激烈这批35岁左右的零售商看到其他农资店这两年在做升级转型,转型完开始内卷打价格战,打完价格战现在又开始比谁短视频宣传引流的厉害了,感觉
每天农资 2024/6/6 9:38:27
6月5日上午,天脊集团举行2024年六五环境日主场宣传活动,本次活动主题为“全面推进美丽中国建设”,现场学习习近平总书记关于生态文明建设的重要论述,发放六五环境日宣传手册,在“建设美丽中国,我们在行动”展板上签字,观看环境宣传片,为“优秀环能员”颁奖。 &nbs
天脊集团 2024/6/6 9:37:57
近日,巴斯夫宣布,公司在美国推出了一款名为Aramax Intrinsic的创新杀菌剂,旨在为高尔夫球场提供更高效的病害管理解决方案。这一新产品的问世,标志着高尔夫球场草坪养护技术向前迈出了重要一步。 Aramax Intrinsic杀菌剂结合了两种高效活性成分:吡唑醚菌酯和灭菌唑。这种独特的组合赋予了产品强大的广谱控制能力,能够有效防治26种冷
世界农化网 2024/6/6 9:36:41
在响应生物体中,RNAi沉默可以以细胞自主(Cell-autonomous RNAi)或非细胞自主的方式进行(Non-cell-autonomous RNAi)。1 细胞自主RNAi 在细胞自主RNAi的情况下,沉默过程仅限于引入(或表达)dsRNA的细胞,并涵盖这些暴露细胞内的RNAi过程。2 非细胞自主RNAi&nbs
宋华子 2024/6/6 9:33:24
Some representative placeholder content for the first slide.
Some representative placeholder content for the second slide.
Some representative placeholder content for the third slide.