新策略!增强鳞翅目害虫RNAi效率

作者:中国农药工业协会 2024/6/6 10:05:35
RNAi是一种靶向专一性强、绿色安全的防治害虫新技术。植物介导的RNAi在鞘翅目害虫(玉米根萤叶甲等)和鳞翅目害虫(棉铃虫等)中的应用都是在2007年被报道,但到目前为止关于鞘翅目害虫RNAi防治的产品已经有三项问世,而植物介导的RNAi技术在棉铃虫中的应用遇到了瓶颈。分析棉铃虫对RNAi不敏感的原因可能是棉铃虫中肠内存在丰富的dsRNase,且活性非常高,进入中肠的dsRNA分子会很快被中肠内的

RNAi是一种靶向专一性强、绿色安全的防治害虫新技术。植物介导的RNAi在鞘翅目害虫(玉米根萤叶甲等)和鳞翅目害虫(棉铃虫等)中的应用都是在2007年被报道,但到目前为止关于鞘翅目害虫RNAi防治的产品已经有三项问世,而植物介导的RNAi技术在棉铃虫中的应用遇到了瓶颈。分析棉铃虫对RNAi不敏感的原因可能是棉铃虫中肠内存在丰富的dsRNase,且活性非常高,进入中肠的dsRNA分子会很快被中肠内的dsRNase迅速降解。即使进入中肠的dsRNA分子也会被内体捕获,无法进入棉铃虫内源的RNAi反应。为了提高RNAi分子向昆虫细胞的传递送效率,纳米材料、洗涤剂和聚合物等方法可以保护dsRNA或小干扰RNA(siRNA)分子免受酶降解,并促进其跨膜转运,已被用作载体以提高RNAi效率。然而,还没有生物体自身来源的,和植物(质体)介导RNAi可兼容的递送策略报道。

近日,中国农科院深圳农业基因组所/湖北大学张江教授课题组在Molecular PlantIF:27.5)上发表题为Plastid engineering with an efficient RNAi delivery system based on bacteriophage MS2 virus-like particles enhances plant resistance to cotton bollworm(基于噬菌体MS2病毒样颗粒的高效RNAi传递系统的质体工程增强了植物对棉铃虫的抗性)的研究论文,报道了一种新颖的RNAi传递系统,实现了细菌和质体介导RNAi对鳞翅目害虫的有效防控。为增强基于RNAi害虫防控效率提供了一种新策略。

图片

噬菌体MS2是单链RNA病毒,由180个衣壳蛋白单体自组装而成二十面体,其直径为22-29 nm。噬菌体MS2的特异性组装是通过衣壳蛋白与特定的19 nt核苷酸序列(称为pac位点)的相互作用实现的。本研究中利用MS2保护RNA的特点与细胞穿透肽TAT融合(TAT,一种源自人类免疫缺陷病毒1HIV-1)的调节蛋白),使得新形成的MS2-VLP一方面能够保护RNA分子免受棉铃虫中肠液的降解,另一方面使得RNA分子可以快速进入棉铃虫细胞。

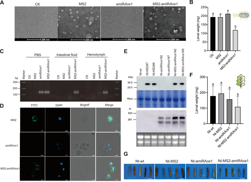
首先,该研究利用大肠杆菌系统验证MS2-VLP能否有效递送RNA分子增强RNAi对棉铃虫的抗性。结果发现改造后的MS2-VLP成功在大肠杆菌内形成了病毒样颗粒,将病毒样颗粒的粗提物与棉铃虫中肠液孵育,两个小时后只有MS2-VLP保护的amiRAce1(靶向棉铃虫Ace1基因的人工微小RNA)没有被降解,同时纯化后的MS2-VLP转染Sf9细胞系发现改造后的MS2-VLP能够进入细胞内。随后利用大肠杆菌系统表达MS2-VLP递送的amiRAce1hpAce1(靶向棉铃虫Ace1基因的发卡RNA)饲喂棉铃虫,MS2-amiRAce1/MS2-hpAce1均引起了棉铃虫HaAce1的基因显著性下调,体重下降(图1)。类似的,研究人员也证实了该MS2-VLP递送系统在提高斜纹夜蛾RNAi反应中同样有效。

进一步,利用质体工程表达系统的独特优势,通过质体转化获得了质体表达的MS2-VLP转基因株系,分析质体内积累的amiRAce1含量,发现质体转化植物Nt-MS2-amiRAce1内积累了更多的amiRAce1,质体转化植物可以引起棉铃虫显著性HaAce1基因的下调,体重下降,蛹重的变化以及羽化失败(图1)。

图片

1. 基于MS2-VLPRNAi递送系统在细菌和质体中增强棉铃虫的防治

因此,本研究通过大肠杆菌和质体表达系统表达MS2-VLP包裹的RNAi分子(amiRNA, hpRNA)被棉铃虫取食后,MS2-amiRNA进入棉铃虫中肠。由于噬菌体包裹RNAi分子有效防止了棉铃虫中肠中dsRNase的降解,增强了MS2-amiRNA在棉铃虫中肠内稳定性,通过MS2-VLP表面展示穿透肽TAT进入棉铃虫细胞内,引起棉铃虫体内的RNAi反应,影响棉铃虫的生长发育(图2)。

图片

2. MS2-VLP递送RNAi系统增强棉铃虫RNAi反应的模式图

文章链接:https://doi.org/10.1016/j.molp.2024.05.013
相关推荐