一文带你了解农药禁限用

作者:中国农药工业协会 申继忠 2022/12/13 11:07:37
农药禁限用的含义关于农药禁限用,似乎没有一个统一的定义或释义。而美国EPA对农药禁用和限制使用的含义作如下解释。农药禁用:为了保护人类健康或环境而被EPA禁止其所有已获注册的用途的农药。它包括首次注册被拒绝批准的农药以及/或已被企业撤销登记的农药。在美国限制使用的类型主要有2种。一是经认证的使用者才能使用的产品。为了确定这类产品,联邦法典 CFR §152.170给出了人的健康危害标准和非靶标物种

农药禁限用的含义






关于农药禁限用,似乎没有一个统一的定义或释义。而美国EPA对农药禁用和限制使用的含义作如下解释。


农药禁用:为了保护人类健康或环境而被EPA禁止其所有已获注册的用途的农药。它包括首次注册被拒绝批准的农药以及/或已被企业撤销登记的农药。


在美国限制使用的类型主要有2种。一是经认证的使用者才能使用的产品。为了确定这类产品,联邦法典 CFR §152.170给出了人的健康危害标准和非靶标物种的危害标准,据此标准将最终用途产品归为只能由经认证的使用者(或由其直接监督的人)使用的产品。这是美国限制使用农药的一种情形。如果没有某种限制,按照标签上的警告、注意事项和使用说明或按照普遍和公认的使用方法使用产品时,可能对环境造成不合理的不利影响,而且限制使用所减少的风险将超过限制使用所减少的利益。在此情况下,EPA可以依法对产品或产品类别施加限制。另外,美国 EPA 还有“严格限用农药”的概念。严格限用是指几乎所有登记的用途都被环保署禁止,但某个或某些特定的已注册的用途仍被授权。


本文采用EPA的农药禁用释义。而在更多情况下,可以将“农药限用”理解为“对某种农药原始标签上的某些用途予以否定而保留其余用途”。这点与EPA的“严格限用”不同。因为EPA的严格限用似乎是指“仅限用于某些用途”,而人们通常理解的是“限制某种农药的某些用途”。实际上这是同一事物的2个方面,只是强调的重点不同。如在中国的农药限用中,规定甲拌磷、甲基异柳磷、克百威、水胺硫磷、氧乐果、灭多威、涕灭威、灭线磷这些农药禁止在蔬菜、瓜果、茶叶、菌类、中草药材上使用,禁止用于防治卫生害虫,禁止用于水生植物的病虫害防治。


2021年10月8日美国EPA发布了一个长达42页限用农药清单(RUPs),所列产品多达千余种。这说明美国经过风险评估后批准的农药登记中相当一部分都带有某些限制条件。这正如前面所言,在风险评估为导向的登记制度下,要使获得登记的农药不对人和环境生态造成不利影响,仍需要登记后的一系列管理措施。


影响农药禁限用的主要决定因素






笔者认为,决定某种农药是否可能被禁用或限用,除了农药本身的因素之外,还有商业因素或国际贸易因素(表1)。


图片


其中农药本身的因素主要是指农药化合物本身具有的内在有害性。当这些有害性符合比如欧盟的活性物质截断标准时就会被禁止登记和使用;当符合下文将要介绍的高危农药标准(实际也是截断标准)时就会作为高危农药被禁限用。同时考虑到农药本身的危害性及暴露机会和程度就构成美国基于风险评价的禁限用农药的依据。


农药禁限用标准






目前为止,尚没有世界统一的农药禁限用标准。但是,根据目前世界各国以及国际组织的实践来看,高危农药的禁限用已经达到最高的重视程度,在国际组织推动下正力图提高各国政府对高危农药的认识,加快淘汰高危农药的步伐。此外,还有在某些国际协议(如《鹿特丹公约》《斯德哥尔摩公约》《蒙特利尔议定书》)下的某些农药的禁限用。欧盟新的农药法规设定了农药活性物质审批和制剂产品登记的标准,给出了明确的否决标准。


高危农药需逐步禁限用

  • 高危农药的定义

FAO/WHO 在2016年发布的《高危农药指导》中给出的定义是:高危险农药指根据世界卫生组织或全球化学品统一分类和标签系统(GHS)等国际公认的分类系统或在相关具有约束力的国际协定或公约中所列明的对健康或环境具有特别高水平急性或慢性危害的农药。


此外,在一个国家的使用条件下可能会对健康或环境造成严重或不可逆转的损害的农药可被视为高危并作为高危农药处理。


高危农药应该是首先被禁限用的农药。


有些农药具有持久性和生物累积性,而且在环境中可长距离迁移,已被《关于持久性有机污染物的斯德哥尔摩公约》禁止。《鹿特丹公约》也要求出口商要向进口商提供一些危险农药的配方信息。


然而,其他很多具有高度危险性的农药,在全球范围内并没有完全被控制。根据世卫组织的说法,现有的数据太有限,无法估计农药对全球健康的影响,但从科学文献中可以清楚地看到,农药的生产、使用、传播和不当处理的影响是一个重大的全球健康问题。


联合国环境规划署(UNEP)《国际化学品管理战略方针(SAICM)》第四届国际化学品管理会议(ICCM4)于2015年举办。该会议通过了一项决议,承认高危农药是一个国际关注的问题,并呼吁采取一致行动来解决高危农药问题。


  • 高危农药的确认标准

2007 年粮农组织/世卫组织农药管理联合会议制定了高危险农药的8项标准,满足其中任何一项标准的农药都被视为高危农药。


标准1:农药制剂符合WHO农药毒害分类(WHO Recommended Classification of Pesticides byHazard) Ia或Ib级的。


标准2:农药有效成分及其制剂符合全球化学品统一分类和标签系统 (Globally Harmonized System,GHS)1A和1B类致癌物的。


标准3:农药有效成分及其制剂符合GHS 1A和1B类致突变物的。


标准4:农药有效成分及其制剂符合GHS 1A和1B类生殖毒性的。


标准5:《关于持久性有机污染物(POPs)的斯德哥尔摩公约》附件A和B中列出的农药活性成分,以及符合附件D第1段所有标准的农药活性成分。


标准6:《鹿特丹公约》附件Ⅲ中关于事先知情同意程序的农药活性成分和制剂。


标准7:列入《蒙特利尔议定书》关于消耗臭氧层物质的农药。


标准8:对人类健康或环境有高度严重或不可逆不利影响的农药有效成分和制剂。


FAO/WHO 2016 年发布的高危农药指导仍然沿用这8项标准。


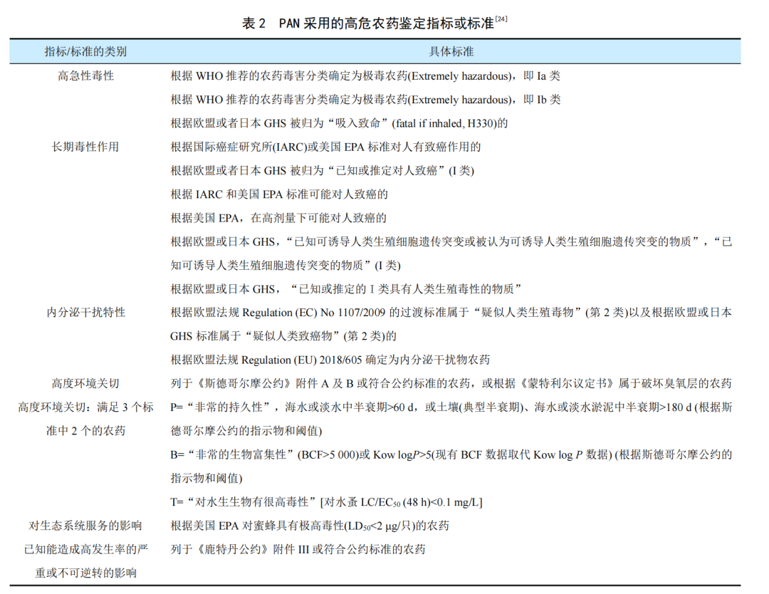
此外,国际农药行动网(PAN)在制定高危农药清单时,也制定了高危农药确认标准(表2)。此标准综合了更多的信息资源。


图片


  • 高危农药清单

目前还没有“高度危险农药”的统一清单。国际农药行动网(PAN)在高危农药清单确定方面行动最早。PAN的高危农药清单的第1版于2009年1月16日发布。关于识别高危农药的附加标准经过几次修订,并发布了几份更新的高危农药清单。目前最新版的是2021年清单。


PAN《国际高度危险农药名录》最初是由PAN(德国)制定的,回答了“什么是高危农药”。PAN 高危农药清单目前仅基于认可机构的分类,是通过汇编来自国际机构(WHO)、欧盟(EU)、国家机构(如美国 EPA、日本)和农药性质数据库的信息而创建的。未来,在获得可靠的、询证的和可公开获取的数据时,《高危农药清单》还将以已记录的对人类健康或环境产生严重或不可逆转的不利影响的农药活性成分和制剂的高发生率案例为基础。


目前最新的高危农药清单是2021年3月发布的,对之前清单进行了更新,并对高危农药的确认标准做了以下修订:为了反映这一清单的国际性,纳入了日本和欧盟用于确定长期健康影响的GHS。在内分泌干扰物的鉴定方面,已不再使用欧盟2004 年起过时的优先清单作为参考;相反,除仍在使用的Regulation (EC) 1107/2009关于内分泌干扰物性质的过渡标准之外,还包括根据欧盟委员会新法规Regulation (EU) 2018/605 确认的内分泌干扰物农药。此外,根据EPA的说法,“高剂量可能对人类致癌”的农药也包括在内。


2021年清单中共有338个化合物,与2019年3月的HHP清单相比,将以下农药排除:2,4-滴丁酯、莠去津、单氰胺、氯苯嘧啶醇、碘苯腈、毒莠定、特丁净和代森锌。另外在新名单中增加了2,4-滴、克菌丹、氯苯胺灵、草净津、福美铁、除虫菊素、西玛津等34种农药化合物。


2013年,FAO更新并更名的《国际农药管理行为守则》发布。它最初的目的是包含一个关于HHPs的 JMPM标准的附件。然而,委员会决定制定一份单独的指导文件——《高度危险农药指南》。


FAO 建议的高危农药风险降低措施

  • 降低风险的选项:监管措施

⑴ 禁止所有含有特定有效成分的产品。

⑵ 取消一种或多种特定制剂产品的注册。

关于前2种办法,《农药管理国际行为守则》规定:“如果根据风险评估,风险缓解措施或良好销售方式不足以确保产品的处理不会对人类和环境造成不可接受的风险,则可考虑禁止高度危险农药的进口、分销、零售和购买。”


禁止有效成分或取消制剂产品登记可以立即生效,但更常见的是允许有一个逐步淘汰期。


⑶ 严格限制使用(即只允许用于非常特定的目的及由持证使用者使用)。


⑷ 修订现有登记,并(进一步)限制已经登记的用途。


⑸ 只允许农药按处方购买。


  • 风险缓解办法:非监管措施(政策和行政措施

⑴ 推广替代方案,强调IPM方法。

⑵ 加强正确使用和降低风险的产品管理措施(例如正确使用培训、确保提供和使用个人防护用品、预防性标签声明等)。


世界各国高危农药登记和使用现状

2018年WHO和FAO对全球农业和卫生使用农药的监管状况进行了一次调查,并于2019年发布了调查报告。


报告显示,在全世界范围内,只有62%的国家在已登记的农药或正在使用的农药中确定了高危农药,这表明许多其他国家仍需着手开展工作解决高危农药的问题。截至目前,41%的国家评估了与使用中的高危农药有关的需求和风险,但在非洲地区,只有20%的国家评估了高危农药的需求和风险。


针对每种高危农药制定和实施风险降低计划的国家所占比例相对较小(全球只有21%),特别是在非洲和东部地中海地区。在非洲地区,有45%的国家向国际组织(如FAO和WHO)提出了解决高危农药问题的援助要求,但在东部地中海地区,只有少数国家提出了这种援助要求。因此,尽管最近取得了进展,但在许多国家,高危农药仍然是一个需要查明和解决的关键问题。


FAO/WHO《国际农药管理行为准则》提供了关于高危农药指导,约61%的国家在审查和做出关于农药的登记决定时使用了FAO/WHO关于高危农药的指南,但只有38%的国家遵循了公共卫生农药使用相同的指南。在高危农药指南的使用方面,各区域之间存在很大差异。


在世界范围内,大多数(84%)的国家在为农业用途的农药产品重新注册或定期复核的法规(主要或次要法规)中遵循了高危农药的相关规定。但是,一些国家,特别是在非洲和东南亚,没有相关规定。此外,报告对公共卫生农药有高危农药相关规定的国家很少,这可能是因为部分国家的公共卫生农药不受农药立法的监管,进而可能会影响某些国家为了维护公共健康而继续使用持久性有机污染物或高危农药。


世界各国对高危农药的禁限用现状


  • 禁止、逐步取消或限制

根据调查结果来看,绝大多数国家采用了《鹿特丹公约》或《斯德哥尔摩公约》等多边条约中的决定来禁止、逐步淘汰或限制农药使用。此外,有些国家报告使用了某种审查程序来评估一种农药的适用性和风险,但是非洲区域很少报告使用这种程序。各国还通常以其他国家为榜样,或使用其他未指明的机制来禁止、限制或逐步淘汰高危农药(表3)。

图片

  • 禁用的决定

根据农药的种类,由国家的一个或多个当局决定是否继续使用、限制使用或禁止使用某种已登记的农药。就农药而言,农业部通常是做出这些决定的机构,但其他机构(最常见的是环境机构)也发挥重要作用。


对于公共卫生用农药,多数国家是由卫生部决定禁限用,但在许多国家农业部和其他机构也发挥着重要作用。


  • 提供农药列表

大多数(但不是所有)国家都有一份已注册的农药和被禁农业用农药清单。就公共卫生农药而言,有清单的国家较少,这可能是因为有些国家的农药立法没有包括公共卫生农药。此外,在相当多的国家,这些清单没有公开提供,这表明许多国家的公众可能不知道哪些农药已被禁用。


  • 面临的挑战

一些国家在执行《鹿特丹公约》方面遇到了一些挑战。通知最终管制行动(例如禁止或严格限制化学品)对60%的国家来说是一项挑战。56%的国家认为提交进口回应是一项挑战。20%的国家面临出口和出口通知的挑战。


高危农药在亚洲国家的使用和监管现状


FAO/WHO于2022年发表了一项关于亚洲13个国家的高危农药登记和使用情况的调查报告。这13个国家包括阿富汗、不丹、中国、印度、日本、黎巴嫩、马来西亚、蒙古、缅甸、尼泊尔、巴基斯坦、菲律宾和新加坡,研究时间为2020年12月15日至2021年4月。根据FAO/WHO 的高危农药标准(第1~7 项标准),确定亚洲使用高危农药的国家状况,并鼓励审慎考虑有效管理高危农药的缓解方案。根据亚洲13个国家农药注册主管部门注册有效成分等相关信息,并参考不同国家和国际期刊的研究报告,发现在13个亚洲国家注册的农药产品(包括有效成分)约有 3557个,用于控制农作物害虫和公共卫生用途,仍在使用的已注册农药中有214 个是高危农药。对已注册的制剂产品清单的分析显示,在亚洲国家注册的214个高危农药中包含61个不同的活性成分。


在这些高危农药有效成分中,杀虫剂(33个有效成分)占54%,杀菌剂(11 个有效成分)占18%,除草剂(6个有效成分)占10%,杀鼠剂(8个有效成分)占13%,杀螨剂(2个有效成分)占3%,杀线虫剂(1个有效成分)占2%。


根据农药毒性级别,在13个亚洲国家登记的农药有效成分中,可以将高危农药分成3组:第1组119个制剂产品属于高急性毒性的 WHO Ia (31个)和 WHO Ib (88 个);第2组109种有效成分属于具有慢性毒性的,包括致癌(5 种)、致畸(13种)和生殖毒性(91种);第3组41种有效成分分别属于《斯德哥尔摩公约》POP(4种)、《鹿特丹公约》PIC(34种)和《蒙特利尔议定书》(3种)禁用或限用的。即44%的有效成分属于第1组具有高急性毒性,41%属于第2组具有慢性毒性,15%属于第3组环境公约禁限用的。根据 FAO/WHO 标准,5个高危农药有效成分被归为致癌性Ia或Ib类,13个被归为致突变性Ia或Ib类,91个被归为生殖毒性Ia或Ib类。


中国是农药生产和使用大国,中国对待高危农药的态度对全球都有重要影响。因此,中国政府对高危农药的监管非常严格。多年来一直在努力淘汰高危农药的生产和使用以及进出口。在遵守国家公约方面也非常主动,而且措施得力。


截至2022年5月,中国已经禁止生产和使用的农药品种有46个有效成分,包括甲胺磷、甲基对硫磷、对硫磷、久效磷、磷胺、六六六、滴滴涕、毒杀芬、二溴氯丙烷、杀虫脒、二溴乙烷、除草醚、艾氏剂、狄氏剂、汞制剂、砷类、铅类、敌枯双、氟乙酰胺、甘氟、毒鼠强、氟乙酸钠、毒鼠硅、苯线磷、地虫硫磷、甲基硫环磷、磷化钙、磷化镁、磷化锌、硫线磷、蝇毒磷、治螟磷、特丁硫磷、氯磺隆、福美胂、福美甲胂、胺苯磺隆、甲磺隆、百草枯(自2020年9月25日起禁止销售)、2,4-滴丁酯(2023年1月29日起禁止使用)、林丹(自2019年3月26日起)、硫丹(自2019年3月26日起)、溴甲烷(农业上禁用)、三氯杀螨醇、氟虫胺(自2020年1月1日起禁止使用)、杀扑磷(已无制剂登记产品)。另有甲拌磷、甲基异柳磷、水胺硫磷、灭线磷,将于2024年9月1日起禁止销售和使用。


还有一部分高危农药处于限制使用状态,不允许用于蔬菜、瓜果、药用植物、茶叶、食用菌等。


目前仍在登记有效状态的高毒农药品种(10 个):甲拌磷、甲基异柳磷、克百威、灭多威、灭线磷、涕灭威、磷化铝、氧乐果、水胺硫磷、氯化苦。


越南是东南亚农药使用大国之一。截至2019年越南禁用的高危农药有效成分共31个,它们的相关制剂产品也被禁用。这些有效成分包括艾氏剂、六氯环己烷(林丹)、镉化合物、克百威、氯丹、杀虫脒、滴滴涕、狄氏剂、硫丹、异狄氏剂、七氯、碳氯灵(isobenzan)、异艾氏剂、铅、甲胺磷、甲基对硫磷、久效磷、乙基对硫磷、五氯酚钠一水化合物、磷胺、氯化莰、敌百虫、砷化合物、克菌丹、敌菌丹、六氯苯、汞化合物、锡化合物、滑石、2,4,5-涕等。


高危农药在北非和近东国家的使用和监管现状


Hajjar 等于2022年发表了一篇调查报告,分析了北非和近东国家(NENA)高危农药的监管现状。这项工作调查了该地区已登记的农药,并根据FAO/WHO 关于高危农药指南的高危农药 8 项标准确定了该地区正在使用的高危农药品种。调查发现,在NENA地区注册和使用的农药有效成分总数为642个。NENA 地区仍在使用的高危农药有89个,其中50%根据GHS高危农药的1~7项标准进行了评估。结果表明,高危农药中杀虫剂占50%,杀菌剂占22%,除草剂占10%,杀线虫剂占8%,杀鼠剂占10%。另有38个高危农药是根据标准8确定的。一些非洲国家和地区仍在使用的高危农药需要提供技术援助以减少它们的使用,需要协助的类型因国而异。为了确定需要的技术和法律协助优先事项,必须在不久的将来以国家为基础进行评估。


高危农药在东欧、高加索和中亚地区的使用和监管现状


2019、2020年,来自东欧、高加索和中亚地区(EECCA)的7个国家的非政府组织在国际公共卫生网络的支持下,通过将现有数据与公共卫生网络清单进行比较,对其国家公共卫生规划的情况进行了详细研究。结果显示,该地区使用了大量的高危农药。PAN 名单中的30 多个高危农药在参与研究的EECCA 国家都有应用。


专家们注意到EECCA 国家立法的漏洞,这些法律不能有效地控制农药的使用。在该区域的国家,几乎完全没有评估高危农药对健康和环境影响的流行病学研究。然而,即使是零碎的数据也显示了广泛的土壤污染,大量蜜蜂死亡、农药中毒和与暴露高危农药相关的疾病的增加。


欧盟农药审批标准和农药禁限用现状


  • 欧盟原药审批的健康标准

⑴ 应建立每日允许摄入量(ADI)、可接受的操作暴露水平(AOEL)、急性参考剂量(ARfD)、安全系数应在100以上,如果有特别的如发育神经毒性或免疫作用,应考虑扩大安全系数。


⑵ 活性物质、安全剂、增效剂根据更高级遗传毒性试验结果评估不属于1~2级诱变物质。


⑶ 活性物质、安全剂、增效剂根据致癌试验结果评估不属于1~2级致癌物。


⑷ 活性物质、安全剂、增效剂根据生殖毒性试验结果评估不属于1~2级生殖毒性物质。


⑸ 活性物质、安全剂、增效剂根据相关数据信息评估不可能具有导致人类不良反应的内分泌干扰性。


  • 欧盟原药审批的环境标准和生态毒理标准

⑴ 活性物质、安全剂、增效剂属于持久性有机污染物(POPs)的化合物不得批准。

⑵ 活性物质、安全剂、增效剂被认为是PBT(持久、生物富集和有毒)的化合物不得批准。

⑶ 活性物质、安全剂、增效剂的生态风险评价结果可被接受的才能被批准。

⑷ 活性物质、安全剂、增效剂对非靶标生物无内分泌干扰作用。

⑸ 活性物质、安全剂、增效剂对蜜蜂不得有不可接受的危害。

⑹ 活性物质、安全剂、增效剂在地下水中的残留量可被接受。

2020年4月17日,欧盟向WTO发布了否决代森锰锌和溴苯腈原药续展的通报,它们被否决的根据就是原药审批标准。


  • 欧盟农药制剂的审批标准

符合以下标准的制剂产品才被批准登记:⑴ 以Regulation (EC) No. 1107/2009 之附录Ⅰ中获得批准的原药作为有效成分;⑵ 确认产品(制剂)的良好药效;⑶ 对作物或作物产品无不良影响;⑷ 对脊椎动物不会产生痛苦,并无需采取必要的处置;⑸ 对人或动物健康不会直接或间接产生不良影响;⑹ 对地下水无不良影响;⑺ 对环境无不良影响(包括消长和分布,特别包括对饮用水和地下水的污染,及有关对非靶标生物的影响)。


欧盟禁用代森锰锌、毒死蜱和百菌清也是基于上述审批标准(表4)。

图片


  • 欧盟植物保护产品比较评价和替代标准

2015年1月,欧委会根据 Regulation (EC) No1107/2009 法规,提出含77 个农药有效成分的《替代产品目录》,要求各成员国于2015年8月开始,针对名录中产品新的登记,混剂、标签拓展时,寻找更加安全的替代产品,逐步淘汰名录中产品。


欧盟在Regulation (EC) No 1107/2009 法规附录Ⅱ第4部分中列出7个标准,只要一个有效成分符合这7个标准中的1个,就会被列入《替代产品名录》。


这7个标准分别为:⑴ 在有效成分/使用分类的群组中,该有效成分的 ADI、ARfD 或 AOEL 显著低于多数已批准的有效成分;⑵ 满足被视为PBT(持久、生物富集和有毒)物质标准中的2个(例如持久和生物富集、生物富集和有毒等);⑶ 综合考虑有效成分的内在负面影响特性(如发育神经毒性或免疫毒性等),加之使用/接触方式等,仍然可能引起担忧,例如对地下水存在很高的潜在风险,甚至需要非常严格的风险管理措施(例如采用广泛的个人防护设备或需要充分大的缓冲区);⑷ 含有显著比例 的 非 活 性 异 构 体 ;⑸ 按 照 Regulation (EC)No.1272/2008 条款的规定,其被划分为或将被划分为致癌物类别1A或1B (如果该有效成分根据1107/2009 法规附录Ⅱ 3.6.3 部分的标准没有被排除);⑹ 按照 Regulation (EC) No.1272/2008 条款的规定,其被划分为或将被划分为生殖毒性类别 1A或 1B [ 如 果 该 物 质 根 据 Regulation (EC) No1107/2009 法规附录Ⅱ 3.6.4 部分的标准没有被排除];⑺ 假如根据欧盟或其他国际同意的试验准则的评估资料,或由官方评估的其他可以得到的资料或信息,该物质被认为具有干扰内分泌的特性,从而可能对人类产生不利影响 (如果该物质根据1107/2009 法规附录Ⅱ 3.6.5 部分的标准没有被排除)。


2020年,欧盟将双酰草胺、甲氨基阿维菌素、氟咯草酮、精高效氯氟氰菊酯、氯吡嘧磺隆、种菌唑和环磺酮7个有效成分列入《替代产品目录》中。


另外,欧盟实施从农场到餐桌战略(from Farm toFork Strategy),欧盟委员会于 2020年5月宣布了2项农药减排目标,作为“从农场到餐桌”战略的一部分。即到2030年化学农药的使用和风险减少50%,更危险的农药的使用也减少50%。


印度拟禁用 27 个农药有效成分所依据的标准


2020年,印度政府拟禁用27个农药有效成分(杀虫剂12个,杀菌剂8个,除草剂7个),并列出了每种活性成分的禁用原因和信息来源。这主要参考了欧盟、美国和其他国家的禁限用依据和禁限用决定。


图片


从表5可见,印度政府拟禁用27个农药活性成分的依据也不外乎本文前面提到的那些风险评价项目。


国际多边协议下的农药禁限用


关于国际贸易中某些危险化学品和农药的事先通知同意程序的《鹿特丹公约》、关于持久性有机污染物的《斯德哥尔摩公约》、关于破坏臭氧层物质管制的《蒙特利尔议定书》和关于汞的《水俣公约》(Minamata Convention on Mercury)都是与农药禁限用有关的国际协议。缔约方各国在农药国际贸易和本国农药注册方面必须遵守这些公约。


  • 《鹿特丹公约》

《鹿特丹公约》是关于在国际贸易要求的某些危险化学品和农药的事先通知同意程序(PIC),即当某种农药由于健康或环境原因而被禁止或严格限制时通知缔约方各国。在某些条件下,可以将这种农药添加到《公约》附件 III 中,这个附件所列是被事先通知同意程序所规定的化学品。因此,《鹿特丹公约》是检查农药是否在其他地方被禁止或严格限制的重要信息来源。根据受管制状态,可以将与《鹿特丹公约》有关的化学品(包括农药)分成如下几类:


⑴ 被列入公约附件 III 的化合物或农药

列入附件 III 的农药是在不同区域的至少 2 个国家已被禁止或严格限制的,或已被确定为严重危险的农药制剂。对于附件 III 中的每一种化学品,都有一份决定指导文件,其中提供了关于该农药的技术资料以及将该化合物列入附件 III 的理由。


⑵ 被通知为禁用或严格限用的农药

这些农药往往是尚未被列入附件 III,但公约已收到一份或多份关于禁用或严格限用的通知。公约有一个数据库列出所有收到的通知,并提供采取这些措施的理由摘要。该数据库包括所有通知,无论农药后来是否被列入附件 III。


⑶ 关于具有严重危害性的农药制剂的提议

公约的数据库列出了已收到的关于严重危险农药制剂的所有提议,并提供了理由摘要。该数据库包括所有提议,无论农药后来是否已列入附件 III。


⑷ 建议列入附件 III 的化学品

化学品评审委员会(CRC)建议列入《公约》附件III 的化学品,已公布一份决定指导文件(DGD)草案,将在下次缔约方大会(COP)提交审议。


⑸ 化学品审查委员会(CRC)预定审查的候选化学品

这些所谓的“候选化学品”已安排由化学品审查委员会(CRC)进行审查。尚无 DGD 可用。


  • 《斯德哥尔摩公约》

《斯德哥尔摩公约》确定了被归类为持久性有机污染物的农药。这些物质具有特殊的物理和化学性质:⑴ 一旦释放到环境中,它们在很长一段时间内(多年)保持不变;⑵ 由于涉及土壤、水,尤其是空气的自然流动过程而广泛分布于整个环境中;⑶ 累积在包括人类在内的生物体的脂肪组织中,并在食物链的较高层以较高浓度存在;⑷ 对人类和野生动物都有毒。《公约》缔约方承诺消除或限制这些化学品的生产和使用,或减少它们的无意释放。作为《斯德哥尔摩公约》的缔约国,不可能登记被列为持久性有机污染物的农药,或需要加以限制。如果持久性有机污染物审查委员会审查了这些情况,就会详细阐述其风险。各国在审查农药登记申请的过程中,也可能需要特别注意正在审查拟列入公约的农药:即《斯德哥尔摩公约》下的持久性有机污染物清单;经审查拟列入公约的化学品(包括农药),已具备风险概况和风险管理评估文件。


  • 《蒙特利尔议定书》

《蒙特利尔议定书》旨在减少消耗臭氧层物质的生产和消费,以保护地球脆弱的臭氧层。《蒙特利尔议定书》实现了所有国家和一个区域经济一体化组织的普遍参与,这是有史以来第一个实现全球参与的多边环境协定。


《蒙特利尔议定书》缔约方承诺减少并最终(在大多数情况下)消除各种消耗臭氧层物质的生产和使用。公约文件列出了受管制的化学品清单。其中有一个属于农药,即溴甲烷,被列入公约附件 III。


  • 《水俣公约》

《水俣公约》是一项旨在保护人类健康和环境免受汞的不利影响的全球条约。除其他目标外,该公约旨在逐步淘汰和减少若干产品中汞的使用。其中包括“杀虫剂、杀菌剂和外用防腐剂”,其在2020年以后原则上不得制造、进口或出口。


全球农药禁限用现状


PAN专门收集整理全球各国对农药的禁用情况。根据PAN2022年发布的全球禁用农药清单,168个国家禁用有效成分531个,比2021年的清单多71个,比2019年的清单多163个。


欧盟是淘汰农药最多的地区。新法规Regulation(EC) No 1107/2009实施以后,经过对已有农药的再评审和新增登记申请的审批,截至2022年6月欧盟未被批准的农药有效成分937个,获得批准452个。


世界各国也时常发布禁限用农药名单,及时跟进发达国家的禁限用脚步。


相关推荐