行业研究:高效绿色农药俨然成为行业发展的主基调,预计优质原药企业将获得新机遇

作者:中农纵横 2023/7/13 8:47:18
众所周知,农药在防治农作物病虫害、保障粮食增产增收的过程中发挥着不可替代的作用。2022年全球作物用农药市场销售额693亿美元,近5年CAGR为5%。全球农药产业链分工基本成型,跨国巨头牢牢把持着前端创新药研发和终端制剂销售渠道两大高附加值环节,而得益于完备的基础化工产业体系以及极具竞争力的成本控制水平,中国拥有全球近70%的原药产能,行业呈现“原药强、制剂弱”的特征。而随着农药品种结构的不断升级

众所周知,农药在防治农作物病虫害、保障粮食增产增收的过程中发挥着不可替代的作用。2022年全球作物用农药市场销售额693亿美元,近5年CAGR为5%。全球农药产业链分工基本成型,跨国巨头牢牢把持着前端创新药研发和终端制剂销售渠道两大高附加值环节,而得益于完备的基础化工产业体系以及极具竞争力的成本控制水平,中国拥有全球近70%的原药产能,行业呈现“原药强、制剂弱”的特征。而随着农药品种结构的不断升级,预计市场规模仍维持稳定增长。其中,以高效低毒农药、生物农药为代表的环境友好型农药将加速替代老旧农药,发展前景广阔。

农药产业链概述

1.1 农药:不可替代的重要农资,市场规模稳步增长

根据作用对象的不同,农药分为作物用农药和非作物用农药两大类。其中,作物用农药主要用于果蔬、玉米、小麦、大豆等粮食作物的保护,需求量远大于非作物用农药。而根据防治对象的不同,作物用农药可进一步分为除草剂、杀菌剂、杀虫剂、植物生长调节剂等。此外,农药还可以根据原料来源分为化学农药和生物农药。化学农药通过化学反应制成,是当前农药市场的主流;生物农药则是利用生物活体或其代谢产物对有害生物进行杀灭或抑制。

图1:农药的分类

图片

根据Phillips McDougall的统计,2022年全球农药市场销售额为781.93亿美元。其中,作物用农药占比接近九成,市场销售额达692.56亿美元,近5年CAGR为5.0%。分地区来看,亚太、拉美两地是规模最大、增长最快的地区市场。2022年,亚太地区市场销售额218.85亿美元,占比32%,近5年CAGR为6.1%;拉丁美洲市场销售额191.37亿美元,占比28%,近5年CAGR为8.6%。分品种来看,除草剂依然是规模最大的细分市场,占作物用农药市场的44%;杀虫剂、杀菌剂位居其后,市场份额分别为27%、25%。三大类品种以外的其他产品份额仅4%。

图2:1980-2023年全球农药市场规模及变化情况(亿美元)

图片

资料来源:Phillips McDougall&Agbioinvestor,中农纵横研制

图3:2022年全球各地区作物用农药市场份额

图片

资料来源:Phillips McDougall

图4:2021年全球作物用农药市场品种结构

图片

资料来源:Phillips McDougall

1.2 全球产业链分工基本成型,跨国农化巨头主导市场格局

农药通过研发、登记上市等流程后,需要经历中间体、原药、制剂三大生产环节才能加工成可供终端用户使用的产品,并通过分销渠道流向农户等消费者。此外,大型农药企业及分销商通常还会为农户提供用药指导及病虫害预警监测等技术服务。具体各环节来看,产业附加值最高的是上游创新药研发和下游终端制剂销售及相关服务:

农药研发是技术壁垒最高的环节。只有少数巨头才有资金和技术实力从事规模性的新型原药和相应制剂的创制,并对创新药知识产权形成垄断。而其他多数具备一定合成技术的企业通常只能对专利保护期满的原药进行仿制生产,市场竞争激烈。

终端制剂销售则是核心盈利环节。与原药生产强调合成技术、成本控制相比,制剂更贴近终端市场,对企业的能力要求更全面。除了技术研发以外,制剂领域还强调渠道及品牌建设、售后服务,竞争维度更为多元,附加值也更高(龙头企业的制剂售价可达相应原药的3-5倍)。

图5:农药产业链全景图

图片

根据在产业链参与环节的不同,农药企业可大体分为创制型企业、仿制型一体化企业、仿制型原药企业和制剂加工企业四种类型。

创制型企业主要开展农药创新研发。典型代表为先正达(已由中国化工收购)、拜耳(收购孟山都)、巴斯夫、科迪华(由陶氏、杜邦合并后重组而成)。上述四家跨国巨头拥有丰富的化合物资源库、先进的新型化合物与生物技术品种的研发与商业化能力、成熟且全面的产品线,能够应对全球复杂的农业环境和监管环境,是农药行业无可争议的第一梯队。除此之外,美日等发达国家还有少数具备一定研发能力,但规模和技术实力与跨国巨头存在差距的创制型企业,处于行业的第二梯队。典型代表为富美实FMC、日本住友化学。

仿制型一体化企业以生产专利过期农药为主,并具有原药、制剂一体化产业链,能够以更低的成本为终端农户提供广泛而具有差异化的产品服务。从规模和技术实力来看,他们与其他创制型企业较为接近,同样处于第二梯队。典型代表为安道麦、印度UPL、纽发姆(Nufarm)。

仿制型原药企业主要为国际巨头提供高标准原药,以中国和印度等发展中国家的农药企业最具代表性。在跨国巨头订单哺育和自主创新的结合下,仿制型原药企业的规模迅速成长,处于行业的第三梯队。

制剂加工企业主要指的是发展中国家的制剂企业。在跨国公司牢牢把持终端销售渠道的情况下,其他制剂企业的市场空间有限,主要为本国当地农户提供制剂产品和技术服务。企业规模普遍较小,处于行业的第四梯队。

图6:全球农药企业竞争力分布情况

图片

经过多年的激烈竞争和并购重组,全球农药产业已经形成了以跨国农化巨头为主导的市场格局。作为第一集团,先正达、拜耳、巴斯夫、科迪华不仅在产业链中牢牢把持着前端创新药研发和终端制剂销售渠道两大高附加值环节,而且还实现了种子、植物保护(农药)、作物营养(化肥)一体化发展的业务布局。据Agbio的数据,按各公司2021年制剂业务收入为统一口径,四大跨国巨头占据着全球67%的市场份额,领先优势十分明显。

1.3 中国是最大的原药生产基地,农药供给侧改革初见成效

随着经济全球化及国际分工的日益深入,跨国农化巨头纷纷选择将附加值相对较低的中间体及原药生产环节外包至新兴发展中国家,进而规避本国愈发严格的环保要求及安全生产规定。而得益于完备的基础化工产业体系以及极具竞争力的成本控制水平,中国已成为全球农药中间体、专利过期原药最为主要的生产基地。中国拥有全球近70%的农药原药产能,绝大多数原药通过出口销售至跨国公司进一步加工成农药制剂。根据联合国粮农组织(FAO)的统计,2020年中国农药出口量257.7万吨,占全球出口总量的比例达到35.9%,创有记录以来的新高。

图7:中国农药出口量及占比变化趋势(折百,万吨)

图片

资料来源:海关,中农纵横研制

截至2022年底,我国有效期内登记产品涉及农药有效成分共727种,较2016年增加62种;登记产品总数突破4.5万个,较2016年增加近1万个。

图8:2000-2022中国化学农药原药产量(折百)变化趋势(万吨)

图片

资料来源:国家统计局及农业农村部,中农纵横研制

根据AgbioInvestor统计数据,2021年我国植物保护产品行业市场规模480亿元,同比保持稳定,自2016年来年均复合增长率为3.1%。预计2026年整体市场规模将达到628亿元,年均复合增长率5.5%,增长主要得益于逐步采用更为先进且更具可持续性的植物保护产品技术。

图9:2016-2026年中国植物保护产品市场规模

图片

图10:中国农药登记产品总数及有效成分数量

图片

资料来源:ICAMA

不过我国农药企业原始创新能力不足、一体化布局也尚处于起步阶段,除了先正达和安道麦以外,基本属于仿制型原药企业或制剂加工企业。畸形的产业结构也制约着行业的转型升级。在全球产业分工中,中国在原药生产和中间体定制加工环节扮演着重要角色,而制剂加工水平及品牌认可度相对较低,行业呈现“原药强、制剂弱”的特征。但目前资源配置与竞争优势存在显著差异。全国制剂加工企业超过1000家,数量远多于原药企业。而由于跨国巨头瓜分了大部分的市场份额,制剂加工企业的规模普遍偏小,造成市场相对分散。

农药中长期需求稳定,品种升级带动市场规模增长

2.1 国际粮价持续震荡,行业景气度短期高位回调

新冠疫情爆发以来,全球粮食市场经历了前所未有的挑战,国际粮食价格大幅波动。从2020年下半年开始,国际粮价经历了两年的持续上涨。截至2022年5月,FAO食品和谷物价格指数均创下了自1990年有记录以来的新高,较2019年底分别上涨了56%和78%。

回顾来看,此轮粮价的疯狂飙升是贸易、生产、金融政策等多重因素催化下的结果。一是疫情影响下国际粮食贸易受阻,能源、人工及海运费大幅上升,引发全球粮食危机;二是两大粮食主产国俄罗斯与乌克兰爆发冲突,生产及供应几乎瘫痪,进一步加剧了国际社会对全球粮食供应链不稳定的担忧;三是干旱、寒潮等极端气候频发,全球主要粮食出口国产量下降,并在恐慌情绪下持续出台出口限制措施,导致世界粮食缺口扩大;四是疫情期间各经济体普遍实施宽松的货币政策,导致通货膨胀水平不断走高。

进入2022年下半年,随着俄乌两国粮食重返国际市场、各国食品贸易管制政策陆续松绑、全球加息周期下能源价格中枢下移,国际粮价开始进入下行通道。截至2022年底,FAO谷物价格指数回落至147.30,较二季度高点下降15%,但仍处于历史高位水平。

图11:2019年以来粮食及农药价格变动趋势

图片

资料来源:FAO,中农纵横研制

图12:近5年四大跨国巨头农药销售额增长趋势

图片

资料来源:各公司年报,中农纵横研制

图13:国内农药上市公司营收及净利润增速

图片

资料来源:Wind,中农纵横研制

预计2023年全球农药市场景气度回落,行业营收及利润增速将显著放缓。不过长期来看,在全球高度重视粮食安全的大背景下,农药需求韧劲十足,增长动能总体稳定。

2.2 粮食安全得到空前重视,农药使用需求基本稳定

根据美国咨询机构Grand View Research的预测,2023-2030年间全球农药市场销售额仍将保持年均5.6%的增长速度。

作为全球人口数量第一的国家,中国要用仅占世界7%的耕地面积养育全球20%的人口,粮食安全对于国家的稳定和发展具有十分重要的意义。面对短缺的耕地供给和巨大的粮食需求之间的矛盾,中国长期将保障粮食安全作为治国理政的头等大事。习近平总书记多次强调“中国人的饭碗任何时候都要牢牢端在自己手上”,国务院、农业农村部等部门也密集出台相关政策或指导文件,确保粮食供应链安全。

表1:近3年我国保障粮食安全相关会议精神及政策内容

图片

资料来源:公开信息整理,中农纵横研制

我国是病虫害灾害频发、农业生态环境脆弱的农业大国,粮食安全离不开农药的保驾护航。根据《“十四五”全国农药产业发展规划》的判断,“十四五”时期草地贪夜蛾、水稻“两迁”害虫、小麦条锈病和赤霉病等重大病虫害呈多发重发态势,防控任务重,需要持续稳定的农药生产供应。不过,需要强调的是,农药使用量过大、施药方法不科学带来的生产成本增加、农产品残留超标、环境污染等问题同样值得关注。2015年以来,农业农村部持续推进农药减量增效,并取得了显著效果。根据FAO最新修订的数据,2020年中国农药总用量(折有效成分100%,不含港澳台)26.27万吨,较2015年下降21.9%;“十三五”期间平均用量较“十二五”期间减少14.5%。

图14:中国农作物播种面积及农药(折百)使用量(百万公顷、万吨)

图片

资料来源:Wind,FAO,中农纵横研制

展望来看,随着环保及食品安全监管趋严,全国农药减量工作将持续开展。农业农村部《到2025年化学农药减量化行动方案》提出,水稻、小麦、玉米等主要粮食作物化学农药使用强度(单位播种面积化学农药使用折百量)力争比“十三五”期间降低5%;果菜茶等经济作物化学农药使用强度力争比“十三五”期间降低10%。考虑到种植面积相对稳定和“减药不减产”的基本原则,我们认为“十四五”期间中国农药使用量将小幅下滑。但随着农药品种结构不断优化(高效低毒农药替代老旧农药、生物农药普及率提升),农药产业也将加快绿色升级,预计国内农药市场仍维持稳定增长,未来5年CAGR与全球增速基本同步,至2026年销售额有望突破600亿元。

2.3 农药品种结构优化,环境友好型农药发展前景广阔

随着环保及食品安全意识的日益强化,各国都进一步强化了对农药行业的管控力度。近年来,诸多市场份额排名前列的品种,如百草枯、百菌清、代森锰锌、毒死蜱等,在全球主要消费市场纷纷遭遇禁限用政策。欧盟是全球农药管理最严格的地区,目前已经禁用与限用的品种超过300个;全球第一大农药需求国巴西的禁用与现用品种也超过70个。国内方面,目前禁限用农药共有70种。其中,涕灭威、克百威、灭多威、灭线磷等10种高毒农药将在2024年底前分期分批淘汰。

图15:全球农药品种禁限用数量统计(截至2020年底)

资料来源:中农纵横研制

通过发展高效低毒、绿色环保的新农药实现产品升级是应对品种禁限用风险的最佳途径。《“十四五”全国农药产业发展规划》已将调整产品结构作为重点任务之一,明确提出“支持发展高效低风险新型化学农药,大力发展生物农药,逐步淘汰退出抗性强、药效差、风险高的老旧农药品种和剂型,严格管控具有环境持久性、生物累积性等特性的高毒高风险农药及助剂”。

(1)高效低毒农药替代老旧农药

2016年新的《农药管理条例》发布后,我国农药登记管理进入了全面实施风险评估管理的新阶段,高毒农药淘汰步伐加快。根据中国农药信息网的登记数据,截至2023年3月底,微毒、低毒产品共计38970个,占登记产品总数的86%,高剧毒产品比例则降至0.7%。具体到原药活性成分,目前仍处在登记有效期的高剧毒原药共有77个,涉及15个品种,除杀鼠剂外,仅余阿维菌素、烟碱、氯氟氰菊酯3个品种尚未在国内被禁限用。

除了高剧毒原药的替代升级,剂型结构优化同样是实现农药高效低毒化发展的关键。绝大多数原药不经加工都不能直接在农作物上使用,需加入助剂稀释有效成分、改善其湿润或粘着等性能,成为可安全使用的农药制剂。而剂型指的则是制剂的形态特征。水基化、颗粒化、缓释化、低毒化是剂型未来的发展方向。相较于乳油、粉剂、可湿性粉剂等传统剂型,以水乳剂、微乳剂、悬乳剂、水分散粒剂、微囊悬浮剂为代表的环境友好剂型有效缓解了粉尘、有机溶剂污染等问题,农药利用效率也显著提升。国内剂型优化趋势十分明显,目前国内登记的产品中,环境友好剂型的占比约为43.3%。其中悬浮剂累计占比已从2015年的10%提升至21%;乳油累计占比则从31%下降至24%。随着环保要求的提升,预计未来两年环境友好剂型的产品数量占比将超过50%。

图16:中国农药毒性分布(截至2023年3月)

图片

资料来源:ICAMA,中农纵横研制

图17:中国农药剂型分布(截至2023年3月)

资料来源:资料来源:ICAMA,中农纵横研制

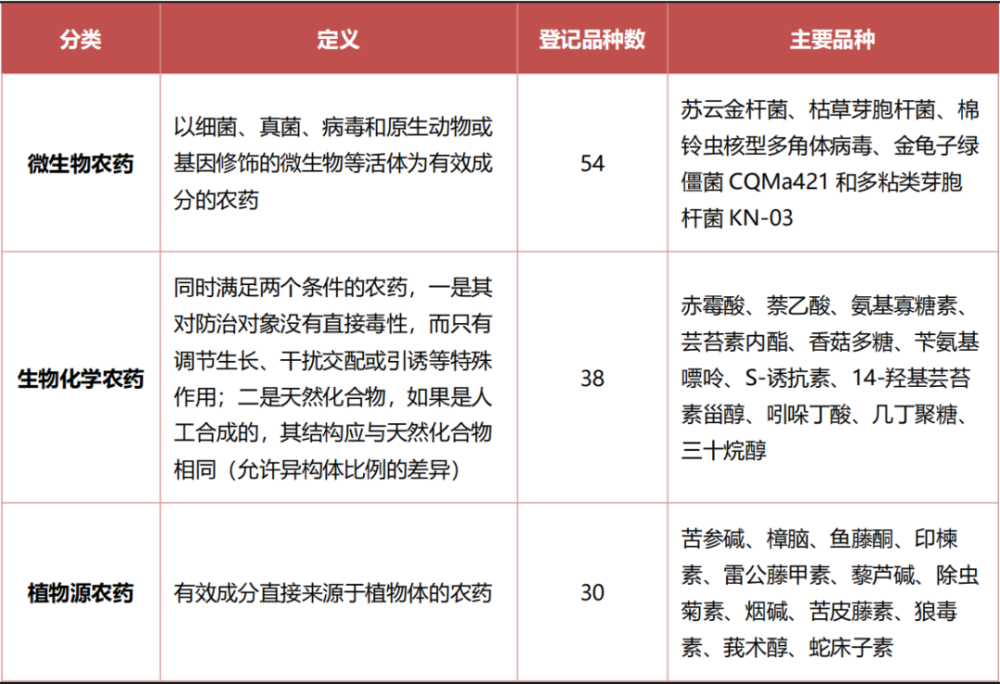
(2)生物农药普及率提升

生物农药是当前全球农药产业最为热门的发展方向。生物农药包括微生物农药、生物化学农药和植物源农药。与传统化学农药相比,生物农药选择性强、不易产生抗药性、对非靶标生物和环境相对安全。而且在化合物筛选难度急剧增加的当下,生物农药的研发选择空间更多,开发潜力更大。根据Dunham Trimmer的统计,全球生物农药制剂市场规模已从2016年的28亿美元增长至2021年的62亿美元,CAGR达18%,预计2026年市场规模将达到130亿美元左右,占农药总体市场规模的10%以上。

图18:生物农药分类、国内登记数量及主要品种

图片

资料来源:中农纵横研制

图19:2018年以来新登记农药品种分布情况

图片

资料来源:ICAMA,中农纵横研制

图20:中国生物农药使用商品量

图片

资料来源:全国农技中心,中农纵横研制

不过无论在全球还是国内市场,当前生物农药依然存在药效缓慢、药性不稳定、适用范围窄、成本偏高等问题,竞争力仍有待提升,短期内难以实现对化学农药的大规模替代。目前在全球生物农药产业最为领先的美国,其生物农药销售规模仅占作物农药市场份额的六分之一左右。展望来看,通过研发创新提升产品质量仍是生物农药下阶段发展的重中之重。与此同时,更多地与化学农药结合使用,形成优势互补,是生物农药当下更为实际的推广方式。先正达、科迪华、富美实FMC、安道麦等巨头企业近年来也频繁通过并购扩充生物源产品组合,构建生物与化学农药联合使用的综合解决方案。

产业整合进入加速期,原药企业迎来转型升级契机

3.1 格局分散、资源配置不合理,制约中国农药转型升级

尽管我国农药产业取得了长足进步,产能稳居全球第一,但格局分散、产业资源配置不合理的问题同样突出,进而导致行业原始创新能力难以提升、总体产能过剩和市场无序竞争,制约了中国农药转型升级的步伐。

市场格局长期高度分散。2018年以前,前十大农药企业销售额占百强企业销售总额的比例始终不足30%。在2018年安道麦成为中国化工全资子公司并纳入统计后,该比例才提升至40%,并至今保持稳定。而若按照《“十四五”全国农药产业发展规划》披露的全国农药产值3000亿元的口径测算,实际CR10约为26%。

图21:中国农药百强企业销售额及CR10变化情况

图片

注:(1)当年百强销售额为上年销售额排名前100企业合计;(2)2020年前制剂仅披露50强

资料来源:中农纵横研制,中国农药工业协会

2021-2022年全球农化行业处于较强的景气周期,头部企业享受了景气周期的发展红利,呈现营收和利润双增的态势。从榜单企业销售额增长情况看,18家企业实现了2位数的增长,10家企业销售额增长率都在20%以上。从销售规模看,TOP20销售额都超过10亿美元,12家企业销售额达到20亿美元,其中,中国企业占4家,占比达25%根据中农纵横统计,2022年TOP20植保业务销售额合计达865.93亿美元,包括先正达、拜耳作物科学、巴斯夫和科迪华等第一梯队农化企业,他们销售额占整个榜单总销售的一半以上,达59.25%。


表2:2022年全球农药企业销售二十强(亿美元)

图片

注释A.人民币换算美元,以人民币与美元的2022年平均汇率6.7261计。B. 2022-2023财年对应为202241-2023331日。C.Albaugh未公开2022年的财务数据,中农纵横采取 CAGR2018-2021y)以及预测可得,E为 estimite的缩写。D.中国企业财年为202211-20221231日.

资料来源:中农纵横农化部

图22:驱使农药行业加速整合的内外部因素

图片

预计基于以下三个因素,下阶段农药行业的上下游一体化整合将以前向一体化为主,即原药龙头通过兼并收购的方式整合国内制剂销售资源,实现向仿制型一体化农药企业的转型升级。一是当前国内仿制型原药企业无论在企业规模还是相对竞争优势都要显著强于制剂加工企业。二是随着全球创新农药研发难度的增加,专利过期药成为市场主流,仿制型原药市场空间仍将进一步增长,为优势企业带来更大的发展机遇。三是两个环节的竞争策略存在差异,原药领域的准入门槛和技术壁垒更高,面临的监管压力也更大。

3.2 创新药研发难度增加,仿制型原药市场空间进一步增长

创新型农药的开发是一项资金投入巨大、转化周期漫长、技术开发风险极高的系统工程。开发过程中不仅需要在化学、生物学、毒理学等领域进行严格的有效性和安全性测试,还需要为满足相关管理部门愈发严格的登记要求而支付高昂的登记成本。根据巴斯夫2018年披露的数据,单个农药从研发到登记上市,总投入超过2亿欧元、研发周期超过10年。因此全球范围内,仅有少数企业具备规模性创新研发的实力。

图23:创新型农药的开发步骤

图片

资料来源:BASF,中农纵横

在全球监管审批流程持续趋严的情况下,新品种必须同时满足安全、环保、高效、经济的要求,研发难度大幅增加。根据Phillips McDougall在2016年发布的调研报告,相较于2005~2008年,在2010~2014年间,发现、开发和登记1个农药有效成分的平均研发成本达2.86亿美元,增长11.7%;成功登记1个新产品需筛选的新化合物数量近16万个,增长14.1%;研发平均耗时11.3年,延长1.5年。研发效率的下降使得行业内越来越多地通过对现有品种采取复配剂型等方式来提升药效,一定程度上延长了现有品种的生命周期。

图24:农药生命周期与产品回报的变化趋势

图片

资料来源:《2019年全球农药市场状况与主要特点分析》,杨益军

随着研发难度的增加,农药活性成分引入数量有所减少,专利过期农药的市场份额逐渐提升。根据Phillips McDougall的统计,2017年全球专利过期农药销售额占比为66%,较21世纪初份额显著增加。到2020年,全球市场销售额排名前20的农药品种中仅有2个为专利期药物,分别是富美实FMC拥有的全球第一大杀虫剂氯虫苯甲酰胺(Chlorantraniliprole)和巴斯夫拥有的氟唑菌酰胺(Fluxapyroxad)。而Enigma发布的研究报告指出,2021~2030年间,包括上述两个品种在内的42种活性成分将陆续专利到期,其中不乏其他市场价值上亿美元的品种,如先正达拥有的新型HPPD抑制剂类除草剂氟吡草酮(Bicyclopyrone)、科迪华拥有的水稻田除草剂氯氟吡啶酯(Florpyrauxifen)等,预计未来专利过期农药的市场份额将进一步提升。而这将为具备合成技术和成本优势的仿制药企业带来了更大的发展机遇。因为专利到期后,承接中间体和原药生产的厂商会迅速进入市场,并通过流程创新、工艺优化等方式降低新品种的价格,进而抢占产品放量带来的市场空间。

图25:创新药、非专利药市场规模占比变化

图片

资料来源:Phillips McDougall,杨益军

表3:2020年全球农药品种销售额二十强(百万美元)

图片

资料来源:Phillips McDougall,注:目前,氯虫苯甲酰胺、氟唑菌酰胺化合物专利于我国已过期。

图26:出口农药产品在境外登记的两种方式及差异

图片

资料来源:招商银行研究院

图27:仿制型原药企业与制剂加工企业在竞争策略的差异

图片

附录1:农药产业发展指南

图片

资料来源:《“十四五”全国农药产业发展规划》,招商银行研究院

附录2:发展农药产能重点园区

图片

资料来源:《“十四五”全国农药产业发展规划》

■结语
农药行业的准入门槛提升,行业资源集中,产业整合有望加速。格局分散、产业资源配置不合理的问题制约了中国农药转型升级的步伐。不过当前产业整合的驱动因素正不断强化。能耗双控、生态环境保护、安全生产等监管约束使得准入门槛持续提升。与此同时,跨国农化巨头整合和愈发高昂的农药登记成本也使得行业资源开始逐步向优势企业集中,高效绿色农药已经成为行业发展的主基调,中国农药行业即将进入新一轮整合期。
此外,上下游一体化整合将成新常态,原药企业迎来转型升级契机。预计下阶段农药行业的上下游一体化整合将以前向一体化为主,即原药龙头通过兼并收购的方式整合国内制剂销售资源,实现向仿制型一体化农药企业的转型升级。主要基于以下三个因素:一是仿制型原药企业的企业规模和相对竞争优势更强;二是全球仿制型原药市场空间将随创新药研发难度的增加而进一步增长;三是原药领域的准入门槛和技术壁垒更高,面临的监管压力也更大。


相关推荐