【新经销商会】冯卫东:用未来对抗内卷


农资与市场传媒总编冯卫东
经销商是农资行业增长的核心引擎,其发展壮大与否,直接决定了企业乃至整个行业的增长上限——若经销商陷入发展瓶颈,行业增长便无从谈起。
当前,行业对经销商的关注多聚焦于销售业绩本身,却鲜少真正关切其整体经营健康度与长期发展潜力,这种单一视角已难以适配行业新需求。
对经销商而言,“认知升级”是突破发展天花板的关键。认知层面的局限,往往会使其错失市场机遇,甚至在战略决策上出现偏差。
无论是颇具争议的“大零售”模式引发的行业讨论,还是年轻经销商凭借新思维快速突围的成功案例,都清晰印证了行业正处于深刻变革期,唯有更新认知、迭代方法论,才能跟上发展节奏。
面对行业内卷困境,破局的核心思路在于以“未来视角”对抗当下困局——立足行业趋势提前布局,方能跳出低水平竞争,找到新的增长空间。

未来产品将被场景取代,行业将被生态覆盖。——海尔张瑞敏
行业壁垒坍塌、企业边界模糊,企业若无法成为生态核心,应融入强大生态并找到不可替代生态位。
- 小米:以“人车家全生态”为核心,围绕小米智能手机延伸出智能硬件矩阵(如电饭煲、净水器、扫地机器人等),市值突破万亿,生态是其核心竞争力,类比“竹林生态”。
- 华为:推行“全场景智慧生活战略”(未来5-10年长期战略),以AI为核心驱动力,HUAWEI HiAI、HUAWEI HiLink为2个生态平台,“1+8+N”(自研产品+生态伙伴产品)为3层结构化产品,覆盖智能家居、运动健康等场景;通过“鸿蒙智行”联盟推进汽车智能化,合作品牌包括问界、智界等。
- 微信:构建社交平台生态,并延伸至数字城市生态领域。
- 美团:打造“无限半径”的本地生活服务生态,为消费者提供“吃住行游购娱”服务,为合作商户提供营销、配送、IT等六大支撑服务,连接需求侧用户与供给侧商户。

农业服务发展全产业的机会

生态覆盖”,让行业的壁垒正在坍塌,企业的边界变得模糊。
一个企业如果无法成为生态的核心,那么最好的选择就是融入一个强大的生态,在其中找到自己不可替代的生态位。
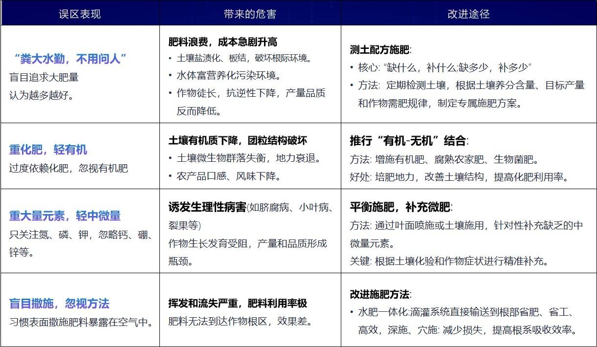
1.施肥:从“经验施肥”到“精准营养

2.
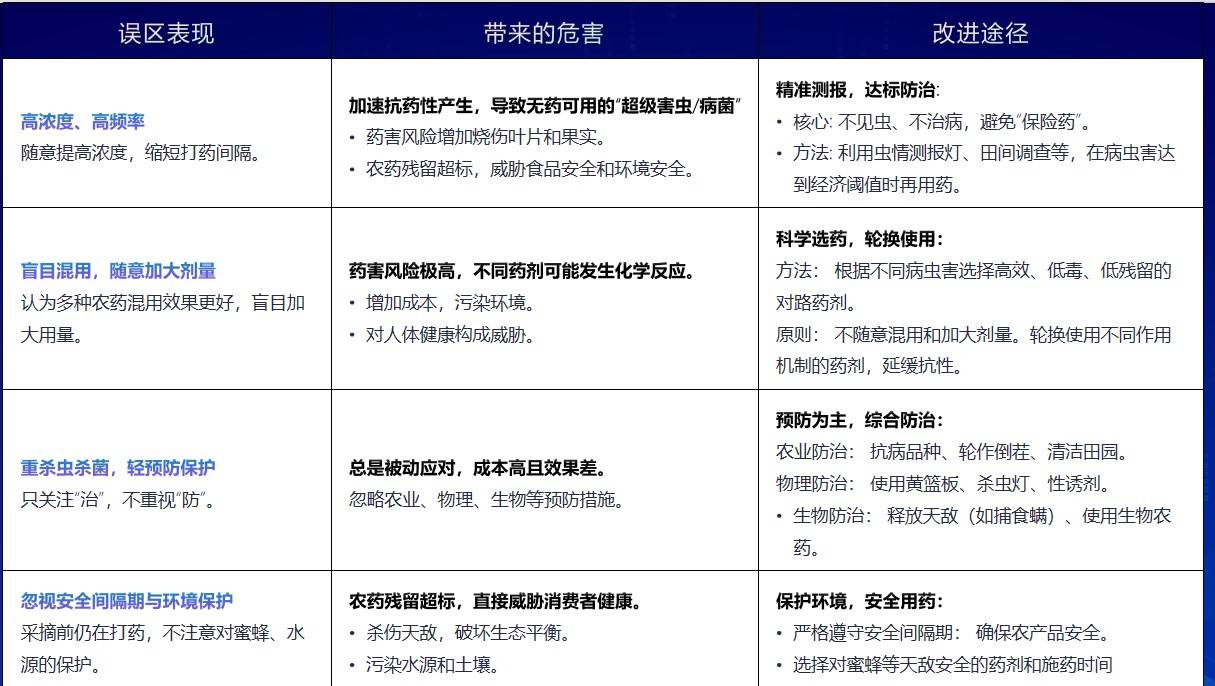
农药应用:从“盲目用药”到“绿色防控”

- 神农大模型:中国农业大学研发的农业科技领域人工智能系统。
- 养分专家智慧施肥大模型:基于全国多种作物百万级田间试验数据构建,核心“养分专家系统”涵盖28种作物、31个省市,经3281个试验点验证;集成“专业施肥模型”与“云端智慧大脑”,可动态调控作物养分、应对极端气象,用户输入作物、目标产量、区域即可生成全流程智能服务。
- 其他:融保险大模型、植大模型等农业相关AI模型。
AI+在医疗行业已经被广泛应用。中国AI+医疗市场规模2023年为88亿元,预计2033年将达3158亿元;深圳已集成16类63个场景、近450个人工智能产品于各级医疗卫生机构。
- 缩短检查时间:AI+产前超声,将孕中期Ⅲ级超声检查从30分钟缩短至10分钟。
- 优化体检服务:“DeepSeek+腾讯混元”双AI模型精准匹配体检项目,报告可“翻译”为大白话并标识健康风险等级。
- 助力健康管理:AI随访系统跟踪患者健康,提醒复查或调整方案,增强家庭医生与患者互动。
- 作物健康诊断:AI处理田间摄像头、无人机影像、手机照片,识别病虫害种类、程度及发展阶段,降低“植物医生”门槛,搭配智慧农业云平台实时查看虫情、病害、苗情。
- 精准水肥管理:通过“作物模型+算法优化”,结合作物类型、生育期、土壤数据、气象预报定制水肥曲线,自动计算灌溉量、施肥量,实现设备联动与远程控制。
- 农田管理:如中国移动“空天地一体化”平台,结合卫星遥感、物联网、AI,助力粮油作物单产提升。
- 无人机应用:实现巡田勘察(结合卫星遥感)、播种、施药、撒肥、农产品运输等功能。
- 除草机器人:全球因杂草年损失超2000亿美元,且杂草抗药性问题突出;截至2025年6月,新疆已投入1.2万台激光除草机器人。
- 采收机器人:替代人工采收,提升效率。
用户:从“劳动者”转变为“农场管理者”,决策依据、重心、技能要求改变。
农资行业:企业从“制造商”转向“农业解决方案服务商”,研发从“经验驱动”转向“数据驱动”;经销商/零售商从“物流中转站”转向“本地化服务枢纽”;产品更精准、智能、环保。
AI农业的价值与影响:提升作物产量与品质、降低生产成本、提高农业智能化水平、推动绿色可持续发展(显著降低农药肥料用量)。

不是产品不好,而是时代变化导致用户消费需求换向,需围绕新需求调整策略。
用户消费需求在换向:
向高阶跃迁:从“满足物质”到“表达自我”;由“理性任务型”转向“感性共鸣型”;分化裂变:从“大众共性”到“圈层细分”;从标准化到超级个性化,市场变为多个“微型市场”并列竞争;
“体验型共创”:从“结果消费”到“过程参与”;不满足于“购买行为”,追求参与、创造与共鸣。
- 汽车行业:以“智能电动”重新定义汽车(如小米SU7),颠覆传统燃油车行业。
- 餐饮行业:蜜雪冰城以低价便捷策略满足大众需求;香飘飘推出多种口味奶茶,适配不同消费偏好。
- 智能穿戴:成为“24小时健康哨兵”,缓解用户健康焦虑。
- 电动车服务:换电模式(3分钟换电)解决充电焦虑,覆盖高速与城区,换电时同步为电池“体检”。

消费激发区(完美匹配)|供需高度共振,形成高粘性、高溢价品牌奇点(如数字农业处方、作物健康全程托管方案)。策略:构建用户共创模型。
主战区(高供给×高需求):核心赛道,竞争激烈,是品牌力的终极考验(如明星成分专利药&解决方案型肥料)。策略:构建系统化能力和品牌护城河。
机会区(低供给×高需求):需求明确,优质供给稀缺,是价值空窗(如生物农药&特肥&增效增值类产品)。策略:抢先入场,抢占红利。
内卷区(高供给×低需求):供给过剩,需求疲软,同质化严重,陷入价格战(如同质化大宗农药、普通复合肥)。策略:缩量、重构、寻找情绪附加值|
萎缩区(低供给×低需求):供需双低,市场冷冻。策略:规避或撤退。
最后,谨以此句与大家共勉:
面对已知,当以十足气力做到极致;面对未知,当以百倍勇气突破边界,用脚步去丈量具体的生活,用探索去拥抱未知的精彩。