古树名木常见病虫害防控一张表
作者:中国知网及网络
2024/8/13 9:53:37
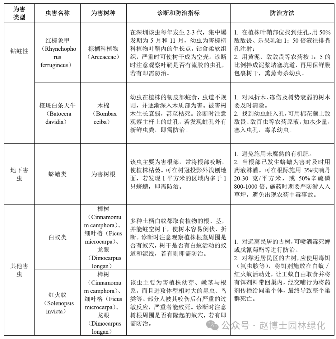
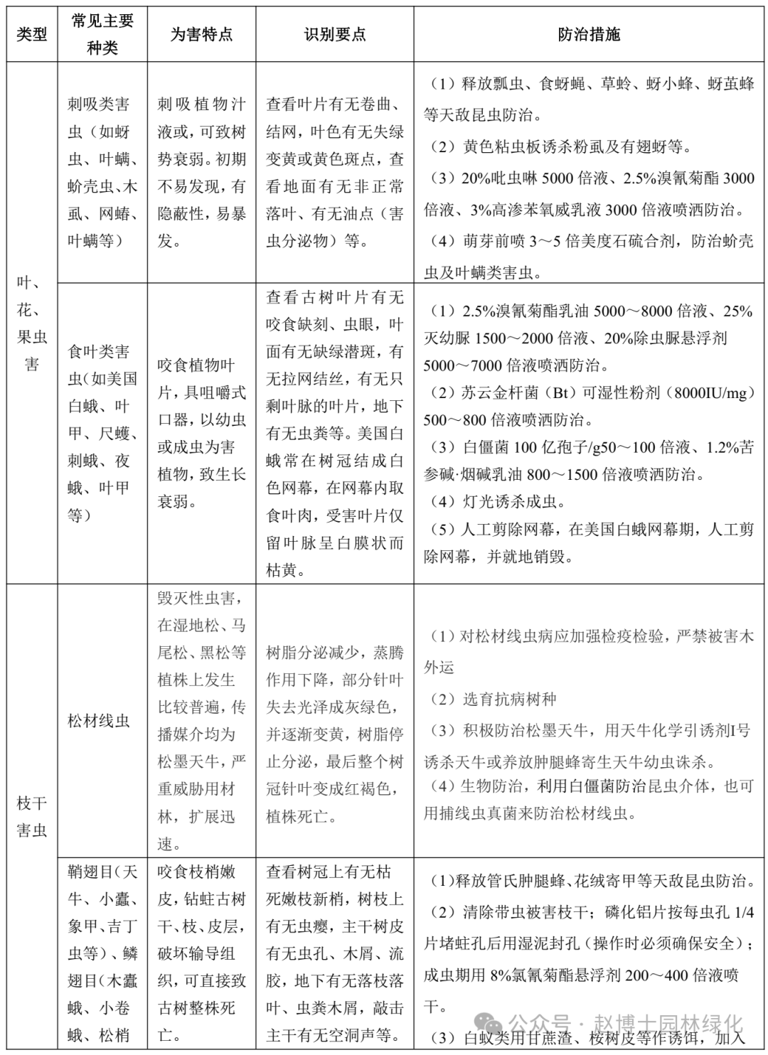
国家古树名木技术规范病虫害一张表有害生物类别常见种类识别要点主要防控措施虫害食叶性害虫刺蛾类、螟蛾类、斑蛾类、蓑蛾类、叶蜂类等。观察叶片有无缺刻、畸形、虫眼、缺绿透明斑、卷叶等,枝干间有无虫巢、虫瘿、护囊、网丝等,树干有无虫茧等,地下有无虫粪。1、物理防治:在幼虫发生初期人工剪除幼虫密集危害枝叶并销毁或刮除枝条或叶片上的虫茧,虫巢、虫囊;成虫发生期可用黑光灯诱杀;樟巢螟、黄

| | | |
| | | 观察叶片有无缺刻、畸形、虫眼、缺绿透明斑、卷叶等,枝干间有无虫巢、虫瘿、护囊、网丝等,树干有无虫茧等,地下有无虫粪。 | 1、物理防治:在幼虫发生初期人工剪除幼虫密集危害枝叶并销毁或刮除枝条或叶片上的虫茧,虫巢、虫囊;成虫发生期可用黑光灯诱杀;樟巢螟、黄杨绢野螟等成虫可用性诱剂诱杀。2、生物防治:通过释放周氏啮小蜂、上海青蜂等寄生蜂天敌控制食叶性害虫。3、药剂防治:防治最适时间为幼虫初孵盛期,可选用1.2%烟参碱1000-2000倍液或25%灭幼脲3号1000-2000倍液、苏云金杆菌(Bt)可湿性粉剂 (8000IU/毫克)800 倍液或0.3%印楝素乳油 400~600 倍液,或 1% 苦参碱可溶液剂 1000~2500 倍液等药剂进行叶面喷雾。 |
| | 观察叶片有无失绿或变黄、萎蔫、焦枯、青黑、坏死叶片变硬、缩小、细长、皱缩,顶叶不能展开或提前落叶等。 | 1、物理防治:在发生初期可人工剪除害虫密集危害的枝叶;悬挂板诱控蚜虫、粉虱、蓟马等害虫。2、生物防治:通过释放草蛉、瓢虫、捕食螨、食蚜蝇等天敌有效控制。3、药剂防治:防治最适时间为初孵若虫高峰期,蚜虫、木虱、蚧虫、蝽类可选用10%吡虫啉1000-3000倍液、 20%啶虫脒 1000 -3000倍液或、25%噻虫嗪 2000-4000倍液;螨类可选用99%绿颖(矿物乳油) 500-1500 倍液叶面喷洒。 |
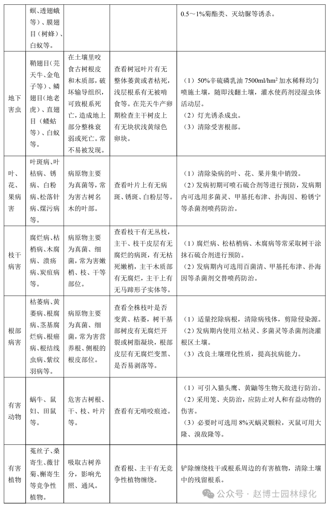
| | 观察树冠有无枯死嫩梢、枯枝、断枝,主干或分枝有无虫孔、流胶、木屑、肿大的瘤状突起、泥路泥线和分飞孔(白蚁)以及局部皮层呈现枯黄等,树根基本有无木屑、虫粪。 | 1、物理防治:天牛或日本藤象,成虫期可进行人工捕捉;天牛低龄幼虫期可检查枝干,发现“细木屑”和“酱油状液体”等特征,或树皮有横向突起(开裂)且有黄褐色颗粒状木屑时(香樟齿喙象),可在危害部位人工挖除、钩杀皮层内的幼虫或打孔注药灭杀。2、生物防治:通过释放管氏肿腿蜂、花绒寄甲、蒲螨等天敌有效控制。3、药剂防治:天牛成虫虫口密度大时,可对干基部喷施绿色威雷300-500倍液或 8%氯氰菊酯微囊悬浮剂(触破)150-200 倍液。幼虫可用 10%甲维吡虫啉可溶液剂500-1000倍液打孔注药毒杀. |
| | | |
| | 煤污病、白粉病、丛枝病、叶斑病、枯叶病、褐斑病、灰斑病等。 | 观察植物是否有植株坏死、萎蔫,变色、腐烂、畸形等病状,以及霉状物、粉状物、锈状物、粒状物、根状菌索、菌脓等病症。 | 1、物理防治:人工清除受害严重的病枝及病叶并集中销毁。2、药剂防治:煤污病防治重点是控制刺吸性害虫;白粉病防治重点是在病害发生初期选用12%腈菌唑 2000-3000 倍液或12.5%烯唑醇 2000-3000 倍液或 15%三唑酮 1000 -2000倍液叶面喷洒;其它病害可选用50%多菌灵500-2000倍液、70%代森锰锌500-1000倍液等药剂防治 |
| | 因缺素引起的褪绿、黄化、小叶等,因缺水、肥害引起叶片萎蔫、枯死以及沤根烧根,因冻害引起叶片萎蔫和树干流胶,日灼或高温引起树叶萎蔫焦枯或皮烧等。 | 1、流胶病防治,可选用伤口涂抹剂等及时对截面和伤口进行处理。2、香樟黄化病可通过补充有效铁元素,使黄化叶片转绿。 |
| | | |
| 2、可在虫体发生周边的地面撒施生石灰粉、食用盐或喷施四聚乙醛粉剂。 |
| | |


| | | |
| | | 观察叶片有无缺刻、畸形、虫眼、缺绿透明斑、卷叶等,枝干间有无虫巢、虫瘿、护囊、网丝等,树干有无虫茧等,地下有无虫粪。 | 1、物理防治:在幼虫发生初期人工剪除幼虫密集危害枝叶并销毁或刮除枝条或叶片上的虫茧,虫巢、虫囊;成虫发生期可用黑光灯诱杀;樟巢螟、黄杨绢野螟等成虫可用性诱剂诱杀。2、生物防治:通过释放周氏啮小蜂、上海青蜂等寄生蜂天敌控制食叶性害虫。3、药剂防治:防治最适时间为幼虫初孵盛期,可选用1.2%烟参碱1000-2000倍液或25%灭幼脲3号1000-2000倍液、苏云金杆菌(Bt)可湿性粉剂 (8000IU/毫克)800 倍液或0.3%印楝素乳油 400~600 倍液,或 1% 苦参碱可溶液剂 1000~2500 倍液等药剂进行叶面喷雾。 |
| | 观察叶片有无失绿或变黄、萎蔫、焦枯、青黑、坏死叶片变硬、缩小、细长、皱缩,顶叶不能展开或提前落叶等。 | 1、物理防治:在发生初期可人工剪除害虫密集危害的枝叶;悬挂板诱控蚜虫、粉虱、蓟马等害虫。2、生物防治:通过释放草蛉、瓢虫、捕食螨、食蚜蝇等天敌有效控制。3、药剂防治:防治最适时间为初孵若虫高峰期,蚜虫、木虱、蚧虫、蝽类可选用10%吡虫啉1000-3000倍液、 20%啶虫脒 1000 -3000倍液或、25%噻虫嗪 2000-4000倍液;螨类可选用99%绿颖(矿物乳油) 500-1500 倍液叶面喷洒。 |
| | 观察树冠有无枯死嫩梢、枯枝、断枝,主干或分枝有无虫孔、流胶、木屑、肿大的瘤状突起、泥路泥线和分飞孔(白蚁)以及局部皮层呈现枯黄等,树根基本有无木屑、虫粪。 | 1、物理防治:天牛或日本藤象,成虫期可进行人工捕捉;天牛低龄幼虫期可检查枝干,发现“细木屑”和“酱油状液体”等特征,或树皮有横向突起(开裂)且有黄褐色颗粒状木屑时(香樟齿喙象),可在危害部位人工挖除、钩杀皮层内的幼虫或打孔注药灭杀。2、生物防治:通过释放管氏肿腿蜂、花绒寄甲、蒲螨等天敌有效控制。3、药剂防治:天牛成虫虫口密度大时,可对干基部喷施绿色威雷300-500倍液或 8%氯氰菊酯微囊悬浮剂(触破)150-200 倍液。幼虫可用 10%甲维吡虫啉可溶液剂500-1000倍液打孔注药毒杀. |
| | | |
| | 煤污病、白粉病、丛枝病、叶斑病、枯叶病、褐斑病、灰斑病等。 | 观察植物是否有植株坏死、萎蔫,变色、腐烂、畸形等病状,以及霉状物、粉状物、锈状物、粒状物、根状菌索、菌脓等病症。 | 1、物理防治:人工清除受害严重的病枝及病叶并集中销毁。2、药剂防治:煤污病防治重点是控制刺吸性害虫;白粉病防治重点是在病害发生初期选用12%腈菌唑 2000-3000 倍液或12.5%烯唑醇 2000-3000 倍液或 15%三唑酮 1000 -2000倍液叶面喷洒;其它病害可选用50%多菌灵500-2000倍液、70%代森锰锌500-1000倍液等药剂防治 |
| | 因缺素引起的褪绿、黄化、小叶等,因缺水、肥害引起叶片萎蔫、枯死以及沤根烧根,因冻害引起叶片萎蔫和树干流胶,日灼或高温引起树叶萎蔫焦枯或皮烧等。 | 1、流胶病防治,可选用伤口涂抹剂等及时对截面和伤口进行处理。2、香樟黄化病可通过补充有效铁元素,使黄化叶片转绿。 |
| | | |
| 2、可在虫体发生周边的地面撒施生石灰粉、食用盐或喷施四聚乙醛粉剂。 |
| | |
