中美欧农药登记分析及如何做好布局
作者:农化合规24小时 瑞欧科技
2024/7/10 9:37:27
摘要:中国农化企业已深度融入国际市场,在立足国内市场的同时,加快布局海外市场,特别是中国、美国和欧盟等全球重点市场登记布局。本文通过全球重点市场布局的必要性、产品市场分析、登记预风险评估、关注各国评审标准并进行产品登记预风险评估、登记项目管理和跟踪,登记资料归纳、编写和登记规划,进行中美欧登记分析及如何做好布局。关键词:中美欧登记法规、登记布局,重难点分析PART01#中国农药全球重点
摘要:中国农化企业已深度融入国际市场,在立足国内市场的同时,加快布局海外市场,特别是中国、美国和欧盟等全球重点市场登记布局。本文通过全球重点市场布局的必要性、产品市场分析、登记预风险评估、关注各国评审标准并进行产品登记预风险评估、登记项目管理和跟踪,登记资料归纳、编写和登记规划,进行中美欧登记分析及如何做好布局。关键词:中美欧登记法规、登记布局,重难点分析
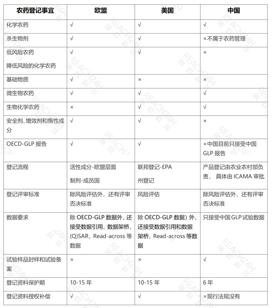
全球重点市场布局已成为中国农药企业发展壮大的动力,常规中国的农药产品生产能力大大超出了国内需求,国内目前市场价格竞争激烈,利润低,只有将眼光放眼到全球重点市场,做好产品布局和登记,才能给企业带来丰厚的回报。在2020年全球前20强农化企业中国企业扬农、山东潍坊润丰、中农立华、北京颖泰嘉和、浙江新安化工、立本作物科技、利尔化学、湖北兴发化工、南京红太阳等均通过不同方式在全球重点市场进行核心产品全球重点市场的登记和布局,保证了企业的快速发展。2021年中国农药出口到巴西、美国等180多个国家折百152.7万吨,占当年产量的84%左右(数据来源于农业农村部农药检定所),中国农药已深度融合全球供应链。全球农化头部企业境外跨国公司先正达、拜耳、巴斯夫、科迪华和美国富美实以及日本公司,他们的每一个新产品均会在全球重点市场进行评估,预测产品的峰值,并进行登记规划,创建全球重点市场登记核心资料,并快速在重点市场登记。从全球农化头部企业来分析,只有源源不断有新产品在全球重点市场的登记和布局,公司才能发展和壮大,新产品的登记和销售是公司的利润增长点。 目前研发和登记的难度及成本越来越大,一个新农药活性成分从开发到进入市场平均需要历时11年,耗费2.86亿美元,创制成本已比10多年前提高了55%,风险高。只有成功登记,才能确保资金的回收。登记时间长短决定产品利润大小。如何规避产品研发和登记风险是农药企业在产品研发和登记中特别要注意的事宜。笔者重点分析中国企业全球重点农化和登记市场,即中国、美国和欧盟,3个国家/地区的登记要点和注意事项,以便中国企业根据自身的情况,在规划产品登记和上市时,降低风险,做好产品的登记和布局。产品研发和选择时,做好产品的市场分析和预测对项目的成功非常重要。从产品的防治谱、作用机理、作物安全性等特点,竞争产品的情况以及与竞争产品比较该产品的特点和竞争能力,分析产品卖点和竞争能力。从全球农化市场来看,虽然巴西近几年农化市场超过美国成为全球第一大市场,但美国、中国和欧盟是与巴西处于同一水平全球农化重点市场,且欧盟和美国的农化市场是高价值市场。三个国家和地区的市场均为跨国公司命名为全球重点市场。欧盟的谷物类、葡萄、蔬菜和马铃薯;美国农化市场的各种作物比较分散,谷物、玉米、大豆、棉花、水果、蔬菜、花卉均有较大市场;中国水稻、水果、蔬菜为高价值市场,小麦、玉米、大豆和棉花,面积大,有很大潜力。中、美、欧的主要作物、主要靶标对象、用药情况、主要品种、销量和价格,综合进行中、美、欧等重点市场进行分析,根据企业自身的销售特点,评估拟登记的国家和地区,作物和主要防治对象,以及产品上市后销售和市场潜力,形成产品的市场分析报告,帮助企业决策产品的投入和前景分析,以做好产品登记规划和上市规划和策略,在完成登记评估后启动产品登记。中国、美国和欧盟农药登记评审标准和评审尺度还是有一定区别的,美国EPA采用风险评估策略,如果使用时防控措施得当,产品虽然有致癌性,但对人的风险很低也是可以接受的。欧盟是全球最严格的评审制度,在进行环境和健康风险评估同时,欧盟对产品原药健康毒理和环境归趋资料进行评价时有以下情况,是不容许登记的:❖ 1A和1B生殖毒性,除非暴露可以忽略内分泌干扰物,并且暴露可以忽略。中国评审的标准与欧盟比较接近,除了要进行健康评价和环境风险评估外,对产品健康毒理和环境归趋资料进行评价时有以下情况,是不容许登记的:❖ 急性毒性为剧毒和高毒,杀鼠剂和阿维菌素等特殊管理要求的农药除外;此外,卫生杀虫剂制剂登记评价时有以下情况,是不容许登记的:❖ 皮肤中毒刺激以上的直接用于皮肤的卫生用农药制剂;❖ 致敏强度为轻度及以上的直接用于皮肤的卫生用农药制剂。产品登记项目立项前的环境和健康预风险评估是保证登记产品登记有效措施。通过对已登记或即将登记该类化合物产品进行分析,了解健康毒理情况、环境行为和环境毒理情况。并进行必要的毒理试验、环境行为和环境毒理试验,以进行有效成分一般毒性评价。进行相似产品对比分析,对主要代谢物进行合理推断,通过合成路线推断主要杂质,并利用(Q)SAR,Read-across和数据架桥等手段对杂质和代谢物遗传毒性进行评价。通过以上登记前预风险评估,了解产品登记风险和登记成功率。另外,需要关注不同国家对致癌和内分泌干扰(EDC)的评价标准。新的三唑类产品研发和登记重点关注生殖发育毒性和致癌性相关指标,新产品开发和老品种再登记同时关注农药是否内分泌干扰(EDC),可以通过合理的测试和评估策略,综合性评估。美国、欧盟和中国农药登记法规和管理有很大不同,各有特点,概括如下:欧盟农药监管是全球最严格,有明确法规和严谨的法规体系,欧盟农药管理包括植物保护用和杀生物用两大类别,分别由欧盟EFSA和ECHA监管。欧盟主管活性物质(原药)登记,制剂登记由拟登记的成员国负责审批。欧盟农药法规Regulation (EC) No 1107/2009,将农药分成以下化学农药、微生物农药(包括病毒)、基础物质监管和可替代侯选物4类,不设生物农药类别;管辖范围包括活性物质(原药),安全剂、增效剂,制剂产品授权和辅助剂授权。2017年8月发布法规Regulation 2017/1432中引进“低风险活性物质”的类别,该法规修订法规Regulation 1107/2009给出低风险活性物质的标准(依风险分类),只有含有低风险活性物质的产品才能被批准为低风险的植物保护产品。获准低风险活性物质的审批好处:❖ 对于低风险活性物质,没有设立单独的申请渠道,但评审速度比常规产品更快。❖ 低风险活性物质批准后,有效期由10延至15年。❖ 有关提交审批随后授权的研究的数据保护年限从10年延长至13年。❖ 低风险的制剂产品使用与快速通道授权程序120天完成,不是1年。无论化学农药还是生物农药,欧盟均采取“基于危害”的方法决定农药活性成分是否会被批准。欧盟活性物质登记分为新物质批准、现有物质TE评审和物质再评审。理论上,常规农药评审周期2.5-3.5年,首次获批有效期10年,再登记后有限期15年。低风险农药评审周期4个月,周次获批有效期15年,再登记后有效期15年。基础物质首次获批后理论上登记永远有效。TE评审周期4个月。实际上欧盟评审延期严重。制剂登记为成员国层面登记,分为成员国产品登记、区域授权和制剂再评审。美国农药登记分为联邦登记和州登记,美国EPA负责美国联邦农药登记。农药登记有4部法规,分别是《联邦杀虫剂、杀真菌剂、灭鼠剂法案》、《农药登记改进法案》、《联邦食品、药品和化妆品法案》和《美国联邦法典第40册》。农药登记类型分为生产用产品(MP),包括原药和母药,制剂产品(EP)。美国农药登记类型分为生物农药和化学农药,美国为了鼓励生物农药登记,登记资料要求比较少。美国农药登记包括厂址登记,农药登记和分销商登记。登记流程首先要进行厂址登记,再分析产品以确定登记类型,进行数据缺口分析,获取数据,进行卷宗准备并提交卷宗。农药登记有:R332,活性成分来源未登记,提交全套新数据, 评审周期24个月;R333,活性成分来源未登记,全部引用或选择性引用且申请者有全套数据或数据的授权信,评审周期11个月;R334,活性成分来源未登记, 选择性引用,评审周期12个月。根据40CFR第158部分,登记数据要求为产品化学、毒理、人类暴露、残留、环境归趋和生态效应等方面的资料,数据可以为新研究数据,数据引用和数据架桥,现有登记数据、公开数据、数据豁免、专家评审,暴露评估和内分泌干扰作用评估。数据类别:A.独家使用数据:针对含新活性成分或活性成分新混配的产品首次登记,以上首次登记产品的变更登记,数据保护期10年,从登记获得批准之日算起,引用需获得授权并进行数据补偿。B. 可补偿数据:用于新产品登记、新用途登记或变更登记等申请时所提交的数据,数据保护期15年,从数据提交之日算起,引用需进行数据补偿。C. 其他数据:过数据保护期的登记数据,公开文献,政府产生的数据。制剂登记,R310:如果活性成分来源已登记的新产品登记,评审周期7个月,R300/R301 相同相似产品登记,数据完全引用/选择性引用评审周期4个月。州登记, 产品投放州市场之前必须完成州登记,评审周期从几天到几个月不等。产品登记证拥有者为主登记人,分销商登记为次级登记人,一个企业可以有多个分销商, 每个分销商需要有自己的公司号并申请分销登记。中国农业农村部负责中国农药登记,农业农村部农药检定所(ICAMA)具体负责农药登记资料的评审工作。2017年开始实施新的《农药管理条例》,《农药登记管理办法》、《农药登记试验管理办法》、《农药标签和说明书管理办法》、《农药生产许可管理办法》、《农药经营许可管理办法》以及《农药登记资料要求》以来,中国农药登记变成了以风险为导向的农药安全性评估策略,增加很多试验资料要求和农药安全性风险评估,制定和实施了国内GLP试验管理流程和GLP实验室的认定标准,规定了登记资料主要接受国内GLP报告。由于目前没有国家与中国签订资料互认协议,境外OECD-GLP报告目前不能被接受。农药登记类型分为化学农药、生物化学农药、微生物农药和植物源农药,与美国EPA相似,减少了生物化学农药和微生物农药登记资料要求,鼓励生物农药登记;根据有效成分登记情况资料要求不同,原药分为新农药原药,非相同原药和相同原药登记,制剂分为新农药制剂、相同制剂和相似制剂登记。并根据中国农药实际情况,制定了一些同质化产品和配方的登记管理措施。登记资料要求主要为产品化学、毒理、环境归趋、药效和残留等几方面资料,目前只接受试验资料,并加强了对资料的完整性和科学性评审。新农药资料保护期从首次登记时间算起,保护期6年。根据目前农药审批流程,新农药由全国农药登记评审委员会委员会议评审,每年2次评审会议, 评审周期一般8-12月;有效成分已登记其他登记由全国农药登记评审委员会执行委员会议评审,每月1次评审会议,评审周期一般8-10月。
全球各国农药的登记法规、登记要求、登记流程和登记周期各不相同,但对登记资料的要求都有一个相同点,要求企业提供产品化学、毒理、药效、残留和环境行为等方面资料以帮助登记机构对登记产品在人类健康安全、膳食安全和环境安全进行评估。境外跨国公司在新产品登记资料准备时,通常按照欧盟和美国资料要求准备全球登记的OECD-GLP核心资料,具体每个试验时会考虑全球重点市场国家特殊要求,创建一套OECD-GLP试验数据资料。在不同国家登记时,根据当地特殊要求,在当地再补充适当资料。中国目前不接受境外OECD-GLP报告,因此中国登记所有资料必须在中国GLP实验室进行。在进行登记资料准备时,企业要确定产品在每个国家的登记类型,按照资料要求,进行符合该国试验准则试验,确定登记费用和试验周期。❖ 新农药登记试验安排时,应根据预风险评估结果,分批次安排和进行试验,根据试验结果和数据,再进一步进行风险评估,评价后续试验如何安排和是否需要进行高阶试验,以降低资金投入和登记风险。❖ 试验样品选择和准备是做好登记试验非常重要的前提,关系到试验的成败。❖ 同时安排中国-GLP试验和OECD-GLP试验,要考虑试验先后顺序和不同试验的注意事项。中国登记试验安排,要按照登记试验要求进行样品封样和试验的备案。❖ 实验室选择。在安排试验前要对登记试验实验室进行现场调查和评估,对实验室资质、不同实验室的技术水平和相关试验以前开展情况进行考核,至少应在2-3个实验室中选择实验室开展试验。瑞欧对OECD-GLP实验室和中国GLP实验室进行评审,建立了实验室库,根据不同试验项目和需求,选择适合的实验室进行试验。❖ 试验监理。试验监理是完成试验很关键的因素。做好试验计划书的审核,提供准确的产品信息,及时与实验室进行沟通,了解试验进展和情况,做好试验报告的审核和意见及时反馈。登记项目一旦启动,要形成登记项目详细计划和进展汇总表,以便立即进行项目管理和跟踪,对费用支出、试验进展情况和问题,项目相关的登记政策变化等进行及时评审,降低项目风险。项目如遇到登记政策重大变化或试验结果的不利影响等,项目组应尽快重新对该项目或波及的项目进行评估,如果项目成功率有巨大变化,应尽快停止或推迟该项目实施;如果登记费用增加超过公司设定标准或登记周期偏离太大,也应尽快停止或推迟该项目实施。登记资料的归纳编写是登记申请前最后工作,在准备境外和中国登记资料时应注意登记资料完整性和科学性。系统了解产品登记资料各方面情况和专家评审标准,预判可能出现的问题,及早做好应对解释。注意中国和境外登记国家资料要求和评审差异。根据各登记国家评审周期长短和资料要求,确定登记申请先后顺序和登记资料递交时间,做好登记证取得的规划,以便做好产品在不同国家上市准备。写留言留言 1马帅黑龙江49分钟前我国新农药要用一套数据尽快发展全球登记,就要用OECD GLP实验室的试验数据