非法添加隐性成分筛查与认定标准审查会圆满召开

作者:中国农药工业协会 2026/4/1 17:11:35
近日,农业农村部办公厅发布《关于集中整治禁限用农药非法生产经营使用的通知》(农办农﹝2026﹞8号),其中着力强调要加力遏制农药产品非法添加行为,整治农药产品中非法添加禁限用农药,以及非法添加具有农药功效的其他成分等突出问题。通知提出要强化农药产品检测技术支撑。健全完善农药产品质量标准体系,增加相关杂质限量等大宗农药品种的质量控制关键指标,研发农药隐性成分定性定量分析方法,为严厉打击非法生产、非法

近日,农业农村部办公厅发布《关于集中整治禁限用农药非法生产经营使用的通知》(农办农﹝2026﹞8号),其中着力强调要加力遏制农药产品非法添加行为,整治农药产品中非法添加禁限用农药,以及非法添加具有农药功效的其他成分等突出问题。

通知提出要强化农药产品检测技术支撑。健全完善农药产品质量标准体系,增加相关杂质限量等大宗农药品种的质量控制关键指标,研发农药隐性成分定性定量分析方法,为严厉打击非法生产、非法添加等行为提供检测判定依据。

为深入贯彻农药行业“正风治卷”专项行动精神,有效整治非法添加隐性成分的行业乱象,2026年3月27日,中国农药工业协会在北京成功组织召开了《农药制剂产品中未登记活性成分的筛查与认定技术规范》(以下简称《技术规范》)团体标准审查会暨“农药制剂产品中隐性成分含量测定分析方法”系列团体标准启动会。标准评审专家以及农药管理部门、科研院所、检测机构、行业企业代表通过线上及线下方式齐聚一堂,共同探讨并推进农药质量安全与行业规范发展的关键标准制定工作。中国农药工业协会常务副会长杨建海出席会议并致辞,协会副秘书长段又生主持会议。



标准审查,填补空白



杨建海

中国农药工业协会常务副会长

协会常务副会长杨建海在致辞中指出,当前,打击农药隐性添加问题是行业治理的关键,为此协会于2025年启动了“正风治卷”行动。针对“筛查难、认定难”的堵点,本次审查和启动的系列标准,旨在构建全链条技术规范体系,为执法监管提供有力支撑。希望各位专家在会议中凝聚共识,共同把好标准质量关,为我国农药行业的健康发展贡献力量。

标准编制组首先就《技术规范》的制定背景、过程、主要内容及征求意见反馈情况进行详细介绍,标准评审专家组对该标准送审稿进行了严谨、专业的审查,针对标准名称、范围、筛查、认定流程等提出修改意见,标准起草单位共同参与讨论。专家组及与会企业一致认为,该标准有效填补了我国在隐性成分的筛查与认定领域的技术标准空白,具有先进性、代表性和可操作性。标准编制组将根据评审专家组的意见对《技术规范》进行最后修改完善,并报批发布。


系列启动,精准打击


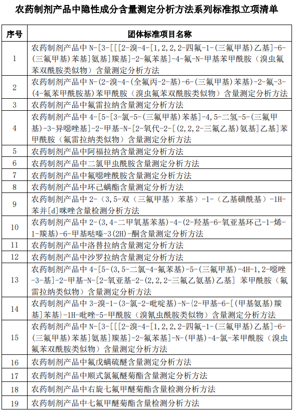
在标准审查会之后,会议正式启动了“农药制剂产品中隐性成分含量测定分析方法”系列团体标准的编制工作。该系列标准旨在针对当前市场上可能非法添加的特定活性成分,建立精确、统一的含量测定方法,为监管和执法提供坚实的技术依据。系列标准正式启动标志着对隐性成分的治理将向“准确定量”迈出关键一步。会上围绕首批拟立项的19项具体成分(包括格力高类似物、氟雷拉纳及其类似物等)的分析方法标准框架、指标体系及工作计划进行了深入讨论,与会企业代表纷纷建言献策。标准相关负责人在总结发言中强调,有力规范市场秩序,推进农药产业健康可持续发展需要行业通力合作,加速推进,共同构建起一套科学、系统、高效的隐性成分监管技术标准体系,为行业的“正风治卷”注入强大动力。

此外,协会还有一批由企业提供的隐性成分清单,也将同期展开检测方法标准的制定。

标准(详见下图)参与请联系编制组:

王   玥 010-84885035

钟娉婷 010-65082512

相关推荐