缓解热胁迫下番茄生殖缺陷!农作物高温座果新策略

作者:蓬勃生物 蓬勃生物 2022/9/2 10:47:32
内生菌代谢物ZNC家族又有新成果了!8月25日,山东农大段巧红团队在国际知名期刊Frontiers in Plant Science发表了最新研究论文,研究表明加入新功能菌株的(生殖发育)专用型ZNC能促进番茄在热胁迫下的生殖发育和产量增加,具有良好的农业应用潜力。研究发现,生殖发育专用型ZNC可以缓解热胁迫诱导的番茄繁殖缺陷,如短期热胁迫诱导的对花粉活力、萌发和试管生长的抑制,以及长期热胁迫诱导
图片

内生菌代谢物ZNC家族又有新成果了!825日,山东农大段巧红团队在国际知名期刊Frontiers in Plant Science发表了最新研究论文,研究表明加入新功能菌株的(生殖发育)专用型ZNC能促进番茄在热胁迫下的生殖发育和产量增加,具有良好的农业应用潜力。
研究发现,生殖发育专用型ZNC可以缓解热胁迫诱导的番茄繁殖缺陷,如短期热胁迫诱导的对花粉活力、萌发和试管生长的抑制,以及长期热胁迫诱导的花粉发育缺陷。其主要机理是通过下调ROS产生相关基因RBOHs的表达,上调抗氧化相关基因和相关酶活性来缓解热应激,从而防止热诱导活性氧(ROS)在花药、花粉粒和花粉管中的过度积累。此外,喷施ZNC可以提高长期热胁迫下大田番茄的结果率和结籽率。

主要研究背景——

植物的生殖过程以及花器官发育,特别是花粉对高温十分敏感(Hoshikawa et al., 2021)。开花期的短期高温会损害花粉活力、萌发和试管伸长(Muhlemann et al., 2018)。花粉发育过程中长期高温会导致花粉发育和花粉生长的严重缺陷,大大影响结实率(Muhlemann et al., 2018)

番茄 (Solanum lycopersicum)是一种全球栽培的蔬菜作物,在 20°C26°C 之间生长最佳,并且能够承受高于15°C和低于33°C的温度。然而,在番茄生产中,特别是在温室或受保护设施中,温度通常会升至35°C 以上,甚至升至40°C。热是影响番茄坐果的主要非生物胁迫,番茄坐果减少与高温条件下花粉活力降低密切相关(Firon et al., 2006)。此外,大多数商品番茄不耐热,番茄的耐热性状由于遗传力低而难以改善。

短期和长期的热胁迫都会导致果实品质和产量的严重损失。了解高温对花粉发育和花粉管生长的影响,以及寻找有效的、经济的缓解热胁迫的方法,将极大地提高作物产量。

主要研究结果——

1、短期高温胁迫破坏了番茄花粉的完整性,抑制了花粉的生长

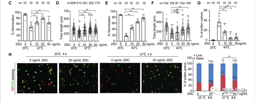
我们首先研究了高温对番茄生殖过程的影响,将新开的花在25℃35℃37℃40℃下处理4h,然后在常温(25℃)下萌发2 h37℃40℃处理的花的花粉萌发率分别为38%12.07%,而常温处理的花的萌发率为92%(1AB)。高温下的花粉管长度也显著短于常温下的花粉管长度(1AC)。此外,高达25.3%40℃处理的花粉在萌发后不久破裂,而35℃37℃处理也增加了花粉破裂(尽管不到5%),这表明在极端高温下细胞完整性受损(1AD)。用二醋酸荧光素(FDA)和碘化丙啶(PI)对花粉进行生活力染色,结果表明,在25℃40℃条件下,花粉活力分别从91.87%下降到39.53%16.79%(1EF)。此外,37℃40℃处理的花粉在正常条件下的生长柱头随着温度的升高而受到严重抑制(1GH)。然而,正常花粉在37℃40℃处理的柱头上生长良好(补图S1)总之,这些结果表明,短期高温(37℃40℃)对花粉具有多重抑制作用,如降低花粉活力和花粉完整性,抑制花粉萌发和花粉管生长。

图片

图片

2ZNC缓解了短期热胁迫对花粉生长的抑制

为了研究ZNC在短期热胁迫下是否对花粉产生有利的影响,我们用10-30 ng/mLZNC对新开的花进行预处理,然后在37℃40℃下再用ABFHCDE处理4h。,这些处理的花的花粉在25℃下萌发,模拟处理的花在37℃下的花粉萌发率仅为40%,而20 ng/mL ZNC预处理的花在相同条件下的萌发率高达78.10%(2AC)30 ng/mL ZNC预处理花的花粉在40℃下也表现出相似的发芽率(2BE)。同样,在37℃40℃下,20 ng/mL ZNC预处理花和30 ng/mL ZNC预处理花的花粉管长度与常温下花的花粉管长度相当(2ABDF)ZNC处理的花在40℃时的花粉破裂率也大大降低(2BG)。作为对照,我们还测试了ZNC处理对常温(25℃)下花粉生长的影响。我们发现,ZNC25℃下的花粉萌发没有影响,但在低浓度(10 ng/mL)时促进花粉管的生长,在较高浓度(40 ng/mL)时抑制花粉管的生长。综上所述,这些结果表明,ZNC处理减轻了热诱导的花粉管生长缺陷、花粉破裂以及花粉生活力缺陷

图片

图片

3ZNC减少了热诱导的ROS在花粉和花粉管中的积累

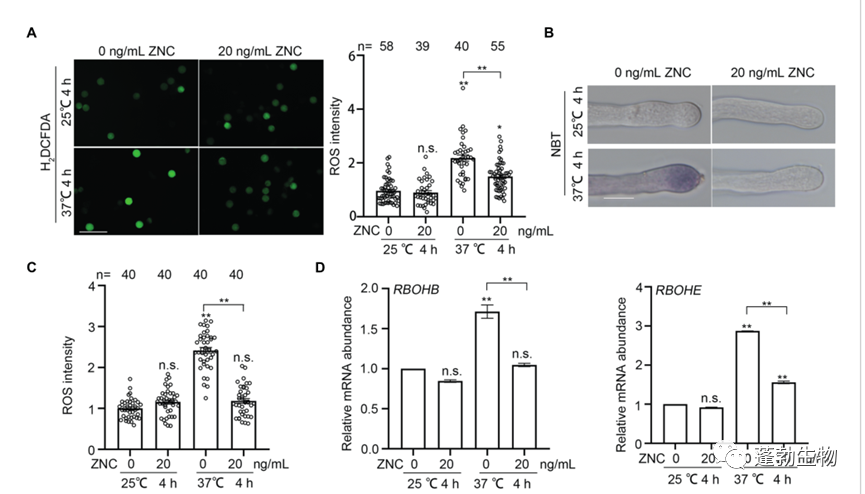
高温诱导了ROS在花粉管中的过度积累,抑制了花粉管的生长并破坏了其完整性(Muhlemann et al., 2018)。为了研究ZNC是否通过调节ROS来缓解热诱导的花粉缺陷,我们用10-30 ng/mL ZNC或水对照,对新开的花进行预处理,然后在37℃25℃下加热4h,然后用H2DCFDA(2’,7’-二氯二氢荧光素二乙酸酯)对处理后的花的花粉进行染色。我们发现,在37℃下处理4h后,高温会诱导花粉中ROS积累(3A)ZNC处理的花粉粒在37℃时的ROS水平略高于常温下的花粉,但显著低于37℃下的模拟处理的花粉(3A)。对这些ZNC和热处理的花的花粉管进行的NBT染色表明,热胁迫也增加了花粉管顶端的ROS积累,但ZNC预处理使其降低到正常水平(3BC)这些观察结果表明,ZNC通过减少ROS在花粉中的积累来缓解花粉和花粉管上的热胁迫。

接下来的研究结果也表明,ZNC预处理显著减少了热诱导的番茄花粉中ROS的过度积累,这可能是由于ZNC触发了RBOH基因的下调和抗氧化剂相关基因及其酶活性的上调。

图片

图片

4ZNC挽救了长期热诱导的花粉发育缺陷

在花器官发育过程中长期的热胁迫可能导致花粉畸形或败育(Pan et al., 2021)。为了研究ZNC对长期热胁迫诱导的花粉发育缺陷的影响,我们用20 ng/mL ZNC对番茄植株进行了预处理,然后用ZNC连续喷雾37℃处理5天。在37℃处理下,植株产生了超过62%的皱缩花粉粒,但用20 ng/mL ZNC处理后,花粉畸形率仅为26%(4A)。在番茄雌蕊上进行体内外萌发时,长期热处理植株的花粉粒萌发较差,花粉管明显短于对照植株。然而,ZNC处理使这两种表型恢复正常(4B-D)综上所述,这些结果表明,ZNC对高温下的花粉生长具有保护作用。

由于ZNC处理显著减少了短期高温诱导的番茄花粉中ROS的过度积累(3AB),我们测试了ZNC对长期高温胁迫下植物花药中ROS积累的影响。在37℃下处理5天的植物的NBT染色显示,ROS的沉积是常温25℃下植物的1.98(4E)。然而,ZNC处理有效地缓解了高温诱导的花药中ROS的积累(4E)。我们还检测了RBOH1的表达,它有助于番茄花粉发育过程中ROS的产生(Yan et al., 2020)。在37℃的高温下,RBOH1的表达上调了约2倍,但被ZNC处理后下调表达(4F),这表明ZNC处理减少了花粉发育过程中长期热胁迫诱导的ROS产生。这些结果表明,ZNC是一种通过降低ROS积累来缓解高温胁迫的有效调节剂。

转录因子SLPIF4通过调节绒毡层的温度敏感性而对极端温度耐受起重要作用(Pan et al., 2021)。因此,我们研究了SLPIF4的表达是否与ZNC在高温下保护花粉发育的能力有关。在没有ZNC存在的情况下,如预期的那样,在高温下植物中SLPIF4的表达显著上调(4F)。然而,无论植物处于常温还是高温下,20 ng/mL ZNC的存在都将SLPIF4的表达水平降低到未处理植物的80%左右(4F)。综上所述,这些结果表明,ZNC通过降低温度敏感性和减少ROS在花药中的过度积累来保护热胁迫下的花粉发育。

图片

5ZNC在长期高温胁迫下提高果实和种子结实率

由于ZNC处理提高了花粉的耐热性(1-4),我们探索了长期高温胁迫下ZNC对坐果的影响程度。番茄植株在常温下生长6周,然后移动到32℃/25℃(昼夜),在连续或不连续ZNC处理的情况下生长直到果实成熟。我们发现,在25°C37°CZNC处理下,番茄植株的座果率更高(5A)。在25℃时,ZNC的座果率从57.7%提高到70.4%;在37℃时,ZNC的座果率从20%提高到40%。这些观察结果表明,ZNC在这两种条件下都能促进番茄的生长。(5A)。同时,ZNC处理的37℃植株的每果种子数从6.57增加到13.32,但在25℃种植的植株中,ZNC处理和不处理的种子数没有差异(5B)。这些结果表明,ZNC提高在长期热胁迫下的结果和种子形成的效率。

在我们的研究中,20 ng/mL ZNC可以有效缓解热胁迫对花粉粒的抑制,并增加番茄果实和种子的产量。由于其高活性,ZNC的使用剂量极低,成本极低,显示出巨大的商业化番茄种植应用潜力。


相关推荐