简析:氟氯吡啶酯

作者:辉胜农药登记 2023/9/4 10:28:57
氟氯吡啶酯是由陶氏益农(现科迪华)开发的除草剂,是合成生长素类除草剂中芳基吡啶甲酸酯类新化学类型中的首个产品,其适用于多种谷物,可防除多种阔叶杂草与恶性杂草。多年来,陶氏益农一直在围绕氟氯吡啶酯进行开发,上市了大量相关混配制剂,市场表现优异。据查询其核心专利WO2007082098于2007年1月12日申请,未来4年将到期,感兴趣的企业可以提早入手准备研发登记工作。01基本信息中文通用名称:氟氯吡
氟氯吡啶酯是由陶氏益农(现科迪华)开发的除草剂,是合成生长素类除草剂中芳基吡啶甲酸酯类新化学类型中的首个产品,其适用于多种谷物,可防除多种阔叶杂草与恶性杂草。多年来,陶氏益农一直在围绕氟氯吡啶酯进行开发,上市了大量相关混配制剂,市场表现优异。据查询其核心专利WO2007082098于2007年1月12日申请,未来4年将到期,感兴趣的企业可以提早入手准备研发登记工作。

01

基本信息

中文通用名称:氟氯吡啶酯

英文通用名称:halauxifen-methyl

CAS登录号:943831-98-9

化学名称:4-氨基-3-氯-6-(4-氯-2-氟-3-甲氧基苯基)吡啶-2-甲酸甲酯

分子式:C14H11Cl2FN2O3

结构式:

图片

相对分子质量:345.16

理化性质:水中溶解度:(20℃,mg/L)1830,有机溶解溶解度(20℃,mg/L):甲醇38.1,丙酮250,乙酸乙酯129,正丁醇9.83;熔点:145.5℃;沸点:沸腾前分解;分解点:222℃;正辛醇-水分配系数logP=3.76;解离常数:2.84;蒸气压(25℃):1.5×10-8 pa;亨利常数(25℃):1.11×10-6;稳定性:土壤降解半衰期DT50=1.3天(典型土),43天(大田土),水解半衰期DT50=0.001天,水沙系统降解半衰期DT50=1.8天。

毒理:大鼠急性经口毒性LD50>5,000 mg/kg,低毒;大鼠急性经皮毒性LD50>5,000 mg/kg,低毒;家兔ADI值为0.058。

环境毒性:鸟类急性经口毒性:LD50山齿鹑>2,250 mg/kg,低毒;鱼类急性毒性:LC50虹鳟鱼为2.01,中毒;蚤类急性毒性:EC50大型蚤为2.21 mg/L,中毒;甲壳类生物急性毒性:LC50糠虾(Americamysis bahia)>1.30,中毒;藻类急性毒性:EC50月羊藻>0.855 mg/L,中毒;蜜蜂急性经口毒性:LD50蜜蜂>108 µg/蜂,低毒;蜜蜂急性接触毒性:LD50>98.1 µg/蜂,低毒;蚯蚓急性毒性:LC50赤子爱胜蚯蚓>500 mg/kg,低毒。

作用机理:氟氯吡啶酯通过模拟植物生长激素大量分泌的作用,引起了特定生长素调节基因的过度刺激,干扰敏感植物的多个生长过程。其经由植物茎叶及根部吸收,通过与植物体内的激素受体结合,刺激植物细胞过度分裂而阻塞传导组织,最后导致植物营养耗尽死亡。氟氯吡啶酯茎叶处理可用于防除谷物田或其他作物田里的多种一年生阔叶杂草及部分多年生阔叶杂草。

02

登记概况

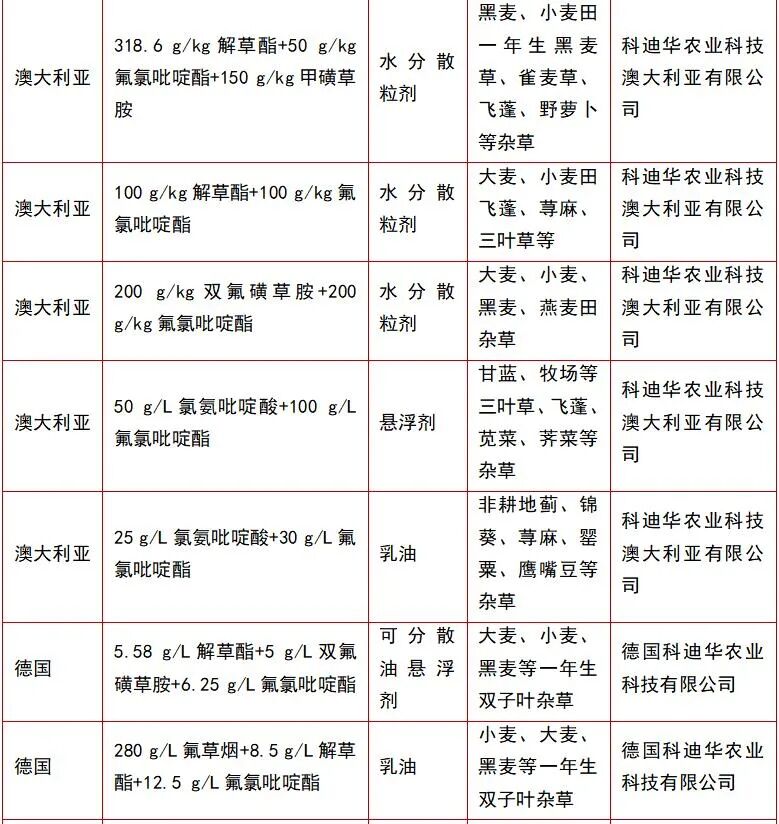
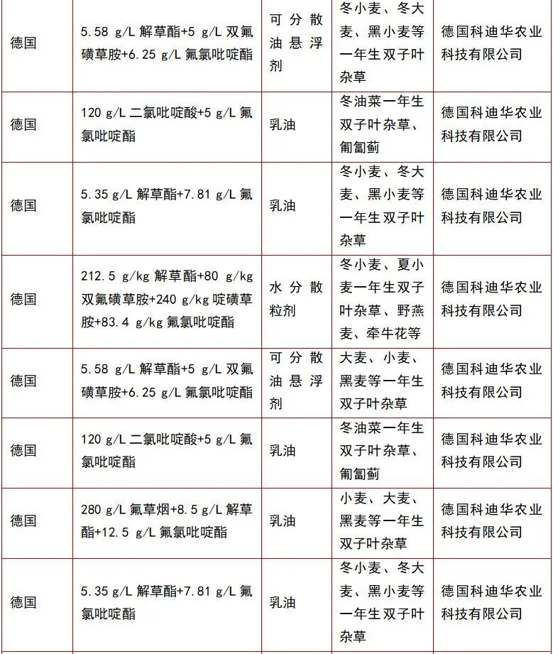
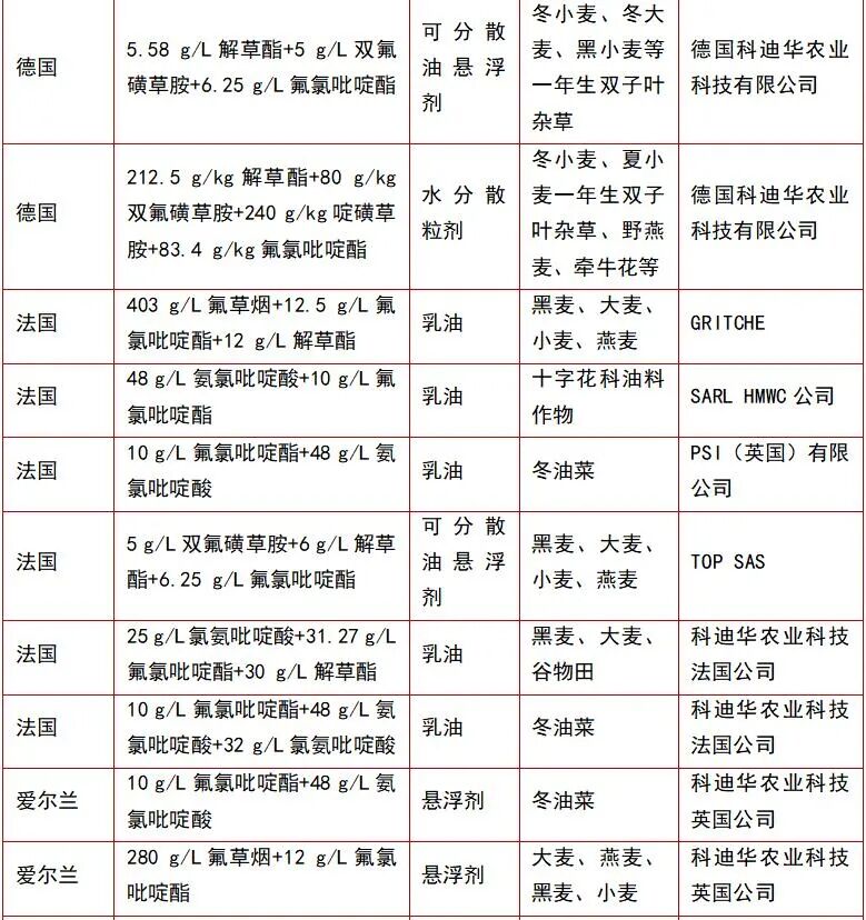
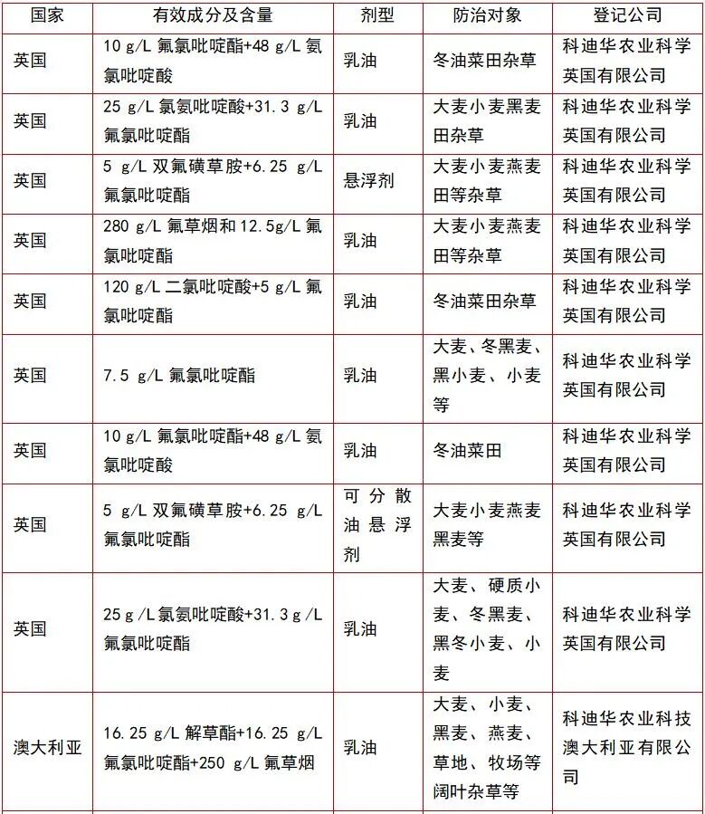
表1 氟氯吡啶酯在部分国家的登记情况

图片

图片

图片

图片

图片

表2 氟氯吡啶酯国内登记情况

图片

企业可参考国外产品配方进行研发改进,筛选配方登记新产品。

03

专利情况

美国专利US20070179060、PCT专利WO2007082098和中国专利CN101360713均为2007年1月12日申请,4年内这些化合物专利将到期。

相关推荐