环磺酮等61个产品将获登记,氯虫苯甲酰胺产品达10个

作者:农药资讯网 2023/6/2 9:14:24
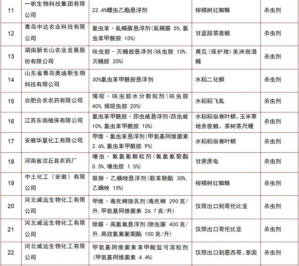
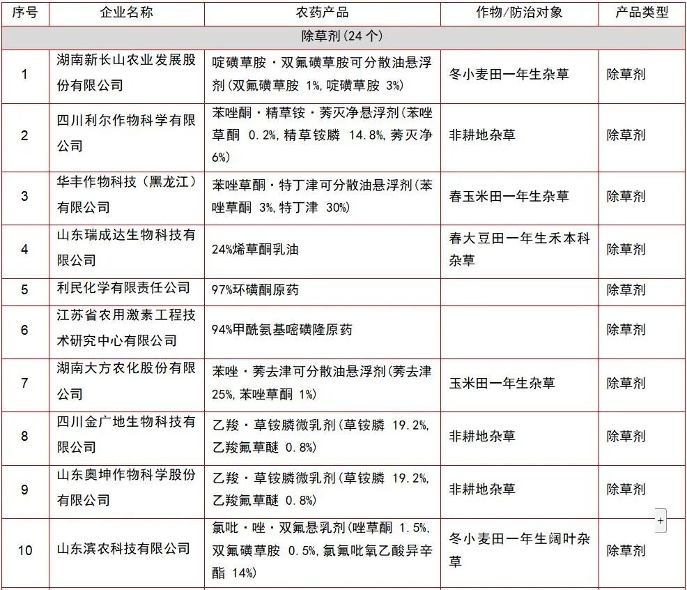
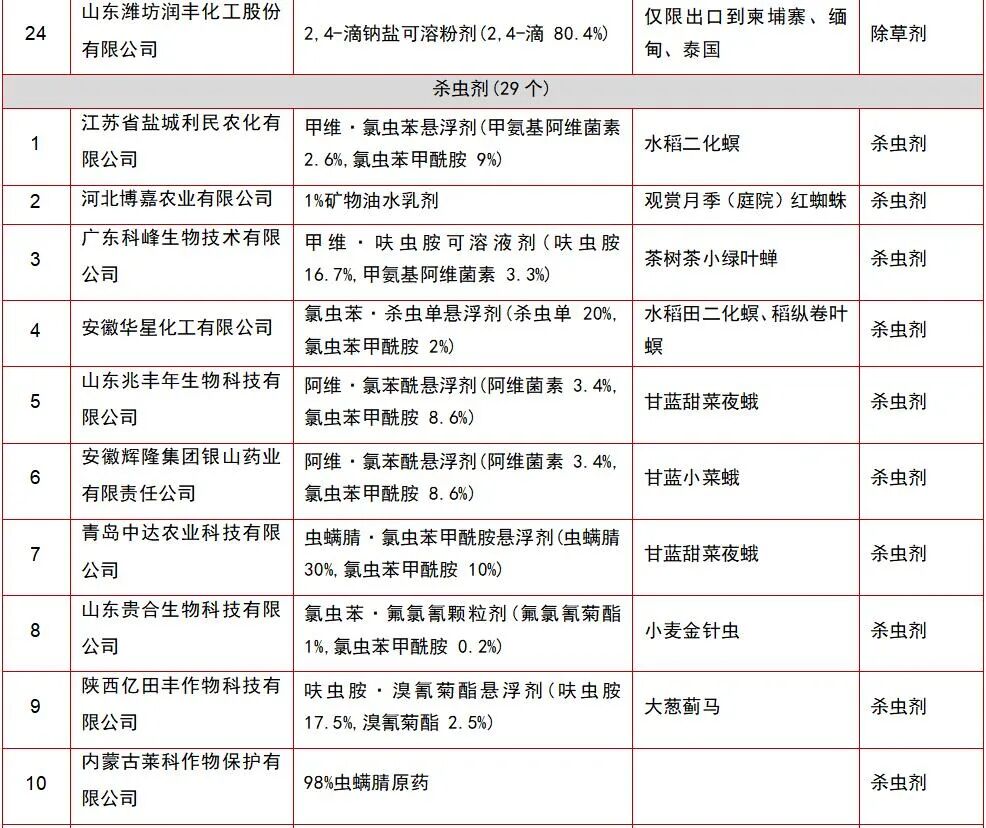
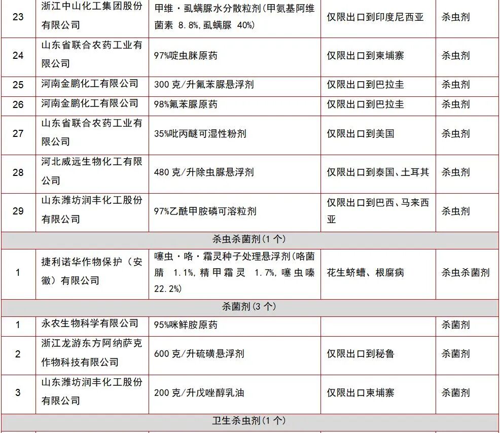
2023年5月25日,农业农村部农药检定所公示了2023年第5批拟批准登记农药产品名单。根据《行政许可法》《农药管理条例》有关规定,农业农村部农药检定所现将第九届全国农药登记评审委员会第59次执行委员会议审议通过的申请登记的61个农药产品、415个登记变更农药产品相关信息予以公示。公示时间:2023年5月25日至2023年5月31日。拟批准登记的61个农药产品包括:24个除草剂,29个杀虫剂,1个

2023年5月25日,农业农村部农药检定所公示了2023年第5批拟批准登记农药产品名单。


根据《行政许可法》《农药管理条例》有关规定,农业农村部农药检定所现将第九届全国农药登记评审委员会第59次执行委员会议审议通过的申请登记的61个农药产品、415个登记变更农药产品相关信息予以公示。公示时间:2023年5月25日至2023年5月31日。


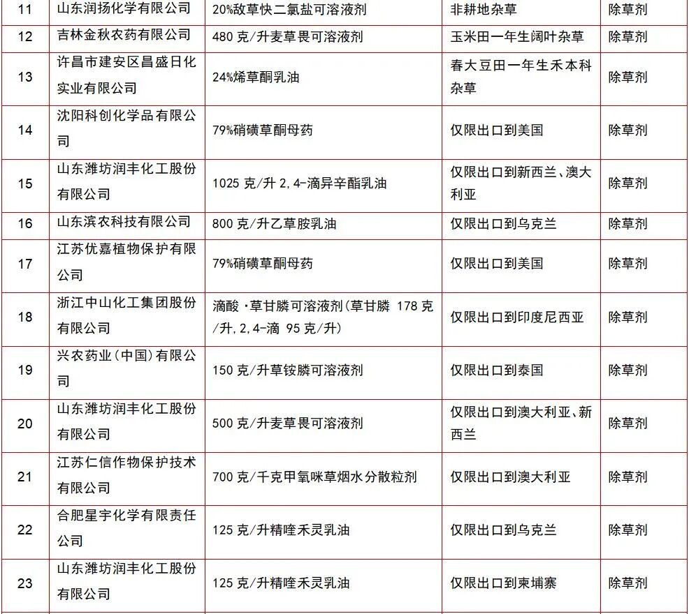
拟批准登记的61个农药产品包括:24个除草剂,29个杀虫剂,1个杀虫杀菌剂,3个杀菌剂,1个卫生杀虫剂,3个植物生长调节剂。


拟批准登记的原药产品有6个,分别为:利民化学有限责任公司的97%环磺酮原药、永农生物科学有限公司的95%咪鲜胺原药、江苏省农用激素工程技术研究中心有限公司的94%甲酰氨基嘧磺隆原药、内蒙古莱科作物保护有限公司的98%虫螨腈原药、山东省联合农药工业有限公司的97%啶虫脒原药、河南金鹏化工有限公司的98%氟苯脲原药。


拟批准登记的母药产品有2个,分别为:沈阳科创化学品有限公司的79%硝磺草酮母药、江苏优嘉植物保护有限公司的79%硝磺草酮母药。


在拟批准登记产品中,基于氯虫苯甲酰胺的制剂产品高达10个。



表1  61个拟批准登记农药产品名单

图片

图片

图片

图片

图片

图片

相关推荐