麦田除草有讲究,早用封闭早受益

作者: 2024/8/22 8:35:54
近年,麦田杂草群落演变加快,优势危害杂草种类趋于复杂,杂草的抗药性/耐药性逐年增强,根据全国农业技术推广服务中心发布的信息,播娘蒿、猪殃殃、荠菜、大巢菜和牛繁缕对苯磺隆已产生抗性。麦田除草方案也日益复杂,除草成本不断上升,但除草的效果表现参差不齐,发生除草剂药害的风险增加,除草剂药害和草荒苗导致损失的事件屡见不鲜,特别是在种植管理水平粗放的稻麦轮作区域尤为严重。麦田杂草难防除,原因较多:(1)据不

图片

近年,麦田杂草群落演变加快,优势危害杂草种类趋于复杂,杂草的抗药性/耐药性逐年增强,根据全国农业技术推广服务中心发布的信息,播娘蒿、猪殃殃、荠菜、大巢菜和牛繁缕对苯磺隆已产生抗性。麦田除草方案也日益复杂,除草成本不断上升,但除草的效果表现参差不齐,发生除草剂药害的风险增加,除草剂药害和草荒苗导致损失的事件屡见不鲜,特别是在种植管理水平粗放的稻麦轮作区域尤为严重。

图片

麦田杂草难防除,原因较多:

1)据不完全统计,我国麦田杂草种类超100种,常见且危害严重的有40余种,其中,阔叶杂草27种,禾本科草13种,包括猪殃殃、播娘蒿、荠菜、牛繁缕、婆婆纳、野燕麦、节节麦、看麦娘、日本看麦娘、菵草、雀麦等。

2)发生时间长,危害久:冬小麦生长期超200天,苗期150余天,杂草萌发有两个高峰,冬前占80%90%,返青后占10%20%。

3)杂草群落演变快,分布杂,除草剂局限大。不同区域杂草情况不同,单一方案因杀草谱窄且杂草抗性增强,难以满足市场需求。麦田除草剂成分老旧,新成分少,方案老化,观念陈旧,跟不上除草需求。

4)麦田除草剂用药窗口期短,技术粗放,易错过最佳施药期,制剂发展与种植模式等不协调,安全风险高。实践证明,单纯苗后茎叶处理的时代将过,传统除草观念无法满足需求,需拓展思路,革新观念,立足封杀结合,搭建除草方案体系。

图片

麦田除草新理念:

治早打小(早封闭早安心)

☑封闭先行——让作物赢在起跑线
◆ 有效降低田间杂草基数,为低龄苗期的小麦提供更优质的生存空间;
◆ 有效建立小麦与杂草的叶龄差,为苗后除草创造更安全的环境;

◆ 封闭除草减少麦苗与除草剂直接接触,提升除草安全性,降低安全风险。

☑ 封杀结合——一封一杀降低除草风险,筑牢最后防线
◆ 紧跟作物生长节奏,把握除草时机,为除草增加一层保障;
◆ 打早打小,有利于药效发挥与使用剂量控制,提升对作物的安全性;

◆ 降低基数,降低除草难度,除草更高效,更经济实惠。

图片

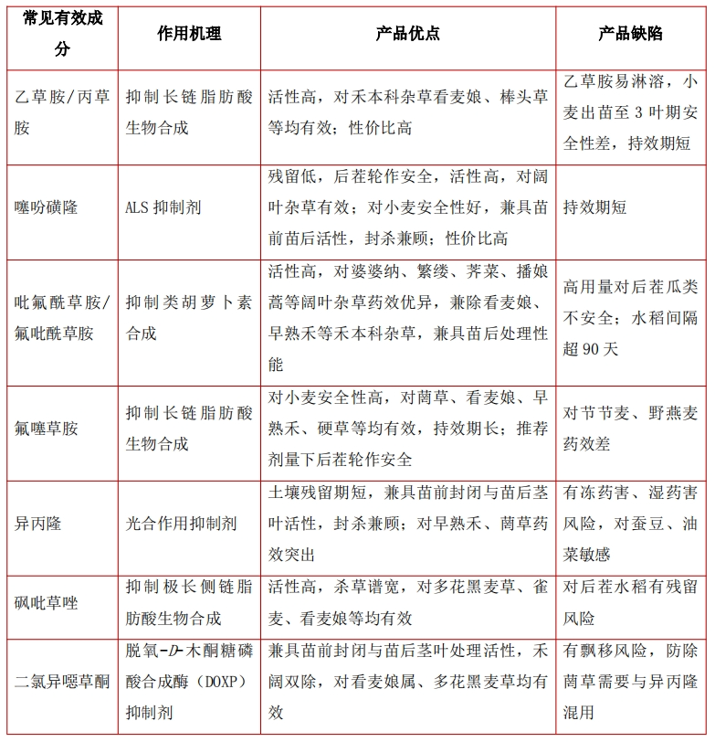
表1 麦田常见封闭除草剂的对比

图片

小麦田封闭除草剂的使用注意事项

1)整地精细,无杂物,低有机质、沙质土等用低剂量,高有机质、黏质土等用高剂量,“黄墒”最佳,墒情差先造墒。

2)大部分封闭除草剂对出土杂草药效差,杂草萌出前用最佳,播种后覆土,防小麦籽接触药。

3)封闭除草剂亩用水量3040千克,选合适器械,保证喷雾均匀。

4)低温、湿度过大等易致小麦不良表现,避免雨前施药,降温前慎用异丙隆等,遇雨排水降湿。

5)严格把控技术,二次稀释,现配现用,控制乙草胺、异丙隆等的剂量和时期,关注天气、墒情。

6)秸秆还田播后镇压压实,利保墒和小麦生长、药层形成。

7)依杂草种类选药,因草选药,量地施药,禾本科杂草选用乙草胺等,阔叶杂草选用吡氟酰草胺等。

8)了解除草剂残效期和持效期,注意后茬间隔,如砜吡草唑后茬不宜种水稻,吡氟酰草胺用量不同,后茬作物有别。

9)大部分小麦田封闭除草剂对野燕麦、节节麦药效差。

盈辉麦葑®有效防除小麦田杂草

佛山市盈辉作物科学有限公司在2022年上市的盈辉麦葑®(30%吡氟酰草胺·氟噻草胺悬浮剂;10%吡氟酰草胺+20%氟噻草胺),主要成分是吡氟酰草胺和氟噻草胺,按照科学比例复配而成,通过土壤喷雾解决冬小麦田一年生杂草问题。

图片

该产品具有以下优势:

(1)历经3年田间试验+2年产品销售使用验证,盈辉麦葑®的产品稳定性、药效得到市场和用户的一致认可。

(2)在推荐应用技术下,对小麦和环境友好。

(3)杀草谱广,对小麦田常见的看麦娘、大穗看麦娘、日本看麦娘、菵草、硬草、荠菜、繁缕、牛繁缕、播娘蒿、婆婆纳等杂草药效优。

(4)采用进口助剂搭建配方体系,二次研磨,粒径更小,细度更高,分散更均匀。可适应背负式喷雾器、大型植保机、无人机等施药设备,使用更方便。

盈辉麦葑®作用机理:

图片

盈辉麦葑®对冬小麦田常见的一年生杂草,如菵草、看麦娘、大穗看麦娘、日本看麦娘、早熟禾、棒头草、硬草、婆婆纳、繁缕、牛繁缕、荠菜、播娘蒿、猪殃殃等有效。

图片

江苏东海使用盈辉麦葑®效果展示:

图片

图片

该地块使用盈辉麦葑®后田间基本没有杂草,后期未使用茎叶处理药剂。

农业生产中,除草剂的选择极为关键。我们在挑选时,一定要选稳定性好、安全性高、效果得到验证的产品。

稳定性好的除草剂,能在不同环境下保持效力,确保除草效果可预测,避免杂草影响农作物生长。安全性高的产品能减少对农作物和生态环境的危害,保护土壤和微生物平衡。效果经过验证的产品有可靠的数据和实践支持。

若选择不当,比如选了不稳定、不安全或效果未经验证的除草剂,会费时费工。杂草可能控制不住,需多次除草,增加成本。严重时还会损害农作物,导致减产甚至绝收,造成巨大损失。所以,选对除草剂至关重要。

相关推荐