三唑酮在我国产品登记情况分析,市场未来发展前景看好

作者:农药市场信息新媒界 郑庆伟 2022/10/25 10:41:25
三唑酮(triadimefon),又名粉锈宁、百理通、百菌酮、菌克灵,属于一种三唑类杀菌剂,是甾醇生物合成抑制剂......主要应用于小麦、水稻、玉米、棉花、油菜、黄瓜、苹果、梨等农作物,对半知菌、担子菌、子囊菌等真菌引起的多种病害有特效,如白粉病、赤霉病、锈病、纹枯病、丝黑穗病、稻瘟病、菌核病、炭疽病、枯萎病、黑星病、稻曲病等大部分病原菌均具有优秀的活性。其具有预防、治疗、铲除、内吸活性,药剂被

三唑酮(triadimefon),又名粉锈宁、百理通、百菌酮、菌克灵,属于一种三唑类杀菌剂,是甾醇生物合成抑制剂......


主要应用于小麦、水稻、玉米、棉花、油菜、黄瓜、苹果、梨等农作物,对半知菌、担子菌、子囊菌等真菌引起的多种病害有特效,如白粉病、赤霉病、锈病、纹枯病、丝黑穗病、稻瘟病、菌核病、炭疽病、枯萎病、黑星病、稻曲病等大部分病原菌均具有优秀的活性。其具有预防、治疗、铲除、内吸活性,药剂被根系吸收后在植物体内传导,抑制菌体麦角甾醇的生物合成,干扰菌体附着胞及吸器的发育,菌丝的生长和孢子的形成,以消除或减轻病菌对作物的胁迫,从而提高作物产量和改善品质。本文汇总杀菌剂三唑酮产品登记情况及其未来趋势展望,供大家参考。

01

三唑酮的登记情况


据农信传媒统计,截至2022年10月12日,我国批准登记的有效期内的三唑类杀菌剂三唑酮产品共有286个,含129个单制剂(包括10个原药、119个单制剂),157个混配制剂;低毒245个,中等毒19个,高毒15个,中等毒(原药高毒)6个,低毒(原药高毒)1个;杀菌剂产品241个,占登记总数的84.26%,其后依次为杀虫剂/杀菌剂35个,杀虫剂7个,杀菌剂/杀虫剂3个。制剂产品中,仅供出口农药有1个,为单剂。

1.企业分布

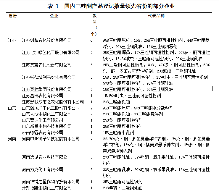
从登记企业分布来看,三唑酮生产企业分布在我国23个省(自治区、直辖市)共187家,其中江苏省的企业数量35家,排名第一,占比为18.71%;山东省的企业数量33家,排名第二,占比为17.64%;河南省的企业数量32家,排名第三,占比为17.11%,河北(13家)、安徽(12家)、四川(10家)、陕西(10家)、山西(5家)、黑龙江(5家)等地区企业数量均超过4家。除中国企业外,还有1家美国企业(美国默赛技术公司)也在中国进行了三唑酮产品登记。国内三唑酮产品登记数量领先省份的部分企业见表1。

图片

2.农药剂型

286个三唑酮产品中,涉及登记农药剂型共有11种(见图1)。图1可以看出,对人体与生态环境污染、能威胁非靶标生物安全的可湿性粉剂(WP),以及易污染环境、产生作物药害,且存在安全隐患的乳油(EC)占比较大,两者达到83.56%,符合环境友好型的悬浮剂(SC)、悬浮种衣剂(FSC)、微乳剂(ME)、水乳剂(EW)和水分散粒剂(WG)等绿色环保型农药制剂仅占11%。

图片

3.原药的登记

苏州桐柏生物科技有限公司于1991年8月19日在我国首个临时登记三唑酮原药(有效成分含量为95%,90%),后陆续有原药产品进行登记,但数量不多,获得证件的高峰时间是2004年-2007年,达8个(有效期内产品共有5个),2015年后无原药登记。三唑酮原药产品登记年份和数量见图2。

图片

登记的286个三唑酮产品中,有10个原药登记证件,276个制剂品种登记。登记的原药产品中,97%含量有1个,96%含量有2个,95%含量7个;按毒性等级划分,均为低毒(10个);杀菌剂10个。

4.制剂产品的登记

图片

从制剂产品登记数量来看,三唑酮产品登记共批准了276个(见图3),有单剂119个(含EX农药1个),混剂29种157个;低毒235个,中等毒19个,高毒15个,中等毒(原药高毒)6个,低毒(原药高毒) 1个;杀菌剂231个,杀虫剂/杀菌剂35个,杀虫剂7个,杀菌剂/杀虫剂3个。相比单剂,复配剂产品登记数量略多,其中二元复配产品18种130个、三元复配产品11种27个。1987年泸州东方农化有限公司首个获得三唑酮制剂的临时登记,产品为15%烟剂,靶标为橡胶树白粉病。制剂登记数量总体呈上升态势,2004年-2010年产品登记一度火爆,7年间达246个,占登记制剂总数的89.13%,2010年后产品有零星登记,2019年、2020年无制剂产品登记,2021年、2022年各登记1个。三唑酮混剂产品登记有效成分和数量见表2。

 2  三唑酮混剂产品登记有效成分和数量

有效成分

数量(个)

多·酮

41

硫磺·三唑酮

24

克·酮·多菌灵

5

腈菌·三唑酮

5

锰锌·三唑酮

4

克·戊·三唑酮

4

井冈·三唑酮

4

噻·酮·杀虫单

3

硫·酮·多菌灵

3

多·酮·福美双

3

氰戊·三唑酮

2

咪鲜·三唑酮

2

马拉·三唑酮

2

克·酮·福美双

2

咪·酮·百菌清

1

乐·酮·多菌灵

1

克百·三唑酮

1

抗·酮·多菌灵

1

井·酮·三环唑

1

甲硫·三唑酮

1

从产品登记作物来看,三唑酮制剂产品登记在13种栽培类型上,在小麦上的登记数量是349个,具有绝对的领先地位,占总数的74.41%,登记数量排在其后的是水稻(含杂交水稻)48个、玉米30个,占比分别为10.23%、6.39%,排在后面的是棉花9个、油菜8个、橡胶树7个,紧接着黄瓜6个、苹果树4个,随后烟草和梨树各3个,其余为观赏月季和观赏菊花各1个。其中有的三唑酮生产企业在小麦、玉米或观赏菊花或烟草或观赏月季上进行了登记,有的多·酮生产企业在水稻或油菜、小麦上进行了登记,有的多·酮·福美双生产企业在苹果树、小麦上进行了登记,有的唑酮·乙蒜素生产企业在苹果树、棉花、黄瓜和水稻上进行了登记,有的克·酮·福美双生产企业在小麦、玉米上进行了登记,有的唑酮·福美双生产企业在苹果树、黄瓜上进行了登记,有的硫磺·三唑酮生产企业在小麦、黄瓜上进行了登记,有的锰锌·三唑酮生产企业在黄瓜、小麦上进行了登记等等。

从产品登记防治对象来看,三唑酮制剂共登记在47个防治对象上,其中小麦白粉病的登记数量是214个,具有绝对领先地位;排在其后的是小麦赤霉病42个,小麦蚜虫37个,小麦锈病35个,水稻叶尖枯病16个,玉米丝黑穗病15个,稻瘟病10个;紧接着水稻纹枯病9个,水稻菌核病和小麦田地下害虫各8个,小麦纹枯病6个,黄瓜白粉病5个;随后玉米田地下害虫和橡胶树白粉病各4个,烟草白粉病、橡胶树炭疽病、小麦田红蜘蛛、梨树黑星病、水稻恶苗病、稻曲病和稻飞虱均超过了2个。

其中,克百·三唑酮生产企业在玉米金针虫、地老虎和蛴螬上进行了登记,井·酮·三环唑生产企业在水稻纹枯病、稻曲病、稻瘟病上进行了登记,咪·酮·百菌清生产企业在橡胶树炭疽病和白粉病上进行了登记;有的三唑酮生产企业在小麦白粉病和锈病、玉米丝黑穗病或观赏菊花白粉病或烟草白粉病上进行了登记,有的噻·酮·杀虫单生产企业在杂交水稻叶尖枯病、稻纵卷叶螟、稻飞虱和二化螟上进行了登记,有的多·酮生产企业在水稻纹枯病或油菜菌核病或水稻叶尖枯病或稻曲病、小麦白粉病和赤霉病上进行了登记,个别多·酮·福美双生产企业在玉米茎基腐病、金针虫、地老虎、蝼蛄和蛴螬上进行了登记,有的克·酮·多菌灵生产企业在棉花红腐病、金针虫、地老虎、蛴螬、蝼蛄、蚜虫上进行了登记,有的吡虫·三唑酮生产企业在小麦白粉病和蚜虫上进行了登记,有的唑酮·氧乐果生产企业在小麦白粉病、红蜘蛛和蚜虫上进行了登记,有的吡·多·三唑酮生产企业在小麦白粉病、赤霉病、蚜虫上进行了登记,有的硫磺·三唑酮生产企业在小麦白粉病、霜霉病和锈病及黄瓜白粉病上进行了登记,有的克·戊·三唑酮生产企业在玉米丝黑穗病和苗期害虫上进行了登记,有的锰锌·三唑酮生产企业在黄瓜白粉病、小麦白粉病和锈病上进行了登记,有的咪鲜·三唑酮生产企业在橡胶树炭疽病和白粉病上进行了登记,个别唑酮·乙蒜素生产企业在苹果树轮纹病、棉花枯萎病、黄瓜枯萎病和水稻稻瘟病上进行了登记,有的硫·酮·多菌灵生产企业在水稻纹枯病、稻瘟病上进行了登记,有的克·酮·福美双生产企业在小麦黑穗病和地下害虫、玉米茎基腐病和地下害虫上进行了登记,有的井冈·三唑酮生产企业在水稻纹枯病、稻曲病上进行了登记,有的辛硫·三唑酮生产企业在小麦麦蚜和地下害虫上进行了登记,有的唑酮·福美双生产企业在苹果树炭疽病、黄瓜白粉病上进行了登记,等等。

从产品登记施用方法来看,三唑酮产品登记在7种施用方法上,登记数量是喷雾405个,排在后面的是种子包衣35个,接着拌种18个、热雾机喷雾4个,随后浸种、喷雾或拌种各3个,其余为烟雾机喷烟雾为1个。

从仅限出口农药(EX农药)登记来看,我国企业已开始关注三唑酮制剂产品的出口业务,2022年10月8日,山东潍坊润丰化工股份有限公司登记了50%三唑酮水分散粒剂,首开了三唑酮产品出口创汇先河,仅限出口到巴拿马。

图片

02

总结与展望


从制剂产品登记趋势来看,相比单剂产品登记,三唑酮混剂产品登记总体呈平稳上升态势。2008年-2010年,三唑酮单剂、混剂产品登记数量分别由50个增长至96个、54个增长至150个,分别增长0.92倍、0.54倍,复合增长率分别为24.28%、40.57%(见图4)。

图片

三唑酮与现有登记杀菌剂无交互抗性,是杀菌剂市场上防治白粉病、赤霉病、锈病、叶尖枯病、纹枯病、丝黑穗病、茎基腐病、稻瘟病、菌核病、炭疽病、枯萎病、黑星病、稻曲病、轮纹病等病害的重要药剂。目前登记的三唑酮制剂产品,应用作物以小麦、水稻、玉米、棉花为主,防治的病害是真菌中的部分病害,对于燕麦、大豆、花生、葡萄、草莓、火龙果、沙棘、花椰菜、番茄、辣椒、南瓜、薄荷、芍药和紫花苜蓿等其他作物的病害防治,三唑酮及其混剂会有较大的潜力,市场开发前景看好。三唑酮制剂产品中,环境友好型的悬浮剂、水分散粒剂、水乳剂、微乳剂等剂型产品仍有较大的开发空间。另据2022年10月9日中农立华原药价格指数显示,三唑酮原药(折百)当期价格8.5万元/吨,当期指数177.08。

综上所述,三唑酮作为影响真菌质膜生物合成的防治产品,其未来市场必定会持续受到科研机构、农药生产企业和粮农、果农、菜农、棉农、烟农和花农的青睐,特别是植保统防统治服务组织的欢迎,且随着三唑酮产品登记证件量的增加、应用作物范围的拓展、新剂型的开发、混剂产品应用的深入、防治对象的扩展,三唑酮及其混剂在未来植物保护市场具有较大的开发空间,未来发展前景广阔。农信传媒农药市场分析人士认为,随着我国南方烟草播种期(12月中旬至翌年1月)、北方保护地黄瓜播种期(1月份)、油菜返青期至现蕾抽苔期(约1-2月)、早稻播种期(翌年1月中下旬)、北方烟草播种期(约2-3月)、苹果树萌芽前(约3月份)、棉花播种期(3月下旬至5月上旬)、中一稻播种期(3月末至4月初)、春小麦播种期(3月末至4月初)、春玉米播种期(4-5月)、冬小麦拔节期(约4月上旬)、春稻播种期(约4月上旬)、梨树开花前后(约4月中旬至5月上旬)、麦茬稻播种期(5月上旬)的到来,以及经济林橡胶树抽新叶时将会对杀菌剂有较大的需求或有拉动,届时三唑酮及其混剂产品会有一定的市场份额。



相关推荐