43个农药品种化合物专利即将到期

作者:辉胜农药登记代理 2024/6/3 8:38:51
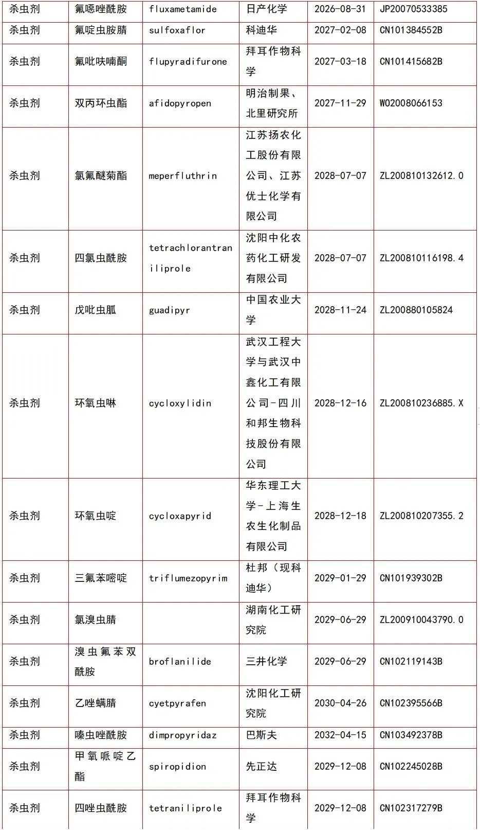
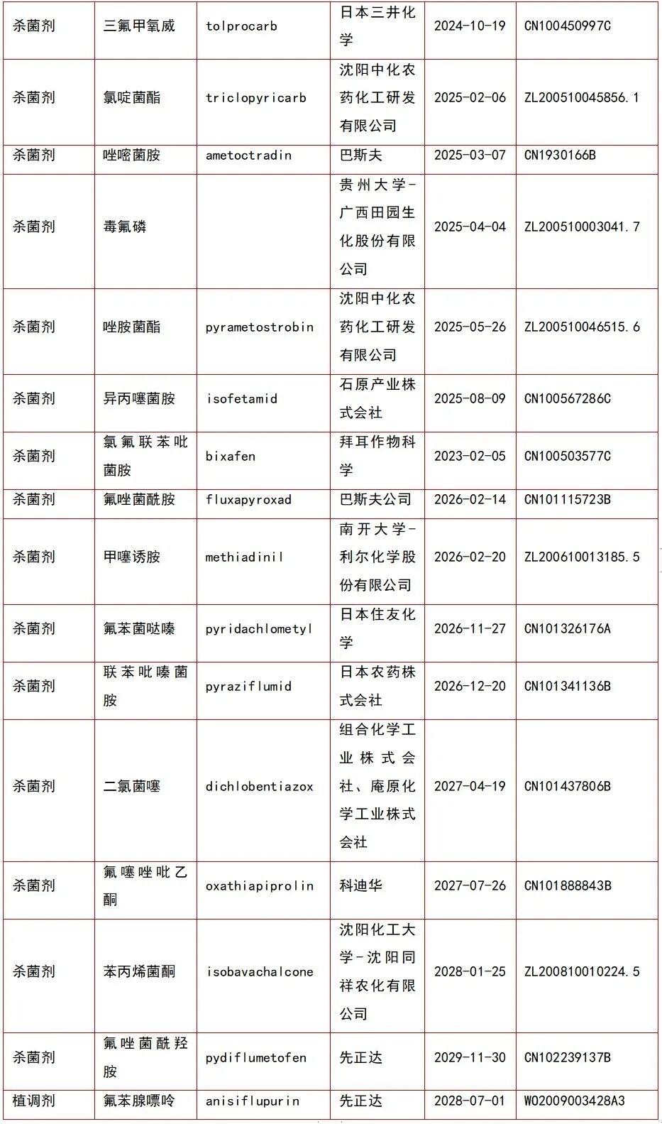
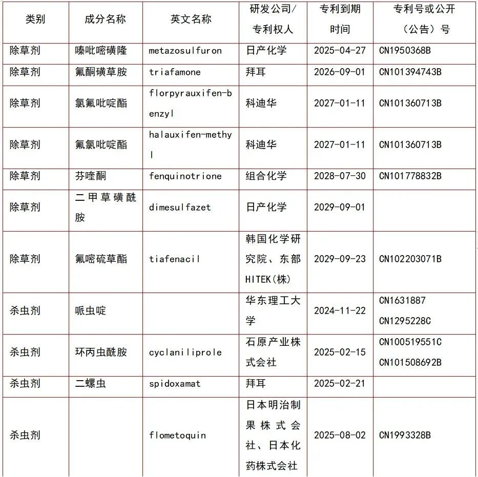
农药化合物专利到期一直是农药企业关注的焦点,应企业要求,本文梳理了在未来5年内化合物专利到期的农药品种,以供企业开发和登记注册参考。本文不完全统计了43个化合物专利即将到期的农药品种,其中,包括7个除草剂、20个杀虫剂、15个杀菌剂、1个植物生长调节剂(简称“植调剂”)。表1 43个化合物专利即将到期的农药品种

农药化合物专利到期一直是农药企业关注的焦点,应企业要求,本文梳理了在未来5年内化合物专利到期的农药品种,以供企业开发和登记注册参考。

本文不完全统计了43个化合物专利即将到期的农药品种,其中,包括7个除草剂、20个杀虫剂、15个杀菌剂、1个植物生长调节剂(简称“植调剂”)。

表1  43个化合物专利即将到期的农药品种

图片

图片

图片


相关推荐