199个农药产品将获登记,氯虫苯甲酰胺仍为登记热点

作者:江苏省农药协会 农药资讯网 顾林玲 2023/12/7 9:08:27
2023年12月1日,农业农村部农药检定所公示了2023年第12批拟批准登记农药产品名单。根据《行政许可法》《农药管理条例》有关规定,农业农村部农药检定所将第十届全国农药登记评审委员会第4次执行委员会议审议通过的申请登记的199个农药产品、193个登记变更农药产品相关信息予以公示。公示时间:2023年12月1日至2023年12月7日。氯虫苯甲酰胺产品仍然是登记热点,本批拟批准登记产品中氯虫苯甲酰胺
2023年12月1日,农业农村部农药检定所公示了2023年第12批拟批准登记农药产品名单。

根据《行政许可法》《农药管理条例》有关规定,农业农村部农药检定所将第十届全国农药登记评审委员会第4次执行委员会议审议通过的申请登记的199个农药产品、193个登记变更农药产品相关信息予以公示。公示时间:2023年12月1日至2023年12月7日。
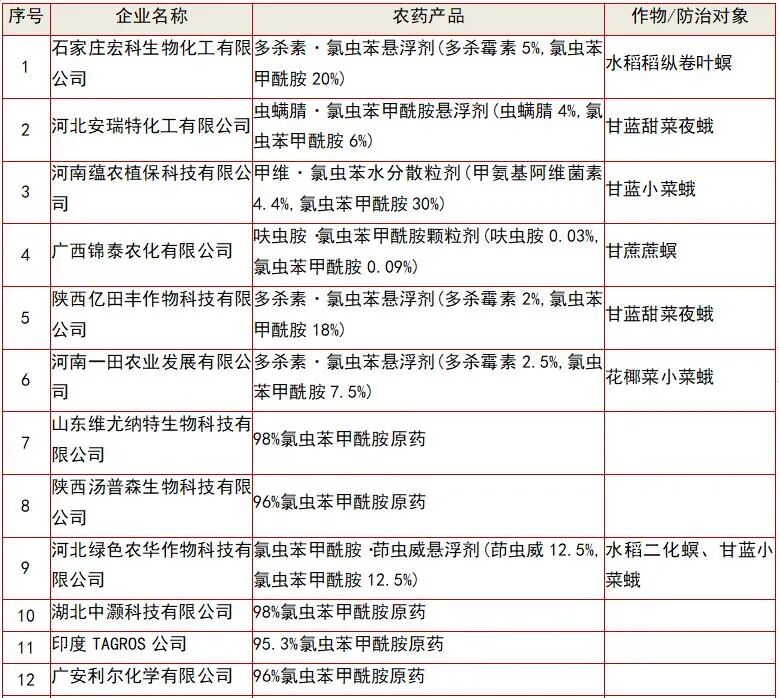
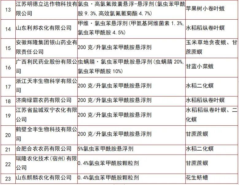
氯虫苯甲酰胺产品仍然是登记热点,本批拟批准登记产品中氯虫苯甲酰胺产品有23个,见表1。

表1  拟批准登记的氯虫苯甲酰胺产品

图片
图片
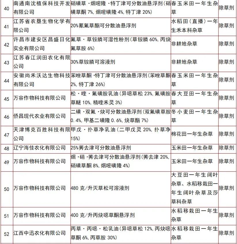
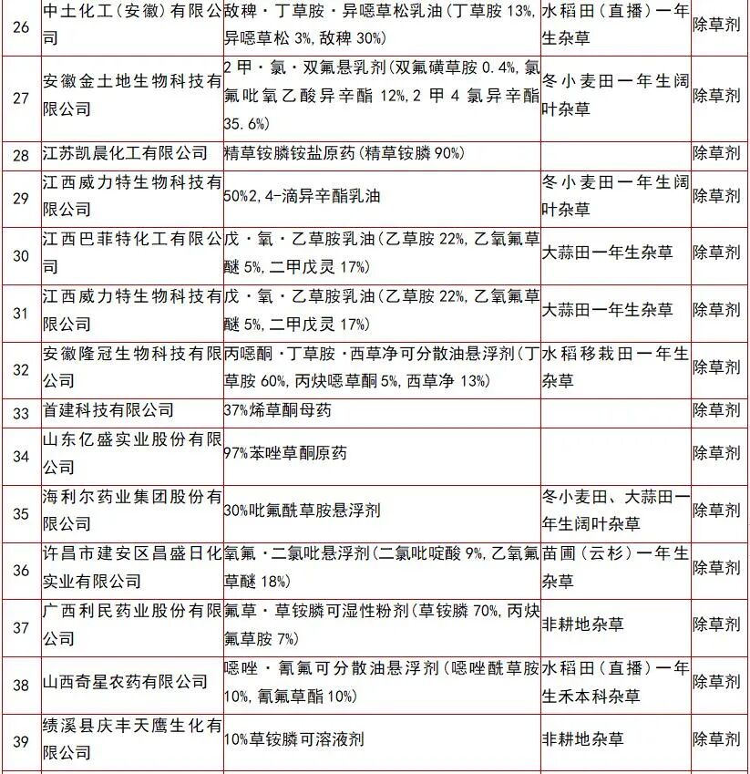
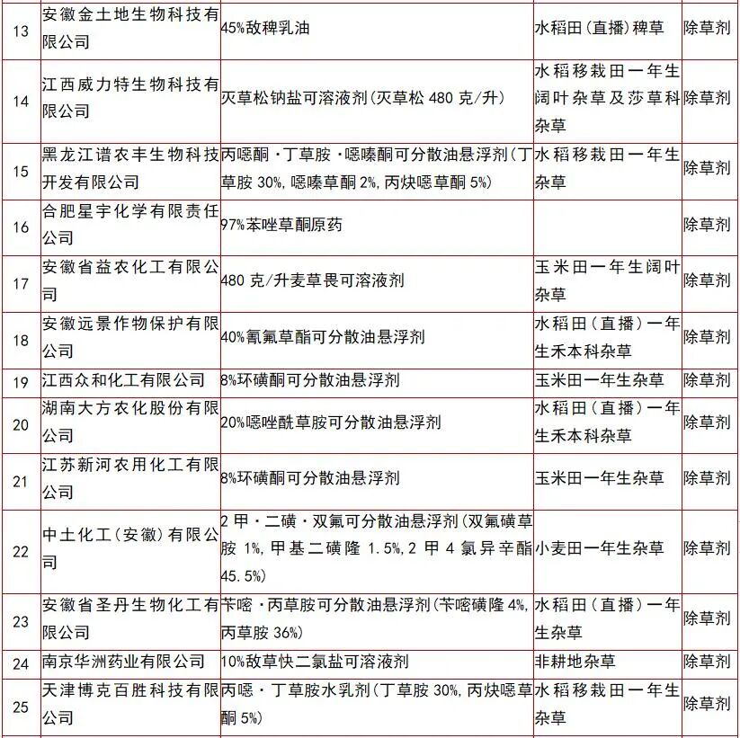
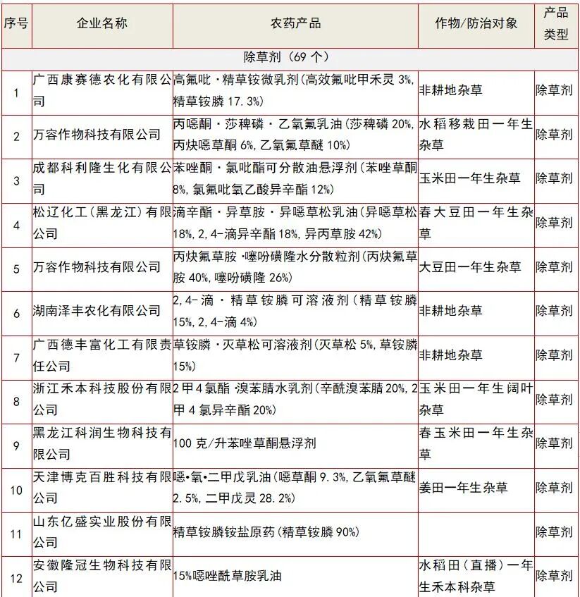
拟批准登记的199个农药产品包括:69个除草剂,65个杀虫剂,12个卫生杀虫剂,3个杀虫杀菌剂,2个杀螨剂,32个杀菌剂,16个植物生长调节剂(见表2)。
拟批准登记的原药和母药产品共有15个,其中,氯虫苯甲酰胺原药产品有5个,精草铵膦铵盐原药(精草铵膦90%)产品、苯唑草酮原药产品、丙硫菌唑原药产品分别有2个,调环酸钙原药产品、丁醚脲原药产品、烯草酮母药产品、羟哌酯原药产品分别有1个。
拟批准登记的农药产品中,仅限出口登记产品有18个,其中,仅限出口除草剂产品10个,杀虫剂产品6个,杀菌剂产品2个。

表2  199个拟批准登记农药产品名单

图片
图片
图片
图片
图片
图片
图片
图片
图片
图片
图片
图片
图片
图片
图片
图片


相关推荐