明确!农药经营单位减少2.5万家

作者:岭南农经 2022/2/15 14:42:24
1月29日,农业农村部、国家发展和改革委员会、科学技术部、工业和信息化部、生态环境部等八部门联合印发《“十四五”全国农药产业发展规划》(以下简称《规划》),对“十四五”期间农药产业发展进行全面部署,并着重对农药的生产、经营、使用、处理等进行了规划布局。根据《规划》,到2025年,农药产业体系更趋完善,产业结构更趋合理,对农业生产的支撑作用持续增强,绿色发展和高质量发展水平不断提升。并指出到2025

1月29日,农业农村部、国家发展和改革委员会、科学技术部、工业和信息化部、生态环境部等八部门联合印发《“十四五”全国农药产业发展规划》(以下简称《规划》),对“十四五”期间农药产业发展进行全面部署,并着重对农药的生产、经营、使用、处理等进行了规划布局。


图片


根据《规划》,到2025年,农药产业体系更趋完善,产业结构更趋合理,对农业生产的支撑作用持续增强,绿色发展和高质量发展水平不断提升。并指出到2025年农药生产企业由2020年的1705家减少到1600家,农药经营门店控制在30万家以下。同时逐步淘汰退出抗性强、药效差、风险高的老旧农药品种和剂型。


生产企业控制在1600家以下


我国是农药生产、使用、出口大国。经过70年的发展,我国农药产业从无到有、从小到大、从弱到强,取得了长足发展。


2020年全国农药生产企业1705家,其中规模以上企业693家,全国农药总产量170.5万吨(折百),产值近3000亿元,利税超过200亿元,从业人员100万余人。但是我国农药产业仍存在一些薄弱环节和明显短板,持续推进农药产业绿色高质量发展还面临着一些问题和挑战。生产企业小而散,品种结构老化,创新能力薄弱等依旧制约着我国农药产业发展


“十四五”时期,我国将围绕农药产业发展的新目标,着力构建现代农药生产体系、经营服务体系、安全使用体系、监督管理体系、研发创新体系。推动农药产业生产集约化、经营规范化、使用专业化、管理现代化将是“十四五”期间重点工作。

根据《规划》,到2025年我国农药生产企业数量要减少至1600家以下,较2020年的1705家减少上百家。


在农药生产领域,不断优化生产布局,加强产业园区建设,在全国范围内发展农药产能重点园区31个。重点推进农药生产企业兼并重组、转型升级、做大做强,培育一批竞争力强的大中型生产企业。到2025年,着力培育10家产值超50亿元企业、50家超10亿元企业、100家超5亿元企业。同时依托东部和环渤海地区先进技术和人才优势,培育一批高技术、高附加值的创新型、出口型企业。鼓励企业兼并重组,全链条生产布局,推进农药企业集团化、品牌化、国际化发展,逐步改变农药企业多小散的格局。


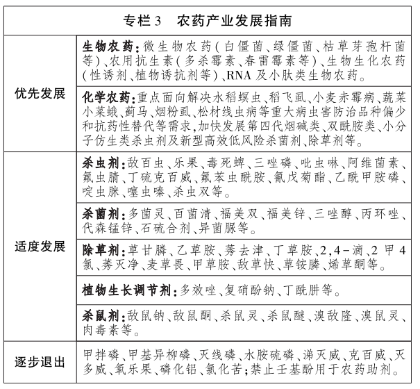
在农药产品生产上,优先发展生物农药以及重点面向解决水稻螟虫、稻飞虱、小麦赤霉病、蔬菜小菜蛾、蓟马、烟粉虱、松材线虫病等重大病虫害防治品种偏少和抗药性替代等需求,加快发展第四代烟碱类、双酰胺类、小分子仿生类杀虫剂及新型高效低风险杀菌剂、除草剂等;逐步退出甲拌磷、甲基异柳磷、灭线磷、水胺硫磷、涕灭威、克百威、灭多威、氧乐果、磷化铝、氯化苦等农药;禁止壬基酚用于农药助剂。


图片


推进农药门店专业化经营


《规划》指出,“十四五”期间将不断优化经营网点布局,大力发展农药经营社会化服务,促进农药经营由单纯的分散卖药行为向规模化、专业化和社会化的技物结合服务转变。重点区域打造一批农药标准化经营服务门店,提升农药经营标准化管理水平及开方卖药、指导服务水平。完善农药经营台账,健全农药可追溯平台,实现农药溯源管理。


计划到2025年,农药经营单位数量不超过30万家,较2020年减少2.5万家;限制使用农药定点经营门店数量控制在1.5万家以内;农药经营使用一体化企业达到2000家,全国农药标准化经营服务门店1万家以上其中,山东、河北、河南、广东4省农药标准化经营服务门店各1000家以上。


图片


针对互联网农药经营,《规划》要求,制定互联网经营农药负面清单和网络经营行为规范,严格执行农药经营许可制度,实行线上线下一体化经营。推行农药网上实名购买、溯源管理。加强网络经营跨部门协同监管,严厉打击违法经营行为,防止互联网经营者违规销售农药造成安全隐患。


《规划》同时发布了农药使用减量化任务,计划到2025年,通过淘汰或限制高毒低效化学农药,推广高效精准施药、绿色防控等措施,主要农作物化学农药利用率提高到43%以上;在全国蔬菜水果茶叶主产区建立绿色防控整建制推进县500个,示范带动引领绿色防控覆盖率达到55%;分区域、分作物建设农药使用量评估监测站点200个,完善农作物农药使用量调查统计方法,科学开展农药使用调查监测评估。


相关推荐