虫螨腈能杀很多虫!怎么使用?一次说清!
作者:叶雨拾光
2024/12/30 9:28:36
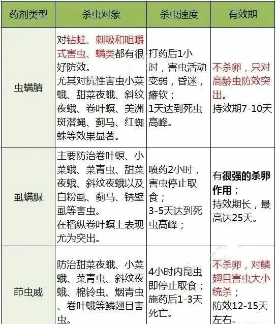
每年这个季节,大量害虫爆发(粘虫、二点萎夜蛾、斜纹夜蛾、草地贪夜蛾等),对作物造成严重危害。而虫螨腈作为一款杀虫广谱的药剂,对这些害虫都有很好的防效,大家经常会用到。一、虫螨腈的特点(1)虫螨腈杀虫广谱、适用范围广,可以用在蔬菜、果树、大田作物上防治鳞翅目、同翅目等多类害虫,如小菜蛾、菜青虫、甜菜夜蛾、斜纹夜蛾、菜螟、菜蚜、斑潜蝇、蓟马等多种蔬菜害虫尤其是对鳞翅目类害虫的成虫防效很好。
每年这个季节,大量害虫爆发(粘虫、二点萎夜蛾、斜纹夜蛾、草地贪夜蛾等),对作物造成严重危害。而虫螨腈作为一款杀虫广谱的药剂,对这些害虫都有很好的防效,大家经常会用到。

(1)虫螨腈杀虫广谱、适用范围广,可以用在蔬菜、果树、大田作物上防治鳞翅目、同翅目等多类害虫,如小菜蛾、菜青虫、甜菜夜蛾、斜纹夜蛾、菜螟、菜蚜、斑潜蝇、蓟马等多种蔬菜害虫尤其是对鳞翅目类害虫的成虫防效很好。(2)虫螨腈对害虫具有胃毒和触杀作用,在叶面渗 透性强,有一定的内吸作用,且具有杀虫谱广、防效高、持效 长、安全的特点。杀虫速度快,渗透性强,杀虫比较彻底。(打药后1个小时内就能杀死害虫,当天的防效能达到85%以上)。(3)虫螨腈对抗性害虫防效高,特别是对对有机磷、氨基甲酸脂、菊酯类等杀虫剂产生抗性的害虫和螨类,有很好的效果。虽然,虫螨腈杀虫广谱,效果也不错,目前抗性也比较低。但是,任何一种药剂,如果长时间单独使用,后期肯定会出现抗性问题。所以,在实际打药的时候,虫螨腈要经常跟其他药剂混合使用,来减缓抗药性的产生,同时也能提高防效。虫螨腈和甲维盐复配后,杀虫广谱,能够防治蔬菜、大田、果树等作物上的蓟马、椿蟓、跳甲、红蜘蛛、食心虫、玉米螟、菜青虫等害虫。而且,虫螨腈和甲维盐混配后,药剂的持效期长,有利于减少药剂使用次数,减少农民的使用成本。最佳用药时期:在害虫的1-3龄期,田间害虫危害在3%左右时,温度掌握在20-30度左右,用药效果最好。虫螨腈与茚虫威混配后,不仅能够快速杀死害虫(害虫接触药剂后马上会停止进食,害虫3-4天内就会死亡),而且还能长时间保持药效,对作物也比较安全。虫螨腈与茚虫威混配后可以用来防治鳞翅目害虫,比如棉铃虫、十字花科作物的菜青虫、小菜蛾、甜菜夜蛾等,尤其对抗性夜蛾效果显著。不过,这两种药剂混配时,对卵效果不好。如果想卵、成虫都杀,可以再配上虱螨脲一起使用。最佳用药时期:在作物生长中后期,害虫虫龄较大或者害虫2代、3代、4代混发时,用药效果好。阿维菌素和虫螨腈混配后增效明显,对高抗性蓟马、青虫、甜菜夜蛾、韭蛆、卷叶螟、钻心虫(二化螟、三化螟)、斜纹夜蛾都有很好的防治效果。最佳用药时期:在作物的生长中后期,白天温度较低的时候用,效果较好。(温度低于22度时,阿维菌素的杀虫活性较高)。另外,虫螨腈还可以和噻虫嗪、联苯菊酯、虫酰肼等混合使用,防治蓟马、小菜蛾等害虫。与其他药品对比:虫螨腈主要是用来防治鳞翅目害虫,但除了虫螨腈之外,还有两种药剂对鳞翅目害虫也有很好的防效,就是虱螨脲和茚虫威。那么,这三种药剂有什么区别?我们又该怎么选择合适的药剂呢?这三种药剂都各自有自己的优缺点,在实际应用中,我们可以根据实际情况,选择合适的药剂。(比如,如果想同时杀灭幼虫和成虫,可以选择用茚虫威;如果想快速杀灭成虫,可以选择用虫螨腈;如果既想杀虫又想杀卵,可以选择两种或三种药剂复配,提高防效)(1)西瓜、西葫芦、苦瓜、甜瓜、香瓜、冬瓜、南瓜、吊瓜、丝瓜等作物对虫螨腈敏感,使用后容易出现药害问题。(2)十字花科作物(白菜、萝卜、油菜等作物)10叶前使用,容易出现药害,不要使用。(3)不要在高温时间、开花期、幼苗期用药,也容易出药害。(4)虫螨腈出药害时,一般是急性药害(打药后24小时里就会表现出来药害症状)。如果出现药害,要及时用芸苔素内酯+氨基酸类叶面肥,进行缓解。