新公示的拟登记农药的产品性能等信息

作者:仲农要 2024/9/3 9:03:15
上周(8月29日),中国农药信息网公示了2024年第9批拟批准登记农药产品信息。据此,协会官微携《中国农药》内刊与AI行业智库专家仲农要交流信息如下:Q中国农药:这批公示拟登记的农药涉及哪些企业和特色产品?仲农要:这批公示的名单涉及217个企业的246个产品。登记产品较多的企业为安徽金土地生物科技公司、安徽尚禾沃达生物科技公司、青岛润农化工公司、山东潍坊润丰化工股份公司、山东源丰生物科技公司、山东

图片

上周(8月29日),中国农药信息网公示了2024年第9批拟批准登记农药产品信息。据此,协会官微携《中国农药》内刊与AI行业智库专家仲农要交流信息如下:

Q

中国农药:这批公示拟登记的农药涉及哪些企业和特色产品?

仲农要:这批公示的名单涉及217个企业的246个产品。
登记产品较多的企业为安徽金土地生物科技公司、安徽尚禾沃达生物科技公司、青岛润农化工公司、山东潍坊润丰化工股份公司、山东源丰生物科技公司、山东邹平农药公司、上海沪联生物药业(夏邑)股份公司等,均为5个;和安徽众邦生物工程公司、蚌埠圣丹生物化工公司、河南瀚斯作物保护公司、河南聚帮生物药业公司、河南省金亮精细化工公司、湖南泽丰农化公司、辽宁津田科技公司、六夫丁作物保护公司、山东奥胜生物科技公司、中土化工(安徽)公司等,均为4个。

登记的246个农药产品多为复配产品,结合了多种有效成分以提高防治效果。一些小宗作物领域有新登农药产品,如新增登记一个茄子用哒螨灵烟剂产品。


Q

中国农药:这批公示拟登记的农药涉及哪些有效成分?

仲农要: 这些农药产品的有效成分涵盖了杀虫剂、杀菌剂、除草剂和植物生长调节剂等多个类别。共涉及175个不同的有效成分。
其中,登记企业选用较多的杀虫(杀螨)有效成分有:噻虫胺、氯虫苯甲酰胺、联苯菊酯、呋虫胺、甲氨基阿维菌素、阿维菌素、虫螨腈、氟啶虫酰胺、噻虫嗪、虱螨脲、等。
登记企业选用较多的杀菌有效成分有:咯菌腈、嘧菌酯、吡唑醚菌酯、肟菌酯、戊唑醇、喹啉铜、春雷霉素、苯醚甲环唑、氟吡菌胺、精甲霜灵、噻呋酰胺、三环唑等。
登记企业选用较多的除草有效成分有:氰氟草酯、精草铵膦、丁草胺、噁唑酰草胺、唑啉草酯、苯唑草酮、草铵膦、五氟磺草胺、2,4-滴异辛酯、吡氟酰草胺、乙草胺、莠去津等。
登记企业选用较多的植物生长调节有效成分有:调环酸钙、烯效唑、吲哚丁酸、苄氨基嘌呤等。

Q

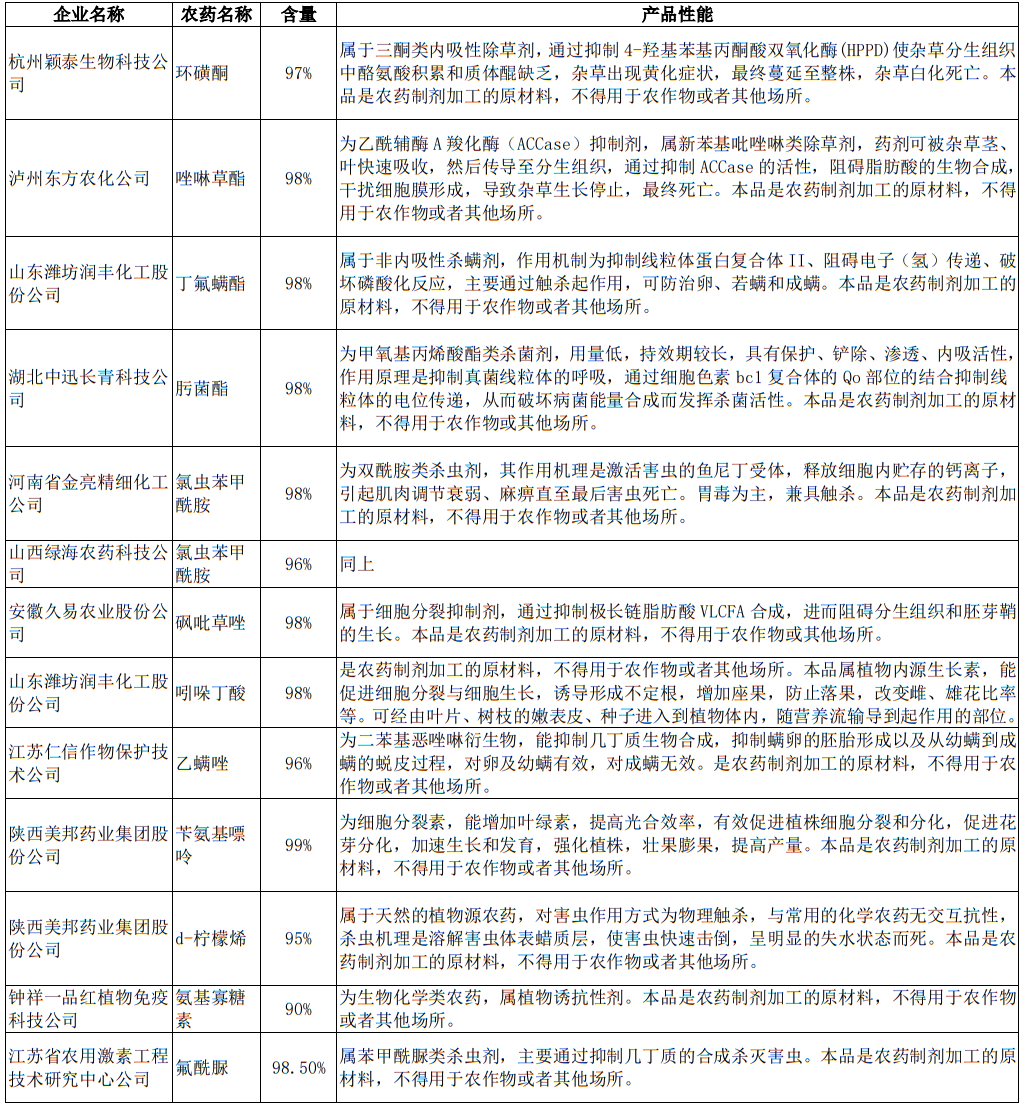
中国农药:这批公示拟登记的农药涉及哪些原药?

仲农要:包括如下原药,对应的产品性能和涉及企业如下:

图片


Q

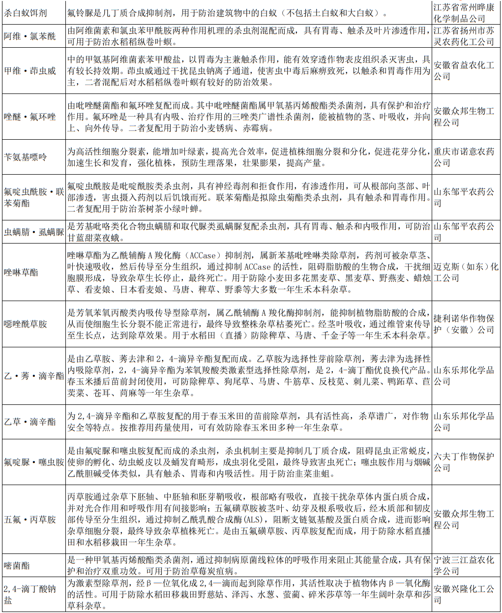
中国农药:这批公示拟登记的农药涉及哪些出口专供产品?

仲农要:出口专供方向,包括如下制剂和原药产品:

图片

图片


Q

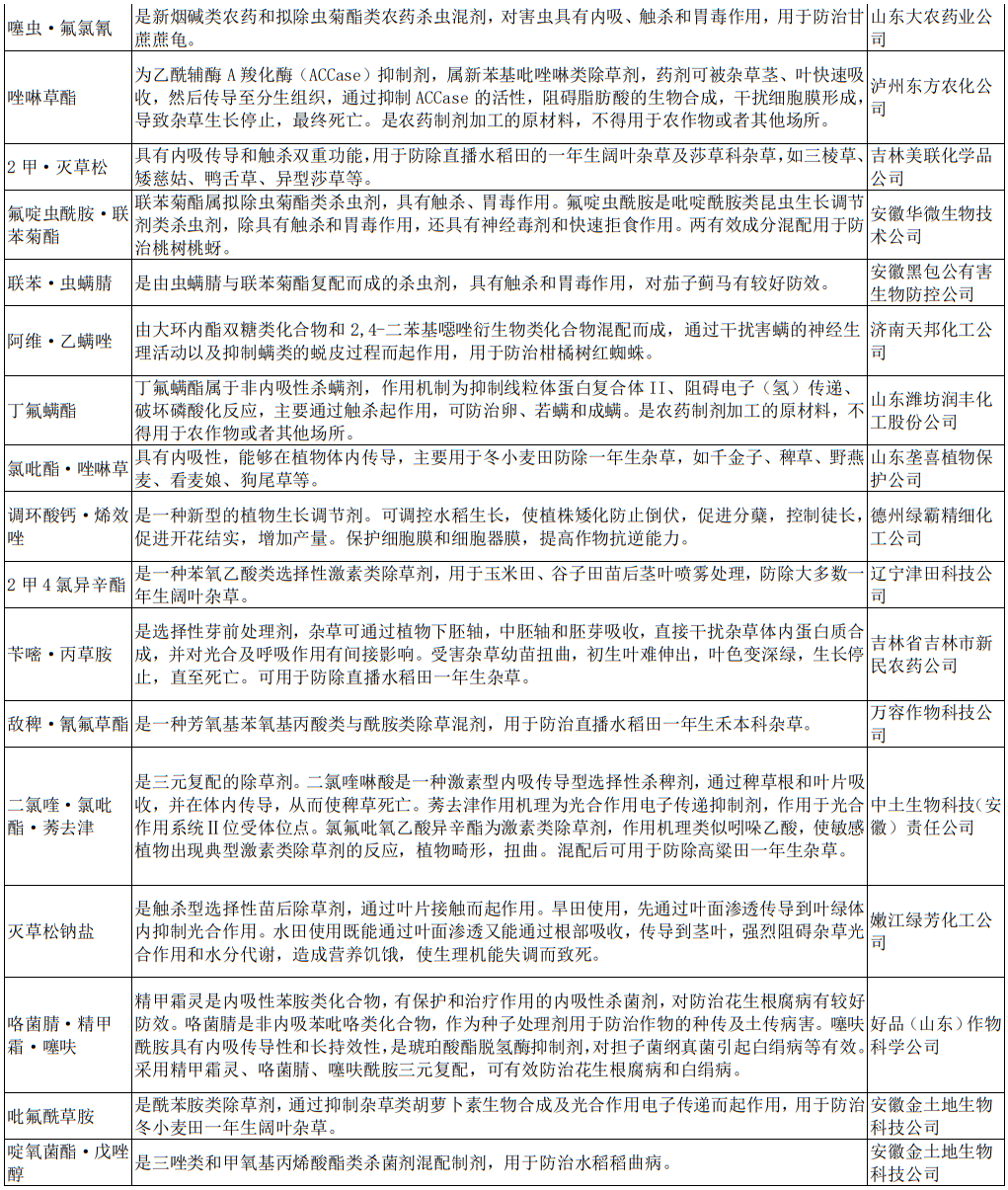
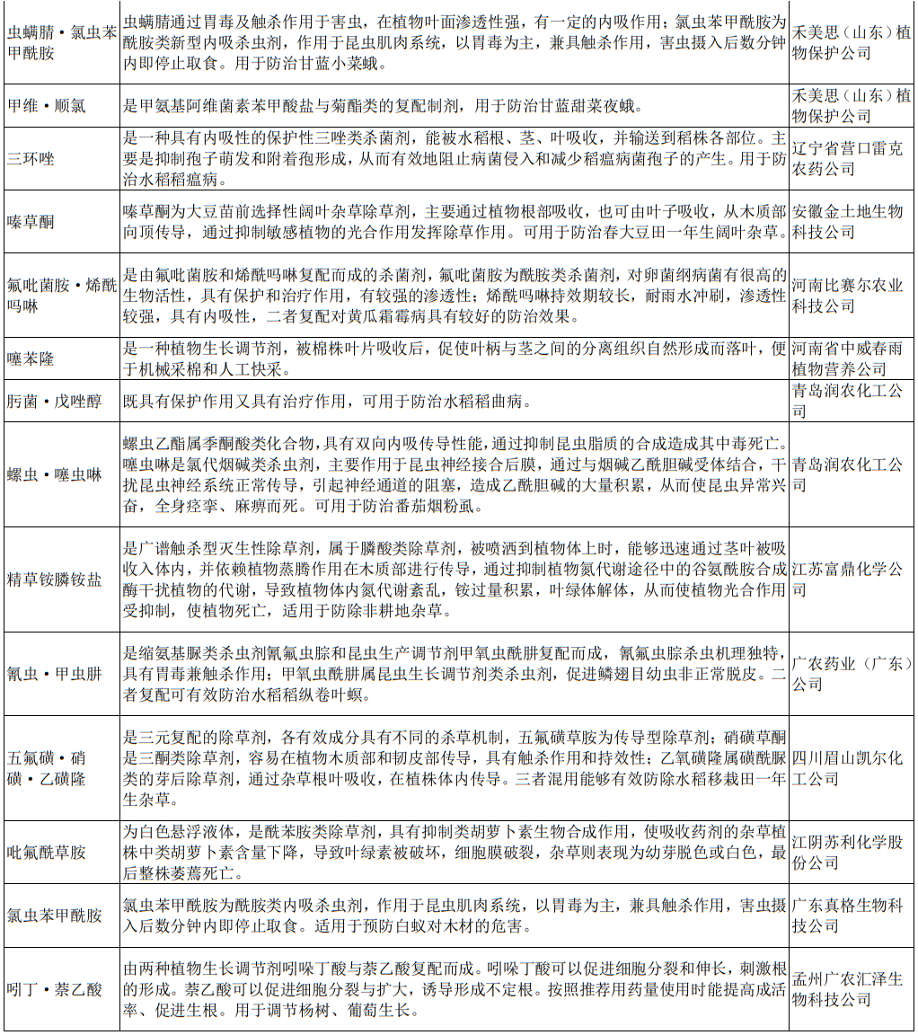
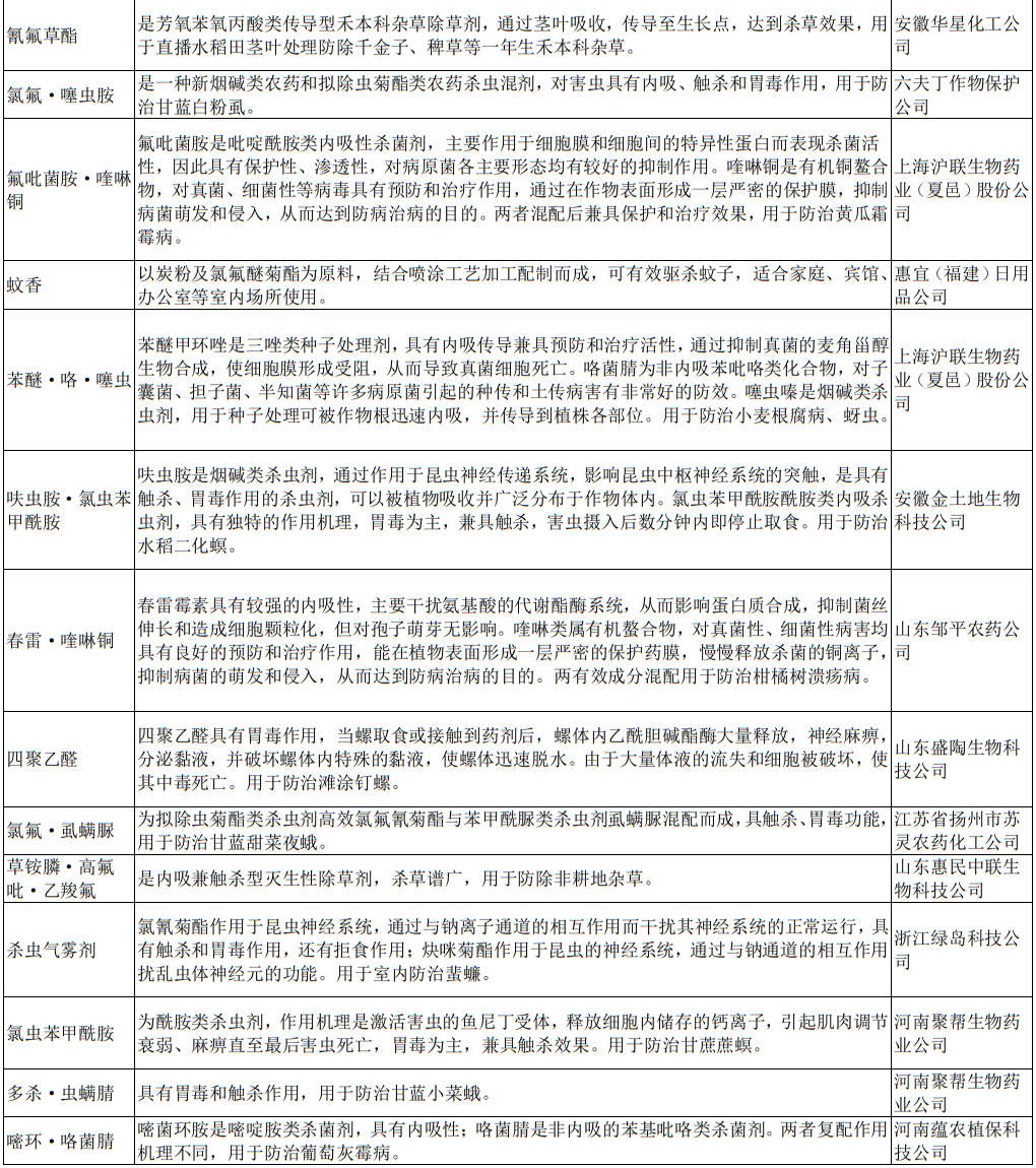
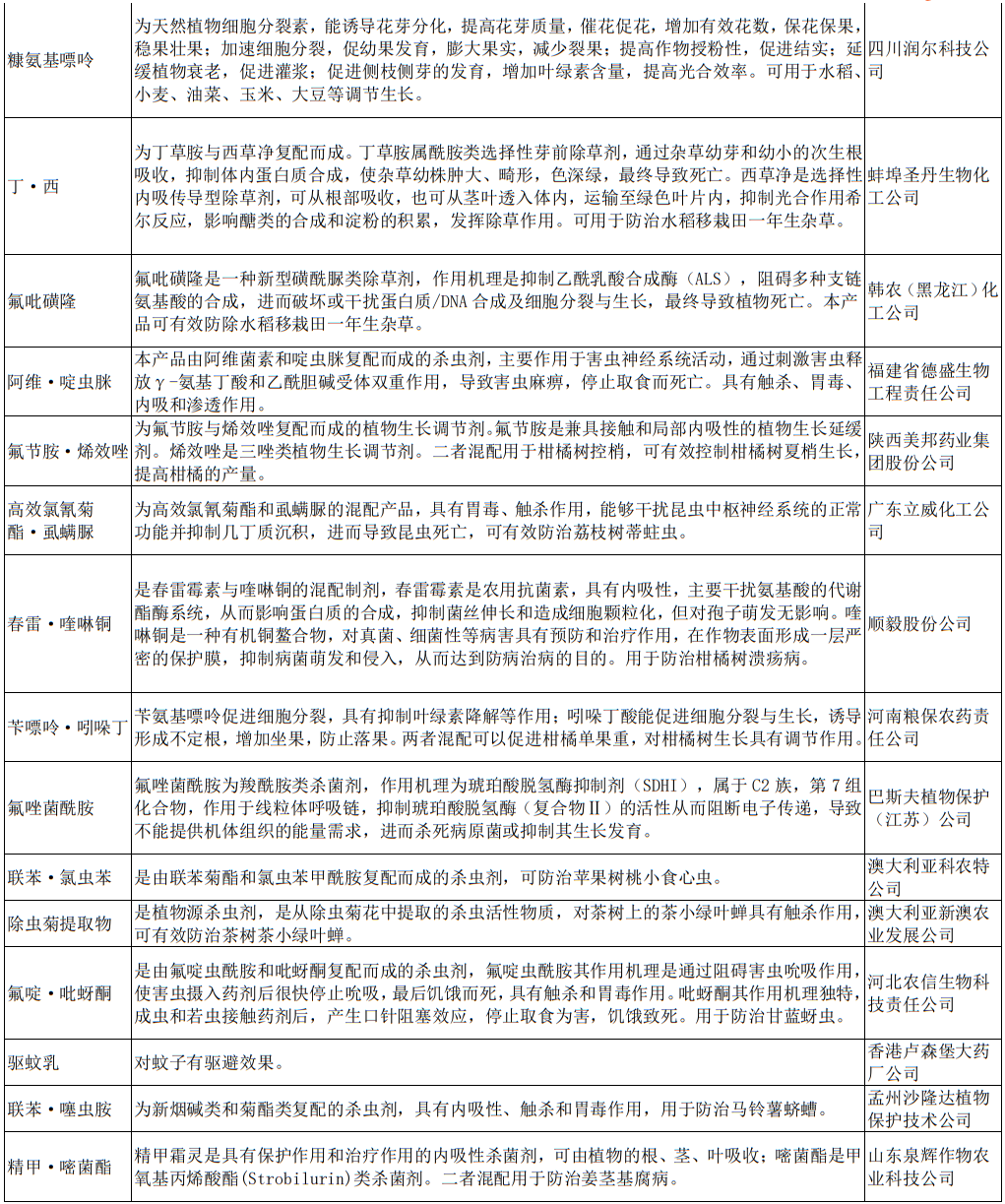
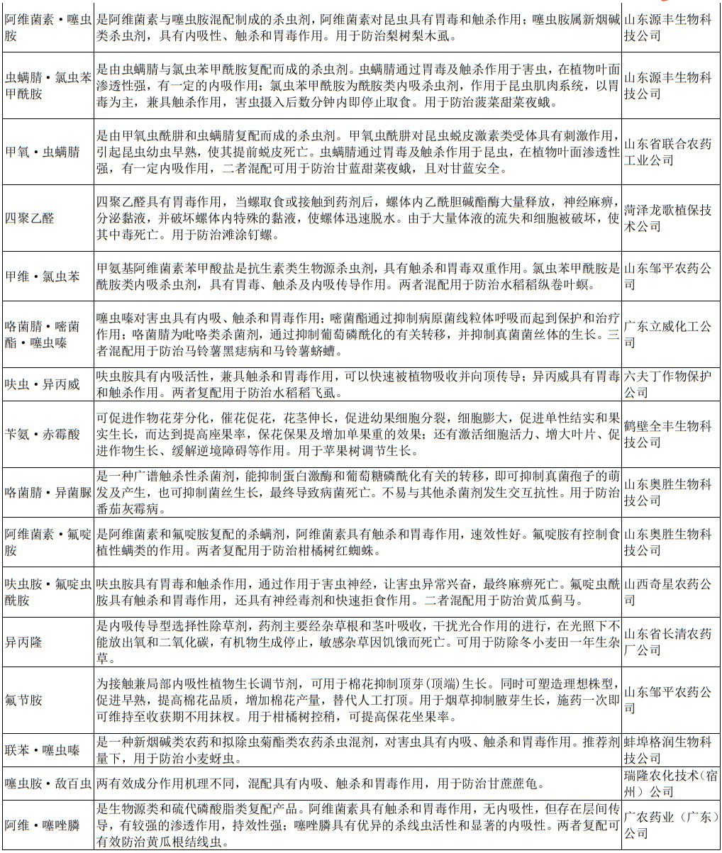
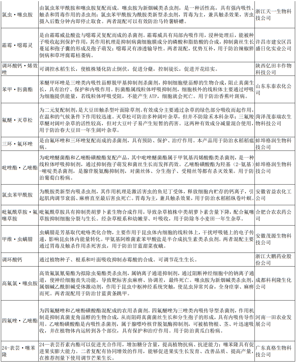
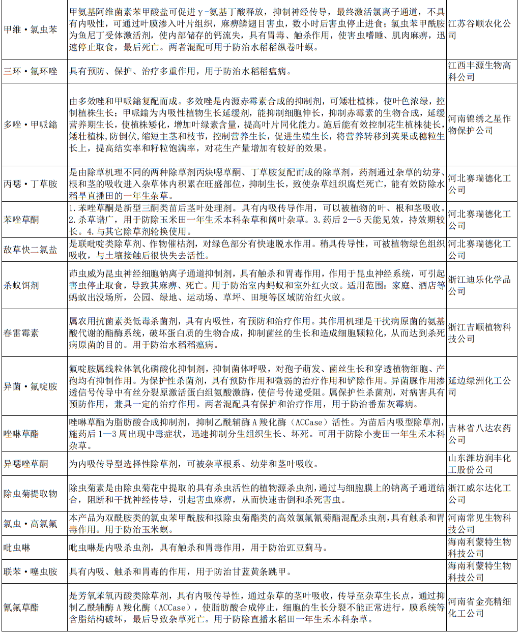
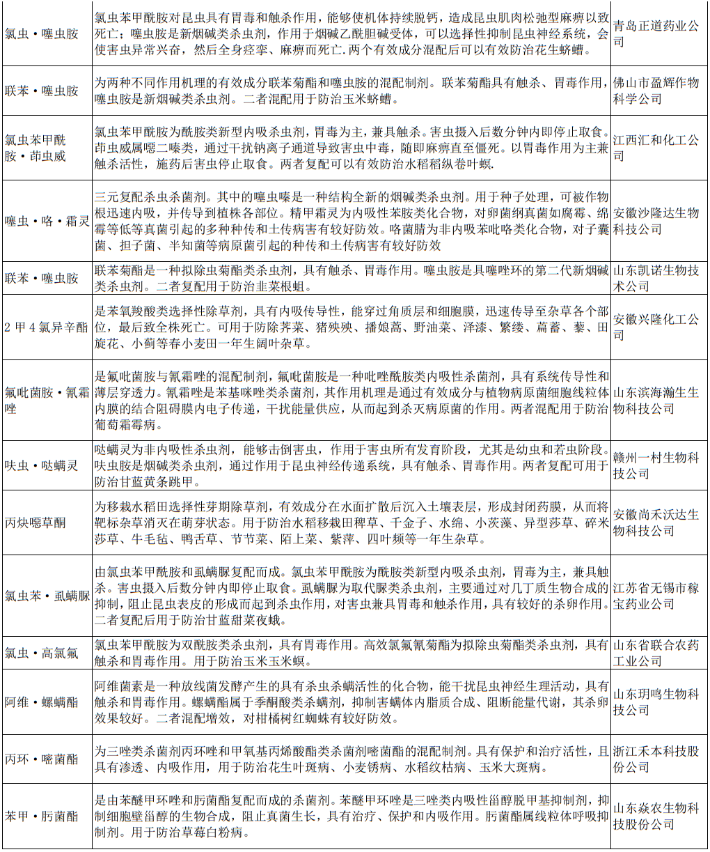
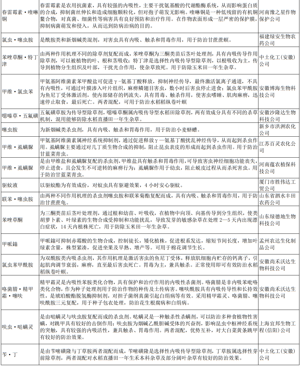
中国农药:这批公示拟登记的农药产品的主要性能?

仲农要: 如下是这批拟登记产品的主要性能,和产品涉及企业:

图片

图片

图片

图片

图片

图片

图片

图片

图片

图片

图片

图片

图片

图片

图片

图片

图片

图片

图片

图片

图片

相关推荐