投资7.5亿,东晓生物2500t药用氨基酸、功能性糖醇升级项目

作者:原料药情报局 内容团队 2026/4/10 9:19:05
近日,关于东晓生物高端智能化系列氨基酸建设项目及功能性糖醇升级项目在相关网站公示。高端智能化系列氨基酸建设项目建设单位:东晓生物科技股份有限公司建设地点:位于诸城市辛兴镇工业园区工业园路与辛五路交叉口东210米建设性质:扩建项目投资:项目建设投资25000万元,其中环保投资540万元,占总投资的2.16%占地面积:占地面积35000m2预计投产时间:预计2028年12月建成投产建设内容:项目占地面

近日,关于东晓生物高端智能化系列氨基酸建设项目及功能性糖醇升级项目在相关网站公示。

高端智能化系列氨基酸建设项目

建设单位:东晓生物科技股份有限公司

建设地点:位于诸城市辛兴镇工业园区工业园路与辛五路交叉口东210米

建设性质:扩建

项目投资:项目建设投资25000万元,其中环保投资540万元,占总投资的2.16%

占地面积:占地面积35000m2

预计投产时间:预计2028年12月建成投产

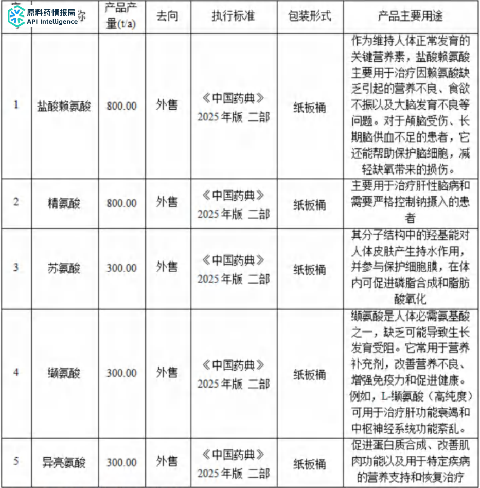
建设内容:项目占地面积约35000m2,主要建设氨基酸原料药生产车间(发酵提取车间)、质检楼、仓库等,建筑面积约25000m2:新购置发酵罐、陶瓷膜分离设备、纳滤膜分离设备、多效蒸发器、离心机、离子交换系统、干燥机等设备。项目建成投产后,年可形成2500t药用氨基酸原料药(盐酸赖氨酸800t、苏氨酸300t、缬氨酸300t、精氨酸800t、异亮氨酸300t)的生产规模。

产品方案

生产规模:年产2500t药用氨基酸原料药(盐酸赖氨酸800t/a、苏氨酸300t/a、缬氨酸300t/a、精氨酸800t/a、异亮氨酸300t/a)

image.png
功能性糖醇产业升级项目

建设单位:东晓生物科技股份有限公司

建设地点:位于潍坊市诸城高新技术产业开发区东晓生物科技股份有限公司一园现有厂区内(诸城市辛兴镇南环路东首路北)

建设性质:扩建

占地面积:占地面积58901m2

项目投资:项目建设投资50339万元,其中环保投资2000万元,占总投资的4.0%

预计投产时间:预计2027年12月建成投产

建设内容:主要建设加氢车间、甲醇制氢装置、精制车间、结晶车间、质检及办公室、仓库等,总建筑面积约49092m2,新购置离交柱、阿玛过滤器、MVR蒸发器、加氢釜等主要设备

生产规模:项目建成后,将形成年产1万吨甘露醇(原料药)、2万吨山梨醇(药用辅料)、1万吨结晶麦芽糖醇、4万吨VC级山梨糖醇液、2万吨麦芽糖醇液、8万吨山梨糖醇液的生产规模。

产品方案

image.png
东晓生物

东晓生物2024年营收78.40亿元,净利润5.78亿元,同比大幅增长;2025年上半年营收38.74亿元,净利润2.94亿元,经营稳健,2026年订单饱满、产线满产。目前处于北交所IPO辅导阶段,计划募资约12亿元,用于糖醇、高附加值氨基酸项目及研发、补流。

2026年公司推进三大新建及改扩建项目,聚焦药用氨基酸、功能性糖醇等高端产品,同时加快医养大健康二期等项目建设,持续从传统玉米加工向合成生物、医药健康原料升级。公司植脂末销量全国第一,赖氨酸、赤藓糖醇位居国内前列。

图片


来源:公开资讯、原料药情报局整理

相关推荐