从需求看特肥:是农业不行了?还是农户变了,你的思路没跟上?

作者:《农资与市场》传媒 赵丹 2026/4/28 10:00:21
最近和农业圈的朋友聊天,一个感受越来越强烈:作物圈的两极分化,已经严重到肉眼可见的地步。一边是优势品牌,质优价优,供不应求;另一边是大量品质一般、有品质没品牌的农产品,卖不上价,压在库里干着急。但问题不是出在“难不难”上——农业从来都不容易。真正的问题是:很多人还在用旧思维,应对一个全新的时代。今天,我们就往深处挖一层:旧思路到底“旧”在哪里?新思路又“新”在何处?不是农业不行了,是“旧的农业模式

最近和农业圈的朋友聊天,一个感受越来越强烈:作物圈的两极分化,已经严重到肉眼可见的地步。

一边是优势品牌,质优价优,供不应求;另一边是大量品质一般、有品质没品牌的农产品,卖不上价,压在库里干着急。

但问题不是出在“难不难”上——农业从来都不容易。

真正的问题是:很多人还在用旧思维,应对一个全新的时代。

今天,我们就往深处挖一层:旧思路到底“旧”在哪里?新思路又“新”在何处?

图片

不是农业不行了,

是“旧的农业模式”不行了

图片

农业的“基本盘”没变

国家统计局公布的数据显示,2025年,全国粮食产量14297.5亿斤,比上年增加167.5亿斤,增长1.2%,连续2年稳定在1.4万亿斤以上。全国粮食播种面积17.91亿亩,比上年增加134.8万亩,增长0.1%,连续6年保持增长。

另外,高品质、安全、有特色的农产品永远供不应求。

有品牌、有标准、有差异的农产品,质优价优,供不应求。

只有品质、没有品牌的,卖不上价,陷入内卷。

品质一般、只求保量的在盈亏的临界点挣扎,随时可能亏损。

问题不是需求消失了,而是需求升级了,但供给(你的产品、服务、观念)没跟上。

图片

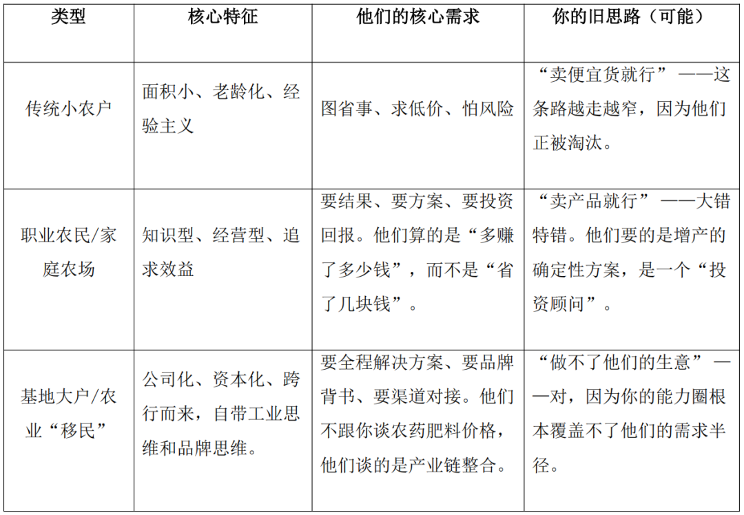
“农户”这个群体已经彻底分化了

图片

过去我们谈“农户”,脑子里是一个模糊的、同质化的形象。

但现在,农户至少分裂成了三个截然不同的群体。

当下“农户”群体及需求分化

图片

不是农户变了,而是能赚钱、有未来的“新农户”已经完成了进化。

你还用对付“旧农户”的武器,去服务这些“新农人”,当然会觉得“跟不上”“不行了”。

图片

“从需求看市场”是唯一的答案

图片

新思路的四个转向

图片

现在我们不仅要看需求,更要看懂需求的层次和变化。

需求在“向上”迁移

种植环节从“需要便宜的农药化肥”“需要增产提质的全程技术方案”。

经营环节从“希望卖个好价”“需要品牌建设和渠道对接”。

决策环节从“听经销商推荐”“自己懂技术、会算账、能整合资源”。

需求在“倒逼”链路

当下大田区存在一种很生动的“倒逼链条”

农户(要结果)——倒逼托管组织(给方案)——倒逼厂家(提供产品和能力)。

谁离用户(新农户)的终极需求最近,谁的价值就最大,谁也最不可替代。

迫使厂商从“单点竞争”进化到“系统能力”,不在比价格和单品效果,而是谁能为种植户提供能获得确定结果的全程解决方案

图片

最难的转变不在技术,在认知

图片

技术可以学、设备可以买、人才可以请。

但认知不转,一切都是白搭。

种了一辈子地的老把式,可能仍然觉得“搞品牌是骗人的”。

习惯了现金交易的小农户,可能仍然觉得“先投入后回报是冒险”。

只盯着自家一亩三分地的种植者,可能仍然觉得“市场变化与我无关”。

而事实是:市场不会等你。

2026年的分水岭,不是技术分水岭,也不是规模分水岭,而是认知分水岭。

那些意识到“种得好只是及格线”、愿意学习品牌化思维、敢于在关键环节投入、主动对接新渠道的人,正在悄悄跑赢大盘。

用户不再为“产品”买单,而是为“结果”买单。

农户倒逼托管组织,托管组织倒逼厂家。这条倒逼链条正在重塑整个产业链。

那些还不拓展新渠道,不为结果负责的人,慢慢就被市场抛弃。


农业这个赛道,正在上演一场残酷的“进化论”。

进化出“经营思维”的新农户,正在淘汰只会“生产思维”的旧农户。

同样,能服务好“新农户”的农资商、服务商,正在淘汰那些只会卖货的同行。

如果您希望与更多价值品牌、优质渠道、技术专家及原料助剂资源进行链接,探寻特肥行业新一轮的增长逻辑,可以关注《农资与市场》传媒于5月13—15日在青岛主办的“2026 CIS国际特种肥料发展大会暨第11届CIS特肥品牌展”。


图片


相关推荐