一文说透“十五五”开局之年的“农业绿色发展”战略

作者:钾世界 内容团队 2026/3/9 9:02:22
一、引言2026年是“十五五”规划的开局之年,农业绿色发展作为乡村振兴战略的重要支撑,成为全国两会及多项顶层设计文件的聚焦点。农业绿色种养循环模式推广、秸秆综合利用等关键议题,不仅关乎农业生产方式的转型升级,更与生态环境保护、粮食安全保障紧密相连。本文整合2026年全国两会代表委员提案、政府工作报告、“十五五”规划纲要(草案)、生态环境法典(草案)四大核心维度,系统梳理农业绿色发展领域的政策导向、

一、引言

2026年是“十五五”规划的开局之年,农业绿色发展作为乡村振兴战略的重要支撑,成为全国两会及多项顶层设计文件的聚焦点。农业绿色种养循环模式推广、秸秆综合利用等关键议题,不仅关乎农业生产方式的转型升级,更与生态环境保护、粮食安全保障紧密相连。本文整合2026年全国两会代表委员提案、政府工作报告、“十五五”规划纲要(草案)、生态环境法典(草案)四大核心维度,系统梳理农业绿色发展领域的政策导向、法治保障与实践建议,为行业从业者、政策研究者提供全面参考。

图片


二、政策导向:多文件协同布局农业绿色发展框架

(一)政府工作报告:明确量化目标与重点任务

2026年政府工作报告中,农业绿色发展被纳入乡村振兴重点工作范畴。报告提出,未来五年要实现全国农业绿色种养循环试点覆盖面积扩大30%秸秆综合利用率提升至95%以上的量化目标。在具体任务上,一方面强调加大财政投入,对采用绿色种养技术的新型农业经营主体给予补贴支持;另一方面提出要建立农业绿色发展监测体系,定期发布全国农业生态环境状况公报,强化地方政府的责任考核。

(二)“十五五”规划纲要(草案):构建长期发展蓝图

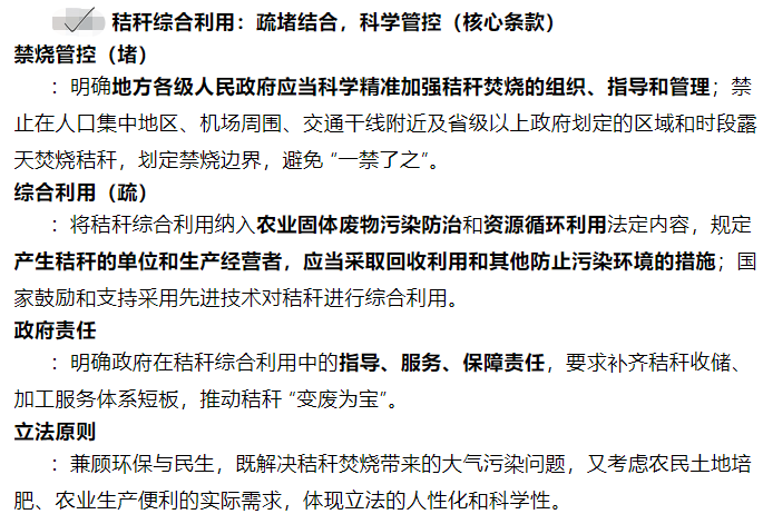
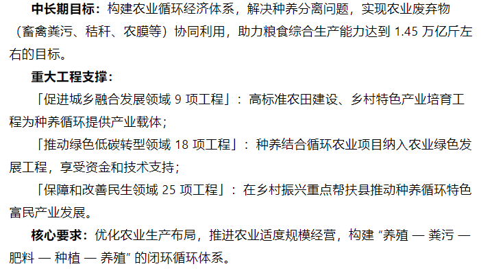
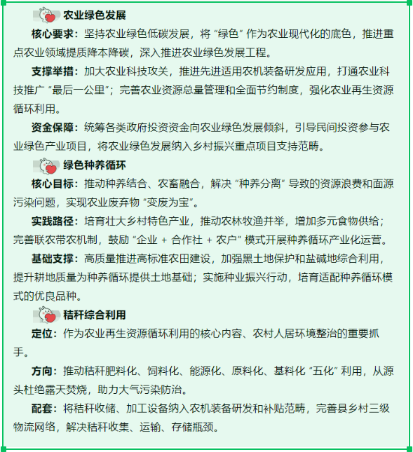
“十五五”规划纲要(草案)将农业绿色发展作为农业现代化的核心方向之一,规划了三大重点工程。一是农业面源污染防治工程,针对化肥农药过量使用问题,推广测土配方施肥、病虫害绿色防控技术,力争实现化肥农药使用量零增长。二是秸秆综合利用提升工程,鼓励各地根据资源禀赋,发展秸秆饲料化、能源化、基料化等多元化利用模式,培育一批秸秆综合利用龙头企业。三是绿色种养循环示范工程,在全国建设100个绿色种养循环示范县,推广“畜--农”“稻渔综合种养”等生态循环模式。

***农业面源污染防治工程

图片

***秸秆综合利用提升工程

图片

***绿色种养循环示范工程

图片

(三)两会代表委员提案:聚焦基层实践痛点

2026年全国两会期间,代表委员们围绕农业绿色发展提出了百余件提案,重点聚焦基层实践中的痛点问题。部分代表指出,当前绿色种养循环模式推广面临的主要障碍是散户参与度低,建议通过建立“合作社+农户”的利益联结机制,降低散户参与门槛。还有委员提出,秸秆综合利用存在技术瓶颈,尤其是秸秆还田后的土壤培肥效果不稳定,呼吁加大对秸秆腐熟剂、秸秆还田机械等技术研发的支持力度。此外,针对农业绿色发展的金融支持不足问题,有代表建议设立农业绿色发展专项基金,为相关项目提供低息贷款、担保服务等。


三、法治保障:生态环境法典(草案)筑牢法律根基

2026年提请审议的生态环境法典(草案)中,首次将农业生态环境保护单独成章,为农业绿色发展提供了坚实的法治保障。法典草案明确了农业生产主体的生态保护责任,规定从事农业生产活动应当遵守国家有关农业投入品使用、秸秆综合利用、畜禽养殖污染防治等方面的规定。同时,草案完善了农业生态环境违法行为的处罚机制,对违规使用高毒高残留农药、露天焚烧秸秆等行为,提高了罚款额度,并将相关违法行为纳入社会信用体系,实施联合惩戒。此外,法典草案还规定了政府在农业生态环境保护中的职责,要求地方政府制定农业生态环境保护规划,建立农业生态补偿机制,对因实施绿色种养模式导致收益减少的农户给予合理补偿。

图片

四、实践建议:打通政策落地“最后一公里”

(一)强化技术推广与人才培养

针对基层农业从业者绿色技术掌握不足的问题,建议建立“县--村”三级技术推广体系,组织农业技术专家定期下乡开展培训,现场指导农户运用绿色种养、秸秆综合利用技术。同时,鼓励农业院校开设农业绿色发展相关专业,培养一批懂技术、会经营的新型职业农民,为农业绿色发展提供人才支撑。

(二)完善利益联结与金融支持机制

推广绿色种养循环模式,关键在于建立合理的利益分配机制。建议支持合作社、龙头企业与农户签订长期合作协议,保障农户在绿色生产中的收益。在金融支持方面,除设立专项基金外,还应鼓励金融机构开发适合农业绿色发展的金融产品,如绿色农业保险、知识产权质押贷款等,解决农业经营主体的融资难题。

(三)加强宣传引导与公众参与

通过电视、广播、新媒体等多种渠道,广泛宣传农业绿色发展的重要意义和成功案例,提高公众对绿色农产品的认知度和接受度。同时,鼓励公众参与农业生态环境保护监督,建立举报奖励机制,对发现农业环境违法行为的公众给予奖励,形成全社会共同参与农业绿色发展的良好氛围。


五、结语

2026年多项顶层设计文件的出台,标志着农业绿色发展进入了政策密集支持、法治逐步完善的新阶段。从政府工作报告的量化目标,到“十五五”规划的长期布局,再到两会提案的基层声音与生态环境法典的法治保障,多维度的政策举措为农业绿色发展构建了完整的支撑体系。在未来的实践中,只有将政策导向、法治保障与基层实践紧密结合,打通政策落地的“最后一公里”,才能真正实现农业生产与生态环境保护的协同发展,推动农业现代化迈上新台阶。

(来源:政府网站、绿洁兴农等 / 钾肥与中微肥部整理)
相关推荐