55种农药抗药性监测报告发布,这些药剂应暂停使用!

作者:全国农技推广网 2024/3/4 9:10:01
全国农技中心关于印发《2023年全国农业有害生物抗药性监测报告》的通知农技植保〔2024〕16号各省、自治区、直辖市植保(植检、农技)站(总站、中心),天津市、辽宁省农业发展服务中心,江西省农业农村产业发展服务中心,广东省农业有害生物预警防控中心,新疆生产建设兵团农业技术推广总站:为贯彻落实农业农村部《到2025年化学农药减量化行动方案》要求,深入推进农药科学安全使用,2023年我中心继续组织全国

图片




全国农技中心关于印发《2023年全国农业有害生物抗药性监测报告》的通知


农技植保〔2024〕16号


各省、自治区、直辖市植保(植检、农技)站(总站、中心),天津市、辽宁省农业发展服务中心,江西省农业农村产业发展服务中心,广东省农业有害生物预警防控中心,新疆生产建设兵团农业技术推广总站:


为贯彻落实农业农村部《到2025年化学农药减量化行动方案》要求,深入推进农药科学安全使用,2023年我中心继续组织全国130个抗药性监测点,对稻飞虱、水稻二化螟、小麦赤霉病、稻(麦)田杂草等28种主要病虫草害进行抗药性监测评估。经组织专家会商后,形成《2023年全国农业有害生物抗药性监测报告》。现印发给你们,请结合当地实际,认真抓好病虫草害科学合理用药指导,持续推动化学农药减量化,为稳粮保供和促进农业绿色高质量发展作出积极贡献。


全国农技中心

2024年2月23日




2023年全国农业有害生物抗药性监测报告

2023年,全国农技中心联合各级植物保护机构、有关科研教学单位,组织全国130个抗药性监测点,继续开展主要农业有害生物抗药性监测评估。监测点分布在北京等26个省(自治区、直辖市),监测有害生物28种,其中一类农作物病虫害11种、二类农作物病虫害10种,监测农药55种。监测病虫害种类、农药品种及监测方法,抗药性水平分级标准,监测地区分别见表1、表2、表3。监测评估结果如下。 


图片

水稻有害生物的抗药性及治理对策


图片

1.1  褐飞虱

监测点分布在上海等11省(直辖市、自治区)18县(市、区),监测农药品种9个。

1.1.1  监测结果

监测地区褐飞虱种群对新烟碱类药剂吡虫啉、噻虫嗪、昆虫生长调节剂类药剂噻嗪酮均处于高水平抗性(抗性倍数分别为>2,000倍、>800倍、>1,000倍);对新烟碱类药剂呋虫胺和吡啶甲亚胺类药剂吡蚜酮均处于中等至高水平抗性(抗性倍数分别为72~532倍、75~701倍);对新烟碱类药剂烯啶虫胺处于中等水平抗性(抗性倍数12~43倍);对砜亚胺类药剂氟啶虫胺腈和有机磷类药剂毒死蜱均处于低至中等水平抗性(抗性倍数分别为5.1~31倍、6.0~49倍);对介离子类药剂三氟苯嘧啶处于敏感至中等水平抗性(抗性倍数1.8~17倍)。与2022年监测结果相比,褐飞虱对吡蚜酮、呋虫胺、三氟苯嘧啶抗性倍数均有所上升。

1.1.2  对策建议

在褐飞虱防治过程中,迁出区和迁入区之间,同一地区的上下代之间,应交替、轮换使用不同作用机制、无交互抗性的杀虫剂,避免连续、单一用药。鉴于目前褐飞虱对吡虫啉、噻虫嗪、噻嗪酮仍处于高水平抗性,建议各稻区继续暂停使用吡虫啉、噻虫嗪、噻嗪酮防治褐飞虱;严格限制呋虫胺防治褐飞虱的使用次数,每季水稻最好使用1次;吡蚜酮不要单剂使用,应与其他速效性药剂混配使用;交替轮换使用三氟苯嘧啶、烯啶虫胺、氟啶虫胺腈等药剂,延缓抗药性发展速度。

1.2  白背飞虱

监测点分布在江苏等9省(自治区)15县(市、区),监测农药品种8个。

1.2.1  监测结果

监测地区白背飞虱种群对昆虫生长调节剂类药剂噻嗪酮处于中等至高水平抗性(抗性倍数56~366倍);对有机磷类药剂毒死蜱处于中等水平抗性(抗性倍数22~85倍);对新烟碱类药剂吡虫啉、噻虫嗪、呋虫胺、吡啶甲亚胺类药剂吡蚜酮均处于低至中等水平抗性(抗性倍数分别为9.7~32倍、8.8~24倍、5.3~20倍、6.2~18倍);对氟啶虫胺腈为敏感至低水平抗性(抗性倍数1.7~9.0倍);对烯啶虫胺处于敏感状态。与2022年监测结果相比,白背飞虱对以上药剂抗性倍数总体变化不大。

1.2.2  对策建议

白背飞虱和褐飞虱经常混合发生,且监测地区褐飞虱种群对噻嗪酮、吡虫啉、噻虫嗪已产生高水平抗性,因此各水稻生产区应暂停使用噻嗪酮防治白背飞虱;严格限制吡虫啉、噻虫嗪的使用次数,每季水稻限用1次;轮换使用烯啶虫胺、氟啶虫胺腈、三氟苯嘧啶等作用机理不同的药剂,延缓抗药性发展速度。

1.3  灰飞虱

监测点分布在江苏等3省4县(市、区),监测农药品种4个。

1.3.1  监测结果

监测地区灰飞虱种群对毒死蜱处于中等水平抗性(抗性倍数21~50倍);对新烟碱类药剂烯啶虫胺、噻虫嗪、吡啶甲亚胺类药剂吡蚜酮均处于敏感至低水平抗性(抗性倍数分别为2.0~5.2倍、2.2~6.7倍、2.2~9.9倍)。与2022年监测结果相比,灰飞虱对以上药剂抗性倍数总体变化不大。

1.3.2  对策建议

在抗药性产生地区,应严格限制毒死蜱使用次数,轮换使用烯啶虫胺、吡蚜酮、噻虫嗪等不同作用机理药剂防治灰飞虱;在水稻生长后期,当灰飞虱与褐飞虱混合发生时,不宜使用噻虫嗪进行防治。

1.4  稻纵卷叶螟

监测点分布在江苏等8省(自治区)12县(市、区),监测农药品种3个。

1.4.1  监测结果

监测地区稻纵卷叶螟种群对双酰胺类药剂氯虫苯甲酰胺为中等至高水平抗性(抗性倍数39~124倍),多地田间药效试验结果表明,氯虫苯甲酰胺药后7天、14天的杀虫效果已降低到80%以下;对甲氨基阿维菌素苯甲酸盐为低至中等水平抗性(抗性倍数5.6~34倍);对茚虫威处于敏感状态。与2022年监测结果相比,稻纵卷叶螟对氯虫苯甲酰胺抗性倍数显著上升。

1.4.2  对策建议

在稻纵卷叶螟防治过程中,迁出区和迁入区之间,同一地区的上下代之间,应交替轮换使用茚虫威、乙基多杀菌素、甲氨基阿维菌素苯甲酸盐等不同作用机制、无交互抗性的杀虫剂,严格控制氯虫苯甲酰胺使用范围(建议在华南稻区暂停使用),延缓抗药性发展速度。

1.5  二化螟

监测点分布在浙江等7省24县(市、区),监测农药品种4个。

1.5.1  监测结果

二化螟对杀虫剂抗性具有明显的地域性,浙江、安徽、江西、湖南、广西、湖北等省大部分稻区二化螟种群对双酰胺类药剂氯虫苯甲酰胺均处于高水平抗性(抗性倍数112~2,706倍),江苏、四川省二化螟种群处于敏感至低水平抗性(抗性倍数1.7~6.4倍);对阿维菌素为敏感至高水平抗性(抗性倍数1.2~313倍),其中江西环鄱阳湖地区种群处于高水平抗性(抗性倍数101~313倍);对有机磷类药剂三唑磷、毒死蜱为敏感至中等水平抗性(抗性倍数分别为1.3~54倍、2.5~29倍)。与2022年监测结果相比,二化螟对氯虫苯甲酰胺高水平抗性区域已由浙江、江西、湖南双季稻区扩展至安徽、湖北单季稻区,应引起高度关注。 

1.5.2  对策建议

二化螟抗药性治理要采取分区治理措施,在高水平抗性地区暂停使用氯虫苯甲酰胺、阿维菌素,在中抗及以下地区要限制氯虫苯甲酰胺、阿维菌素、三唑磷、毒死蜱等药剂的使用次数,每种药剂每季水稻限用1次,轮换使用乙基多杀菌素等药剂,避免二化螟连续多个世代接触同一作用机理的药剂。同时,为应对二化螟抗药性问题,在采取低茬收割、深水灭蛹、性诱控杀等非化学防控措施的基础上,改变施药方式,采用带药移栽技术来早期防控二化螟,减少大田期施药次数和农药使用量。

1.6  稻瘟病

从吉林等7省7个县(市、区)采集的水稻病样上随机分离纯化共获得182株稻瘟病菌菌株,监测农药品种2个。

1.6.1  监测结果

监测地区稻瘟病菌菌株对吡唑醚菌酯、嘧菌酯主要表现为敏感,检测到低抗菌株占比2.3%(浙江、湖北、湖南等省均发现有抗性菌株)。

1.6.2  对策建议

吡唑醚菌酯、嘧菌酯属于甲氧基丙烯酸酯类杀菌剂,作用位点单一,病菌易产生抗药性,理论抗性风险较高。稻瘟病菌已对甲氧基丙烯酸酯类药剂产生零星的抗性,建议生产中使用甲氧基丙烯酸酯类药剂防治稻瘟病时,注意与稻瘟灵、三环唑、咪鲜胺等不同作用机理的杀菌剂交替、轮换使用,延缓抗药性发展。

1.7  水稻恶苗病

从黑龙江等6省14个县(市、区)采集的水稻病样上随机分离纯化共获得284株水稻恶苗病菌菌株,监测农药品种1个。

1.7.1  监测结果

水稻恶苗病菌菌株对氰烯菌酯抗性具有明显的地域性,黑龙江、辽宁、安徽省高水平抗性菌株占比50%~100%(抗性倍数181~406倍),抗性形势非常严峻;江苏、浙江、湖北省抗性水平相对较低,中等水平抗性菌株占比12%~56%(抗性倍数19~40倍),抗性持续发展。与2022年监测结果相比,水稻恶苗病菌对氰烯菌酯抗性倍数总体变化不大。

1.7.2  对策建议

黑龙江、辽宁、安徽等高抗地区要暂停使用氰烯菌酯,其他地区要严格限制氰烯菌酯的使用次数,每季水稻限用1次。各地要轮换使用氟唑菌酰羟胺、嘧菌酯、咯菌腈等不同作用机理的药剂,延缓抗药性发展速度。

1.8  稻田杂草

1.8.1  稗草监测结果

从黑龙江等9省33县(市、区)稻田中采集稗草种群188个,监测农药品种4个。

测地区稗草种群对五氟磺草胺抗性以中等至高水平为主,江西、湖南、黑龙江省高水平抗性种群占比超过50%,江苏、湖北、吉林中等水平抗性种群占比为33%~42%;对二氯喹啉酸抗性以中等至高水平为主,江西、湖北、湖南、浙江、黑龙江省高水平抗性种群占比超过40%,吉林中等水平抗性种群占比为38%;对噁唑酰草胺抗性以敏感至低水平为主,但黑龙江、江西省抗性水平较高,中等以上抗性种群占比分别为87%、70%;对氰氟草酯抗性以敏感至低水平为主,但江西、黑龙江、辽宁省抗性水平较高,中等水平抗性种群占比为27%~40%。与2022年监测结果相比,稗草对以上药剂抗性指数总体变化不大。

1.8.2  千金子监测结果

从湖南等5省14县(市、区)稻田中采集千金子种群93个,监测农药品种2个。

监测地区千金子种群对噁唑酰草胺抗性以中等至高水平为主,江苏、浙江、四川高水平抗性种群占比超过40%,湖南中等水平抗性种群占比为75%;对氰氟草酯抗性以敏感至低水平为主,但江苏、浙江抗性水平较高,中等以上抗性种群占比分别为33%、27%。与2022年监测结果相比,千金子对以上药剂抗性指数总体变化不大。

1.8.3  对策建议

当前稻田杂草抗药性呈上升趋势,特别是在长江中下游双季稻、直播稻区,稗草种群对五氟磺草胺、二氯喹啉酸抗性频率较高,鄱阳湖地区稗草种群对氰氟草酯抗性发展较快,需轮换使用氯氟吡啶酯、三唑磺草酮、敌稗等等其他不同作用机理的除草剂。江苏、浙江等省千金子种群对氰氟草酯抗性发展较快,需轮换使用三唑磺草酮、氯氟吡啶酯等其他不同作用机理的除草剂,延缓抗药性发展。稻田杂草防控要采取治早治小、封杀结合的策略,需更加注重使用丙草胺、苯噻酰草胺、噁嗪草酮、噁草酮等药剂进行土壤封闭处理和莎稗灵、禾草丹等药剂进行苗后早期用药处理,压低杂草发生基数,减轻后期茎叶处理防控压力。 


图片

小麦有害生物的抗药性及治理对策


图片

2.1  麦蚜

2.1.1  麦长管蚜监测结果

监测点分布在浙江等8省(直辖市)11县(市、区),监测农药品种4个。

监测地区麦长管蚜种群对氟啶虫胺腈处于中等至高水平抗性(抗性倍数12~328倍),其中山东潍坊种群为高水平抗性,抗性倍数为328倍;对吡虫啉、啶虫脒处于低至中等水平抗性(抗性倍数分别为6.7~45倍、5.6~33倍),其中北京顺义、河北涿州、湖北襄阳、山西运城种群均为中等水平抗性;对高效氯氰菊酯处于敏感至低水平抗性(1.0~8.8倍)。与2022年监测结果相比,麦长管蚜对吡虫啉、啶虫脒、氟啶虫胺腈抗性倍数有所上升。

2.1.2  禾谷缢管蚜监测结果

监测点分布在浙江等8省(直辖市)12县(市、区),监测农药品种4个。

监测地区禾谷缢管蚜种群对氟啶虫胺腈处于敏感至低水平抗性(抗性倍数1.2~9.3倍);对吡虫啉、啶虫脒、高效氯氰菊酯均处于敏感状态。与2022年监测结果相比,禾谷缢管蚜对以上药剂抗性倍数总体变化不大。

2.1.3  对策建议

在麦蚜产生中等水平以上抗药性的地区,要严格限制使用含有吡虫啉的拌种剂或包衣剂,轮换使用含有噻虫胺、辛硫磷的拌种剂或包衣剂,茎叶喷雾时轮换使用高效氯氰菊酯、吡蚜酮、氟啶虫酰胺等不同作用机理药剂,实施镶嵌式分区施药策略,延缓抗药性发展速度。

2.2  小麦赤霉病

从江苏等7省48个县(市、区)采集的稻桩或小麦病穗上分离得到小麦赤霉病菌菌株11191株,监测农药品种5个。

2.2.1  监测结果

监测地区小麦赤霉病菌对多菌灵抗性在江苏、浙江、安徽省非常普遍;对戊唑醇、丙硫菌唑等三唑类药剂,在江苏、浙江、河南、山东、河北、山西省均有检测到戊唑醇抗性菌株,在江苏、浙江、山东、河北、山西省均有检测到丙硫菌唑抗性菌株;对氰烯菌酯、氟唑菌酰羟胺处于敏感状态。 

2.2.2  对策建议

根据抗药性监测结果,在多菌灵抗性严重的江苏、安徽、浙江省,要暂停使用多菌灵及其复配药剂,轮换使用氰烯菌酯、氟唑菌酰羟胺、丙硫菌唑、戊唑醇等不同作用机理药剂,严格限制每类药剂的使用次数。在使用三唑类杀菌剂防治小麦赤霉病时,要保证足够的使用量(按照农药标签说明,戊唑醇有效成分用量≥8g/亩,丙硫菌唑有效成分用量≥12 g/亩),减轻毒素污染,延缓抗药性发展速度。

2.3  麦田杂草

2.3.1  节节麦

从河南等6省23县(市、区)麦田中共采集节节麦种群120个,监测农药品种1个。

监测地区节节麦种群对甲基二磺隆抗性以敏感至中等水平为主,但监测发现山西洪洞、陕西宝鸡市陈仓区、陕西蒲城种群已达高水平抗性(抗性指数11~16倍)。与2022年监测结果相比,节节麦对甲基二磺隆抗性指数有所上升。

2.3.2  雀麦

从河北等4省5县(市、区)麦田中共采集雀麦种群39个,监测农药品种1个。

监测地区雀麦种群对啶磺草胺抗性以敏感状态为主,但监测发现山西洪洞种群已达中等水平抗性(5.3~7.1倍)。与2022年监测结果相比,雀麦对啶磺草胺抗性指数总体变化不大。

2.3.3  菵草

从江苏等3省10县(市、区)麦田中共采集菵草种群60个,监测农药品种2个。

监测地区菵草种群对炔草酯抗性以高水平为主(抗性指数11~55倍),江苏、浙江、湖北等省高水平抗性种群占比均超过60%;对甲基二磺隆抗性以敏感至低水平为主,但监测发现湖北仙桃、江苏阜宁、邗江、洪泽种群已达高水平抗性(抗性指数11~19倍)。与2022年监测结果相比,菵草对炔草酯和甲基二磺隆抗性指数总体变化不大。

2.3.4  多花黑麦草

从河南、陕西2省12县(市、区)麦田中共采集多花黑麦草种群61个,监测农药品种2个。

监测地区多花黑麦草种群对炔草酯抗性以中等至高水平为主(抗性指数5.4~95倍),其中河南省高水平抗性种群比较普遍,占比超过80%;对甲基二磺隆抗性以高水平为主(抗性指数13~42倍),其中河南、陕西省高水平抗性种群占比均超过45%。与2022年监测结果相比,多花黑麦草种群对炔草酯和甲基二磺隆抗性指数总体变化不大。

2.3.5  对策建议

鉴于部分麦区菵草、多花黑麦草对炔草酯、甲基二磺隆抗性指数较高,节节麦对甲基二磺隆抗性指数呈上升趋势,建议在高水平抗性地区暂停使用炔草酯、甲基二磺隆,轮换使用其它不同作用机理药剂;中低水平抗性地区在采用多策略综合防控的基础上,可将上述药剂与其它不同作用机理的药剂进行混配,减轻单一除草剂的选择压力,延缓抗药性发展。麦田杂草防控要采取治早治小、封杀结合、冬前化除的策略,注重使用砜吡草唑、吡氟酰草胺、氟噻草胺等药剂进行土壤封闭处理,减轻春季茎叶处理防控压力。


图片

玉米有害生物的抗药性及治理对策


图片

3.1  草地贪夜蛾

监测点分布在浙江等14省(自治区)19县(市、区),监测农药品种6个。

3.1.1  监测结果

监测地区草地贪夜蛾种群对乙基多杀菌素处于敏感至低水平抗性(抗性倍数2.0~6.8倍),其中河南太康、云南宜良种群处于低水平抗性(抗性倍数分别为6.8倍、5.9倍);对茚虫威、甲氨基阿维菌素苯甲酸盐、氯虫苯甲酰胺、四氯虫酰胺、虫螨腈均处于敏感状态。与2022年监测结果相比,草地贪夜蛾对以上药剂抗性倍数总体变化不大。

3.1.2  对策建议

在草地贪夜蛾发生初期和低密度发生区,要优先使用性诱剂、微生物农药等进行防控,压低虫口发生密度;在发生高峰期和高密度发生区,可使用氯虫苯甲酰胺、乙基多杀菌素、虱螨脲等作用机理不同的药剂,每种药剂每季玉米限用1次。此外,在周年繁殖区、迁飞过渡区和重点防范区之间要采取轮换用药策略。

3.2  玉米田杂草

3.2.1  马唐

从河北等6省14县(市、区)玉米田中共采集马唐种群115个,监测农药品种3个。

监测地区马唐种群对莠去津抗性以低至中等水平为主,但监测发现辽宁彰武、陕西兴平种群为高水平抗性,抗性指数分别为14倍、11倍;对烟嘧磺隆、硝磺草酮抗性以敏感至低水平为主,但监测发现辽宁彰武种群对烟嘧磺隆、硝磺草酮均处于高水平抗性,抗性指数分别为11倍、14倍。与2022年监测结果相比,马唐对以上药剂抗性指数总体变化不大。

3.2.2  鸭跖草

从辽宁等3省7县(市、区)玉米田中共采集鸭跖草种群39个,监测农药品种2个。

监测地区鸭跖草种群对硝磺草酮抗性以低至中等水平为主,辽宁、黑龙江、陕西等省抗性种群占比均超过70%;对莠去津抗性以敏感至低水平为主,但监测发现辽宁省抗性水平较高,中等水平抗性种群占比超过60%。与2022年监测结果相比,鸭跖草对以上药剂抗性指数总体变化不大。

3.2.3  对策建议

玉米田杂草防控要坚持治早治小、封杀结合的原则,要贯彻“播后苗前土壤封闭处理为主、苗后茎叶喷雾处理为辅”的防治策略,根据不同区域特点、不同种植模式,科学合理选用除草剂品种和施用方式。在辽宁、陕西、黑龙江等抗性较高地区,倡导轮换使用苯唑草酮、苯唑氟草酮防除马唐,氯氟吡氧乙酸、辛酰溴苯腈防除鸭跖草,减轻单一除草剂选择压力。


图片

大豆田杂草的抗药性及治理对策


图片

4.1  反枝苋监测结果

监测点分布在河北等5省6县(市、区),监测农药品种2个。

监测地区反枝苋种群对灭草松抗性以中等至高水平为主,其中山东平度、河北唐山种群为高水平抗性,抗性指数分别为90倍、52倍;对氟磺胺草醚抗性以低至中等水平为主,但监测发现山东平度、河北唐山种群为高水平抗性,抗性指数分别为59倍、45倍。

4.2  狗尾草监测结果

监测点分布在黑龙江等7省7县(市、区),监测农药品种2个。

监测地区狗尾草种群对烯草酮抗性以敏感至中等水平为主,但监测发现山东泰安种群为高水平抗性,抗性指数为13倍;对精喹禾灵处于敏感状态。

4.3  马唐监测结果

监测点分布在黑龙江等6省6县(市、区),监测农药品种2个。

监测地区马唐种群对烯草酮抗性以敏感至低水平为主,其中内蒙古科右前旗种群处于低水平抗性,抗性指数为3.3倍;对精喹禾灵处于敏感状态。

4.4  对策建议

大豆田杂草防控要采取“一封一杀”的防控策略,积极倡导播后苗前使用唑嘧磺草胺、丙炔氟草胺和乙草胺混用进行土壤封闭处理,苗后轮换使用不同作用机理除草剂防除杂草,如使用乙羧氟草醚、氟磺胺草醚防除阔叶杂草,使用烯草酮、精喹禾灵防除禾本科杂草,延缓抗药性发展速度。


图片

棉花害虫的抗药性及治理对策


图片

5.1  棉铃虫

监测点分布在河北等8省(自治区)12县(市、区),监测农药品种5个。

5.1.1  监测结果

棉铃虫对杀虫剂抗性具有明显的地域性,华北棉区棉铃虫种群对高效氯氟氰菊酯处于高水平抗性(抗性倍数106~430倍),对氯虫苯甲酰胺、茚虫威、辛硫磷处于中等水平抗性(抗性倍数分别为35~63倍、19~44倍、11~38倍),对甲氨基阿维菌素苯甲酸盐处于低至中等水平抗性(抗性倍数5.4~22倍);新疆棉区和长江流域棉区棉铃虫种群抗药性相对敏感,对氯虫苯甲酰胺、茚虫威、辛硫磷、甲氨基阿维菌素苯甲酸盐都处于敏感状态。与2022年监测结果相比,棉铃虫对以上药剂抗性倍数总体变化不大。

5.1.2  对策建议

在棉铃虫发生初期,优先使用生物农药、性诱剂等进行防控,减少化学防治次数及用药量。在华北棉区抗药性水平较高的区域,暂停使用高效氯氟氰菊酯,严格限制氯虫苯甲酰胺、茚虫威、辛硫磷等药剂使用次数,轮换使用甲氨基阿维菌素苯甲酸盐、多杀霉素等不同作用机理药剂,每种药剂每季棉花限用1次,延缓抗药性发展速度。

5.2  棉蚜

监测点分布在河北等4省(自治区)10县(市、区),监测农药品种7个。

5.2.1  监测结果

监测地区棉蚜种群对拟除虫菊酯类药剂高效氯氰菊酯、溴氰菊酯、新烟碱类药剂吡虫啉均处于高水平抗性(抗性倍数分别为>10,000倍、>4,500倍、>200倍);对氨基甲酸酯类药剂丁硫克百威处于中等至高水平抗性(抗性倍数22~122倍);对双丙环虫酯、氟啶虫胺腈处于低至中等水平抗性(抗性倍数分别为5.4~36倍、5.1~59倍);对氟啶虫酰胺处于敏感至中等水平抗性(抗性倍数1.8~20倍)。与2022年监测结果相比,棉蚜对以上药剂抗性倍数总体变化不大。

5.2.2  对策建议

鉴于棉蚜已成为抗药性严重的农业害虫之一,各地在农业生产中要采取综合抗性治理措施,因地制宜科学制定用药策略,暂停使用高效氯氰菊酯、溴氰菊酯、吡虫啉等药剂,严格限制丁硫克百威使用次数,轮换使用双丙环虫酯、氟啶虫酰胺、氟啶虫胺腈等不同作用机理药剂,每种药剂每季棉花限用1次,延缓抗药性发展速度。


图片

蔬菜害虫的抗药性及治理对策

Spring

图片

6.1  豆大蓟马

监测点分布在海南等5省12县(市、区),监测农药品种4个。

6.1.1  监测结果

监测地区豆大蓟马种群对甲氨基阿维菌素苯甲酸盐处于敏感至高水平抗性(抗性倍数1.9~115倍),其中高水平抗性种群只有福建南靖种群,中等水平抗性种群比例较高,占到58%,低水平抗性种群只有海南澄迈种群;对乙基多杀菌素处于敏感至中等水平抗性(抗性倍数1.5~12倍),其中只有广东广州1个种群为中等水平抗性,其余为敏感至低水平抗性;对虫螨腈处于敏感至中等水平抗性(抗性倍数2.0~47倍),中等水平抗性种群占比为33%,低水平抗性种群占比为33%;对氟啶虫胺腈处于敏感至中等水平抗性(抗性倍数1.4~65倍),其中海南崖州、天涯2个种群为中等水平抗性,海南乐东、广东广州、福建漳州3个种群为低水平抗性。

6.1.2  对策建议

豇豆上的豆大蓟马对不同类型杀虫剂都已产生一定程度抗性,亟需开展有效抗性治理。豆大蓟马对甲氨基阿维菌素苯甲酸盐和虫螨腈主要处于低至中等水平抗性,应严格限制甲氨基阿维菌素苯甲酸盐和虫螨腈使用次数,每个生长季使用次数不超过1次;对乙基多杀菌素主要为敏感至低水平抗性,乙基多杀菌素仍可作为田间主要防治药剂进行使用。在制定豆大蓟马用药方案时,优先选用金龟子绿僵菌、苦参碱等生物农药,注意轮换使用内吸性、速效性和持效性等不同作用方式和作用机制的化学药剂。

6.2  西花蓟马

监测点分布在北京等4省(直辖市)8县(市、区),监测农药品种6个。

6.2.1  监测结果

监测地区西花蓟马种群对乙基多杀菌素、虫螨腈产生高水平抗性(抗性倍数分别为>100倍、102~1,689倍);对噻虫嗪、多杀霉素、甲氨基阿维菌素苯甲酸盐处于中等至高水平抗性(抗性倍数分别为11~1,000倍、13~166倍、11~219倍);对溴虫氟苯双酰胺处于敏感至低水平抗性(抗性倍数1.1~8.7倍)。与2022年监测结果相比,西花蓟马对以上药剂抗性倍数总体变化不大。

6.2.2  对策建议

在西花蓟马高水平抗性地区,暂停使用乙基多杀菌素、虫螨腈,严格限制噻虫嗪、多杀霉素、甲氨基阿维菌素苯甲酸盐使用次数,每季蔬菜限用1次,注意交替、轮换使用溴虫氟苯双酰胺等不同作用机理药剂或药剂组合防治西花蓟马,延缓抗药性发展速度。

6.3  番茄潜叶蛾

监测点分布在北京等6省(直辖市、自治区)17县(市、区),监测农药品种2个。

6.3.1  监测结

监测地区番茄潜叶蛾种群对四唑虫酰胺处于敏感至中等水平抗性(抗性倍数1.1~36倍),其中河北怀来、北京昌平种群为中等水平抗性(抗性倍数分别为36倍、12倍);对乙基多杀菌素处于敏感至低水平抗性(抗性倍数1.4~6.7倍),其中北京密云、怀柔种群为低水平抗性(抗性倍数分别为6.7倍、6.0倍)。

6.3.2  对策建议

初见番茄潜叶蛾幼虫潜道时,选择四唑虫酰胺、乙基多杀菌素等药剂,注意不同作用机理药剂交替、轮换使用,延缓抗药性发展速度。

6.4  小菜蛾

监测点分布在北京等7省(直辖市)7县(市、区),监测农药品种5个。

6.4.1  监测结果

华北和华东蔬菜产区小菜蛾种群对高效氯氟氰菊酯处于中等至高水平抗性(抗性倍数58~115倍);对氟啶脲处于中等水平抗性(抗性倍数11~97倍);对氯虫苯甲酰胺、虫螨腈、茚虫威处于敏感至低水平抗性(抗性倍数分别为2.7~7.6倍、1.0~8.0倍、1.1~9.7倍)。与2022年监测结果相比,小菜蛾对以上药剂抗性倍数总体变化不大。

6.4.2  对策建议

根据田间发生情况,强调在小菜蛾低龄幼虫期施药防治,暂停使用高效氯氰菊酯,限制使用氟啶脲,每季蔬菜使用次数不超过1次,轮换使用氯虫苯甲酰胺、虫螨腈、茚虫威、乙基多杀菌素等不同作用机理药剂和甘蓝夜蛾核多角体病毒、短稳杆菌等生物农药。

6.5  烟粉虱

监测点分布在北京等7省(直辖市)10县(市、区),监测农药品种4个。

6.5.1  监测结果

监测地区烟粉虱的卵对溴氰虫酰胺、螺虫乙酯处于中等至高水平抗性(抗性倍数分别为82~3910倍、89~324倍),其中浙江湖州种群对两种药剂都达到高水平抗性,抗性倍数分别为3910倍、314倍;烟粉虱的成虫对噻虫嗪处于敏感至中等水平抗性(抗性倍数1.1~71倍),其中海南三亚种群抗性倍数最高(71倍),达到中等水平抗性。与2022年监测结果相比,烟粉虱对以上药剂抗性倍数总体变化不大。

6.5.2  对策建议

在烟粉虱高水平抗性蔬菜产区,要暂停使用溴氰虫酰胺、螺虫乙酯等药剂,优先使用金龟子绿僵菌、球孢白僵菌、爪哇虫草菌等生物农药,轮换使用双丙环虫酯、氟吡呋喃酮、氟啶虫胺腈等作用机理不同的药剂,每种药剂每季蔬菜限用1次,延缓抗药性发展速度。

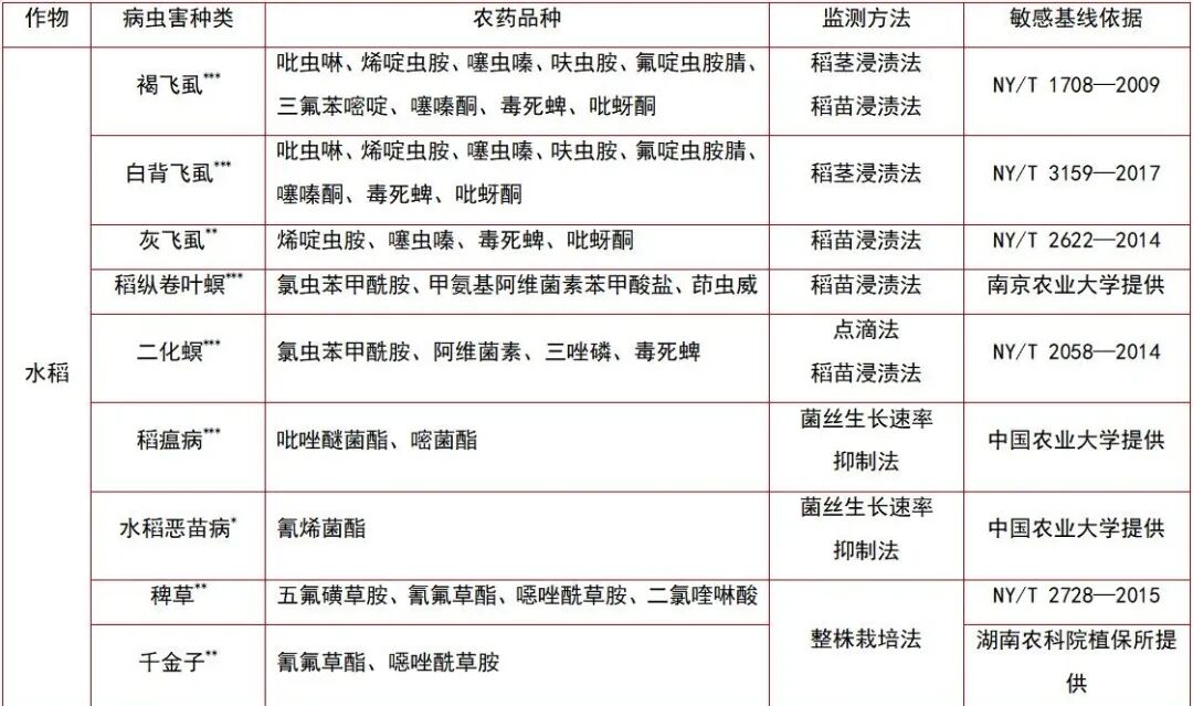
表1  监测病虫害种类、农药品种及监测方法

图片

图片

图片

注: ***表示一类农作物病虫害,**表示二类农作物病虫害,*表示其他类农作物病虫害。

表2  抗药性水平分级标准

图片

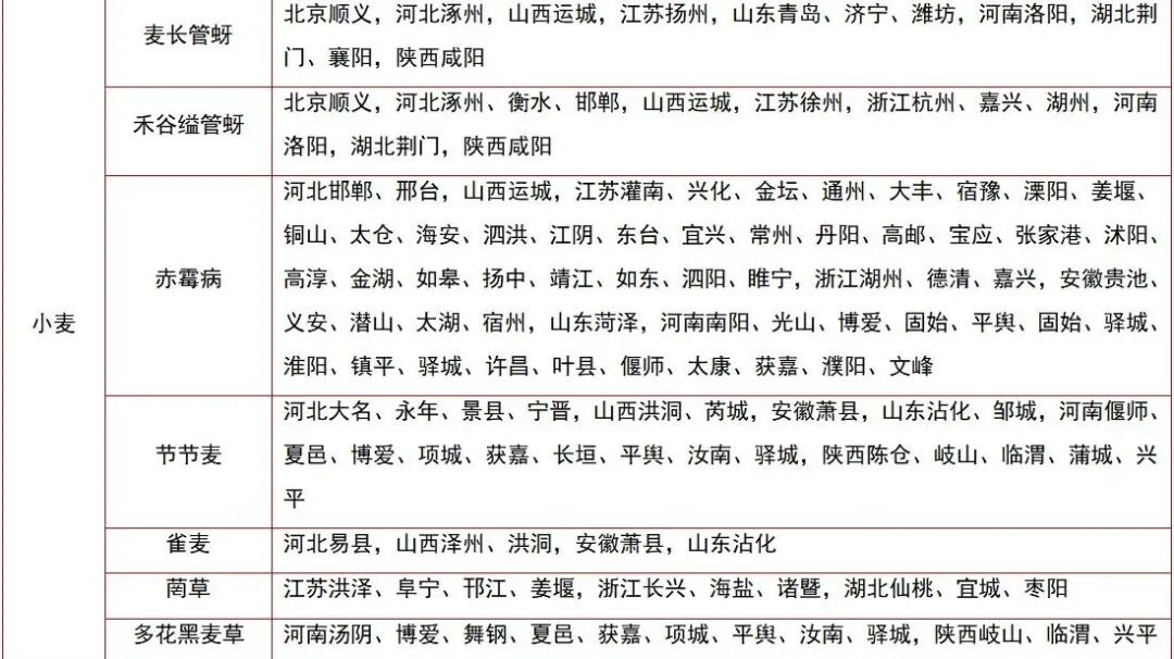
表3  病虫草害监测地区

图片

图片

图片

图片

相关推荐