涉农药中间体!将3-氯丙炔等5种化学品纳入《危险化学品目录》公开征求意见

作者:中国农药工业协会 2026/1/22 11:53:58
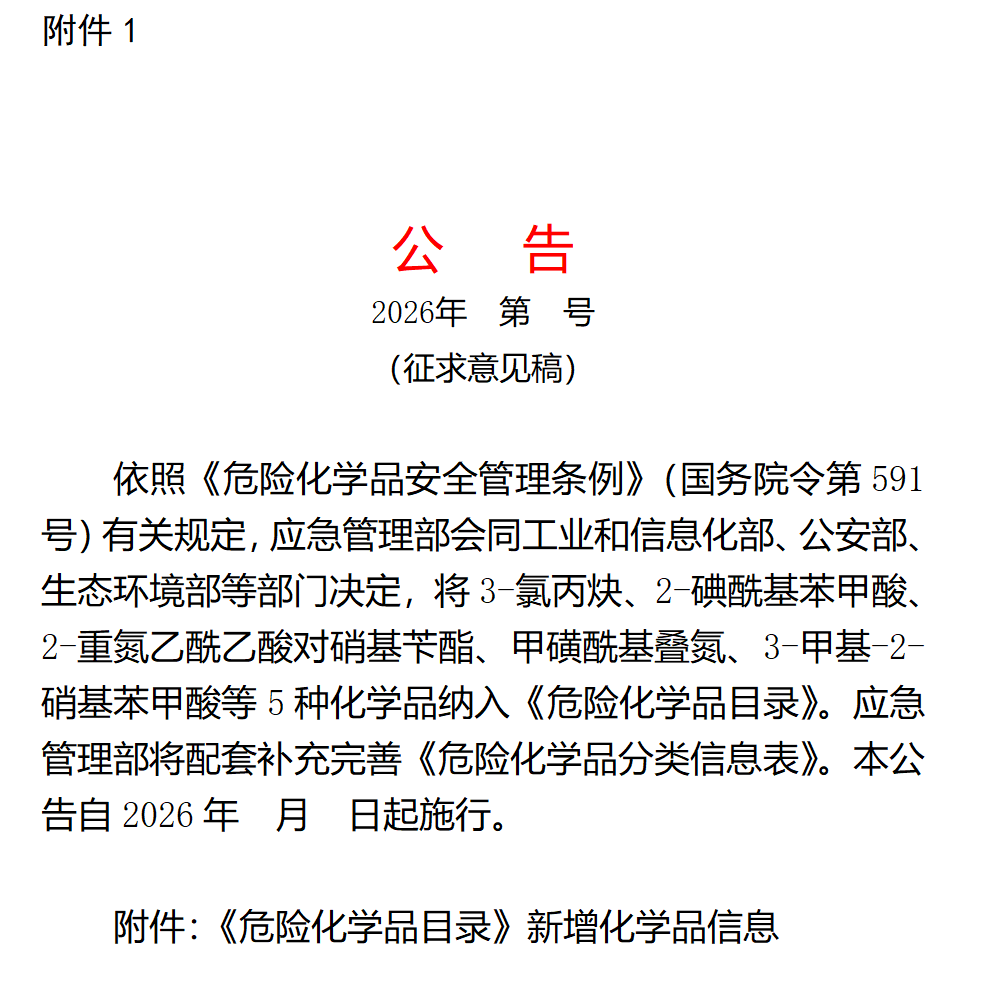
2026年1月21日,应急管理部发布:关于公开征求《关于将3-氯丙炔等5种化学品纳入〈危险化学品目录〉的公告(征求意见稿)》意见的通知。为进一步强化危险化学品安全风险管控,根据《危险化学品安全管理条例》规定,应急管理部拟会同有关部门发布公告,将3-氯丙炔等5种化学品纳入《危险化学品目录》。现向社会公开征求意见,反馈意见请填写《征求意见表》(见附件3),并发送至邮箱whpesxtc@163.com,

2026年1月21日,应急管理部发布:关于公开征求《关于将3-氯丙炔等5种化学品纳入〈危险化学品目录〉的公告(征求意见稿)》意见的通知。

为进一步强化危险化学品安全风险管控,根据《危险化学品安全管理条例》规定,应急管理部拟会同有关部门发布公告,将3-氯丙炔等5种化学品纳入《危险化学品目录》。现向社会公开征求意见,反馈意见请填写《征求意见表》(见附件3),并发送至邮箱whpesxtc@163.com,征求意见截止时间为2026年2月21日。联系人及电话:陈军,0532-83786556;赵欣磊,010-83933764。

附件2《关于将3-氯丙炔等5种化学品纳入〈危险化学品目录〉的公告(征求意见稿)》起草说明

一、出台背景

随着经济社会的快速发展,许多新化学品不断涌现,有的危险性较高,亟需加强管理。应急管理部组织对3-氯丙炔、2-碘酰基苯甲酸、2-重氮乙酰乙酸对硝基苄酯、甲磺酰基叠氮、3-甲基-2-硝基苯甲酸等5种化学品进行认真研究,综合考虑其危险特性、生产储运安全风险、国内外生产使用情况等因素,提出了将这些化学品纳入《危险化学品目录》管理的建议。

二、起草过程

2025年6月-9月,应急管理部组织对3-氯丙炔等5种化学品进行认真研究,撰写研究报告,提出将5种化学品纳入《危险化学品目录》管理的建议。

2025年9月-12月,应急管理部征求工业和信息化部等9个部门及各省级应急管理部门意见并达成一致;商请国家发展改革委开展了宏观政策取向一致性评估工作。

三、主要内容

《公告》分为正文和附件两部分。正文明确了《公告》是依照《危险化学品安全管理条例》有关规定制定,由应急管理部、工业和信息化部等10个部门联合发布,内容是将3-氯丙炔、2-碘酰基苯甲酸、2-重氮乙酰乙酸对硝基苄酯、甲磺酰基叠氮、3-甲基-2-硝基苯甲酸等5种化学品纳入《危险化学品目录》。附件明确了5种化学品的品名、别名、CAS号等信息。

相关推荐