2026版食品中农药最大残留限量国家标准(GB 2763)解析

作者:农药科学与管理 罗媛媛 2026/4/27 10:08:44
《食品安全国家标准食品中农药最大残留限量》(以下简称“GB 2763”)是我国食品中农药残留限量的强制性国家标准,作为我国食品安全标准体系的重要组成部分,不仅是规范农药科学使用、保障农产品质量安全、维护消费者健康的核心技术标准,也是促进农业绿色高质量发展、提升我国农产品国际竞争力的重要支撑。为适应新形势下农业生产实际、技术进步与国际贸易需求,并着力解决旧版标准存在的体系分散、部分特色作物监管空白、
《食品安全国家标准食品中农药最大残留限量》(以下简称GB 2763)是我国食品中农药残留限量的强制性国家标准,作为我国食品安全标准体系的重要组成部分,不仅是规范农药科学使用、保障农产品质量安全、维护消费者健康的核心技术标准,也是促进农业绿色高质量发展、提升我国农产品国际竞争力的重要支撑。

为适应新形势下农业生产实际、技术进步与国际贸易需求,并着力解决旧版标准存在的体系分散、部分特色作物监管空白、检测方法与限量要求衔接不畅等问题,依据《中华人民共和国食品安全法》及相关法律法规,在农业农村部等主管部门的指导下,国家农药残留标准审评委员会严格遵循标准制修订程序,组织开展了GB 2763标准的新一轮系统修订工作。2026212日,国家卫生健康委员会、农业农村部、国家市场监督管理总局联合发布GB 2763-20262026年第2号公告)202631日起正式实施。代替了《食品安全国家标准 食品中农药最大残留限量》(GB 2763-2021和《食品安全国家标准 食品中2,4-滴丁酸钠盐等112种农药最大残留限量》(GB 2763.1-2022)。2026GB 2763在整合、扩充的基础上规定了2,4-滴丁酸585种农药的10749项限量标准

主要变化

本次修订工作以提升标准的科学性、协调性、适用性和可操作性为核心目标,充分吸纳GB 2763-2021GB 2763.1-2022实施经验,以农药登记试验数据和膳食风险评估为基础,参考农产品例行监测数据及国际标准制定新动态,将近年来的限量标准制定成果予以整合,形成新版食品中农药最大残留限量标准。新版标准制修订过程广泛征求了公众及各方意见,确保了标准内容的严谨与公正,主要技术变化体现在以下几个方面:一是标准体系结构优化,通过统一监测残留物定义相同农药在同种作物上限量值、完善配套检测方法等措施,提升标准的系统性和协调性;二是限量覆盖范围扩大,新增370项农药最大残留限量,丰富了部分农产品类别的残留限量标准指标;三是技术规范水平提升,更新了部分农药的监测残留物定义和每日允许摄入量(ADI),调整优化配检测方法标准,推动检测技术能力与当前监管实际需求更加匹配;四是动态调整限量性质,由于部分检测方法的增加和废除,将113种农药的1 120项限量由临时限量转为正式限量,7种农药的29项限量由正式限量调整为临时限量,新版标准临时限量总数减少1 091项,提高了标准的可执行性。

新版GB 2763指标更全、配套更优、支撑更有力,标志着我国农药残留标准体系建设进入新阶段,将为推动十五五农业高质量发展、助力乡村振兴战略实施作出新的更大贡献。

主要变化内容

2.1 农药品种、限量变化及限量分布情况 2026GB 2763相较被替代版本农药品种数量减少1种,是因为原版本中氟噻虫砜与氟烯线砜实为一种农药,新版标准将两者中文通用名进行了统一,合并后的限量指标对应农药中文通用名以氟烯线砜表示。新版标准中的农药品种数量变更为585种。新增了农药最大残留限量370项,修订了原标准中23项农药最大残留限量值。规定了585种农药在13类食品中的10 749项最大残留限量,从限量标准涉及的食品组成看(图1),蔬菜和水果等日常消费食品是限量标准重点覆盖的农产品。

图片

各类食品中农药残留限量标准数量分布

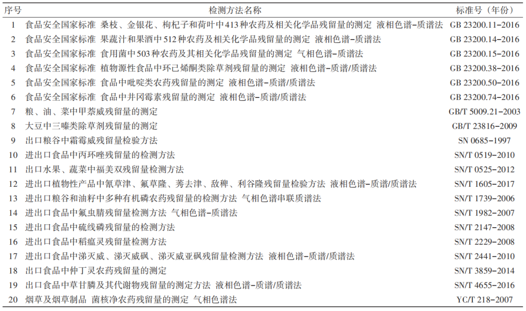
2.2 配套检测方法标准修订情况 2026GB 2763共引用检测方法标准197项,较被替代版本检测方法标准数量减少6项。其中新增引用检测方法标准14项(表1),在规范性引用文件处予以补充体现。停止引用《食品安全国家标准 桑枝、金银花、枸杞子和荷叶中413种农药及相关化学品残留量的测定 液相色谱-质谱法》(GB 23200.11)等20项检测方法标准(表2),主要考虑有三方面:一是方法自身存在适用范围较窄、前处理复杂或分析参数与当前需求不匹配等技术局限;二是方法实际检测目标物未覆盖特定农药或其代谢物;三是方法定量限无法满足食品中最低限量值的检测要求。变更引用版本3项,分别是将《水果中乙氧基喹残留量的测定》(GB/T 5009.129)修改为《食品安全国家标准 食品中乙氧基喹的测定》(GB 5009.129);将《食品安全国家标准 植物源性食品中208种农药及其代谢物残留量的测定 气相色谱-质谱联用法》GB 23200.113)修改为《食品安全国家标准 植物性食品中242种农药及其代谢物残留量的测定 气相色谱-质谱联用法》(GB 23200.113);将《食品安全国家标准 植物源性食品中331种农药及其代谢物残留量的测定 液相色谱-质谱联用法》(GB 23200.121修改为《食品安全国家标准 植物源性食品中352种农药及其代谢物残留量的测定 液相色谱-质谱联用法》(GB 23200.121)。

补充引用14项检测方法标准

图片

停止引用的20项检测方法标准

图片

2.3 农药残留物监测定义和每日允许摄入量(ADI修订情况 为确保风险评估的精确化与残留监测的规范化,2026GB 2763修订了草铵膦等3种农药的残留物(表3)和啶氧菌酯等2种农药的每日允许摄入量(ADI)(表4)。

修订3种农药的残留物定义

图片

修订2项农药每日允许摄入量ADI

图片

2.4 农药限量类型的调整情况 新版GB 2763大幅减少了缺少检测方法的临时限量,1091项标准的应用性和可操作性进一步提升。由于新增推荐了相应检测方法标准,24异辛酯113种农药的部分限量标准由临时限量修改为正式限量,主要涉及谷物、蔬菜、水果、油料等例行监测重点农产品类别。同时,受方法适用性不足、推荐的方法无法覆盖部分农药全部代谢物等因素影响,停止引用部分检测方法,相应将百菌清、氟乐灵、十三吗啉、呋虫胺、喹禾灵和精喹禾灵、活化酯等7种农药的部分限量标准由正式限量修改为临时限量(表5)。

2.5 食品名称修订情况 结合农产品流通需求、主要用途和农作物残留试验检测部位等相关情况,2026GB 2763修订了规范性附录A(食品类别及测定部位)。增加了木豆、扁豆、蚕豆(干)、菜豆、油橄榄、菜瓜、菜豆籽粒、葱(干)、腰果梨、咖啡豆(烘焙)、三七(鲜)、茉莉花(鲜)、茉莉花(干)、金银花(鲜)和金银花(干)等15种食品名称;删除了金银花和茉莉花2种食品名称,由金银花(鲜)、金银花(干)、茉莉花(鲜)和茉莉花(干)替代;修订了1种食品分类结构,将薄皮甜瓜、网纹甜瓜、哈密瓜、白兰瓜、香瓜、香瓜茄等修订为甜瓜(薄皮甜瓜、网纹甜瓜、哈密瓜、白兰瓜、香瓜)、香瓜茄等

主要特点

3.1 限量数量达到历史新高 2026GB 2763中农药残留限量指标数量净增加370项,总数达10 749项,创历史新高,基本覆盖我国已批准登记使用的农药品种。针对社会关注度高的蔬菜、水果等鲜食农产品,新版标准在其上的限量数也持续增加,分别达到3 460项和2 617项,占2026版标准总量的32.2%24.4%,为强化鲜食农产品质量安全监管提供了更有力支撑。

5 120种农药限量类型的调整

图片

3.2 新增检测方法数量实现突破 2026GB 2763同步发布了6个新制修订的方法标准,其中包括《食品安全国家标准 植物源性食品中242种农药及其代谢物残留量的测定 气相色谱-质谱联用法》(GB 23200.113)、《食品安全国家标准 植物源性食品中352种农药及其代谢物残留量的测定 液相色谱-质谱联用法》(GB 23200.1212项修订的方法标准,GB 23200.122GB 23200.125《食品安全国家标准 植物源性食品中春雷霉素、井冈霉素、宁南霉素、多抗霉素残留量的测定 液相色谱-质谱联用法》等4项新制定的农药残留检测方法国家标准,新的方法一经发布,可作为相关农药残留限量的配套检测方法,有效解决了1 000多项限量指标无方法可用的难题,增强了标准的配套性和执行效力。

3.3 重点农产品农药残留风险管控进一步规范 此次标准修订紧扣风险防控核心,精准锚定蔬菜、水果等鲜食重点农产品和农残风险突出的重点农药品种。新增制定的370项限量,涵盖噻虫嗪、噻虫胺等易超标品种在内的农药品种共计98种,限量指标以蔬菜、水果等特色小宗农产品为主,共涉及214项,占新增制定限量数量的56.6%,进一步增强了重点农产品监管措施。

3.4 限量制定数据自主能力显著提升 新版GB 2763 中新增制定的残留限量主要是依据我国国内开展的农药登记残留试验数据制定,立足我国耕地类型、气候条件、种植模式与生产实际,依托全国布局的残留试验网点,系统开展田间残留和消解试验,确保限量值既适配我国农业生产需求,又符合国际农药残留风险评估和限量标准制定原则。同时,从源头提升了我国农药残留标准体系的数据自主程度,促进我国在农药残留标准领域的科技自立自强,为食品安全监管与农业高质量发展提供了坚实支撑。

讨论

4.1 限量数量与欧盟、美国等主要经济体还有差距 新发布的GB 2763尽管在限量数量方面创历史新高,达到CAC国际限量标准的2倍多,但与欧盟、美国等主要经济体相比仍存在一定差距。欧盟已针对674种农药的500余种农产品及加工产品制定了农药残留限量标准252 103项、美国针对423种农药制定的14 922项,我国在限量总数、覆盖食品类别、限量类型等方面仍有提升空间。后续应加快我国优势出口农产品、特色小宗作物和新增登记农药的残留限量制定步伐,强化与国际标准比对分析和跟踪研究,逐步缩小数量差距,提升我国农产品国际贸易竞争力。

4.2 限量类型上还有探索空间 GB 2763作为我国食品中农药最大残留限量的强制性标准,聚焦重点农产品农残风险管控上,已经比较成熟完善,而在进口限量、一律限量等领域,未来可结合实际国情,参考国际规则做探索、做增量。在进口限量方面,借鉴欧盟、美国等经验,畅通申请进口限量的渠道,并确定进口限量制定原则,对申请进口限量所需的毒理、残留等方面的资料进行明确规定,经专业委员会研究后设置科学合理的限量值,进一步完善风险管控措施,防范输入性风险。在一律限量方面,构建科学灵活的管控机制。突破单一0.01 mg/kg限值模式,按农药毒性、作物类别探索分级一律限量,对高毒农药执行更严标准,积极推动与CAC国际食品法典标准接轨,建立动态更新机制,全面提升标准科学性与适用性。

4.3 风险评估技术有待进一步优化 膳食摄入风险评估是以残留试验数据、毒理学数据与膳食消费数据为依据,通过数学模型和统计分析技术,科学评估农药残留对居民膳食的风险。目前我国采用的还是较为传统的NEDI等评估模型,只考虑了一般人群的膳食摄入量,未考虑儿童、孕妇等其他特定人群的膳食摄入风险。相较于国际先进的风险评估模型在膳食消费结构、作物分类精细化程度、不同消费人群的年龄结构等有改进提升的空间,下一步应根据居民膳食消费调查数据,借鉴国际先进技术,构建更符合当下实际的风险评估模型,提升风险评估的科学性和可靠性。

4.4 加强标准宣贯与执行落地 新版GB 2763正式施行后,会对农业领域相关主体产生较为显著的影响,需要各方高度重视并提前做好应对准备。相关部门应加大对新版标准的宣传与培训力度,重点解读其中关键农药品种和主要农产品的残留限量调整内容,推动生产、经营、检测及贸易相关机构准确把握新标准要点;同时强化农药使用的技术服务与指导,加大对违规用药行为的监管与查处力度,从生产源头提升农药科学规范使用水平。农产品生产经营主体要主动学习新版标准,客观分析标准调整对生产用药、质量管控等方面带来的新要求,研究制定并落实相应的技术方案与管理措施。结合作物病虫害发生实际,科学选择农药品种、规范用药时机与剂量,持续强化农产品质量安全管控,保障生产经营的农产品符合国家食品安全标准要求。

来源:《农药科学与管理》2026年第4期

作者:罗媛媛,朱光艳,梁慧芯,王冬伟,李运,李贤宾*

相关推荐