氟吡菌酰胺发展概况及趋势

作者:《农药》2024年第9期 贾忠清1  杨益军2  张波2  吴江2 2024/11/28 9:31:17
氟吡菌酰胺系拜耳作物科学公司于2002年开发的新型杀菌剂,其英文(ISO)通用名fluopyram,开发代号:AE C656948、USF2015,商品名为Luna等。2009年产品首次被媒体报道,2012年推广上市,2016年拜耳收购孟山都,因反垄断审查的需要,拜耳将氟吡菌酰胺的种子处理剂Copeo和IleVO剥离给了巴斯夫,产品现由拜耳生产,拜耳、巴斯夫等多家公司参与市场开发。据国际杀菌剂抗性

氟吡菌酰胺系拜耳作物科学公司于2002年开发的新型杀菌剂,其英文(ISO)通用名fluopyram,开发代号:AE C656948、USF2015,商品名为Luna等。2009年产品首次被媒体报道,2012年推广上市,2016年拜耳收购孟山都,因反垄断审查的需要,拜耳将氟吡菌酰胺的种子处理剂Copeo和IleVO剥离给了巴斯夫,产品现由拜耳生产,拜耳、巴斯夫等多家公司参与市场开发。


据国际杀菌剂抗性行动委员会(FRAC)官网(https://www.frac.info/)的信息和报道,FRAC将SDHI类杀菌剂(含氟吡菌酰胺)归类为C2组,目前该组中共有24个有效成分,后期可能还有新成员逐渐加入。FRAC据化学结构将SDHI类杀菌剂划分成了12个小组,其中,氟吡菌酰胺属吡啶基乙基苯甲酰胺组。


氟吡菌酰胺作用机制为抑制病原菌线粒体呼吸电子传递链和三羧酸循环中琥珀酸脱氢酶活性,干扰呼吸作用,阻碍能量产生,从而杀死病原菌。氟吡菌酰胺不仅是广谱、内吸性杀菌剂,也是第一个抑制复合体Ⅱ的杀线虫剂,代表了一类新的作用机理的杀线虫剂,具有很好的市场前景。

01

氟吡菌酰胺产品的特点及防治对象


氟吡菌酰胺为新型桥链杂环酰胺结构的SDHI类杀菌剂(见图1),与其他类型的杀菌剂无交互抗性。特殊结构突破了与琥珀酸脱氢酶固有的结合模式,在桥链中增加了2个碳原子,获得了该类杀菌剂全新的桥链结构,改变了该类杀菌剂固有的开发模式(酰胺键两端直接与芳香基团相连)。


图片

图1  氟吡菌酰胺化学结构式


当靶标位点发生突变时,其空间构象能随之调整,并结合上去,仍然显示活性。因此,氟吡菌酰胺不仅与其他类型的杀菌剂无交互抗性,而且针对病原菌的某些突变基因型,其与啶酰菌胺等其他SDHI类杀菌剂也无交互抗性,非常适用于病害的抗性治理,防治由真菌病原菌引起的灰霉病、白粉病、晚疫病、霜霉病及稻瘟病等。


据Phillips McDougall的统计,相比于二硫代甲酸酯类、吗啉类、三唑类以及甲氧基丙烯酸酯类杀菌剂,SDHI类产品的活性平均为这几类药剂的25、5.9、1.4、4.9倍,显示了SDHI产品高活性的特点,契合了现代新农药的重要特质,见表1。


表1  全球杀菌剂发展及迭代的情况

图片


据中农纵横的统计,目前上市的SDHI类杀菌剂已达26个,年销售额超1亿美元的品种有氟唑菌酰胺、苯并烯氟菌唑、氟唑菌酰羟胺、啶酰菌胺、氯氟联苯吡菌胺、氟唑菌苯胺、吡唑萘菌胺以及氟唑环菌胺等8个品种。拜耳、先正达和巴斯夫等是该类产品开发的主体。如,先正达投放的有苯并烯氟菌唑、氟唑环菌胺、氟唑菌酰羟胺和吡唑萘菌胺4个产品,其中2017年投放的氟唑菌酰羟胺,市场发展迅速,目前市场规模可达3.5亿~4亿美元;此外,拜耳的isoflucypram、日本住友化学株式会社的inpyrfluxam以及和富美实的氟茚唑菌胺等在登记推广中。除了FRAC列出的产品外,SDHI类杀菌剂还包括:华中师范大学研发的吡唑-4-酰胺类化合物氟苯醚酰胺、氯苯醚酰胺;而中农联合与山东农业大学联合开发的吡啶甲基苯甲酰胺类化合物氟醚菌酰胺(fluopimomide)曾被认为是SDHI类杀菌剂,根据最新的研究结果,FRAC将氟醚菌酰胺的作用机制归为作用于细胞骨架和马达蛋白的delocalisation of spectrin-like proteins亚类(作用机制编码为B5,抗性编码为#43)。该类市场增长潜力的存在,助推该类杀菌剂市场进一步成长,至2026年,中农纵横预计该类产品市场规模可达35亿美元,年复合增长率达5.27%。


氟吡菌酰胺兼具广谱、内吸、渗透性和持效期长等特点。产品可用于谷物、玉米、蔬菜、葡萄、梨果、核果、香蕉、马铃薯、油菜、花生、特种作物及其他大田作物等70多种作物,也可用于工业植被、园艺植物等,防治灰霉病、白粉病、菌核病、褐腐病等,也可以防治香蕉叶斑病、大豆猝死综合症等。此外,氟吡菌酰胺可有效防止线虫的侵害,是第1个SDHI类杀线虫剂,也是第1个对使用者和环境低毒的杀线虫剂。而且,氟吡菌酰胺还能提高农产品的可储存性,延长其货架寿命。


氟吡菌酰胺处理方式多样,既可用于叶面处理,也可用于种子处理,还可用作土壤处理剂。


虽氟吡菌酰胺产品性质优秀,特点突出,但SDHI杀菌剂的固有抗性风险被FRAC归类为中至高等。近年来,FRAC联合巴斯夫、拜耳、科迪华、先正达、富美实、安道麦、住友集团等企业,连续在美国、巴西、欧洲等地区进行了多种病原的抗性监测工作,并逐年在FRAC官网上发布结果,提示长期单一使用SDHI杀菌剂,植物病原真菌对其极易产生抗性。尽管病原菌的SDHI杀菌剂靶标基因存在低、中、高水平抗药性基因型,但同一种SDHI杀菌剂的连续使用和加量使用,会杀死或抑制敏感和低抗水平的病原菌,加速形成中、高水平抗药性群体,使SDHI杀菌剂失效。因此,延缓或阻止抗药性群体发展是抗药性治理的重要目标。


02

氟吡菌酰胺登记及产品开发的情况


氟吡菌酰胺市场开拓加快,产品布局丰富,应用场景多样。目前,中国氟吡菌酰胺登记产品为19个(见表2),其中,原药1个,其余18个为制剂产品,除了登记含量为41.7%和400 g/L的2个杀线虫剂单剂,其他16个产品均为复配产品,主要用于杀菌和杀线虫,产品剂型以悬浮剂为主。


表2  中国氟吡菌酰胺登记产品的信息汇总

图片


如今,拜耳在中国已经布局5个产品,制剂产品的注册商标为路富达®,也逐步授权企业开发氟吡菌酰胺的复配产品,如山东省青岛奥迪斯生物科技有限公司和湖南新长山农业发展股份有限公司等企业,与氟吡菌酰胺复配的成分为喹啉酮、肟菌酯、嘧霉胺和戊唑醇等。


据中农纵横的汇总,目前,氟吡菌酰胺已在全球68个国家(地区)登记和上市,用于70多种作物(含场景)。已经登记和上市的国家(地区)包括:美国、加拿大、墨西哥、中国、土耳其、洪都拉斯、哥斯达黎加、哥伦比亚、欧盟(27)、英国、澳大利亚、智利、以色列和巴西等。据Agbio的统计,2022年氟吡菌酰胺销售总额和使用总量(折百)分别达到3.84亿美元和1,359.80 t,细分市场超过50个(见表3)。


表3  2022年全球氟吡菌酰胺市场用量和销售额的情况[按照国别(地区)]

图片


目前,氟吡菌酰胺国际市场登记开发的主体为拜耳和巴斯夫等,市场投放的产品丰富,包括“露娜(Luna)”系列杀菌剂、杀线虫剂(商品名为Velum、Verango等)。氟吡菌酰胺等SDHI类杀菌剂作用位点单一,抗性风险高,在产品登记上与其他产品复配成为较好的选择,氟吡菌酰胺亦被用作抗药性管理工具。


氟吡菌酰胺主要产品为单剂或与其他杀菌剂复配产品,在低剂量下即有非常好的药效,凭借着优秀的理化性质,开发出多种剂型,如悬浮剂、悬乳剂、乳油、种子处理悬浮剂等。


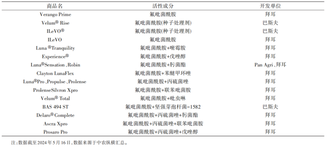
氟吡菌酰胺已成拜耳杀菌剂“Luna”家族的核心成分(见表4)。开发出氟吡菌酰胺杀菌剂露娜系列产品,如Luna Expericnce(氟吡菌酰胺+戊唑醇,露娜润)、Luna Sensation(氟吡菌酰胺+肟菌酯,露娜森)、Luna Pro(氟吡菌酰胺+丙硫菌唑)、Luna Tranquility(氟吡菌酰胺+嘧霉胺)、Luna Devotion(氟吡菌酰胺+三唑醇)等,复配开发出的“露娜”系列制剂品牌,大力提升了拜耳在杀菌剂市场的地位,成为高端杀菌剂领域中的新贵。氟吡菌酰胺还与吡虫啉复配,作为土壤处理剂延伸其为杀线虫剂的独特性能。


表4  市场投放的氟吡菌酰胺主要产品

图片


在2024年巴西国际农业展上,拜耳作物展示了其创新的Directo Nematoide项目,该项目通过Climate FieldView平台实现Verango Prime(500 g/L氟吡菌酰胺)这一杀线虫剂在大豆作物上的精准施用,旨在提升作物保护效率与农业生产力;巴斯夫开发新型种子处理杀线虫剂Velum® Rise(氟吡菌酰胺),可有力地控制影响马铃薯减产的病害,补充了拜耳马铃薯产品组合;巴斯夫开发的ILeVO®(氟吡菌酰胺)澳大利亚获登记,主要为油菜种植者使用,用于防治油菜黑胫病,产品不仅显示出良好的安全性,而且对种子发芽没有影响,还具有很高的兼容性,能够与其他杀菌和杀虫种子处理剂混合使用,从而提供更广泛的保护。


03

氟吡菌酰胺专利布局情形及相关情况分析


据Patsnap的统计,德国拜耳作物科学公司于2002年8月12日申请化合物专利EP2002356159,专利涉及吡啶基乙基苯甲酰胺类化合物及其合成与生物活性等,后于2003年8月8日申请世界专利WO2004016088,并进入了30余个国家(或地区),在部分国家(或地区)的基本情况见表5(序号2~18),专利均涉及吡啶基乙基苯甲酰胺及其衍生物的合成。在2003—2005年,拜耳公司着重进行氟吡菌酰胺及其衍生物的申请,中国化合物专利(CN1319946C)于2023年8月8日到期。这样的布局可以保证研究成果获得最有效的保护。


表5  氟吡菌酰胺已到期化合物专利列表

图片


氟吡菌酰胺最先由德国的拜耳公司研发,之后因其显著的药效,越来越被各大农药公司重视,开始对其进行专利布局。除了核心化合物专利,拜耳公司还拥有关于氟吡菌酰胺复配产品的多项专利,将于2025—2031年期间分别到期,这些与氟吡菌酰胺复配的成分主要包括肟菌酯、啶氧菌酯、嘧菌酯、氟醚菌酯、醚菌酯等,部分复配产品的专利见表6。随着农药复配应用的不断展开,中国的企业开始开发各种氟吡菌酰胺的复配产品。


表6  氟吡菌酰胺部分复配产品专利

图片


拜耳公司关于氟吡菌酰胺作为杀线虫剂的应用专利包括:专利申请WO2012072660A1(申请日2011-11-30),公开了氟吡菌酰胺或其N-氧化物用于防治蔬菜、玉米、大豆、棉花、烟草、咖啡、甘蔗、水果、坚果上线虫侵袭作物和提高产量的用途;专利US2017006869A1(申请日2016-06-28),公开了氟吡菌酰胺和/或其N-氧化物的组合物处理土壤、种子、植物和/或植物部分降低或控制植物中的线虫为害的方法;专利WO2018046381A1(申请日2017-08-31),公开了包含具有特定粒径的氟吡菌酰胺用于控制作物保护中的线虫的悬浮浓缩物制剂。


据Patsnap的汇总,目前,氟吡菌酰胺的专利申请总数为2,257件。截至当前,氟吡菌酰胺专利申请量变化大致分为3个阶段:① 探索萌芽期为2003—2006年;② 迅猛发展期为2007—2016年,如2013年为历年申请之最,申请量达到325件;③ 稳定期为2017年至目前。对于探索萌芽期阶段,这一阶段氟吡菌酰胺还处于研发阶段,申请人主要是氟吡菌酰胺的研发单位拜耳公司,虽然这一阶段的专利申请量较少,但这些专利价值非常高,大部分都是本领域的核心技术。对于迅猛发展阶段,由于对氟吡菌酰胺的复配及应用研究的不断深入,专利申请量明显增长,巴斯夫、陶氏、杜邦等国际农药巨头企业,也开始加入氟吡菌酰胺的竞争中,这也对氟吡菌酰胺的发展产生了一定的促进作用。


从氟吡菌酰胺的专利申请区域来源看,专利主要来自欧洲专利局,数量为736件,占全球该领域总申请量的33%(见图2),其中,拜耳和巴斯夫公司在氟吡菌酰胺领域的专利占据大多数申请量。排名第2的国家是美国,占据全球申请量的28%。排名第3为中国,占据全球申请量的23%,说明国内申请人看到了氟吡菌酰胺的市场潜力,重视氟吡菌酰胺的专利布局。


图片

数据来源于Patsnap(智慧芽)

图2  氟吡菌酰胺全球专利布局情况及构成


氟吡菌酰胺国外申请人方面,拜耳公司申请量排名首位,达到402件,申请量显示出了拜耳公司在氟吡菌酰胺领域的显著优势。除了拜耳公司,巴斯夫公司的申请量排名第2。此外,陶氏、先正达和住友化学公司也有较多有关氟吡菌酰胺的专利申请。


总之,虽然氟吡菌酰胺化合物专利在多数国家或地区到期,但是产品仍受多项其他类型的专利保护,其混配产品的多项专利在2025—2031年间仍然有效,与之混配的成分包括肟菌酯、嘧菌酯、氟醚菌酯和啶氧菌酯等;此外,拜耳还拥有氟吡菌酰胺作为杀线虫剂用途的专利保护,该专利保护期最晚至2028年4月11日。


企业在布局氟吡菌酰胺产品和相关业务时,应当进行周密的专利调查和查新,以免落入他人的专利权保护范围,构成专利侵权行为;同时若掌握相关专利无效的信息后,也可主动向国家知识产权局专利复审委员会提起相关专利权无效请求。


04

全球氟吡菌酰胺总体市场发展概况及预测


氟吡菌酰胺于2012年开始上市,当年销售额约为0.3亿美元,2015、2016年,全球销售额分别为0.82、0.9亿美元,在上市第5年成功实现超过1亿美元的销售额,达到1.54亿美元。2014—2019年,全球氟吡菌酰胺市场复合增长率为30.53%。从氟吡菌酰胺刚上市的年销售额和年均复合增长率的数据,可以看出氟吡菌酰胺推广的成功和市场的高成长性。


2020—2022年,全球氟吡菌酰胺市场持续增长,2022年规模为3.81亿美元,3年市场复合增长率为9.02%,2023年已超越拜耳氟吡菌酰胺年峰值2亿欧元的预测目标,预计市场第二峰值在4.5亿~5.0亿美元。2014—2022年,全球氟吡菌酰胺的销售额情况见图3。


图片

图3  2014—2022年全球氟吡菌酰胺的销售额、使用量变化情况


近些年,氟吡菌酰胺使用量处于增长的状态,相比2015年,2022年全球使用量增长5.3倍(见图3),达到1,359.8 t(折百),和销售额的增长率相当,这是专利期成功产品较为普遍的现象,也是拜耳、巴斯夫及先正达等杀菌剂头部企业,集品牌的引入、建立和渗透的叠加体现。


从氟吡菌酰胺作物构成看(见表7),市场主要分布在大豆、麦类、油菜、马铃薯、葡萄、仁果、果蔬以及非农草坪处理和种子处理等作物及领域。大豆市场分布在美国,葡萄为欧洲和美国,麦类和油菜主要分布在欧洲和美国。


表7  2022年全球氟吡菌酰胺细分市场使用量排名(折百,t)

图片


依据Agbio Crop的统计,2022年全球使用量为1,359.8t(折百),使用量领先的细分市场分别为美国、法国和德国等,使用量分别为610.15、159.48、126.97 t,前3个市场占全球总量比例为65.94%,主要细分市场集中在美国和欧盟。


不断地扩作和领域的延伸。市场伊始,氟吡菌酰胺在杀线虫活性的种衣剂、小宗作物杀菌剂以及杀线虫剂相关的混配制剂等方向上布局,后期逐渐向麦类、水稻以及大豆等大田作物扩作(见表8),致使市场的用量和销售额快速增长,使用量、销售额不断创新高。


表8  2013、2022年氟吡菌酰胺不同作物销售额

图片


相比2013年,2022年氟吡菌酰胺在大豆、果蔬、麦类和葡萄等作物上的市场处于明显上升状态,其中,麦类增长736.8%、但油菜下降58.51%。作为杀线虫剂开发,在草坪护理、森林防护及高端的防护品等领域,在所有的SDHI类杀菌剂中,氟吡菌酰胺仍为开发的热点。


05

小 结


本文对氟吡菌酰胺的性质、功能、登记、拓展、专利、工艺、市场结构及成长性等方面,进行较为系统的介绍、分析和评价。市场主体可以对氟吡菌酰胺原药、单剂和复配制剂等环节,进行登记及生产的布局,应用布局可以按照大小次序,依次为杀菌剂、杀线虫(种子处理剂)、农产品仓储、保鲜剂以及非农领域等。此外,市场主体也要根据自身的技术储备、上游核心原料及中间体(三氟甲基苯甲酸、2,3-二氯-5-三氟甲基吡啶等)、渠道以及相关资源,拟定开发计划,也要关注产能发展及过剩倾向问题,全面系统地开展相关工作,更好地服务农业生产。


随着转基因的农产品商业化生产、气候变暖以及保护地种植面积的不断增加,农作物病害的发生与流行将会越来越严重。安全、高效的选择性杀菌剂仍是应急防治农作物病害的主要手段,氟吡菌酰胺等次新产品也概莫能外。

相关推荐