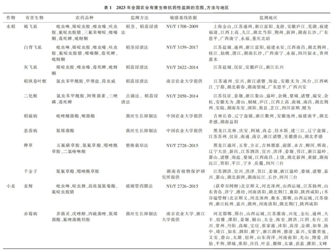
2023年,全国农业技术推广服务中心联合全国各级植物保护机构、第六届全国农业有害生物抗药性风险评估与对策专家组,继续在我国26个省(自治区、直辖市)超过250个监测点开展抗药性监测,重点监测25种主要农业有害生物对主流农药的抗性,涵盖一类农作物病虫害11种、二类农作物病虫害10种、其他类农作物病虫害4种,涉及农药48种(表1)。基于监测结果,对抗药性的变化动态作出较为系统的分析,评估抗药风险并提出
2023年,全国农业技术推广服务中心联合全国各级植物保护机构、第六届全国农业有害生物抗药性风险评估与对策专家组,继续在我国26个省(自治区、直辖市)超过250个监测点开展抗药性监测,重点监测25种主要农业有害生物对主流农药的抗性,涵盖一类农作物病虫害11种、二类农作物病虫害10种、其他类农作物病虫害4种,涉及农药48种(表1)。基于监测结果,对抗药性的变化动态作出较为系统的分析,评估抗药风险并提出相应治理对策,以供植物保护机构、专业化防治服务组织、新型农业经营主体、科研教学单位、农药生产经营企业等参考。本次抗药性监测涉及的有害生物种类、农药品种、监测方法、敏感基线依据及相应监测地区信息如表1所示。有害生物的抗药性水平根据其抗性倍数或抗性指数的数值高低来划分:对于害虫,5.0<抗性倍数≤10.0为低抗,10.0<抗性倍数≤100.0为中抗,抗性倍数>100.0为高抗;对于病菌,3.0<抗性倍数≤10.0(中等风险杀菌剂)、3.0<抗性倍数≤20.0(高风险杀菌剂)为低抗,10.0<抗性倍数≤50.0(中等风险杀菌剂)、20.0<抗性倍数≤100.0(高风险杀菌剂)为中抗,抗性倍数>50.0(中等风险杀菌剂)、抗性倍数>100.0(高风险杀菌剂)为高抗;对于杂草,1.0<抗性指数≤3.0为低抗,3.0<抗性指数≤10.0为中抗,抗性指数>10.0为高抗。2.1 水稻
2.1.1 褐飞虱
在11省(自治区、直辖市)18县(市、区)开展监测,涉及9种农药(详见表1,下同)。监测种群对新烟碱类的吡虫啉、噻虫嗪,昆虫生长调节剂类的噻嗪酮表现为高抗(抗性倍数分别>2,000倍、>800倍、>1,000倍);对新烟碱类的呋虫胺、吡啶甲亚胺类的吡蚜酮表现为中至高抗(抗性倍数分别为72~532倍、75~701倍),16个相关监测点中有13个点的种群高抗吡蚜酮;对新烟碱类的烯啶虫胺表现为中抗(抗性倍数12~43倍);对砜亚胺类的氟啶虫胺腈和有机磷类的毒死蜱表现为低至中抗(抗性倍数分别为5.1~31.0倍、6.0~49.0倍);对介离子类药剂三氟苯嘧啶处于敏感至中抗水平(抗性倍数1.8~17.0倍)。与2022年相比,褐飞虱对吡蚜酮、呋虫胺的抗性水平继续提高,最高抗性倍数由226倍、153倍分别增长至701倍、532倍,对三氟苯嘧啶的抗性由低水平升至中等水平。基于上述变化提出褐飞虱抗药风险的治理对策:停止使用吡虫啉、噻虫嗪、噻嗪酮。在不同区域间、褐飞虱上下代间轮换使用呋虫胺、三氟苯嘧啶、烯啶虫胺、氟啶虫胺腈、毒死蜱等不同作用机理的药剂,每种药剂在每季水稻上限用1次。将吡蚜酮与其他速效性较强的农药混配使用。2.1.2 白背飞虱
在9省(自治区)15县(市、区)开展监测,涉及8种农药。监测种群对噻嗪酮表现为中至高抗(抗性倍数56~366倍);对毒死蜱表现为中抗(抗性倍数22~85倍);对吡虫啉、噻虫嗪、呋虫胺、吡蚜酮表现为低至中抗(抗性倍数分别为9.7~32.0倍、8.8~24.0倍、5.3~20.0倍、6.2~18.0倍);对氟啶虫胺腈表现为敏感至低抗(抗性倍数1.7~9.0倍);对烯啶虫胺仍表现为敏感(抗性倍数<5倍)。与2022年相比,白背飞虱对吡虫啉、噻虫嗪、呋虫胺、吡蚜酮由敏感至中抗升为低至中抗。由于白背飞虱和褐飞虱常混合发生,建议在防治白背飞虱时也停止使用噻嗪酮。每季水稻限用1次吡虫啉或噻虫嗪。轮换使用烯啶虫胺、呋虫胺、氟啶虫胺腈等不同作用机理的药剂。在3省4县(市、区)开展监测,涉及4种农药。监测种群对毒死蜱表现为中抗(抗性倍数21~50倍);对烯啶虫胺、噻虫嗪、吡蚜酮表现为敏感至低抗(抗性倍数分别为2.0~5.2倍、2.2~6.7倍、2.2~9.9倍)。2022年监测种群对吡蚜酮均表现敏感,至2023年已出现部分低抗种群。对灰飞虱抗药风险的治理对策为:每季水稻限用1次毒死蜱。轮换使用吡蚜酮、烯啶虫胺、噻虫嗪等不同作用机理的药剂。当灰飞虱与褐飞虱混合发生时,不宜使用噻虫嗪开展防治。2.1.4 稻纵卷叶螟
在8省(自治区)12县(市、区)开展监测,涉及3种农药。监测种群对氯虫苯甲酰胺表现为中至高抗(抗性倍数39~124倍),其中,广东恩平,广西兴安,安徽无为、凤台,浙江海盐种群均为高抗,在多地开展的田间药效调查显示,用药后7~14 d对稻纵卷叶螟的防效降至80%以下;对甲氨基阿维菌素苯甲酸盐(简称“甲维盐”)表现为低至中抗(抗性倍数5.6~34.0倍);对茚虫威敏感(抗性倍数<5倍)。与2022年相比,稻纵卷叶螟对氯虫苯甲酰胺的抗性呈持续上升态势。为延缓稻纵卷叶螟抗药性发展,华南稻区应暂停使用氯虫苯甲酰胺等双酰胺类药剂,其他稻区也注意每季水稻限用1次该类药剂。在不同区域间、稻纵卷叶螟上下代间应轮换使用茚虫威、乙基多杀菌素、甲维盐等不同作用机理的药剂。2.1.5 二化螟
在7省24县(市、区)开展监测,涉及4种农药。监测种群对氯虫苯甲酰胺表现为敏感至高抗(抗性倍数1.7~2,706.0倍),差异较大,抗性分布呈现明显的地域性特征,江西、浙江、湖南、安徽、湖北种群为高抗,占监测种群总数的83.3%,四川、江苏种群为敏感至低抗;对阿维菌素表现为敏感至高抗(抗性倍数1.2~313.0倍),江西南昌、南城种群,湖南攸县、东安种群以及浙江瑞安种群均为高抗;对三唑磷、毒死蜱表现为敏感至中抗(抗性倍数分别为1.3~54.0倍、2.5~29.0倍)。与2022年相比,出现高抗氯虫苯甲酰胺二化螟群体的区域已由浙江、江西、湖南等双季稻区扩展至安徽、湖北等单季稻区,且抗性水平持续升高。在出现二化螟高抗药性群体的地区(主要为单双季稻混栽区),应停止使用氯虫苯甲酰胺、阿维菌素;未出现高抗群体的地区每季水稻限用1次氯虫苯甲酰胺、阿维菌素、三唑磷或毒死蜱。轮换使用乙基多杀菌素,并在实施低茬收割、深水灭蛹、性诱控杀等非化学防控措施的基础上,重视带药移栽,以防控早期二化螟,治早治小,减轻后期防控压力,减少农药用量。2.1.6 稻瘟病
在7省7县(市、区)开展监测,涉及2种农药。从采集的病样上分离纯化得到127株稻瘟菌,对吡唑醚菌酯、嘧菌酯表现为敏感至低抗的菌株占比2.3%,多分离自浙江、湖北、湖南的样本,这部分菌株对吡唑醚菌酯和嘧菌酯具有交互抗性。吡唑醚菌酯、嘧菌酯均属甲氧基丙烯酸酯类杀菌剂,应用范围广但作用位点单一,靶标易产生抗药性,理论抗性风险较高,应将上述药剂与稻瘟灵、三环唑、咪鲜胺等不同作用机理的药剂轮换使用。2.1.7 恶苗病
在6省14县(市、区)开展监测,涉及农药为氰烯菌酯。从采集的病样上分离纯化得到284株恶苗病菌,对氰烯菌酯表现为敏感至高抗,抗性分布呈现明显的地域性特征,黑龙江、辽宁、安徽的高抗菌株占比分别为50%、56%、100%,抗性倍数为181~406倍,抗药性严重;江苏、浙江、湖北的中抗菌株占比分别为30%、12%、56%,抗性倍数19~40倍,高于上年。总体来看,恶苗病菌对氰烯菌酯的抗性在近几年持续上升。由此建议出现高抗病菌的地区应停止使用氰烯菌酯及其复配剂;其他地区每季水稻限用1次氰烯菌酯。各地区应轮换或混配使用戊唑醇、咪鲜胺、咯菌腈等不同作用机理的药剂。2.1.8 稻田杂草
(1)稗草。监测点分布于9省33县(市、区),涉及4种农药。① 五氟磺草胺。从稻田采集稗草种群200个,其中对五氟磺草胺表现抗性(低、中、高抗)的种群有171个,其中高抗种群82个。各监测省的抗性种群占比为60.7%~100.0%;湖南、江西、黑龙江的抗性种群占比分别为100%、100%、93.3%,高抗种群占比分别为65.7%、70.0%、46.7%;上海的中抗种群占比100%;湖北、吉林、江苏、浙江的中、高抗种群占比之和均超过50%。与2022年相比,高抗种群占比提高,稗草抗药性总体呈上升态势。② 二氯喹啉酸。从稻田采集稗草种群187个,其中对二氯喹啉酸表现抗性的种群有155个,其中高抗种群85个。江西、湖北、湖南、黑龙江、江苏的高抗种群占比分别为100.0%、75.0%、48.2%、46.7%、42.4%;辽宁、吉林的低、中抗种群占比之和分别为71.4%、66.7%,抗性持续上升的风险较高。与2022年相比,高抗种群占比提高。③ 氰氟草酯。从稻田采集稗草种群188个,其中对氰氟草酯表现抗性的种群有114个,以低抗种群较多(92个)。江西、黑龙江、辽宁的中、高抗种群占比之和分别为40.0%、33.4%、28.6%;湖南、四川、吉林、浙江的低抗种群占比分别为66.7%、60.0%、57.1%、53.6%,抗性存在继续上升的风险。与2022年相比,抗性指数无明显变化。④ 噁唑酰草胺。从稻田采集稗草种群184个,其中对噁唑酰草胺表现抗性的种群有108个。浙江、四川的高抗种群占比分别为100.0%、46.7%,抗药性较重;上海、黑龙江、湖北的低、中抗种群占比之和分别为80.0%、57.1%、50.0%,抗性上升风险高。与2022年相比,抗性种群占比明显提高。为降低稗草的抗药性风险,已出现高抗群体的地区应停止使用相应除草剂,非高抗地区每季水稻限用1次药剂,轮换使用不同作用机理的药剂。(2)千金子。监测点分布于5省14县(市、区),涉及2种农药。① 氰氟草酯。从稻田采集千金子种群93个,其中对氰氟草酯表现抗性的种群有45个。四川、江苏、浙江、湖北的高抗种群占比分别为23.3%、17.5%、11.1%、10.0%。与2022年相比,抗性种群占比有所下降,但长江中下游稻区千金子种群对该药仍存在较高的抗性风险。② 噁唑酰草胺。从稻田采集千金子种群88个,其中对噁唑酰草胺表现抗性的种群有77个,说明抗性已普遍产生。江苏、四川的高抗种群占比分别为52.6%、50.0%,两地抗药性严重;湖南、浙江的中抗种群占比分别为75.0%、32.1%,抗性持续上升的风险较高。与2022年相比,抗性种群占比提高。为降低千金子的抗药性风险,四川、江苏应停止使用噁唑酰草胺,每季水稻限用1次氰氟草酯。轮换使用氯氟吡啶酯、三唑磺草酮等不同作用机理的药剂,并更加注重土壤封闭处理,治早治小,减轻茎叶处理压力。

2.2 小麦
2.2.1 麦蚜
(1)荻草谷网蚜。监测点分布于8省(直辖市)11县(市、区),涉及4种农药。监测种群对氟啶虫胺腈表现为中至高抗(抗性倍数12~328倍),以山东潍坊种群抗性最高;对吡虫啉、啶虫脒表现为低至中抗(抗性倍数分别为6.7~45.0倍、5.6~33.0倍),其中北京顺义、河北涿州、山西运城、湖北襄阳种群为中抗;对高效氯氰菊酯表现为敏感至低抗(1.0~8.8倍)。与2022年相比,麦长管蚜对吡虫啉、啶虫脒、氟啶虫胺腈的抗性倍数增加。(2)禾谷缢管蚜。监测点分布于8省(直辖市)12县(市、区),涉及4种农药。监测种群对氟啶虫胺腈表现为敏感至低抗(抗性倍数1.2~9.3倍);对吡虫啉、啶虫脒、高效氯氰菊酯仍表现敏感。与2022年相比,禾谷缢管蚜对上述药剂的抗性倍数无明显变化。出现中、高抗群体的地区拌麦种应限制使用吡虫啉,可轮换使用噻虫嗪、噻虫胺、辛硫磷。茎叶喷雾时应轮换使用高效氯氰菊酯、吡蚜酮、氟啶虫酰胺等不同作用机理的药剂,并采取分区施药策略。2.2.2 小麦赤霉病
从7省56县(市、区)采集的稻桩或小麦病穗上分离得到小麦赤霉菌11,191株,全部作抗药性检测,涉及5种农药。对多菌灵表现抗性的菌株占比为13.6%,江苏种群内抗性菌株占比最高(18.6%),浙江、安徽种群内抗性菌株占比次之(分别为11.6%、4.1%),且以中抗为主;对戊唑醇表现抗性的菌株占比为1.0%,河北、山东种群内抗性菌株占比最高(分别为8.2%、7.2%);对丙硫菌唑表现抗性的菌株占比为1.1%,山东种群内抗性菌株占比最高(3.6%);未检测到对氰烯菌酯或氟唑菌酰羟胺表现抗性的菌株。与2022年相比,小麦赤霉菌抗药性总体变化不大。江苏、安徽、浙江的赤霉菌抗药性已较为普遍,应暂停使用多菌灵及其复配剂。各地每季小麦限用1次氰烯菌酯、氟唑菌酰羟胺、丙硫菌唑、戊唑醇、咪鲜胺,注意不同作用机理药剂的轮换。2.2.3 麦田杂草
(1)节节麦。从6省23县(市、区)麦田采集节节麦种群120个,对甲基二磺隆的抗性水平从敏感至高抗(抗性指数1.0~15.5)均有分布,抗性种群共有26个。陕西、山西种群内的抗性种群占比分别为47.6%、60.0%,从两省采集的部分种群已达高水平抗性。与2022年相比,陕西、山西种群的抗性指数上升。(2)雀麦。从4省5县(市、区)麦田采集雀麦种群39个,对啶磺草胺的抗性水平从敏感至中抗(抗性指数1.0~7.1)均有分布,以敏感种群为主(占比76.9%),但山西洪洞部分种群已达中抗。与2022年相比,监测种群的抗性指数无明显变化。(3)菵草。从3省10县(市、区)麦田采集菵草种群61个,涉及2种农药。采集的种群对炔草酯表现为敏感至高抗(抗性指数1~55),抗性种群共57个,已产生较普遍的抗性,江苏、浙江、湖北种群内高抗种群占比分别为84.4%、77.8%、60.0%,抗药性严重;对甲基二磺隆以敏感和低抗为主,但湖北仙桃,江苏阜宁、邗江、洪泽种群达高抗水平(抗性指数11~19)。与2022年相比,监测群体的抗性指数无明显变化。(4)多花黑麦草。从2省12县(市、区)麦田采集多花黑麦草种群63个,涉及2种农药。采集的种群对炔草酯表现为低至高抗(抗性指数2~95),无敏感种群,高抗种群占比为63.5%,河南种群中高抗种群占比更高,为87.5%;对甲基二磺隆表现为敏感至高抗(抗性指数1~71),抗性种群占比为76.2%,已产生较普遍的抗性,陕西、河南种群中高抗种群占比分别为52.4%、47.5%,抗药性严重。与2022年相比,抗性种群占比无明显变化。在存在高抗药性麦田杂草的地区应停止使用相应药剂;其他地区每季小麦限用1次同种药剂,要轮换使用不同作用机理的药剂。各地区在采取物理、农业控草措施的基础上,应更注重土壤封闭处理,以压低杂草基数,减轻茎叶处理压力。2.3 玉米
2.3.1 草地贪夜蛾
监测点分布于15省(自治区)20县(市、区),涉及6种农药。监测种群对乙基多杀菌素表现为敏感至低抗(抗性倍数2.0~6.8倍),河南太康、云南宜良种群产生低水平抗性;监测种群对茚虫威、甲维盐、氯虫苯甲酰胺、四氯虫酰胺、虫螨腈均表现敏感(抗性倍数<5倍)。与2022年相比,监测种群的抗性倍数无明显差异。在位于西南、华南的草地贪夜蛾周年繁殖区,应限制乙基多杀菌素的使用次数,防止抗性继续上升;其他地区在该虫发生初期应优先使用性诱剂、微生物农药进行防控。在发生高峰期,每季玉米限用1次氯虫苯甲酰胺、乙基多杀菌素或虱螨脲。同时应保证持续开展对草地贪夜蛾抗药性的监测。2.3.2 玉米田杂草
(1)马唐。从6省14县(市、区)采集马唐种群115个,涉及3种农药。监测种群对烟嘧磺隆表现为敏感至高抗(抗性指数≤11),抗性种群占比为50.1%,其中辽宁彰武种群为高抗;对硝磺草酮表现为敏感至高抗(抗性指数≤17),抗性种群占比为68.7%,其中陕西兴平、辽宁彰武种群为高抗;对莠去津表现为敏感至高抗(抗性指数≤14),抗性种群占比为70.4%,也以陕西兴平、辽宁彰武种群为高抗。与2022年相比,监测种群的抗性指数无明显变化。(2)鸭跖草。从3省7县(市、区)采集鸭跖草种群39个,涉及2种农药。监测种群对硝磺草酮表现为敏感至高抗(抗性指数≤10),抗性种群占比79.4%,其中辽宁、黑龙江、陕西的抗性种群占比均超过70%,且黑龙江穆棱、辽宁凤城种群表现为高水平抗性;对莠去津表现为敏感至高抗(抗性指数≤11),抗性种群占比74.3%,辽宁种群抗性水平较高,中抗种群占比超过60%,采集自该省彰武的种群表现为高抗。与2022年相比,监测种群的抗性指数无明显变化。在存在高抗药性玉米田杂草的地区应暂停使用烟嘧磺隆、硝磺草酮、莠去津。各地区应轮换使用苯唑草酮、氨唑草酮、环磺酮防治马唐,轮换使用氯氟吡氧乙酸、二氯吡啶酸、嗪草酸甲酯防治鸭跖草,注重土壤封闭处理,减轻茎叶处理压力。2.4 棉花
2.4.1 棉铃虫
监测点分布于8省(自治区)12县(市、区),涉及5种农药。(1)在华北棉区,监测种群对高效氯氟氰菊酯、氯虫苯甲酰胺表现为中至高抗(抗性倍数分别为64~430倍、35~165倍),除河南杞县种群外,其他种群均高抗高效氯氟氰菊酯,山东夏津种群同时对氯虫苯甲酰胺表现为高抗;对辛硫磷、茚虫威的抗性较为普遍,均表现为中抗(抗性倍数分别为19~44倍、11~38倍);对甲维盐表现为敏感至中抗(抗性倍数2~22倍),其中河南唐河、安阳种群为中抗。与2022年相比,对高效氯氟氰菊酯、氯虫苯甲酰胺的抗性水平上升。(2)在长江流域棉区,监测种群对高效氯氟氰菊酯表现为中抗(抗性倍数13~16倍);对辛硫磷、氯虫苯甲酰胺、甲维盐、茚虫威均敏感(抗性倍数<5倍)。与2022年相比,抗性倍数无明显变化。(3)新疆棉区。监测种群对高效氯氟氰菊酯、辛硫磷、氯虫苯甲酰胺、甲维盐、茚虫威均敏感(抗性倍数<5倍)。与2022年相比,抗性倍数无明显变化。棉铃虫的适应性强、繁殖力强,对其要采取综合治理措施,重视在低龄幼虫期施药。华北棉区出现高抗种群的地区应暂停使用高效氯氟氰菊酯,每季棉花限用1次有机磷类、双酰胺类药剂;长江流域棉区应限制使用拟除虫菊酯类药剂。各地区均应注意防治药剂的轮换使用。2.4.2 棉蚜
监测点分布于4省(自治区)10县(市、区),涉及7种农药。监测种群对高效氯氰菊酯、溴氰菊酯、吡虫啉表现为高抗(抗性倍数分别>10,000倍、>4,500倍、>200倍);对丁硫克百威表现为中至高抗(抗性倍数22~122倍),其中河北衡水以及新疆的七师124团、新和、胡杨河、精河种群为高抗种群;对双丙环虫酯、氟啶虫胺腈表现为低至中抗(抗性倍数分别为5.4~36.0倍、5.1~59.0倍),其中河北衡水、山东滕州、湖北荆州种群为中抗;对氟啶虫酰胺表现为敏感至中抗(抗性倍数1.8~20.0倍)。与2022年相比,抗性倍数无明显变化。建议棉花生产区停用高效氯氰菊酯、溴氰菊酯、吡虫啉防治棉蚜,河北、新疆等出现高抗种群的地区还要停用丁硫克百威等氨基甲酸酯类药剂。每季棉花限用1次双丙环虫酯、氟啶虫胺腈、氟啶虫酰胺,注意不同作用机理的药剂轮换使用。2.5 蔬菜
2.5.1 豆大蓟马
监测点分布于5省(自治区)12县(市、区),涉及4种农药。监测种群对甲维盐表现为敏感至高抗(相对抗性倍数1.9~115.0倍),其中福建南靖种群为高抗,海南澄迈种群为低抗,海南三亚、海口、万宁、乐东,广西合浦,广东广州,福建漳州种群为中抗,中抗种群占比最高,占全部种群的58%;对乙基多杀菌素表现为敏感至中抗(相对抗性倍数1.5~12.0倍),其中广东广州种群为中抗,其余种群为敏感至低抗;对虫螨腈表现为敏感至中抗(相对抗性倍数2.0~47.0倍),其中海南三亚、乐东、万宁,云南耿马、西双版纳,广东广州,福建漳州种群为中抗;对氟啶虫胺腈表现为敏感至中抗(相对抗性倍数1.4~65.0倍),其中海南崖州、天涯种群为中抗。监测结果显示,豇豆上的豆大蓟马已对多个类型的杀虫剂产生了不同程度的抗性,亟需开展抗性治理。种植区应严格限制甲维盐和虫螨腈的使用次数,每个生长季使用不超过1次。防治该虫优先使用金龟子绿僵菌、苦参碱等生物农药,轮换使用乙基多杀菌素。2.5.2 西花蓟马
监测点分布于4省(直辖市)8县(市、区),涉及6种农药。监测种群对乙基多杀菌素均表现为高抗(抗性倍数>130倍);对虫螨腈表现为低至高抗(抗性倍数17~1,689倍),云南昆明和北京种群为高抗;对噻虫嗪表现为敏感至高抗(抗性倍数1~1,000倍),其中云南昆明,北京昌平、顺义种群为高抗;对多杀霉素表现为低至高抗(抗性倍数12~166倍),其中河南原阳,北京昌平、延庆种群为高抗;对甲维盐表现为敏感至高抗(抗性倍数3~219倍),其中北京通州、海淀,云南昆明种群为高抗;对溴虫氟苯双酰胺表现为敏感至中抗(抗性倍数2~14倍),其中河南原阳种群为中抗。与2022年类似,西花蓟马抗药性仍处于较高水平。出现高抗种群的地区应停用相应药剂防治西花蓟马。每季蔬菜限用1次多杀霉素、噻虫嗪、甲维盐或溴虫氟苯双酰胺防治该虫。2.5.3 番茄潜叶蛾
监测点分布于6省(直辖市、自治区)17县(市、区),涉及2种农药。监测种群对四唑虫酰胺表现为敏感至中抗(抗性倍数1~36倍),河北怀来、北京昌平种群为中抗;对乙基多杀菌素表现为敏感至低抗(抗性倍数1~7倍),北京密云、怀柔种群为低抗。当叶片上初见番茄潜叶蛾幼虫潜道时便及时施药,注意四唑虫酰胺、乙基多杀菌素以及其他作用机理药剂的轮换使用。2.5.4 小菜蛾
监测点分布于7省(直辖市)7县(市、区),涉及5种农药。华北和华东的监测种群对高效氯氟氰菊酯、氟啶脲表现为中抗(抗性倍数分别为58~63倍、11~62倍);对氯虫苯甲酰胺、虫螨腈、茚虫威表现为敏感至低抗(抗性倍数分别为3~8倍、1~8倍、1~10倍)。与2022年相比,抗性倍数无明显变化。华北、华东地区应停止使用高效氯氟氰菊酯防治小菜蛾,每季蔬菜限用1次氟啶脲,轮换使用氯虫苯甲酰胺、虫螨腈、茚虫威、乙基多杀菌素、甘蓝夜蛾核型多角体病毒等不同作用机理的农药。2.5.5 烟粉虱
监测点分布于7省(直辖市)10县(市、区),涉及3种农药。采集的烟粉虱卵对溴氰虫酰胺、螺虫乙酯表现为中至高抗(抗性倍数分别为82~3,910倍、89~324倍),其中浙江湖州种群的卵对上述2种药剂均为高抗;烟粉虱成虫对噻虫嗪表现为敏感至中抗(抗性倍数1~71倍),其中海南三亚、湖南岳阳种群为高抗(抗性倍数分别为71倍、41倍)。与2022年相比,抗性倍数无明显变化。在出现高抗种群的地区应停止使用相应农药。防治时优先使用金龟子绿僵菌、球孢白僵菌、爪哇虫草菌等生物农药。每季蔬菜限用1次双丙环虫酯、氟吡呋喃酮、氟啶虫胺腈等不同作用机理的药剂。来源:《中国植保导刊》2024年第5期
作者:任宗杰1,2 郭永旺1 王云鹏1 李永平1 袁会珠2* 张帅1*(1.全国农业技术推广服务中心;2.中国农业科学院植物保护研究所)