鲁西化工一副总经理辞职!

作者:鲁西化工 2026/3/17 11:20:22
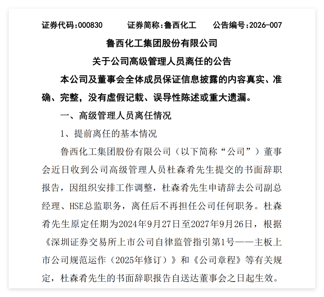
3月13日,鲁西化工集团股份有限公司(以下简称“鲁西化工”)发布公告称,鲁西化工董事会近日收到公司高级管理人员杜森肴提交的书面辞职报告,因组织安排工作调整,杜森肴申请辞去公司副总经理、HSE总监职务,离任后不再担任公司任何职务。杜森肴原定任期为2024年9月27日至2027年9月26日。截至公告披露日,杜森肴未持有鲁西化工股票,不存在应当履行而未履行的公开承诺事项。杜森肴已按照鲁西化工

3月13日,鲁西化工集团股份有限公司(以下简称“鲁西化工”)发布公告称,鲁西化工董事会近日收到公司高级管理人员杜森肴提交的书面辞职报告,因组织安排工作调整,杜森肴申请辞去公司副总经理、HSE总监职务,离任后不再担任公司任何职务。



杜森肴原定任期为2024年9月27日至2027年9月26日。


 截至公告披露日,杜森肴未持有鲁西化工股票,不存在应当履行而未履行的公开承诺事项。


杜森肴已按照鲁西化工相关规定做好工作交接,辞职后,由公司副总经理段绍书先生兼任HSE总监职务,不会影响公司的正常运作。 


个人简历:

 

段绍书:1981年1月出生,白族,中共党员,北京化工 大学高分子材料与工程专业,大学工学学士,正高级工程师,2003 年参加工作。


曾任中昊晨光化工研究院有限公司总经理助理、副生产总监,副总经理;


现任鲁西化工副总经理,2026年3月兼任公司HSE总监。

相关推荐