农业农村部农药登记信息公告中″夹带″的那些登记管理规定

作者:铱浩荟农登记服务 2025/6/19 10:34:11
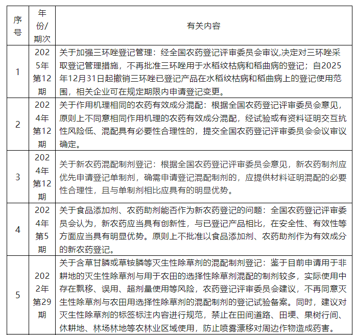
在中国农药信息网的数据中心中,不仅会公布农药登记信息,还会不定期发布相关的政策法规。本文小编根据最新发布顺序,为大家进行了全面的汇总,具体如下表所示:

在中国农药信息网的数据中心中,不仅会公布农药登记信息,还会不定期发布相关的政策法规。本文小编根据最新发布顺序,为大家进行了全面的汇总,具体如下表所示:

图片
图片
相关推荐