23种蓟马药分析,哪个更有优势?

作者:农资导报农药 2025/7/15 10:21:32
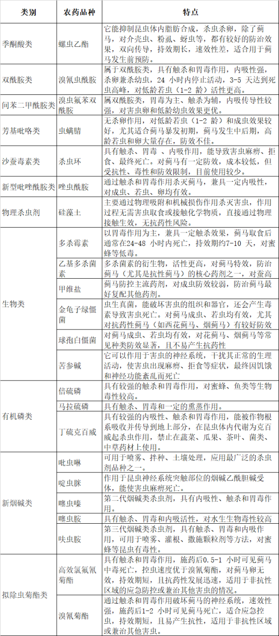
蓟马属国家一类害虫,虫体虽小,但危害极大。不仅危害蔬菜叶片,造成叶片黄化,还危害花及果实,被害后果实硬化,严重时造成落果,大大影响产量和品质,有些蓟马还传播病毒,造成严重的间接危害。繁殖力强、隐蔽性强、抗药性极强,导致蓟马一旦重发就很难防控。从目前登记防控蓟马的药剂来看,各有优缺点:对蓟马的防控策略一定要本着“源头控制、压前控后、抓早治小”的原则。虽然防治蓟马的药剂较多,实际生产中可根据具体情况选

蓟马属国家一类害虫,虫体虽小,但危害极大。不仅危害蔬菜叶片,造成叶片黄化,还危害花及果实,被害后果实硬化,严重时造成落果,大大影响产量和品质,有些蓟马还传播病毒,造成严重的间接危害。繁殖力强、隐蔽性强、抗药性极强,导致蓟马一旦重发就很难防控。从目前登记防控蓟马的药剂来看,各有优缺点:


图片


对蓟马的防控策略一定要本着“源头控制、压前控后、抓早治小”的原则。


虽然防治蓟马的药剂较多,实际生产中可根据具体情况选择,如:防治抗性蓟马,可优先选择乙基多杀菌素、唑虫酰胺、溴氰虫酰胺等低抗性药剂;绿色防控,可配合悬挂蓝色粘虫板,选择多杀霉素、金龟子绿僵菌等生物源杀虫剂;若想长效防治,可选择具有杀卵活性的药剂,同时结合土壤处理。

相关推荐