大樱桃授粉树如何配置?这次说清了

作者:樱桃信息网 2024/4/17 14:52:49
大樱桃是当前种植效益最好的果树树种之一,我国已成为世界大樱桃第一生产国。目前,栽培的大樱桃品种,除了‘拉宾斯’‘斯坦勒’‘艳阳’‘桑提娜’等少数品种为自花结实品种、可以单一栽培外,95%以上的大樱桃品种自花不结实,必须配置授粉树。即使是自花结实品种,也建议大家配置一定比例授粉树,以达到最好的产量和最好的质量。生产上,果农配置授粉树大多根据多年积累的经验进行选择,这种方法直观有效,但是费时费力,且有

大樱桃是当前种植效益最好的果树树种之一,我国已成为世界大樱桃第一生产国。

目前,栽培的大樱桃品种,除了‘拉宾斯’‘斯坦勒’‘艳阳’‘桑提娜’等少数品种为自花结实品种、可以单一栽培外,95%以上的大樱桃品种自花不结实,必须配置授粉树。

图片

即使是自花结实品种,也建议大家配置一定比例授粉树,以达到最好的产量和最好的质量。

生产上,果农配置授粉树大多根据多年积累的经验进行选择,这种方法直观有效,但是费时费力,且有较大的盲目性。授粉树的配置有很多教训。

四川省阿坝藏族自治州的一位60多岁的果农栽培了十几年的大樱桃树,每年开花很多,但基本不结果,究其原因,是只栽培‘美早’一个品种。

江苏省连云港市厉庄镇自上世纪80年代开始引种试栽大樱桃,由于授粉树搭配不当,加之管理粗放,多年一直没有产量,最后觉得是大樱桃不适宜在当地栽培而选择放弃;直到2000年以后,随着新技术、新品种的推广,才开始规模化发展大樱桃产业。可见,科学配置授粉树对于大樱桃丰产、稳产至关重要。

配置授粉树需要满足两个条件,缺一不可

一是花粉量大,且与主栽品种花期相遇;

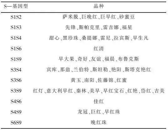
二是与主栽品种授粉亲和,即主栽品种和授粉品种的S基因型要不同(表1)。在满足这两个条件的基础上,授粉品种要尽量选择经济性状优良、售价高的品种。

表1 主要甜樱桃品种的S基因型

图片

根据烟台产区的大樱桃物候期,结合S基因型测定结果,我们推荐以下授粉组合,供大家参考。

(1)以‘美早’为主栽品种的果园,建议选择‘桑提娜’‘黑珍珠’‘福星’‘布鲁克斯’等为授粉树。生产中常见的‘美早’‘红灯’的S基因型相同,均为S3S9,不能相互授粉。


(2)以‘福晨’为主栽品种,建议选择‘黑珍珠’‘水晶’‘桑提娜’‘拉宾斯’为授粉品种。不能选择‘早大果’‘布鲁克斯’为授粉品种。

(3)以‘福星’为主栽品种,可以选择‘萨米脱’‘艳阳’‘黑珍珠’‘拉宾斯’等为授粉品种。

(4)以‘萨米脱’为主栽品种,可选择‘艳阳’‘黑珍珠’‘佳红’‘斯帕克里’为授粉品种。

图片

在生产上,我们建议建樱桃园时一般至少要栽培3个品种,以保证品种间相互授粉。

面积10亩以上的果园,品种要5个以上,而且成熟期要错开,以防采收期过于集中。配置比例上,主栽品种可选择一二个,所占比例60%~70%;授粉品种占30%~40%。

对于观光采摘园,品种可以多一些,增加不同成熟期、不同特色的优良品种,延长果实采摘期,满足不同人群的需要。

而对于授粉树配置不当的成龄树果园,可高接授粉品种,有条件地可以直接移栽结果的授粉树。结合放蜂或人工授粉来解决授粉树配置不当的问题。

相关推荐