近日,阿拉伯联合酋长国化肥生产商Fertiglobe与欧盟签署了一份价值3.97亿欧元的向欧盟供应绿氨的合同。在合同履行的第一年,即2027年,Fertiglobe将供应绿氨1.95万吨。2033年,供应总量将扩大到39.7万吨。该项目将在德国绿氢产品进口招标计划“H2 Global”的框架内实施。Fertiglobe已在7月份的招标中获得了德国联邦经济和气候保护部的合同。H2 Global旨在解
中化新网 2024/9/10 14:08:53
根毛是从根表皮细胞分化而来的管状突起,是植物根系的重要组分。由于根毛的形成大大增加了根系的表面积,因此普遍认为根毛对植物获取土壤中的水分和磷素营养十分重要。在模式植物拟南芥中,根毛发育机理被广泛研究。根毛的形成受特定的转录因子模块控制,同时也受到多种植物激素(乙烯、生长素等)和信号分子(钙信号和活性氧等)的调节。相比之下,对作物根毛形成机制的研究较少。近日,Plant Cell & Env
南农大资环学院 2024/9/10 13:56:30
2024年9月7日,Plant Communications在线发表了浙江大学宋凤鸣教授课题组撰写的题为 “Rice E3 ubiquitin ligases: From key modulators of host immunity to potential breeding application” 的综述文章。该综述系统总结了E3连接酶在水稻免疫反应中的功能、作用机制及前沿进展,同时聚焦病菌
iPlants 2024/9/10 13:48:54
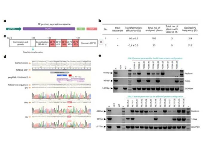
加速植物育种以应对多变的种植条件,对于精确和高效的基因组编辑有很高的需求。Prime editing(PE)是一种基于CRISPR–Cas系统允许在体内组装多种类型的精确DNA改变,低脱靶率低的一种基因编辑方法。PE系统已成功地应用于单子叶植物,然而在整个植株水平上,双子叶的PE表现非常低,实际上并不成功。人们对该技术不断改进,例如:PE2max的配置、“翻转和延伸”引物编辑引导RNA(pegRN
PBJ 2024/9/10 13:42:12
玉米马上进入成熟收获期,可是,最近有农民朋友反映,玉米又遇到麻烦了,到底是怎么回事呢?玉米青枯病也叫玉米茎腐病,是玉米生长中后期发生的整株很快青枯干死的突发性土传真菌病害。发病主要在灌浆期至成熟期发生,但在乳熟期之前没有明显的发病特征,乳熟期至蜡熟期才是发病的高峰期。春玉米的发病时间主要集中于8月份,夏玉米的发病时间则在9月份的上中旬。其发病程度主要受不同地区的气候条件以及种植密度等条件的影响,是
天天学农农业服务 2024/9/10 11:33:13
黄淮海地区是我国小麦和玉米一年两熟、周年轮作的重要产区,产量分别约占全国产量的60%和30%,近10年来对全国粮食增产贡献率超过30%,对保障国家粮食安全意义重大。近年来,随全球气候变暖,黄淮海地区气温上升、降雨增加,全年光温水资源更加丰富。适应气候变化,在黄淮海地区推进玉米适期晚收,有利于延长籽粒灌浆时间,促进田间站秆脱水,降低机械收获损失,提高产量和品质;推进小麦适期晚播,有利于培育壮苗,避免
山丹丹农业技术 2024/9/10 11:32:09
今明两天(9月9日至10日)在“摩羯”残涡的影响下,云南南部、广西西部等地仍有强降雨。同时,北方一轮降雨过程也在进行中,西北地区中东部、内蒙古中东部、华北、东北地区等地将有小到中雨,部分地区有大到暴雨。在频繁阴雨影响下,北方多地近期凉意逐渐显现,而四川盆地至长江中下游一带高温依旧盛行。01广西云南部分地区仍有强降雨 北方降雨过程进行中台风“摩羯”在登陆越南后强度持续减弱,昨天从热带风暴级减弱为热带
山丹丹农业技术 2024/9/10 11:31:38
大家知道,氮磷钾三种元素是作物生长的大量元素,需要合理施用才会既省钱又高产,而在种植作物的过程中,施肥可是非常重要的一大环节,这主要是有肥料能在作物不同的生长时期及时补充相应的营养物质,而有的人为了省时省力,或者能让农作物获取到足够的营养物质,会有不同的小妙招,比如“炮轰式”施肥,或者是将“尿素、磷肥、钾肥,进行混合来施肥”。但是,没有用过这些方法的人就会保持质疑的态度。今天我们就听听内行人关于“
山丹丹农业技术 2024/9/10 11:30:59
1、晚熟品种拆袋前完成全营养秋施基肥。因为秋季秋高气爽,温湿度适宜,开沟断根后15~20天发出一把把豆芽根吸收营养。肥料是原料,要靠根系吸收,枝杆输送,叶片合成才能变成有机营养贮藏于根系。此期施的越早,肥料利用率越高,贮藏营养越多。2、拆袋前浇不浇水浇不浇水关键看土壤有墒情和降雨多少。近段时间长时间高温干旱,土壤墒情差,需要及时补水。但考虑到后期大水漫灌容易产生水裂纹果,建议大家隔行浇小水,间隔5
中农乐 2024/9/10 11:29:48
今年高温干旱的秋老虎继续在发威,果树已进入最佳秋施基肥的时间段,但果园行间地表如铁机械根本无法进行作业,这和在采摘售卖时下雨有直接关联,人踩车压都把土碾压成死土了,对桃树根系呼吸生长十分不利,桃树已陆续进入新梢停长期,就意为着进入根系的第二次旺长期的开始。但小树还处在几乎全面的生长期,说明持续的高温天气明显延迟了生长时间达半月左右。所以,不能再等老天爷恩赐甘露了,我们从现在开始应抓住有利时期赶快人
中农乐 2024/9/10 11:29:07
硝酸钾、氯化钾、硫酸钾、磷酸二氢钾,这4种肥料都是重要的钾肥,它们有啥不一样?怎么知道该选哪一种钾肥?今天,咱们就来一起了解一下这几种钾肥的特点及用法。硝酸钾硝酸钾易结块,是很好的水溶性钾肥。硝酸钾无氯,属于钾、氮复合肥料,植物营养素钾、氮的总含量可达60%左右,其中含硝态氮13.5%,含钾46%;是化学中性、生理中性肥料,长期施用不会导致土壤酸化。适用于果树幼果膨大期至着色初期,可以促进果肉细胞
农业技术中心 2024/9/10 11:27:46
早衰是作物在有效的生育期内生理生化过程的衰老比正常植株提前,叶片黄化,光合作用过早停止,植株过早死亡,影响了作物的产量和品质,给农业生产带来了很大的损失。早衰的原因有哪些?1、因肥水不足、营养不均衡等而引起的生长缓慢、功能叶黄化等问题抑制作物生长,在这种情况下会出现作物生长衰退现象。2、高温、水分胁迫、光照等逆境或激素、药物用量不当等因素都会造成作物早衰。3、中微量元素的缺失,引起叶片黄化,光合效
农业技术中心 2024/9/10 11:27:08
果农难,果农难,听我仔细说一番。选好苗,包果园,满怀希望挣大钱。挖坑浇水又套杆,细心扶伺精心管。哈猫挖,老鼠抬,年年补树从头来。北风刺骨雪花飘,果农冬剪上树梢。手握剪刀身打颤,牙关碰得如捣蒜。腰酸背痛胳膊肿,剥皮掉肉一冬整。好不容易树挂果,活路多得没法说。腐烂病,太难缠,一遍一遍刮不完。病虫防治时间紧,稍不留神病菌深。袋数多,
农业技术中心 2024/9/10 11:23:50
夏季修剪也叫生长期修剪,是苹果树周年修剪的重要部分之一,在果树周年修剪中占有相当重要的地位,其主要修剪方法有环切、环剥、扭梢、摘心、拉枝、疏枝及秋季戴帽等。但若修剪不当,会对果树造成不良影响,因而夏季修剪必须把握以下五原则:修剪五原则对象要明确夏季修剪的主要对象是放任生长树、幼旺树、适龄不结果树,成花难结果的树和过弱树一般不进行夏季修剪。时间要适宜进行夏季修剪要把握好时机。错过时机不但收不到良好效
农业技术中心 2024/9/10 11:23:10
果树施肥怎么施?原来科学施肥是这样施的,看完才知道。 1.果树科学施肥要施在吸收根密集区 多数果树属深根性植物,吸收根在垂直方向上具有成层分布的特点,苹果、梨等仁果类果树根系的集中分布层一般为20~80厘米土层,桃、杏、李、樱桃等核果类为20~40厘米土层。初果期树5~30厘米土层为吸收根密集区,盛果期树10~50厘米土层为吸收根密集区,这就要求
农业技术中心 2024/9/10 11:22:34
玉米苗后除草剂大家经常用到,但是如果使用不当不但清除杂草不彻底,而且还可能会造成一定的药害,下面给大家介绍玉米田苗后除草剂使用的注意事项,大家来看一看。一、喷药时间由于玉米苗后除草剂喷施后需要2-6个小时的吸收过程,药效发挥好坏(除草效果)与气温和空气湿度相关。在气温高、中午或下午喷药,由于温度高,药液挥发快,使除草剂进入杂草体内的量受到限制,从而影响了除草效果,同时在高温干旱时喷药,玉米苗也易发
农业技术中心 2024/9/10 11:21:53
甲维盐(甲氨基阿维菌素苯甲酸盐),作为一种生物杀虫杀螨剂,因为具有超高效、低毒(制剂近无毒)、低残留、无公害等特性,近些年,一直深受广大种植户的喜爱。只要作物上发生蓟马等虫害,大家首先推荐的都是甲维盐,直接说明了甲维盐在农药中的“高地位”!甲维盐使用范围广泛,适用于蔬菜、果树、棉花等农作物上的多种害虫防治。防治对象,如下:
农业技术中心 2024/9/10 11:20:56
近年来桃树的种植面积不断扩大,给桃农带来了不错的经济效益,但由于桃树易徒长,影响光照、引起枯枝空膛,结果外移,造成树势早衰、开花坐果率低,严重降低产量和品质,其次在建园、田园管理、花果管理、病虫害防治等方面也存在问题,导致桃的产量下降、品质降低、口感欠佳等,挫伤果农种植桃树的积极性,制约桃树产业的持续发展。因此必须抓好科学到位的种植管理措施。存在的问题1建园地址不理想部分果农选择园址比较盲目,在低
农业技术中心 2024/9/10 11:20:06
很多柑橘果园没挣到钱,就减少投入,不施有机肥或农家肥了,以化肥为主。购买肥料也选择便宜的,就容易买到劣质的肥料,果树先从树势弱再到黄化。果树树势弱和黄化,有一部分是黄龙病/衰退病引起的,有一部分是施肥不当引起的,其它原因也会引起。施肥不当从树势弱再到黄化1、不施有机肥:不补充有机质,长期大量使用化肥,导致土壤板结、土壤盐碱化,根须无法正常的生长,吸收能力下降,根须弱了之后更容易沤根和烧根。大量施化
柑橘之友 2024/9/10 11:19:08
台风雨过后,柑橘木虱、砂皮病、溃疡病等,都是容易爆发的病虫害,需重点防治。台风过后,果撑脱落或挂果枝严重下垂,要及时撑起。台风过后,原来阴枝果被暴晒或者果实向阳处改变,遇到高温天气容易出现太阳果。台风雨后防治病虫害木虱:木虱为害柑橘新梢,也是黄龙病的田间传播媒介,它的分泌蜜露还可诱发煤烟病。受台风影响,木虱成虫可能随风远距离被动迁飞,台风后木虱就容易泛滥,会加快黄龙病传播。台风前没有木虱的果园,遇
柑橘之友 2024/9/10 11:17:53
Some representative placeholder content for the first slide.
Some representative placeholder content for the second slide.
Some representative placeholder content for the third slide.