收藏!禁限用农药名录(2022详尽版)

作者:农夫学法 2022/4/6 10:00:26
《农药管理条例》规定,农药生产应取得农药登记证和生产许可证,农药经营应取得经营许可证,农药使用应按照标签规定的使用范围、安全间隔期用药,不得超范围用药。剧毒、高毒农药不得用于防治卫生害虫,不得用于蔬菜、瓜果、茶叶、菌类、中草药材的生产,不得用于水生植物的病虫害防治。一、禁止(停止)使用的农药(50种)六六六、滴滴涕、毒杀芬、二溴氯丙烷、杀虫脒、二溴乙烷、除草醚、艾氏剂、狄氏剂、汞制剂、砷类、铅类、

《农药管理条例》规定,农药生产应取得农药登记证和生产许可证,农药经营应取得经营许可证,农药使用应按照标签规定的使用范围、安全间隔期用药,不得超范围用药。剧毒、高毒农药不得用于防治卫生害虫,不得用于蔬菜、瓜果、茶叶、菌类、中草药材的生产,不得用于水生植物的病虫害防治。

一、禁止(停止)使用的农药(50种)

六六六、滴滴涕、毒杀芬、二溴氯丙烷、杀虫脒、二溴乙烷、除草醚、艾氏剂、狄氏剂、汞制剂、砷类、铅类、敌枯双、氟乙酰胺甘氟、甘氟、毒鼠强、氟乙酸钠、毒鼠硅、甲胺磷、对硫磷、甲基对硫磷、久效磷、磷胺、苯线磷、地虫硫磷、甲基硫环磷、磷化钙、磷化镁、磷化锌、硫线磷、蝇毒磷、治螟磷、特丁硫磷、氯磺隆、胺苯磺隆、甲磺隆、福美胂、福美甲胂、三氯杀螨醇、林丹、硫丹、溴甲烷、氟虫胺、杀扑磷、百草枯、2,4-滴丁酯、甲拌磷、甲基异柳磷、水胺硫磷、灭线磷

注:2,4-滴丁酯自2023年1月23日起禁止使用。溴甲烷可用于“检疫熏蒸梳理”。杀扑磷已无制剂登记甲拌磷、甲基异柳磷、水胺硫磷、灭线磷2024年9月1日起禁止销售和使用

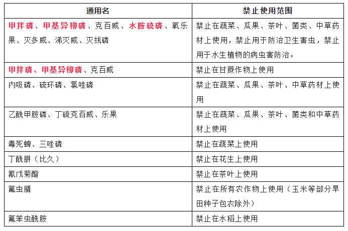
二、在部分范围禁止使用的农药(20种)

图片


禁限用农药名录依据

(详尽版)

1.农业部、化工部、全国供销合作总社关于停止生产、销售、使用除草醚农药的通知(1997年10月30日农农发〔1997〕17号)

自2000年12月31日起停止生产除草醚、撤销除草醚农药登记证。

2.农业部关于禁止在茶树上使用氰戊菊酯的通知(1999年11月24日农农发〔1999〕20号)

3.中华人民共和国农业部公告第194号(2002年5月10日)

为了促进无公害农产品生产的发展,保证农产品质量安全,增强我国农产品的国际市场竞争力,经全国农药登记评审委员会审议,我部决定,在2000年对甲胺磷等5种高毒有机磷农药加强登记管理的基础上,再停止受理一批高毒、剧毒农药的登记申请,撤销一批高毒农药在一些作物上的登记,现将有关事项公告如下:

一、停止受理甲拌磷等11种高毒、剧毒农药新增登记:自公告之日起,停止受理甲拌磷(phorate)、氧乐果(omethoate)、水胺硫磷(isocarbophos)、特丁硫磷(terbufos)、甲基硫环磷(phosfolan-methyl)、治螟磷(sulfotep)、甲基异柳磷(isofenphos-methyl)、内吸磷(demeton)、涕灭威(aldicarb)、克百威(carbofuran)、灭多威(methomyl)等11种高毒、剧毒农药(包括混剂)产品的新增临时登记申请;已受理的产品,其申请者在3个月内,未补齐有关资料的,则停止批准登记。通过缓释技术等生产的低毒化剂型,或用于种衣剂、杀线虫剂的,经农业部农药临时登记评审委员会专题审查通过,可以受理其临时登记申请。对已经批准登记的农药(包括混剂)产品,我部将商有关部门,根据农业生产实际和可持续发展的要求,分批分阶段限制其使用作物。

二、停止批准高毒、剧毒农药分装登记:自公告之日起,停止批准含有高毒、剧毒农药产品的分装登记。对已批准分装登记的产品,其农药临时登记证到期不再办理续展登记。   

三、撤销部分高毒农药在部分作物上的登记:自2002年6月1日起,撤销下列高毒农药(包括混剂)在部分作物上的登记:氧乐果在甘蓝上,甲基异柳磷在果树上,涕灭威在苹果树上,克百威在柑桔树上,甲拌磷在柑桔树上,特丁硫磷在甘蔗上。

所有涉及以上撤销登记产品的农药生产企业,须在本公告发布之日起3个月之内,将撤销登记产品的农药登记证(或农药临时登记证)交回农业部农药检定所;如果撤销登记产品还取得了在其它作物上的登记,应携带新设计的标签和农药登记证(或农药临时登记证),向农业部农药检定所更换新的农药登记证(或农药临时登记证)。

4.中华人民共和国农业部公告第199号(2002年6月5日)

为从源头上解决农产品尤其是蔬菜、水果、茶叶的农药残留超标问题,我部在对甲胺磷等5种高毒有机磷农药加强登记管理的基础上,又停止受理一批高毒、剧毒农药的登记申请,撤销一批高毒农药在一些作物上的登记。现公布国家明令禁止使用的农药和不得在蔬菜、果树、茶叶、中草药材上使用的高毒农药品种清单。

一、国家明令禁止使用的农药

六六六(HCH),滴滴涕(DDT),毒杀芬(camphechlor),二溴氯丙烷(dibromochloropane),杀虫脒(chlordimeform),二溴乙烷(EDB),除草醚(nitrofen),艾氏剂(aldrin),狄氏剂(dieldrin),汞制剂(Mercurycompounds),砷(arsena)、铅(acetate)类,敌枯双,氟乙酰胺(fluoroacetamide),甘氟(gliftor),毒鼠强(tetramine),氟乙酸钠(sodiumfluoroacetate),毒鼠硅(silatrane)。

二、在蔬菜、果树、茶叶、中草药材上不得使用和限制使用的农药甲胺磷(methamidophos),甲基对硫磷(parathion-methyl),对硫磷(parathion),久效磷(monocrotophos),磷胺(phosphamidon),甲拌磷(phorate),甲基异柳磷(isofenphos-methyl),特丁硫磷(terbufos),甲基硫环磷(phosfolan-methyl),治螟磷(sulfotep),内吸磷(demeton),克百威(carbofuran),涕灭威(aldicarb),灭线磷(ethoprophos),硫环磷(phosfolan),蝇毒磷(coumaphos),地虫硫磷(fonofos),氯唑磷(isazofos),苯线磷(fenamiphos)19种高毒农药不得用于蔬菜、果树、茶叶、中草药材上。三氯杀螨醇(dicofol),氰戊菊酯(fenvalerate)不得用于茶树上。任何农药产品都不得超出农药登记批准的使用范围使用。

各级农业部门要加大对高毒农药的监管力度,按照《农药管理条例》的有关规定,对违法生产、经营国家明令禁止使用的农药的行为,以及违法在果树、蔬菜、茶叶、中草药材上使用不得使用或限用农药的行为,予以严厉打击。各地要做好宣传教育工作,引导农药生产者、经营者和使用者生产、推广和使用安全、高效、经济的农药,促进农药品种结构调整步伐,促进无公害农产品生产发展。               

5.中华人民共和国农业部公告第274号(2003年4月30日)

为加强农药管理,逐步削减高毒农药的使用,保护人民生命安全和健康,增强我国农产品的市场竞争力,经全国农药登记评审委员会审议,我部决定撤销甲胺磷等5种高毒农药混配制剂登记,撤销丁酰肼在花生上的登记,强化杀鼠剂管理。现将有关事项公告如下:

一、撤销甲胺磷等5种高毒有机磷农药混配制剂登记。自2003年12月31日起,撤销所有含甲胺磷、对硫磷、甲基对硫磷、久效磷和磷胺5种高毒有机磷农药的混配制剂的登记(具体名单由农业部农药检定所公布)。自公告之日起,不再批准含以上5种高毒有机磷农药的混配制剂和临时登记有效期满4年的单剂的续展登记。自2004年6月30日起,不得在市场上销售含以上5种高毒有机磷农药的混配制剂。

二、撤销丁酰肼在花生上的登记。自公告之日起,撤销丁酰肼(比久)在花生上的登记,不得在花生上使用含丁酰肼(比久)的农药产品。相关农药生产企业在2003年6月1日前到农业部农药检定所换取农药临时登记证。

三、自2003年6月1日起,停止批准杀鼠剂分装登记,已批准的杀鼠剂分装登记不再批准续展登记。

6.中华人民共和国农业部公告第322号(2003年12月30日)

为提高我国农药应用水平,保护人民生命安全和健康,保护环境,增强农产品的市场竞争力,促进农药工业结构调整和产业升级,经全国农药登记评审委员会审议,我部决定分三个阶段削减甲胺磷、对硫磷、甲基对硫磷、久效磷和磷胺5种高毒有机磷农药(以下简称甲胺磷等5种高毒有机磷农药)的使用,自2007年1月1日起,全面禁止甲胺磷等5种高毒有机磷农药在农业上使用。现将有关事项公告如下:

一、自2004年1月1日起,撤销所有含甲胺磷等5种高毒有机磷农药的复配产品的登记证(具体名单另行公布)。自2004年6月30日起,禁止在国内销售和使用含有甲胺磷等5种高毒有机磷农药的复配产品。

二、自2005年1月1日起,除原药生产企业外,撤销其他企业含有甲胺磷等5种高毒有机磷农药的制剂产品的登记证(具体名单另行公布)。同时将原药生产企业保留的甲胺磷等5种高毒有机磷农药的制剂产品的作用范围缩减为:棉花、水稻、玉米和小麦4种作物。

三、自2007年1月1日起,撤销含有甲胺磷等5种高毒有机磷农药的制剂产品的登记证(具体名单另行公布),全面禁止甲胺磷等5种高毒有机磷农药在农业上使用,只保留部分生产能力用于出口。

7.中华人民共和国农业部、国家发展和改革委员会、 国家工商行政管理总局、国家质量监督检验检疫总局 第632号(2006年4月4日)

为贯彻落实甲胺磷、对硫磷、甲基对硫磷、久效磷和磷胺5种高毒有机磷农药(以下简称甲胺磷等5种高毒有机磷农药)削减计划,确保自2007年1月1日起,全面禁止甲胺磷等5种高毒有机磷农药在农业上使用,现将有关事项公告如下:

一、自2007年1月1日起,全面禁止在国内销售和使用甲胺磷等5种高毒有机磷农药。撤销所有含甲胺磷等5种高毒有机磷农药产品的登记证和生产许可证(生产批准证书)。保留用于出口的甲胺磷等5种高毒有机磷农药生产能力,其农药产品登记证、生产许可证(生产批准证书)发放和管理的具体规定另行制定。

二、各农药生产单位要根据市场需求安排生产计划,以销定产,避免因甲胺磷等5种高毒有机磷农药生产过剩而造成积压和损失。对在2006年底尚未售出的产品,一律由本单位负责按照环境保护的有关规定进行处理。

三、各农药经营单位要按照农业生产的实际需要,严格控制甲胺磷等5种高毒有机磷农药进货数量。对在2006年底尚未销售的产品,一律由本单位负责按照环境保护的有关规定进行处理。

四、各农药使用者和广大农户要有计划地选购含甲胺磷等5种高毒有机磷农药的产品,确保在2006年底前全部使用完。

五、各级农业、发展改革(经贸)、工商、质量监督检验等行政管理部门,要按照《农药管理条例》和相关法律法规的规定,明确属地管理原则,加强组织领导,加大资金投入,搞好禁止生产销售使用政策、替代农药产品和科学使用技术的宣传、指导和培训。同时,加强农药市场监督管理,确保按期实现禁用计划。自2007年1月1日起,对非法生产、销售和使用甲胺磷等5种高毒有机磷农药的,要按照生产、销售和使用国家明令禁止农药的违法行为依法进行查处。

8.对含甲磺隆、氯磺隆和胺苯磺隆等除草剂产品实行管理措施(2006年6月13日农业部公告第671号)

为进一步解决甲磺隆等磺酰脲类长残效除草剂对后茬作物产生药害事故的问题,保障农业生产安全,保护广大农民利益,根据《农药管理条例》的有关规定,结合我国实际,我部决定对含甲磺隆、氯磺隆和胺苯磺隆等除草剂产品实行以下管理措施。

一、自2006年6月1日起,停止批准新增含甲磺隆、氯磺隆和胺苯磺隆等除草剂产品(包括原药、单剂和复配制剂)的登记。对已批准田间试验或已受理登记申请的产品,相关生产企业应在规定的期限前提交相应的资料。在规定期限内未获得批准的产品不再继续审查。

二、各甲磺隆、氯磺隆和胺苯磺隆原药生产企业,要提高产品质量,严格控制杂质含量。要重新提交原药产品标准和近两年的全分析报告,于2006年12月 31日前,向我部申请复核。对甲磺隆含量低于96%、氯磺隆含量低于95%、胺苯磺隆含量低于95%、杂质含量过高的,要限期改进生产工艺。在2007年 12月31日前不能达标的,将依法撤销其登记。

三、已批准在小麦上登记的含有甲磺隆、氯磺隆的产品,其农药登记证和产品标签上应注明“仅限于长江流域及其以南、酸性土壤(pH<7)、稻麦轮作区的小麦田使用”。产品的用药量以甲磺隆有效成分计不得超过7.5克/公顷(0.5克/亩),以氯磺隆有效成分计不得超过15克/公顷(1克/亩)。混配产品中各有效成分的使用剂量单独计算。

已批准在小麦上登记的含甲磺隆、氯磺隆的产品,对于原批准的使用剂量低限超出本公告规定最高使用剂量的,不再批准续展登记。对于原批准的使用剂量高限超出本公告规定的最高剂量而低限未超出的,可批准续展登记。但要按本公告的规定调整批准使用剂量,控制产品最佳使用时期和施药方法。相关企业应按重新核定的使用剂量和施药时期设计标签。必要时,应要求生产企业按新批准使用剂量进行一年三地田间药效验证试验,根据试验结果决定是否再批准续展登记。

四、已批准在水稻上登记的含甲磺隆的产品,其农药登记证和产品标签上应注明“仅限于酸性土壤(pH<7)及高温高湿的南方稻区使用”,用药量以甲磺隆计不得超过3克/公顷(0.2克/亩),水稻4叶期前禁止用药。

五、已取得含甲磺隆、氯磺隆、胺苯磺隆等产品登记的生产企业,申请续展登记时应提交原药来源证明和产品标签。2006年12月31日以后生产的产品,其标签内容应符合《农药产品标签通则》和《磺酰脲类除草剂合理使用准则》等规定,要在明显位置以醒目的方式详细说明产品限定使用区域、严格限定后茬种植的作物及使用时期等安全注意事项。标签中的注意事项详见附件。

含有甲磺隆、氯磺隆和胺苯磺隆产品的生产企业,如欲扩大后茬可种植作物的范围,需要提交对后茬作物室内和田间的安全性试验评估资料。经对资料进行评审后,表明其对试验的后茬作物安全,将允许在产品标签中增加标明可种植的后茬作物等项目。

本公告自发布之日起实施,我部于2005年4月28日发布的第494号公告同时废止。

9.进一步加强对含有八氯二丙醚农药产品的管理(2006年11月20日农业部公告第747号)

农药增效剂八氯二丙醚(Octachlorodipropylether,S2或S421)在生产、使用过程中对人畜安全具有较大风险和危害。根据《农药管理条例》有关规定,经农药登记评审委员会审议,我部决定进一步加强对含有八氯二丙醚农药产品的管理。现公告如下:

一、自本公告发布之日起,停止受理和批准含有八氯二丙醚的农药产品登记。

二、自2007年3月1日起,撤销已经批准的所有含有八氯二丙醚的农药产品登记。

三、自2008年1月1日起,不得销售含有八氯二丙醚的农药产品。对已批准登记的农药产品,如果发现含有八氯二丙醚成分,我部将根据《农药管理条例》有关规定撤销其农药登记。

10.国家发展改革委2008年第1号公告(国家发展改革委、农业部、国家工商总局、国家检验检疫总局、国家环保总局、国家安全监督总局  2008年1月9日)

为保障农产品质量安全,经国务院批准,决定停止甲胺磷等五种高毒农药的生产、流通、使用。现就有关事项公告如下:

一、五种高毒农药为:甲胺磷、对硫磷、甲基对硫磷、久效磷、磷胺,化学名称分别为:O,S—二甲基氨基硫代磷酸酯、O,O—二乙基—O—(4—硝基苯基)硫代磷酸酯、O,O—二甲基—O—(4—硝基苯基)硫代磷酸酯、O,O—二甲基—O—1—甲基—2—(甲基氨基甲酰)乙烯基磷酸酯、O,O—二甲基—O—1—甲基—2—氯—2—(二乙基氨基甲酰)乙烯基磷酸酯。

二、自本公告发布之日起,废止甲胺磷、对硫磷、甲基对硫磷、久效磷、磷胺的农药产品登记证、生产许可证和生产批准证书。

三、本公告发布之日起,禁止甲胺磷、对硫磷、甲基对硫磷、久效磷、磷胺在国内的生产、流通。

四、本公告发布之日前已签定有效出口合同的生产企业,限于履行合同,可继续生产至2008年12月31日,其生产、出口等按照《危险化学品安全管理条例》、《化学品首次进口及有毒化学品进出口管理规定)等法律法规执行。

五、本公告发布之日起,禁止甲胺磷、对硫磷、甲基对硫磷、久效磷、磷胺在国内以单独或与其他物质混合等形式的使用。

六、各级发展改革(经贸)、农业、工商、质量监督检验、环保、安全监管等行政管理部门,要按照《农药管理条例》等有关法律法规的规定,加强对农药生产、流通、使用的监督管理。对非法生产、销售、使用甲胺磷、对硫磷、甲基对硫磷、久效磷、磷胺的,要依法进行查处。

11.环境保护部公告2009年第23号:关于禁止生产、流通、使用和进出口滴滴涕、氯丹、灭蚁灵及六氯苯的公告(环境保护部、发展改革委、工业和信息化部、住房城乡建设部、农业部、商务部、卫生部海关总署、质检总局、安全监管总局)

滴滴涕、氯丹、灭蚁灵和六氯苯是《关于持久性有机污染物的斯德哥尔摩公约》规定限期淘汰的持久性有机污染物。目前,我国滴滴涕主要用于应急病媒防治、三氯杀螨醇生产和防污漆生产,氯丹和灭蚁灵用于白蚁防治,六氯苯用于五氯酚钠生产。

为保护人类健康和生态环境安全,落实《中华人民共和国履行关于持久性有机污染物的斯德哥尔摩公约国家实施计划》和国家有关管理政策,现就停止滴滴涕、氯丹、灭蚁灵及六氯苯的生产、流通、使用和进出口等有关事项公告如下:

一、自2009年5月17日起,禁止在中华人民共和国境内生产、流通、使用和进出口滴滴涕、氯丹、灭蚁灵及六氯苯。紧急情况下用于病媒防治的滴滴涕其生产和使用问题,由有关部门协商解决。

二、各级环保、发展改革、工业和信息化、住房城乡建设、农业、商务、卫生、海关、质检、安全监管等部门,应按照国家有关法律法规的规定,加强对以上四种持久性有机污染物生产、流通、使用和进出口的监督管理。一旦发现生产、销售、使用和进出口滴滴涕、氯丹、灭蚁灵、六氯苯及含有这些物质的化学制品或物品的,应依法进行查处。

12.中华人民共和国农业部公告第1586号(农业部、工业和信息化部、环境保护部、国家工商行政管理总局、国家质量监督检验检疫总局)

为保障农产品质量安全、人畜安全和环境安全,经国务院批准,决定对高毒农药采取进一步禁限用管理措施。现将有关事项公告如下:

一、自本公告发布之日起,停止受理苯线磷、地虫硫磷、甲基硫环磷、磷化钙、磷化镁、磷化锌、硫线磷、蝇毒磷、治螟磷、特丁硫磷、杀扑磷、甲拌磷、甲基异柳磷、克百威、灭多威、灭线磷、涕灭威、磷化铝、氧乐果、水胺硫磷、溴甲烷、硫丹等22种农药新增田间试验申请、登记申请及生产许可申请;停止批准含有上述农药的新增登记证和农药生产许可证(生产批准文件)。

二、自本公告发布之日起,撤销氧乐果、水胺硫磷在柑橘树,灭多威在柑橘树、苹果树、茶树、十字花科蔬菜,硫线磷在柑橘树、黄瓜,硫丹在苹果树、茶树,溴甲烷在草莓、黄瓜上的登记。本公告发布前已生产产品的标签可以不再更改,但不得继续在已撤销登记的作物上使用。

三、自2011年10月31日起,撤销(撤回)苯线磷、地虫硫磷、甲基硫环磷、磷化钙、磷化镁、磷化锌、硫线磷、蝇毒磷、治螟磷、特丁硫磷等10种农药的登记证、生产许可证(生产批准文件),停止生产;自2013年10月31日起,停止销售和使用。

13.对氯磺隆等七种农药采取进一步禁限用措施(2013年12月9日  农业部公告第2032号) 

为保障农业生产安全、农产品质量安全和生态环境安全,维护人民生命安全和健康,根据《农药管理条例》的有关规定,经全国农药登记评审委员会审议,决定对氯磺隆、胺苯磺隆、甲磺隆、福美胂、福美甲胂、毒死蜱和三唑磷等7种农药采取进一步禁限用管理措施。现将有关事项公告如下。

一、自2013年12月31日起,撤销氯磺隆(包括原药、单剂和复配制剂,下同)的农药登记证,自2015年12月31日起,禁止氯磺隆在国内销售和使用。

二、自2013年12月31日起,撤销胺苯磺隆单剂产品登记证,自2015年12月31日起,禁止胺苯磺隆单剂产品在国内销售和使用;自2015年7月1日起撤销胺苯磺隆原药和复配制剂产品登记证,自2017年7月1日起,禁止胺苯磺隆复配制剂产品在国内销售和使用。

三、自2013年12月31日起,撤销甲磺隆单剂产品登记证,自2015年12月31日起,禁止甲磺隆单剂产品在国内销售和使用;自2015年7月1日起撤销甲磺隆原药和复配制剂产品登记证,自2017年7月1日起,禁止甲磺隆复配制剂产品在国内销售和使用;保留甲磺隆的出口境外使用登记,企业可在2015年7月1日前,申请将现有登记变更为出口境外使用登记。

四、自本公告发布之日起,停止受理福美胂和福美甲胂的农药登记申请,停止批准福美胂和福美甲胂的新增农药登记证;自2013年12月31日起,撤销福美胂和福美甲胂的农药登记证,自2015年12月31日起,禁止福美胂和福美甲胂在国内销售和使用。

五、自本公告发布之日起,停止受理毒死蜱和三唑磷在蔬菜上的登记申请,停止批准毒死蜱和三唑磷在蔬菜上的新增登记;自2014年12月31日起,撤销毒死蜱和三唑磷在蔬菜上的登记,自2016年12月31日起,禁止毒死蜱和三唑磷在蔬菜上使用。

14.农业部、工业和信息化部、国家质量监督检验检疫总局公告第1745号(2012年4月24日)

为维护人民生命健康安全,确保百草枯安全生产和使用,经研究,决定对百草枯采取限制性管理措施。现将有关事项公告如下:

一、自本公告发布之日起,停止核准百草枯新增母药生产、制剂加工厂点,停止受理母药和水剂(包括百草枯复配水剂,下同)新增田间试验申请、登记申请及生产许可(包括生产许可证和生产批准文件,下同)申请,停止批准新增百草枯母药和水剂产品的登记和生产许可。

二、自2014年7月1日起,撤销百草枯水剂登记和生产许可、停止生产,保留母药生产企业水剂出口境外使用登记、允许专供出口生产,2016年7月1日停止水剂在国内销售和使用。

三、重新核准标签,变更农药登记证和农药生产批准文件。标签在原有内容基础上增加急救电话等内容,醒目标注警示语。农药登记证和农药生产批准文件在原有内容基础上增加母药生产企业名称等内容。百草枯生产企业应当及时向有关部门申请重新核准标签、变更农药登记证和农药生产批准文件。自2013年1月1日起,未变更的农药登记证和农药生产批准文件不再保留,未使用重新核准标签的产品不得上市,已在市场上流通的原标签产品可以销售至2013年12月31日。

四、各生产企业要严格按照标准生产百草枯产品,添加足量催吐剂、臭味剂、着色剂,确保产品质量。

五、生产企业应当加强百草枯的使用指导及中毒救治等售后服务,鼓励使用小口径包装瓶,鼓励随产品配送必要的医用活性炭等产品。

15.草甘膦管理措施(2012年 3月 26日农业部公告第 1744号)

为进一步贯彻落实农业部、工业和信息化部联合发布的第1158号公告要求,保护农业生产和生态环境安全,根据全国农药登记评审委员会意见,现就草甘膦混配水剂草甘膦含量的管理做如下规定:

一、自本公告发布之日起,停止受理和批准草甘膦含量低于30%的草甘膦混配水剂的田间试验、农药登记(包括临时登记、正式登记和续展登记)。

二、已批准登记的草甘膦混配水剂,草甘膦含量低于30%的,应当按照本公告第四条的规定,在2012年8月31日前将含量变更至30%以上,并完成相应登记证的变更。逾期不再保留原农药登记证、农药临时登记证。

三、已取得农药田间试验批准证书而尚未申请登记的产品,在申请登记时进行草甘膦含量变更。

四、在进行草甘膦混配水剂含量变更时,应当提交以下资料:
(一)含量变更申请表(见附件);
(二)变更后的产品质量标准、标准编制说明;
(三)变更后的产品质量检测报告(省级以上法定质量检测机构出具);
(四)变更后的产品标签样张;
(五)需调整产品登记使用剂量的,应当提供相关试验资料;

(六)农药登记证、农药临时登记证原件。

五、2012年8月31日前按原农药登记证、农药临时登记证生产的草甘膦含量低于30%的草甘膦混配水剂,在其产品质量保证期内可以销售和使用。

16.百草枯管理措施(2012年3月26日农业部公告第 1745号)

为维护人民生命健康安全,确保百草枯安全生产和使用,经研究,决定对百草枯采取限制性管理措施。现将有关事项公告如下:

一、自本公告发布之日起,停止核准百草枯新增母药生产、制剂加工厂点,停止受理母药和水剂(包括百草枯复配水剂,下同)新增田间试验申请、登记申请及生产许可(包括生产许可证和生产批准文件,下同)申请,停止批准新增百草枯母药和水剂产品的登记和生产许可。

二、自2014年7月1日起,撤销百草枯水剂登记和生产许可、停止生产,保留母药生产企业水剂出口境外使用登记、允许专供出口生产,2016年7月1日停止水剂在国内销售和使用。

三、重新核准标签,变更农药登记证和农药生产批准文件。标签在原有内容基础上增加急救电话等内容,醒目标注警示语。农药登记证和农药生产批准文件在原有内容基础上增加母药生产企业名称等内容。百草枯生产企业应当及时向有关部门申请重新核准标签、变更农药登记证和农药生产批准文件。自2013年1月1日起,未变更的农药登记证和农药生产批准文件不再保留,未使用重新核准标签的产品不得上市,已在市场上流通的原标签产品可以销售至2013年12月31日。

四、各生产企业要严格按照标准生产百草枯产品,添加足量催吐剂、臭味剂、着色剂,确保产品质量。

五、生产企业应当加强百草枯的使用指导及中毒救治等售后服务,鼓励使用小口径包装瓶,鼓励随产品配送必要的医用活性炭等产品。

17.农业部、工业和信息化部、环境保护部公告第1157号(2009年2月25日)

鉴于氟虫腈对甲壳类水生生物和蜜蜂具有高风险,在水和土壤中降解慢,按照《农药管理条例》的规定,根据我国农业生产实际,为保护农业生产安全、生态环境安全和农民利益,经全国农药登记评审委员会审议,现就加强氟虫腈管理的有关事项公告如下:

一、自本公告发布之日起,除卫生用、玉米等部分旱田种子包衣剂和专供出口产品外,停止受理和批准用于其他方面含氟虫腈成分农药制剂的田间试验、农药登记(包括正式登记、临时登记、分装登记)和生产批准证书。

二、自2009年4月1日起,除卫生用、玉米等部分旱田种子包衣剂和专供出口产品外,撤销已批准的用于其他方面含氟虫腈成分农药制剂的登记和(或)生产批准证书。同时,农药生产企业应当停止生产已撤销登记和生产批准证书的农药制剂。

三、自2009年10月1日起,除卫生用、玉米等部分旱田种子包衣剂外,在我国境内停止销售和使用用于其他方面的含氟虫腈成分的农药制剂。农药生产企业和销售单位应当确保所销售的相关农药制剂使用安全,并妥善处置市场上剩余的相关农药制剂。

四、专供出口含氟虫腈成分的农药制剂只能由氟虫腈原药生产企业生产。生产企业应当办理生产批准证书和专供出口的农药登记证或农药临时登记证。

五、在我国境内生产氟虫腈原药的生产企业,其建设项目环境影响评价文件依法获得有审批权的环境保护行政主管部门同意后,方可申请办理农药登记和生产批准证书。已取得农药登记和生产批准证书的生产企业,要建立可追溯的氟虫腈生产、销售记录,不得将含有氟虫腈的产品销售给未在我国取得卫生用、玉米等部分旱田种子包衣剂农药登记和生产批准证书的生产企业。

各级农业、工业生产、环境保护行政主管部门,应当加大对含有氟虫腈农药产品的生产和市场监督检查力度,引导农民科学选购与使用农药,确保农业生产和环境安全。

18.农业部、工业和信息化部、环境保护部、国家工商行政管理总局、国家质量监督检验检疫总局公告第1586号(2011年6月15日)

为保障农产品质量安全、人畜安全和环境安全,经国务院批准,决定对高毒农药采取进一步禁限用管理措施。现将有关事项公告如下:

一、自本公告发布之日起,停止受理苯线磷、地虫硫磷、甲基硫环磷、磷化钙、磷化镁、磷化锌、硫线磷、蝇毒磷、治螟磷、特丁硫磷、杀扑磷、甲拌磷、甲基异柳磷、克百威、灭多威、灭线磷、涕灭威、磷化铝、氧乐果、水胺硫磷、溴甲烷、硫丹等22种农药新增田间试验申请、登记申请及生产许可申请;停止批准含有上述农药的新增登记证和农药生产许可证(生产批准文件)。

二、自本公告发布之日起,撤销氧乐果、水胺硫磷在柑橘树,灭多威在柑橘树、苹果树、茶树、十字花科蔬菜,硫线磷在柑橘树、黄瓜,硫丹在苹果树、茶树,溴甲烷在草莓、黄瓜上的登记。本公告发布前已生产产品的标签可以不再更改,但不得继续在已撤销登记的作物上使用。

三、自2011年10月31日起,撤销(撤回)苯线磷、地虫硫磷、甲基硫环磷、磷化钙、磷化镁、磷化锌、硫线磷、蝇毒磷、治螟磷、特丁硫磷等10种农药的登记证、生产许可证(生产批准文件),停止生产;自2013年10月31日起,停止销售和使用。

19.杀扑磷等3种农药管理措施(2015年8月22日农业部公告第2289号)

为保障农产品质量安全和生态环境安全,根据《中华人民共和国食品安全法》和《农药管理条例》相关规定,在公开征求意见的基础上,我部决定对杀扑磷等3种农药采取以下管理措施。现公告如下。

一、自2015年10月1日起,撤销杀扑磷在柑橘树上的登记,禁止杀扑磷在柑橘树上使用。

二、自2015年10月1日起,将溴甲烷、氯化苦的登记使用范围和施用方法变更为土壤熏蒸,撤销除土壤熏蒸外的其他登记。溴甲烷、氯化苦应在专业技术人员指导下使用。

20.对2,4-滴丁酯、百草枯、三氯杀螨醇、氟苯虫酰胺、克百威、甲拌磷、甲基异柳磷、磷化铝等8种农药采取管理措施(2016年9月7日农业部公告第2445号)

为保障农产品质量安全、生态环境安全和人民生命安全,根据《中华人民共和国食品安全法》《农药管理条例》有关规定,经全国农药登记评审委员会审议,在公开征求意见的基础上,我部决定对2,4-滴丁酯、百草枯、三氯杀螨醇、氟苯虫酰胺、克百威、甲拌磷、甲基异柳磷、磷化铝等8种农药采取以下管理措施。现公告如下。

一、自本公告发布之日起,不再受理、批准2,4-滴丁酯(包括原药、母药、单剂、复配制剂,下同)的田间试验和登记申请;不再受理、批准2,4-滴丁酯境内使用的续展登记申请。保留原药生产企业2,4-滴丁酯产品的境外使用登记,原药生产企业可在续展登记时申请将现有登记变更为仅供出口境外使用登记。

二、自本公告发布之日起,不再受理、批准百草枯的田间试验、登记申请,不再受理、批准百草枯境内使用的续展登记申请。保留母药生产企业产品的出口境外使用登记,母药生产企业可在续展登记时申请将现有登记变更为仅供出口境外使用登记。

三、自本公告发布之日起,撤销三氯杀螨醇的农药登记,自2018年10月1日起,全面禁止三氯杀螨醇销售、使用。

四、自本公告发布之日起,撤销氟苯虫酰胺在水稻作物上使用的农药登记;自2018年10月1日起,禁止氟苯虫酰胺在水稻作物上使用。

五、自本公告发布之日起,撤销克百威、甲拌磷、甲基异柳磷在甘蔗作物上使用的农药登记;自2018年10月1日起,禁止克百威、甲拌磷、甲基异柳磷在甘蔗作物上使用。

六、自本公告发布之日起,生产磷化铝农药产品应当采用内外双层包装。外包装应具有良好密闭性,防水防潮防气体外泄。内包装应具有通透性,便于直接熏蒸使用。内、外包装均应标注高毒标识及“人畜居住场所禁止使用”等注意事项。自2018年10月1日起,禁止销售、使用其他包装的磷化铝产品。

21.氟虫胺管理措施(2019年3月22日农业农村部公告第148号)

为保障农产品质量安全和生态环境安全,根据《中华人民共和国食品安全法》《农药管理条例》有关规定及履行《关于持久性有机污染物的斯德哥尔摩公约》的相关要求,在风险评估、全国农药登记评审委员会审议、公开征求意见的基础上,决定对氟虫胺采取以下管理措施。

一、自本公告发布之日起,不再受理、批准含氟虫胺农药产品(包括该有效成分的原药、单剂、复配制剂,下同)的农药登记和登记延续。

二、自2019年3月26日起,撤销含氟虫胺农药产品的农药登记和生产许可。

三、自2020年1月1日起,禁止使用含氟虫胺成分的农药产品。

22.限制使用农药名录(2017版)(中华人民共和国农业部公告第2567号  2017年8月31日 )

为了加强对限制使用农药的监督管理,保障农产品质量安全和人畜安全,保护农业生产和生态环境,根据《中华人民共和国食品安全法》和《农药管理条例》相关规定,我部制定了《限制使用农药名录(2017版)》,现予公布,并就有关事项公告如下。

一、列入本名录的农药,标签应当标注“限制使用”字样,并注明使用的特别限制和特殊要求;用于食用农产品的,标签还应当标注安全间隔期。

二、本名录中前22种农药实行定点经营,其他农药实行定点经营的时间由农业部另行规定。

三、农业部已经发布的限制使用农药公告,继续执行。

四、本公告自2017年10月1日起施行。

图片

图片

23.甲拌磷、甲基异柳磷、水胺硫磷、灭线磷等4种高毒农药采取淘汰措施(农业农村部公告 第536号  2022年3月16) 

为保障农产品质量安全、人畜安全和生态环境安全,根据《中共中央国务院关于深化改革加强食品安全工作的意见》《农药管理条例》,经国务院同意,决定对甲拌磷、甲基异柳磷、水胺硫磷、灭线磷等4种高毒农药采取淘汰措施。现将有关事项公告如下: 

2022年9月1日起,撤销甲拌磷、甲基异柳磷、水胺硫磷、灭线磷原药及制剂产品的农药登记,禁止生产。已合法生产的产品在质量保证期内可以销售和使用,2024年9月1日起禁止销售和使用。 


相关推荐