侥幸违规使用有机磷农药毒死蜱,将面临“双罚”风险

作者:佰秀农业 2023/3/2 10:33:21
毒死蜱禁止在蔬菜上使用,却成为蔬菜中残留最多的农药之一。近年来,农户违规使用毒死蜱,导致蔬菜残留超标,被查处后遭受“双罚”(罚款,判刑)的案件不在少数。作为有机磷农药仅存的“扛把子”,毒死蜱在甲胺磷、甲基对硫磷、甲拌磷等高剧毒农药退市后,以中等毒有机磷农药的身份,迅速弥补了因高剧毒农药退出而留下的市场空白。和甲胺磷、甲拌磷等高毒有机磷农药相比,毒死蜱虽然毒性中等,但触杀、胃毒、熏蒸和内吸功能一点也

毒死蜱禁止在蔬菜上使用,却成为蔬菜中残留最多的农药之一。近年来,农户违规使用毒死蜱,导致蔬菜残留超标,被查处后遭受“双罚”(罚款,判刑)的案件不在少数。

图片

作为有机磷农药仅存的“扛把子”,毒死蜱在甲胺磷、甲基对硫磷、甲拌磷等高剧毒农药退市后,以中等毒有机磷农药的身份,迅速弥补了因高剧毒农药退出而留下的市场空白。


和甲胺磷、甲拌磷等高毒有机磷农药相比,毒死蜱虽然毒性中等,但触杀、胃毒、熏蒸和内吸功能一点也不逊色高剧毒有机磷“前辈”,用于防治地下害虫,毒死蜱持效期还明显长于已经淘汰的有机磷农药。


正所谓时代造就英雄,毒死蜱也成了那个时代的“英雄”。


截至今日,在我国农业农村部农药登记网站上,毒死蜱以1139个证件傲居有机磷农药榜首,以绝对优势领先于排名第二的辛硫磷(969个)和排名第三的马拉硫磷(365个)。


仅逊色新烟碱类杀虫剂吡虫啉(1456个),但遥遥领先于啶虫脒(758个)和噻虫嗪(685个)。


由此可见,毒死蜱在农药市场中拥有绝对的市场地位和影响力。通过多年的应用,毒死蜱也以较高的性价比,成了农民心中的常规农药。


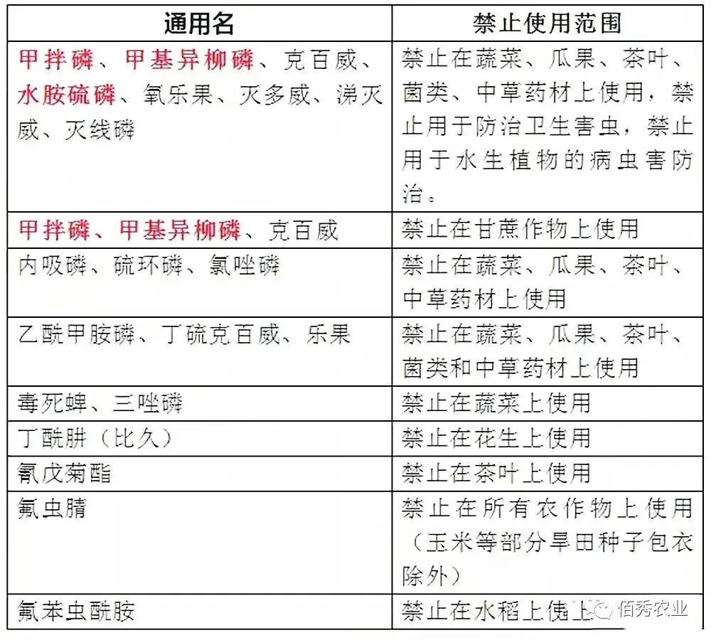
然而,从2013年开始,我国就停止受理毒死蜱在蔬菜上的登记申请;自2014年12月31日起,撤销毒死蜱在蔬菜上的登记;自2016年12月31日起,禁止毒死蜱在蔬菜上使用。


但由于使用惯性,加上市场监管中的缺陷,即便每年出现几例蔬菜因毒死蜱超标而导致处罚的案例,但还是有抱着侥幸心理的农户在违规使用。


这种现象的出现,不是说毒死蜱无可替代,而是缺乏替代毒死蜱的意识。

图片
中等毒农药毒死蜱,为何被限制使用
图片

图片

图片

图片
违规使用毒死蜱,为何要追究农户的责任
图片

图片


相关推荐