凯赛生物起诉ST宁科,长链二元酸产能井喷下,维权大战升级

作者:原料药情报局 内容团队 2026/3/4 14:39:54
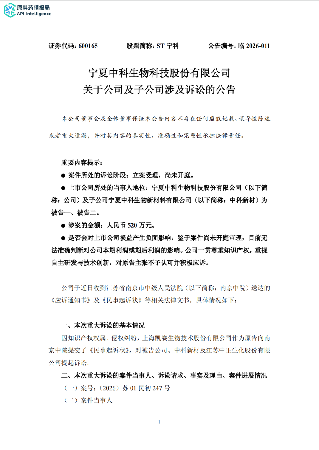
2026年2月,全球生物法长链二元酸龙头凯赛生物,正式将ST宁科及其子公司、江苏中正生化诉至南京中院,以侵害ZL201910378102.X发明专利权为由索赔520万元。这起诉讼,不仅是凯赛维权从山东扩至宁苏的关键一步,更折射出长链二元酸赛道产能井喷下的行业变局。近年来,受益于生物基尼龙、高端润滑剂等下游需求爆发,长链二元酸赛道迎来产能井喷,根据原料药情报局不完全统计,国内布局产能超31.5万吨。

2026年2月,全球生物法长链二元酸龙头凯赛生物,正式将ST宁科及其子公司、江苏中正生化诉至南京中院,以侵害ZL201910378102.X发明专利权为由索赔520万元。这起诉讼,不仅是凯赛维权从山东扩至宁苏的关键一步,更折射出长链二元酸赛道产能井喷下的行业变局。

近年来,受益于生物基尼龙、高端润滑剂等下游需求爆发,长链二元酸赛道迎来产能井喷,根据原料药情报局不完全统计,国内布局产能超31.5万吨。宁夏、山东、甘肃等地新建、扩建项目密集落地,各类企业纷纷加码,行业供给从“龙头独大”转向“多主体竞争”。

57ada1eb00ac39c36718536d2f48f937.jpg

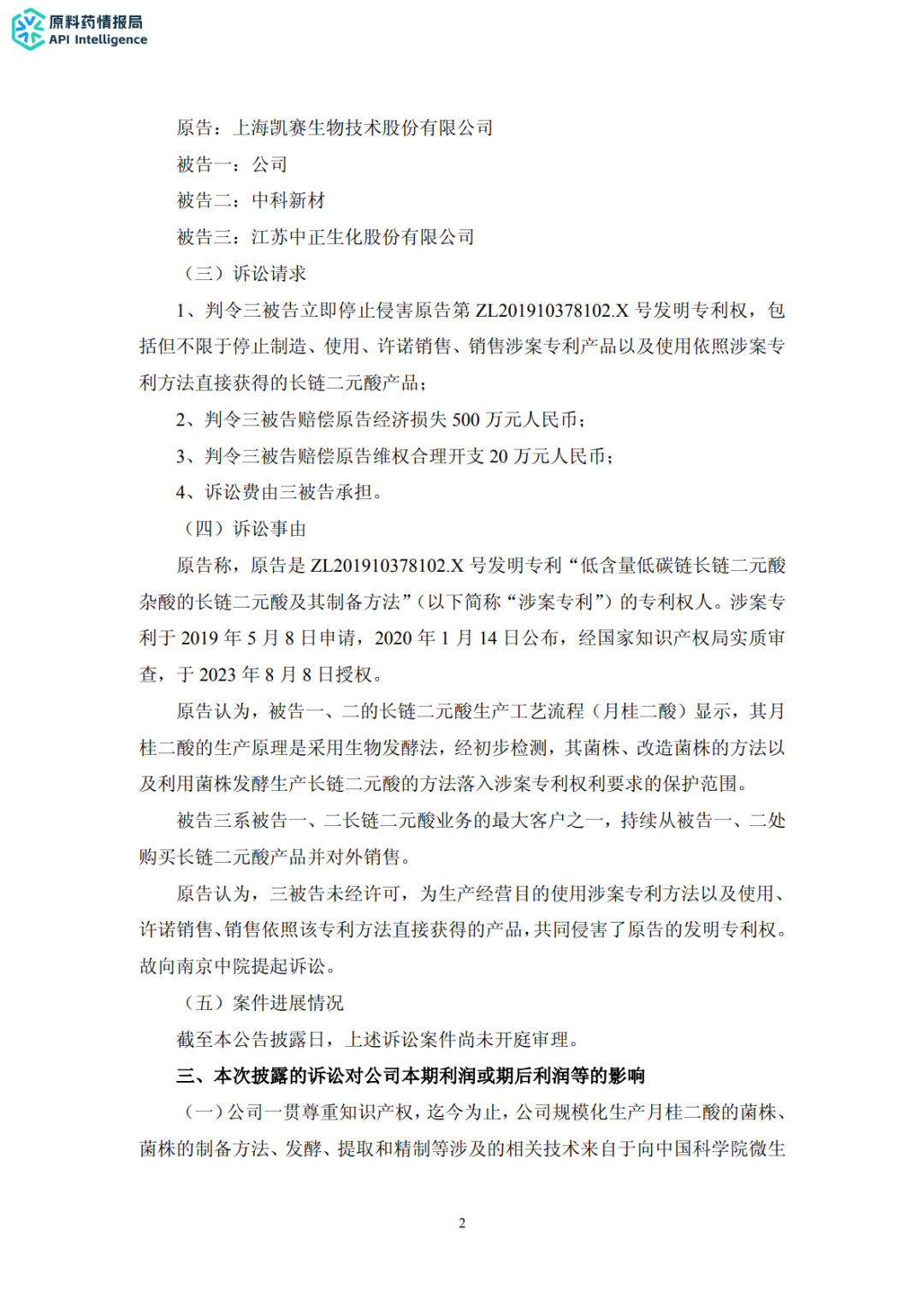
产能扩张本是行业红利,但部分企业试图绕开自主研发,靠仿制、侵权抢占市场,直接冲击龙头权益。作为行业技术标杆,凯赛生物手握核心专利群,其ZL201010160266.4专利历经五次无效挑战仍被维持有效,相关案件入选最高法典型案例。

面对侵权乱象,凯赛维权持续加码:此前诉山东归源、泽乾一审胜诉获赔632.62万元,诉山东瀚霖等获最高法3000万元惩罚性赔偿,确认2887万元技术秘密侵权债权;此次起诉ST宁科,更是将维权战场延伸至西北、华东新产能增长极。

image.png

此次诉讼焦点集中在专利稳定性与技术来源合法性——ST宁科称技术购自中科院微生物所,凯赛则以授权专利主张权利。无论判决结果如何,都将成为生物制造领域技术许可与专利边界的标志性判例。

长链二元酸是中国生物基材料领域的主导赛道,凯赛以十余年研发建立全链条自主知识产权。当下产能井喷不是无序竞争的开始,而是行业秩序重塑的起点:有专利、合规经营的企业将强者恒强,侵权仿冒产能终将被清退。

凯赛的维权行动,既是守护自身创新成果,更是为行业树立尊重知识产权的标杆。唯有守住创新底线,中国长链二元酸才能从“产能大国”真正迈向“创新强国”。


image.png
image.png
image.png

来源:公开资讯、原料药情报局整理

相关推荐