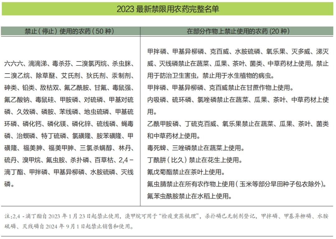
禁限用高毒农药问题一直受到社会的高度关注。2023 年 9 月 7 日,农业农村部办公厅发布《关于征求对氧乐果等 4 种高毒农药采取禁用管理措施意见的函》(以下简称“《函》”)称,自 2023 年 12 月 1 日起,发证机关将撤销氧乐果、克百威、灭多威、涕灭威制剂产品的登记,禁止生产,已经合法生产的产品可以在质量保证期内销售和使用,自 2025 年 12 月 1 日起禁止销售和使用 ;仅保留原药
2023 年 9 月 7 日,农业农村部办公厅发布《关于征求对氧乐果等 4 种高毒农药采取禁用管理措施意见的函》(以下简称“《函》”)称,自 2023 年 12 月 1 日起,发证机关将撤销氧乐果、克百威、灭多威、涕灭威制剂产品的登记,禁止生产,已经合法生产的产品可以在质量保证期内销售和使用,自 2025 年 12 月 1 日起禁止销售和使用 ;仅保留原药生产企业的原药生产出口,实施封闭运行监管。《函》的发布预示着自 20 世纪 70 年代上市,在中国应用半个多世纪的克百威将从此告别中国农业市场,也意味着高毒农药加速淘汰下的新机遇期来临。作为农药中的重要品种,高毒农药防治效果显著,但是使用不当,就会带来质量安全风险,因此,禁用高毒农药是切断高毒农药供应源头,保护消费者身体健康和生态环境安全的客观需要。新《农药管理条例》第十一条指出,国家对农药的使用实行严格的管理制度,加快淘汰剧毒、高毒、高残留农药,推动替代产品的研发和应用,鼓励使用高效低毒低残留农药。并规定,农药生产应取得农药登记证和生产许可证,农药经营应取得经营许可证,农药使用应按照标签规定的使用范围、安全间隔期用药,不得超范围用药。剧毒、高毒农药不得用于防治卫生害虫,不得用于蔬菜、瓜果、茶叶、菌类、中草药材的生产,不得用于水生植物的病虫害防治。近年来,为保障农业生产安全、农产品质量安全和生态环境安全,有效预防、控制和降低农药使用的风险,我国对于农药方面的监管越来越严,农业农村部等部门陆续发布了众多禁用和限用农药产品的清单。从 20 世纪 80 年代以来,农业农村部等相关部门先后禁用淘汰了六六六、滴滴涕等多种剧毒高毒高风险农药。2017 年 12 月 4 日农业部宣布,将在已退出 22 种高毒农药的基础上,力争用 5 年的时间按照“循序渐进、分步实施、多措并举”的原则,依据高毒农药的风险大小、替代产品生产使用情况,对仍在大田使用的涕灭威、灭线磷、水胺硫磷、甲拌磷、甲基异柳磷、克百威、氧乐果、灭多威、磷化铝、氯化苦10 种高毒农药,分期分批淘汰,降低质量安全风险。同时,农业农村部等相关部门也在不断强化高毒高风险农药的监管,实行定点经营,加大农药产品监督抽查和市场主体监督检查力度,一旦发现违规生产经营使用高毒高风险农药行为,及时组织地方农业农村局等部门依法严肃处理、严厉打击。截至 2022 年 3 月底,我国已禁限用 70 种农药,剧毒、高毒农药使用量占农药使用总量的比重已降到 3% 以下,比 21 世纪初低 30 多个百分点。淘汰和禁用高毒、高风险的农药品种,一方面可以促进农药产品结构升级换代,推动企业兼并重组 ;另一方面也可以为高效、低毒农药的推广使用提供更为广阔的市场空间,促进农药产业的可持续发展。具体来看,生物农药、双酰胺类杀虫剂、大豆种衣剂市场都将在高毒农药品种相继退出历史舞台后迎来发展的新机遇。随着高毒农药相继退市、农药减量增效的推进,高效低毒低残留的生物农药逐步成长为业界竞逐布局的新宠,迎来发展的黄金期。近年来,国家及各地政府针对生物农药在战略指导、研发支持、缩短登记、补贴、示范先行等多项措施方面也持续发力鼓励发展。可以说,这些宏观因素都为生物农药产业提供了良好的契机和巨大的成长空间。标普全球认为,2020—2025 年,全球生物农药行业市场规模将以约 10% 的年复合增长率增长,预计到 2025 年实现 95 亿美元市值。《中国生物产业发展报告 2018》数据显示,我国生物农药市场 2017 —2022 年的年度复合增长率约为 16%。数据显示,2019 年国内新登记生物农药 11个,占所登记新品种的 47.8% ;2020 年国内新登记生物农药 2 个,占所登记新品种的 33.3% ;2021 年新登记生物农药 15 个,占所登记新品种的 55.6%。在市场容量上,根据国家统计局数据,截至2021 年,全国生物农药生产企业大约 200 家,年产量在 14 万吨左右,年产值约 30 亿元,占整个农药总产值的 10%,井冈霉素、赤霉酸、阿维菌素、苏云金芽孢杆菌 4 个品种的年产值均超过 1 亿元。生物农药年使用量已达 8 万吨左右,防治面积约 4 亿亩,同时有一定量的出口。惠民中联生物品牌远光灯运营总监张涛表示,目前国内生物农药销售额趋向 400 亿元规模,占比近 11%,比例高于全球水平,但防控面积还比较小,覆盖率较低,具备极大的发展空间。此次禁用的氧乐果等 4 种高毒农药目前主要用于防治粮棉油地下害虫,其替代产品有低毒的有机磷类、氨基甲酸酯类、拟除虫菊酯类等。其中,双酰胺类杀虫剂是一种低毒、高效的替代品,与传统的有机磷和氨基甲酸酯类杀虫剂相比,双酰胺类杀虫剂具有更高的选择性和更低的毒性,无交互抗性,对非靶标生物和环境也更加友好。国际市场研究机构的数据显示,双酰胺类杀虫剂的市场规模由 2016 年的 145.49 亿美元增长至 2020 年的 189.42 亿美元,年复合增长率达 6.7%。预计未来几年双酰胺类杀虫剂的市场规模将继续保持增长态势。农药企业也纷纷进场布局双酰胺类杀虫剂谋求机遇,在业内掀起发展热潮。其中,双酰胺类杀虫剂氯虫苯甲酰胺已突破年销售额 20 亿美元的大关,稳坐杀虫剂全球年销售市值的头把交椅。至 2023 年 8 月13日,氯虫苯甲酰胺国产化正好一年的时间,在登记、原药产能端迎来了空前爆发式增长,产能不断扩张,终端价格大战开启。据保守估计,2023 年氯虫苯甲酰胺市场份额在 20 亿元左右,70% 的市场都集中在水稻、玉米、棉花等大田作物。随着产品的普及,经济类作物也将成为企业拓展的方向及新的市场增长点所在。2025 年 12 月1日起,克百威将会全面停用,退出中国市场。我国大豆种子处理剂市场将出现较大的空缺,亟待新型替代产品来填充。

今年我国将再扩种大豆 1000 万亩以上,确保大豆油料面积稳定在 3.5 亿亩以上。大豆扩种,最先带动的一定是豆田农药的销售增长,未来相当长的一个时期内,我国大豆农药市场前景将持续看好。作为病虫防治第一关的种子处理剂的使用量也将稳步拉升,市场潜力巨大。大豆种衣剂主要以防治孢囊线虫和根腐病为主,目前防治大豆孢囊线虫种衣剂主要还是以克百威复配制剂为主。克百威成分主要用于防治地下害虫(蛴螬、蝼蛄、金针虫、地老虎等)、蚜虫、蓟马和孢囊线虫。中国农药信息网农药登记数据显示,截至 2023 年 9 月 20日,在我国有效登记的大豆种子处理剂产品共有 45 个,其中含有克百威成分的有 28 个,占比达到 62%,一旦全面停用对大豆种衣剂市场影响较大。吉林省吉享农业科技有限公司销售经理费千武表示,精甲·咯菌腈是这几年农药厂商种衣剂登记的热点成分所在,硫双威、氟吡菌酰胺也是未来重点关注的化合物。以咯菌腈混精甲霜灵或噻虫嗪成分的绿色大豆种衣剂越来越多地被应用到生产上,精甲·咯菌腈的推广空间广阔。精甲·咯菌腈是由精甲霜灵与咯菌腈按一定比例混配的一种广谱低毒复合杀菌剂,防治由高等真菌引起的苗期病害及防治由低等真菌引起的土传和种传病害,专用于种子处理,使用方便、安全,不污染环境,既可供种子公司做种子包衣剂,也可供农户直接包衣,对大豆的根腐病、立枯病、猝倒病有着很好的防治效果,当前在黑龙江大豆区有着很好的推广应用前景。目前先正达、拜耳、安徽丰乐、吉林八达、辽宁壮苗、黑龙江护苗科技、深圳千色龙等国内外种衣剂企业在国内大豆主产区都有着相当大的市场占比。先正达的亮盾 ®(25 克 / 升咯菌腈 +37.5 克 / 升精甲霜灵)、利农 ®(氟唑环菌胺 4.85%+ 咯菌腈 2.55%+ 精甲霜灵 3.6%)、迈舒平 ®(22.2% 噻虫嗪 +1.1% 咯菌精 +1.7%精甲霜灵),在黑龙江市场都是明星大单品。综上,淘汰高毒农药是势在必行的,它们退市后的空白市场,新机遇无限。企业要想抢抓机遇,就需要提前做好替代产品的布局,要积极开展低毒高效产品的研发生产,提高技术服务能力。