上新了!33个小麦、玉米品种通过引种备案

作者:河北省农业农村厅 2024/8/6 10:07:40
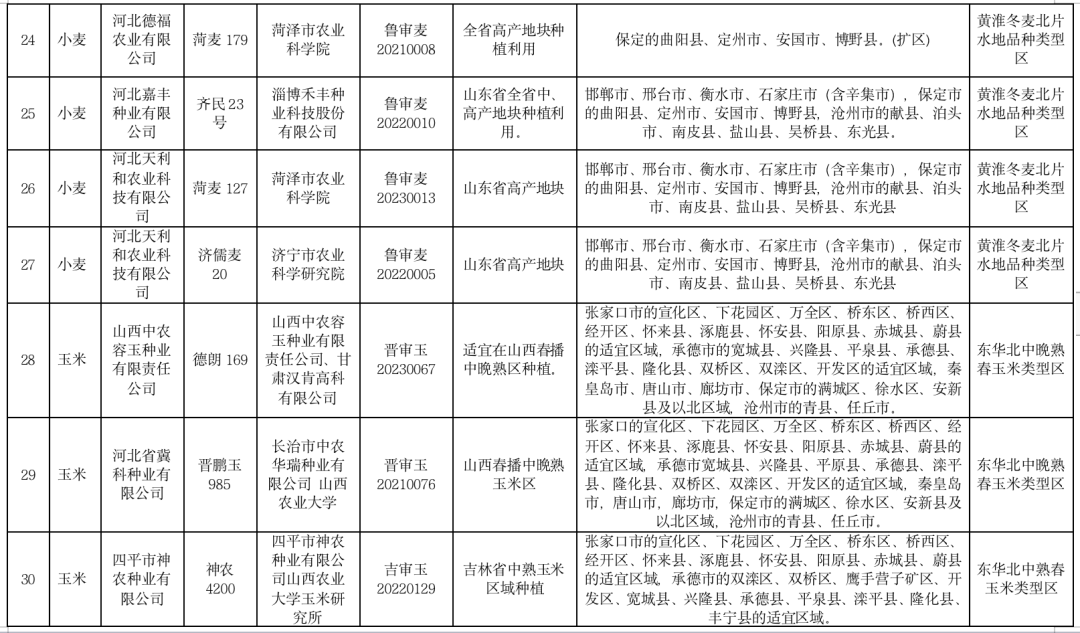
7月31日,河北省农业农村厅发布关于第十七批主要农作物审定品种同一适宜生态区引种备案情况的公告。对河间市国欣农村技术服务总会等24家种子企业引种备案的33个品种予以公告。引种备案品种目录如下:

7月31日,河北省农业农村厅发布关于第十七批主要农作物审定品种同一适宜生态区引种备案情况的公告。对河间市国欣农村技术服务总会等24家种子企业引种备案的33个品种予以公告。引种备案品种目录如下:


图片
图片
图片
图片
图片
相关推荐