润丰股份拟扩建苯氧羧酸类制剂项目

作者:中国农药工业协会 2023/5/31 10:59:02
近日,山东潍坊润丰化工股份有限公司第三分公司环境友好型制剂项目验收公示在相关网站验收公示。山东潍坊润丰化工股份有限公司由山东潍坊润丰化工有限公司整体变更而来。公司分东厂、西厂、北厂3 个生产厂区,均位于潍坊滨海化工产业园,目前山东潍坊润丰化工股份有限公司东厂更名为山东潍坊润丰化工股份有限公司第三分公司。为了实现向绿色工厂转型升级,满足国内及国际市场需求,润丰决定于第三分公司厂区内利用现有环境友好型

近日,山东潍坊润丰化工股份有限公司第三分公司环境友好型制剂项目验收公示在相关网站验收公示。


山东潍坊润丰化工股份有限公司由山东潍坊润丰化工有限公司整体变更而来。公司分东厂、西厂、北厂3 个生产厂区,均位于潍坊滨海化工产业园,目前山东潍坊润丰化工股份有限公司东厂更名为山东潍坊润丰化工股份有限公司第三分公司。


为了实现向绿色工厂转型升级,满足国内及国际市场需求,润丰决定于第三分公司厂区内利用现有环境友好型车间(原重氮化车间)和2甲4氯车间闲置区域,建设环境友好型制剂项目。



验收项目基本情况


▶项目名称:环境友好型制剂项目

建设单位:山东潍坊润丰化工股份有限公司第三分公司

建设地点:山东省潍坊市滨海经济开发区润丰路以东、围滩街以北,山东潍坊润丰化工股份有限公司第三分公司内

▶建设性质:扩建 

建设规模:生产苯氧羧酸类液体制剂10000吨/年、苯氧羧酸类固体制剂1200吨/年;烘干苯氧羧酸除草剂15000吨/年

▶项目主体工程:

苯氧羧酸除草剂烘干装置:建设2条苯氧羧酸类湿料烘干生产线(具体包括1条14500t/a2,4-二氯苯氧乙酸专用烘干线和1条500t/a2,4-二氯苯氧丁酸和2甲4氯苯氧丁酸共用烘干线),2条烘干料的包装线。


环境友好型车间(原重氮化车间):建设7条苯氧羧酸类液体制剂生产线(包括4条1250t/a 的2,4-滴酯类乳油及复配乳油专用生产线、2条 1000t/a 的二甲四氯酯类乳油及复配乳油专用生产线、1条3000t/a 的(2,4-D 异辛酯 452.42g/L+双氟磺草胺6.25g/L)悬乳剂(简称 SE 类制剂)和(2甲4氯异辛酯 227g/L+甲基二磺隆8.7g/L+双氟磺草胺5.8g/L+吡唑解草酯25.2g/L)油悬浮剂(简称OD类制剂)的共用生 产线),1条液体制剂灌装线,1条1200t/a 苯氧羧酸类固体制剂共用生产线, 1条固体制剂包装线。


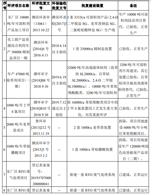
润丰第三分公司现有及在建项目组成一览表

图片
图片
图片
图片



相关推荐