44个农药产品获准登记,128个农药产品登记变更

作者:农业农村部农药管理司 2022/1/21 14:14:38
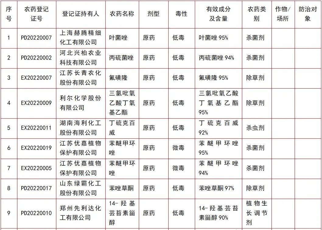
农药登记信息2022年第3期根据《农药管理条例》《农药登记管理办法》等有关规定,经技术审查、全国农药登记评审委员会评审,批准上海赫腾精细化工有限公司等33家企业的44个农药产品登记(非新农药),拜耳股份公司等85家企业的128个农药产品登记变更。对批准登记及登记变更产品颁发《农药登记证》、核准标签内容(标签内容见附件,不再核发纸质标签)。  附件:  1. 农药产品登记信息(非新农药)  2. 农

农药登记信息2022年第3期


根据《农药管理条例》《农药登记管理办法》等有关规定,经技术审查、全国农药登记评审委员会评审,批准上海赫腾精细化工有限公司等33家企业的44个农药产品登记(非新农药),拜耳股份公司等85家企业的128个农药产品登记变更。对批准登记及登记变更产品颁发《农药登记证》、核准标签内容(标签内容见附件,不再核发纸质标签)。


  附件:

  1. 农药产品登记信息(非新农药)

  2. 农药产品登记变更信息

  3. 经核准的产品标签内容

农业农村部农药管理司

2022年1月18日

图片

附件1:农药产品登记信息(非新农药)图片图片图片图片

图片

(来源:农业农村部农药管理司)


相关推荐