沈阳农大陈温福院士团队剖析水稻超大粒形成的分子基础

作者:iPlants 2024/8/7 13:48:59
水稻粒形不仅直接影响产量构成因素之一的千粒重,还与稻米品质息息相关,粒形已成为水稻高产优质分子设计育种的重要目标性状。近日,《New Phytologist》杂志在线发表了沈阳农业大学水稻研究所陈温福院士团队题为“Dissecting the molecular basis of the ultra-large grain formation in rice”的研究论文。该文剖析了水稻超大粒形成的

水稻粒形不仅直接影响产量构成因素之一的千粒重,还与稻米品质息息相关,粒形已成为水稻高产优质分子设计育种的重要目标性状。近日,《New Phytologist》杂志在线发表了沈阳农业大学水稻研究所陈温福院士团队题为“Dissecting the molecular basis of the ultra-large grain formation in rice”的研究论文。该文剖析了水稻超大粒形成的分子基础,并利用粒形调控基因的多效性对推广品种进行粒形和抗性改良。

图片
水稻是我国重要的粮食作物,超过半数的人口以稻米为主食,水稻高产优质是确保我国粮食安全的基石。水稻粒形不仅直接影响产量构成因素之一的千粒重,还与稻米外观品质、加工品质以及蒸煮食味品质息息相关,粒形已成为水稻高产优质分子设计育种的重要目标性状。尽管目前鉴定到大量粒形相关QTLs,但是粒形基因的研究主要集中于单个功能基因的解析和应用,多基因的遗传互作效应和组合应用研究较少。
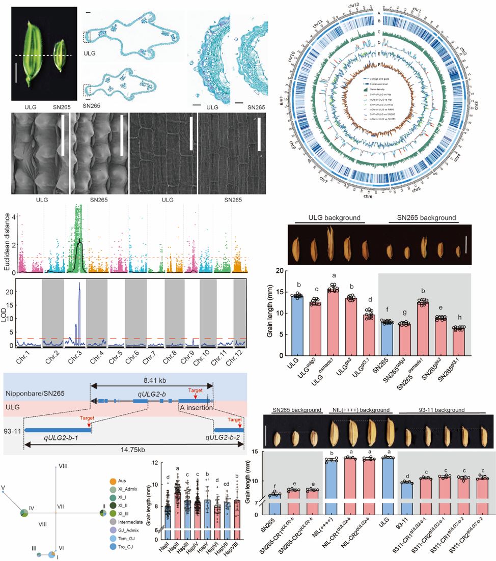
本研究从5000余份种质资源中筛选到一个千粒重超过60 g的超大粒种质资源ultra-large grain (ULG),通过HiFi测序技术对ULG进行de novo基因组组装,并进行比较基因组学研究,发现ULG基因组更接近于粳稻。通过BSA分析和基于RIL群体的QTL分析,发现ULG聚合了至少4个粒形相关基因的优势等位基因(OsLG3OsMADS1GS3GL3.1),其中GS3GL3.1为主效基因。酵母双杂交实验表明,OsMADS1GS3存在互作。转录组测序发现共有112个基因同时受OsLG3OsMADS1GS3GL3.1KEGG分析发现112个基因主要富集在光合固碳和碳水化合物代谢的相关途径。除了4个已知粒形基因外,研究还发现一个新的粒形调控基因qULG2-bULG中该基因有一个碱基的插入,导致基因产生移码突变。单体型分析发现该基因可能为籼粳分化基因,且Hap.II较其他单体型粒长显著变长。籼粳在qULG2-b位点存在结构性变异,籼稻中有一段8Kb的插入将qULG-2b分为两个基因,CRISPR基因编辑结果显示籼稻中这两个基因都参与粒形调控。研究最后利用OsLG3OsMADS1GS3在抗逆性和垩白性状的多态性,结合基因编辑和分子标记辅助选择对推广品种进行了分子设计育种,使其粒长显著增长,垩白性状显著改善,并且耐旱、耐碱和耐热性都得到提升。本研究不仅展示聚合多个粒形调控基因可以创制超大粒种质资源,还为利用粒形基因的多效性改善水稻品种提供了理论框架和宝贵基因组资源。
图片
本研究在沈阳农业大学水稻所陈温福院士指导下完成,徐铨教授为论文的通讯作者,李丰成教授为论文的第一作者,徐海研究员提供了宝贵种质资源,徐正进教授对研究开展给予了重要建议,博士研究生武立安、李想、阮楠、许娜、于之雯、王潇澈、芦佳浩、硕士研究生柴雅楠、王晔参与了该课题。该课题得到国家自然科学基金面上项目资助。
原文链接:https://nph.onlinelibrary.wiley.com/doi/10.1111/nph.20001
相关推荐