第37届中国植保“双交会”参会指南公布!请阅读收藏!

作者:《农资与市场》传媒 2023/11/17 9:31:13
中国植保信息交流暨农药械交易会(简称中国植保“双交会”,业内亲切称之为“全国植保会”),历经30多年不断开拓创新发展,在农化行业和植保系统中享有极高的声誉,是目前行业内规模大、人气旺、影响深远的国家农业5A级专业展。并通过全球展览业协会UFI认证的国际性展览。长期以来,展会以服务“三农”、推动农药械产业发展为宗旨,坚持“市场化、专业化、国际化、品牌化、信息化”的办展方向,着力为植保系统、农药械行业
图片

中国植保信息交流暨农药械交易会(简称中国植保“双交会”,业内亲切称之为“全国植保会”),历经30多年不断开拓创新发展,在农化行业和植保系统中享有极高的声誉,是目前行业内规模大、人气旺、影响深远的国家农业5A级专业展。并通过全球展览业协会UFI认证的国际性展览。长期以来,展会以服务“三农”、推动农药械产业发展为宗旨,坚持“市场化、专业化、国际化、品牌化、信息化”的办展方向,着力为植保系统、农药械行业、新型经营主体等搭建信息交流、产品交易、服务合作的共享平台,很好地发挥着“行业发展风向标”“系统创新指南针”和“供需对接大平台”的作用。
经农业农村部批准,由全国农业技术推广服务中心主办,湖南省农业农村厅作为支持单位,湖南省植保植检站、厦门市凤凰创意会展服务有限公司共同承办的第37届中国植保“双交会”将于2023年11月19-21日在长沙国际会展中心举办。展会旨在为农药药械生产企业、经销商、植保部门,以及新型农业经营主体、新型植保社会化服务组织宣传产品、展示技术、推介品牌、开拓市场搭建相互交流与交易的平台,积极引领农药械行业改革创新,着力推动农药械新产品研发、生产与推广应用。本届展会聚焦乡村振兴,深入探讨农药械行业改革创新,推动新产品研发、生产与推广应用,提高农作物病虫草鼠害防控水平,助力质量兴农、绿色兴农、品牌强农,为保障农业绿色高质量发展做出应有贡献。
竭诚欢迎农化行业、植保系统、以及相关领域的朋友们相会美丽长沙,共同参加第37届中国植保“双交会”。这将是我们农化人和植保人的盛大聚会,也是我们分享经验、交流想法的平台。期待您的参与,共同分享这个属于我们所有人的节日与盛会。

展会日程 

本届中国植保“双交会”严格按规定时间进场布展、开放观展,敬请各参展单位及参会人员相互转告,切勿提早抵达!



布撤展时间
项目日期具体时间
特展布展2023年11月17-18日8:30-17:30
微特布展11月18日8:30-17:30
标展布展11月18日8:30-17:30
展期11月19-20日9:00-17:00
撤展11月21日12:00以后




注意事项

1、布展期间

所有参展企业、施工单位凭组委会发放的参展证入馆,布展期间内,所有布展活动将严格限制在参展商自己的展位内进行。为保持展区通道的畅通,请将暂时不用的板条箱、纸箱等清理存放到包装物存放点,撤展开始前不得取用,不按指定位置存放的将视为无主垃圾予以清运。参展商在自己的展位内的工作时间是8:30~17:30。

2、展览期间

所有参展商必须在展览期间看管好自己开放展示的展品与物品。参展商必须在每天展览停止入场后停留30分钟,闭馆时请不要过早离开自己的展位,并在保安清馆到自己展位时再行离开,以保证展品安全。

3、展品丢失责任认定

参展商在布展和展览期间因自身看管不善致其展品与物品丢失的,自行承担责任。

4、撤展

撤馆定于11月21日12点之后,在此之前的任何时间不得随意撤展。




主要活动议程 




植保信息暨农药械推广网培训班

1、组织机构

主办单位:全国农业技术推广服务中心

承办单位:湖南省植保植检站、厦门市凤凰创意会展服务有限公司

2、时间地点

时间:2023年11月17日-18日上午

地点:长沙雅士亚华美达广场酒店

3、参加人员

全国农业技术推广服务中心以及各省级植保机构负责人、农药械科长和部分市县植保信息员,部分专业化防治组织和推广网企业人员。

4、培训内容

图片

图片

图片




新闻通气会

(一)组织机构

主办单位:第37届中国植保“双交会”组委会

(二)时间地点

时间:2023年11月18日下午16:00-17:00

地点:长沙雅士亚华美达广场酒店百合厅1

(三)参加人员

全国农业技术推广服务中心、湖南省农业农村厅领导,大会组委会办公室有关人员,新闻媒体记者。

(四)会议内容

通报第37届中国植保“双交会”筹备工作情况并回答记者的提问。

(五)邀请媒体

新华网、人民网、中国农技推广网、中国经济新闻网、农民日报、中国发展观察、中国经济时报、农资导报、中华合作时报•中国农资传媒、中国植保导刊、农药市场信息、农药资讯网、农化十日讯及湖南省有关媒体等。




开幕式

(一)组织机构

主办单位:第37届中国植保“双交会”组委会

特邀协办:江西正邦作物保护股份有限公司

(二)时间地点

时间:2023年11月19日上午9:00-10:00

地点:长沙国际会展中心北登录厅2层多功能厅

(三)参加人员

参加人员为农业农村部、湖南省农业农村厅、长沙市相关领导、科研院所有关专家、有关协会负责人、参展企业代表,全国植保系统代表以及农药经销商和专业化防治服务组织代表等。规模1,000人。

(四)日程安排

1、全国农业技术推广服务中心领导主持

2、湖南省农业农村厅领导致辞

3、大会特邀协办企业致辞

4、全国农业技术推广服务中心领导讲话,并宣布开幕




高峰论坛与信息发布会

(一)组织机构

主办单位:第37届中国植保“双交会”组委会

协办单位:拜耳作物科学(中国)有限公司

利民控股集团股份有限公司

浙江托普云农科技股份有限公司

承办单位:湖南省植保植检站、厦门市凤凰创意会展服务有限公司

(二)时间地点

时间:2023年11月19日上午10:00-12:00

地点:长沙国际会展中心北登录厅2层多功能厅

(三)大会主题报告:

1、我国绿色农药发展的情况及展望——中国工程院院士、贵州大学宋宝安校长

2、农药登记助力农药产业高质量发展——农业农村部农药检定所黄修柱所长

(四)信息发布

1、吉林市化工园区招商信息公布《打造农药产业新高地 擦亮“新型化工城”金色名片》——吉林省吉林市人民政府刘立新副市长

2、全国植保植检年度重大信息发布——全国农业技术推广服务中心病虫害防治处刘万才处长

3、《传承经典永续创新-从大生品牌焕新看代森锰锌的未来格局》利民控股集团总裁特别理 邹丰

4、防治线虫的农药氟吡菌酰胺(拜线危),拜耳作物科学(中国)有限公司市场部 产品经理 古越

5、人工智能在植保测报中的应用,浙江托普云农科技股份有限公司智慧农业研究院院长  朱旭华

6、2024年中国植保“双交会”举办地点发布——全国农业技术推广服务中心农药药械处郭永旺处长




中国植保“双交会”高层论坛及活动

论坛一:第二届农药企业家座谈会议

(一)组织机构

主办单位:第37届中国植保“双交会”组委会

承办单位:厦门市凤凰创意会展服务有限公司

(二)时间地点

时间:2023年11月19日13:30-17:30

地点:长沙国际会展中心北登录厅3层3007

(三)参加人员

全国农业技术推广服务中心、农业农村部农药检定所、吉林省农业农村厅、湖南省农业农村厅、吉林省吉林市人民政府等单位领导及有关处室负责人,特邀的农药企业主要负责人。

(四)会议内容

1、农药产业高质量发展,农药登记有关政策,农药包装废弃物回收处理等进行研讨

2、中国植保双交会改革与发展意见建议

3、吉林市化工园区承接农药企业信息咨询

4、2024-2026年国家救灾农药储备信息咨询


论坛二:第二届绿色防控高层论坛

(一)组织机构

主办单位:第37届中国植保“双交会”组委会

承办单位:厦门市凤凰创意会展服务有限公司

冠名单位:中捷四方生物科技股份有限公司

协办单位:广州瑞丰生物科技有限公司

(二)时间地点

时间:11月19日下午13:30—17:30

地点:长沙国际会展中心北登录厅2层多功能厅

(三)论坛主题

绿色防控助推农业绿色高质量发展

(四)参加人员

农业农村部种植业管理司、全国农业技术推广服务中心、农产品质量安全中心、国家烟草专卖局科技司有关领导,有关专家,各级植保(农技推广)机构和市(县)植保机构人员,有关协会、学会专家,全国农作物病虫害绿色防控示范县、统防统治百强县代表,全国农作物病虫害绿色防控示范推广基地代表,相关企业代表,农作物病虫害专业化防治服务组织和家庭农场、种植大户等新型农业经营主体代表,以及新闻媒体记者等。

(五)主要议程

图片

图片

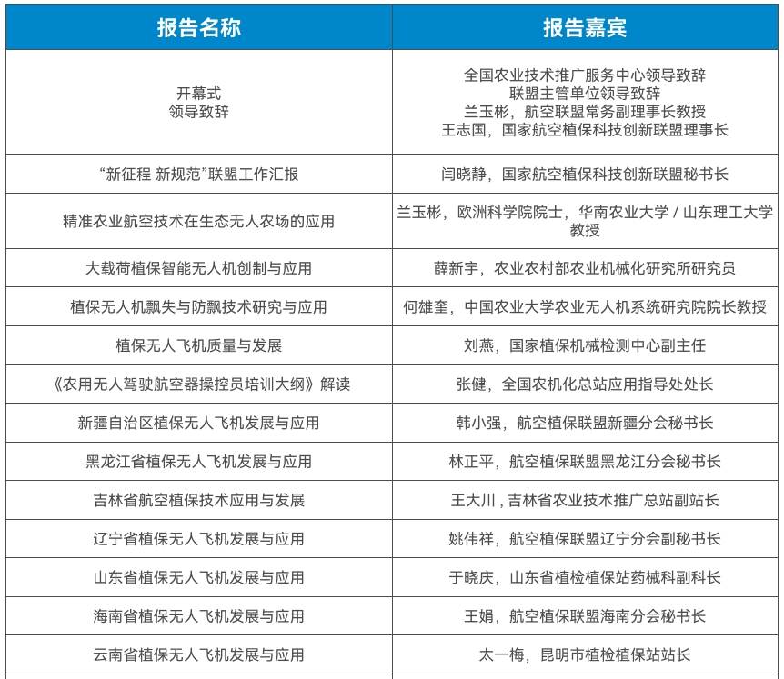
论坛三:第二届航空植保发展与应用论坛暨2023年国家航空植保科技创新联盟“新征程 新规范”年会

(一)组织机构

主办单位:第37届中国植保“双交会”组委会、国家航空植保科技创新联盟

协办单位:国家精准农业航空施药技术国际联合研究中心、山东理工大学深圳市大疆创新科技有限公司、拜耳作物科学(中国)有限公司、先正达(中国)投资有限公司、河北威远生物化工有限公司、道达尔石油(上海)有限公司、安阳全丰航空植保科技股份有限公司

(二)时间地点

时间:2023年11月19日13:30-17:30

地点:湖南长沙国际会展中心北登录厅3层3011

(三)活动内容

1、农业航空植保专区展览

在农业航空植保专区将集中展示与航空植保相关的新产品新技术,包括农药/助剂、植保无人机、飞防服务组织、科研院所航空植保相关应用技术等。

2、航空植保发展与应用论坛

本次论坛结合国家航空植保科技创新联盟年会进行,将邀请相关专家和企业作报告,开展航空植保产业发展研讨。

所有参展企业均可进行汇报并参加讨论,报告内容要求客观阐述企业在航空植保行业的发展特点、存在问题、对行业发展建议等。

(四)参加人员

国家航空植保科技创新联盟、农业航空植保有关科研教学单位、行业协会(学会)、新型农业经营主体、植保社会化服务组织的代表,与航空植保相关的药剂、助剂企业人员,有关媒体。其中,企业人员为总经理、总监级别及以上人员,且需全程参加。

(五)会议日程

图片

图片


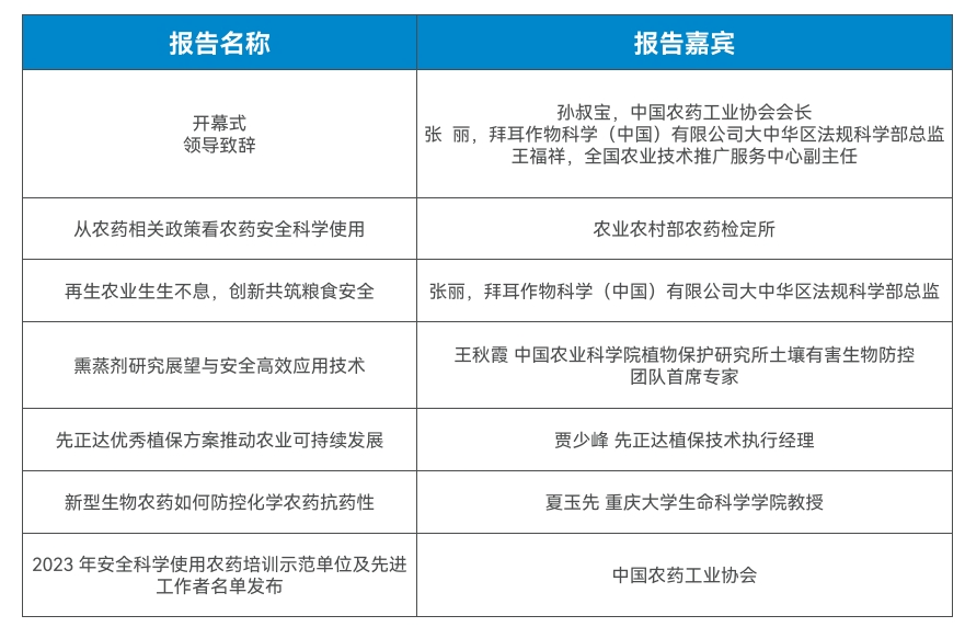
论坛四:第八届农药安全科学使用高峰论坛

(一)组织机构

主办单位:中国农药工业协会、第37届中国植保“双交会”组委会

战略支持:拜耳作物科学(中国)有限公司

协办单位:先正达集团中国植保业务单元

承办单位:中国农药工业协会安全科学使用农药委员会

指导单位:全国农业技术推广服务中心

(二)时间地点

会议时间:2023年11月19日(13:30-17:10)

会议地点:长沙国际会展中心北登录厅3009会议室

(三)参会人员

农药行业相关部门领导,科研机构、植保系统代表,国内外农药生产企业、农药经营单位、植保专业化服务组织及媒体代表等。

(四)论坛日程

图片

论坛五:农田杂草科学防控论坛

(一)组织机构

主办单位:第37届中国植保“双交会”组委会

承办单位:湖南省农业科学院、农业农村部农药评价重点实验室、农业农村部南方农田杂草防控重点实验室、杂草生物学及安全防控湖南省重点实验室和农药生物学与精准使用湖南省重点实验室

冠名单位:清原作物科学有限公司

协办单位:科迪华农业科技有限公司

(二)时间地点

时间:11月20日上午9:00-12:00

地点:长沙国际会展中心北登录厅3层3011

(三)参会人员

科研机构、植保系统代表,国内外除草剂生产企业、植保专业化服务组织及媒体代表等。

(四)主要内容

农田杂草绿色防控技术、抗性杂草治理,除草剂品种创制等。

(五)论坛日程

图片

论坛六:农药制剂发展与应用论坛

(一)组织机构

主办单位:中国植物保护学会植保产品推广工作委员会、第37届中国植保“双交会”组委会

支持单位:农业农村部农药检定所、中国农业科学院植物保护研究所、《农资导报》

协办单位:广西田园生化股份有限公司、河北博嘉农业有限公司、广州苗博士生物技术有限公司、农业农村部农药研制与施药技术重点实验室

(二)时间地点

时间:11月20日上午9 :00—12 : 30

地点:长沙国际会展中心北登录厅3层3009

(三)会议主题

农药-农机-农艺“三融合”促农药新制剂研发应用

(四)论坛日程

图片


活动:农业高校毕业生与植保农化企业对接活动

(一)组织机构

主办单位:第37届中国植保“双交会”组委会

承办单位:厦门市凤凰创意会展服务有限公司

(二)时间地点

时间:11月20日上午9 :00—12 : 00

地点:长沙国际会展中心E2馆

(三)主要内容

为湖南农业高校应届毕业生与参展的植保和农药企业搭建公益平台,促进高校毕业生就业。

(四)参会人员:

湖南省农业高校应届毕业生、有用人需求的参展企业

(五)活动日程

图片




报到安排 


企业报到代表

(一)报到地点:

地点:长沙国际展览中心北登录厅(长沙市长沙县黄兴镇国展路118号)

(二)报到、布展时间:

项目日期具体时间
特展布展2023年11月17-18日8:30-17:30
微特布展11月18日8:30-17:30
标展布展11月18日8:30-17:30

三)展览时间:

项目日期具体时间
参观11月19日09:00-17:00
参观11月20日09:00-17:00
参观11月21日09:00-12:00



植保系统报到

1、长沙雅士亚华美达广场酒店(雨花区万家丽中路三段199号)

交通:地铁5号线至板塘冲站,步行约99米(约3分钟)到达酒店

组委会负责人:梁佳欣18650030392

2、长沙宜必思尚品酒店(国际会展中心店)(长沙县国展路101号)

交通:地铁2号线至光达站,步行约200米(约4分钟)到达酒店

组委会负责人:陈丹丹 18650925995

3、长沙凯里亚德酒店(高铁南站沙湾公园站)(雨花区沙湾路18号)

交通:地铁2号线至沙湾公园站,步行600米(8分钟)到达酒店

组委会负责人:王梦茜 18854090008

4、长沙湘府豪生酒店(雨花区香樟路与圭塘路交汇处湘府新都大酒店)

交通:地铁5号线至雨花区政府站,步行约600米(约8分钟)到达酒店

组委会负责人:王淑红 15315580485

5、长沙星享尊品酒店(雨花区湘府东路160号)

交通:地铁5号线至板塘冲站,步行约800米(约10分钟)到达酒店

组委会负责人:柴萍萍 18954161289

6、长沙维也纳国际酒店(铁路学院店)(雨花区韶山南路133号)

交通:地铁1号线至铁道学院站,步行约1700米(21分钟)到达酒店

组委会负责人:黄萍 18659244134

7、长沙红星国际酒店(林科大民政学院店)(雨花区香樟路225号)

交通:公交2路55路至曙光路香樟路口站,步行约69米(约2分钟)到达酒店

组委会负责人:郭君仪 17854175601

8、长沙康铂酒店(长沙红星德思勤广场店)(长沙市雨花区中意一路183号)

交通:公交7路/17路/102路/107路至中建五局站,步行约50米(2分钟)到达酒店

组委会负责人:刘春梅 15098711109

9、长沙诺博美誉酒店(雨花区沙湾路388号)

交通:地铁2号线至长沙大道站,步行约400米(5分钟)到达酒店

组委会负责人:王婷 13001738112

10、长沙华雅国际大酒店(雨花区万家丽中路二段81号)

交通:地铁5号线至高桥南站,步行550米(5分钟)到达酒店

组委会负责人:王维泳18006017719

11、长沙国际会展中心北登录厅组委会

组委会负责人:小云 18060986062




展商注意事项 

1、参展企业资质要求。所有参展商必须提交并现场携带营业执照、产品登记、生产许可等“三证”。所有设有展位的参展公司其展位与当初签订的参展合同要一致,不得张冠李戴。所有外企除提供营业执照、产品登记证外,需要提供驻华大使馆审核证明。

2、知识产权保护要求。大会组委会将严格按照《展会知识产权保护办法》的规定,积极配合当地政府知识产权管理部门开展展会知识产权保护的相关活动,在展会期间出现知识产权纠纷时,及时协助被侵权企业向展会当地知识产权管理部门上报予以解决。希望各参展企业提高展会知识产权保护意识,共同创建一个保护企业商标权、著作权和专利权的良好氛围。

3、广告宣传发布要求。根据国家农药、肥料等化工产品、农资产品管理相关规定及广告法等有关要求,所有广告宣传内容必须真实可靠并符合国家的有关法律、法令、法规规定。场内外宣传、展示时,不得穿戴涉嫌军装的服饰,不得在现场穿着奇装异服登台表演,不得出现以人体彩绘等形式进行展示宣传等活动。

4、展馆现场秩序要求。全馆禁止农药、肥料等实物进馆;场内禁止音响、举牌、占道发资料;严禁场内吸烟;注意参展礼仪,不在展台上吃饭等。

5、特别提醒。提高防范意识,注意保管物品,展期请保持展位有专人看管;桌椅等租赁请到展馆服务处办理,以免上当受骗。




观众注意事项 


参观时间

本届大会观众参观需凭相关证件、门票二维码等入场,其他时间闭馆,请按时抵达、观展。

项目日期具体时间
参观11月19日09:00-17:00
参观11月20日09:00-17:00
参观11月21日09:00-12:00



现场观展要求

1、严禁将易燃易爆、剧毒、腐蚀性化学品、管制械具等违禁物品带入馆内。

2、酗酒、衣冠不整等影响公众形象人员,无行为能力或限制行为能力无监护人陪伴者,以及14岁以下儿童等,谢绝入馆。

3、请保管好随身携带物品,自觉爱护公共设施,请勿触摸展厅内电源和展板等设施。

4、自觉保持环境卫生,请不要将食物、饮料带入展厅,请勿随地吐痰、乱扔杂物,严禁在馆内吸烟或使用明火。

5、如遇各类突发事件,请服从工作人员指挥。




天气预报

寒潮来袭,长沙近日温度较低,展会期间天气晴朗,气温有所回升,适合出行。但是昼夜温差较大,大家仍需带好衣物,注意做好保暖工作。

图片




特别提醒

为维护广大经销商和采购商的合法利益,敬告您在选购产品时要增强自我保护意识,谨慎交易。建议您在选购产品时注意以下两点:

1、注意甄别企业:在展馆内洽谈采购时,请选择正式参展企业,不要与流动商贩或拼展企业产生交易。流动商贩或拼展企业是未经组委会审批自行进行展示的,因其参展资格及其产品未经审核,可能其产品质量无法保证。

2、注意查看证件:认真查看参展企业的农药、肥料等登记证号、产品标准号、生产批准号等相关证件,进行交易时请注意将证件与准备采购的产品进行核对,凡是核对不一致的,请谨慎采购。




特别提醒

展会即将开始,立即扫描下方二维码报名!

图片




导览图

图片



交通路线

长沙黄花国际机场

A:长沙黄花国际机场-长沙国际会展中心(打车约33元)

B:磁浮快线—2号线

T2机场3楼出发层1号门步行700米到达磁浮机场A口乘坐磁浮快线至磁浮高铁站后步行297米到达长沙火车南站,乘坐地铁2号线到达光达站1号口出,步行613米到会展中心。

长沙南站

A:长沙南站-长沙国际会展中心(打车约10元)

B:2/4号线长沙火车南站地铁站7号口乘坐地铁2号线或4号线到达光达站1号口出,步行613米到会展中心。

C:公交车:135/938/365/8/16/68/917/151/124等公交从长沙火车南站公交车站乘坐公交车到达东山村站后,步行1.2公里后到达会展中心。

长沙东站

A:长沙东站-长沙国际会展中心(打车约20元)

B:321路—2号线步行723米至长沙海关站公交车站,乘坐321路公交车至沙湾路口站,随后步行268米至长沙大道站地铁站4号口,乘坐2号线至光达站1号口,步行613米,到达会展中心。

C:25/502/X116路—2号线步行/骑行709米至长沙海关站公交车站,乘坐25/502/X116路公交车至沙湾路口站,随后步行268米至长沙大道站地铁站4号口,乘坐2号线至光达站1号口,步行613米,到达会展中心。

D:打车(12元)—2号线打车至长沙大道站地铁站4号口,乘坐2号线至光达站1号口,步行613米,到达会展中心。

长沙站

A:长沙站-长沙国际会展中心(打车约25元)

B:2号线:从长沙火车站地铁站4号口乘坐2号线到达光达站1号口出,步行613米到会展中心。

C:公交车135路:步行297米至长沙火车站公交车站,乘坐135路公交车至于东山村站,下车后步行1.1公里到达展馆。

长沙长途汽车东站

A:长沙长途汽车东站-长沙国际会展中心(打车约20元)

B:社区巴士/X202 —2号线

步行316米至汽车东站公交车站搭乘社区巴士12号线或X202路公交车至圭塘河站,步行356米至人民东路地铁站,乘坐地铁2号线至光达站1号口,步行613米,到达会展中心。



END



相关推荐