如何准确、快速判断果树生理性病害还是感染性病害?如何准确诊断果树生理性缺素症状?

作者:《农资与市场》传媒 新媒体 2024/1/8 9:35:05
我们在果树栽培过程中,经常遇到叶片黄化、果实腐烂、畸形等病害情况,会削弱树势,影响果树产量和经济收益,为有效防治病虫害,我们首先要诊断病害发生的成因如何,才能有的放矢。引起苹果树体及果实异常的病害主要有两类:一类是病原性病害,一类是生理性病害。病原性病害主要指植物真菌、细菌与病毒等病原物侵染并寄生在植物体内而引起寄主植物发生的一类病害,如腐烂病、斑点落叶病、炭疽病等。生理性病害由不适宜的物理、化学

我们在果树栽培过程中,经常遇到叶片黄化、果实腐烂、畸形等病害情况,会削弱树势,影响果树产量和经济收益,为有效防治病虫害,我们首先要诊断病害发生的成因如何,才能有的放矢。

引起苹果树体及果实异常的病害主要有两类:一类是病原性病害,一类是生理性病害。

病原性病害主要指植物真菌、细菌与病毒等病原物侵染并寄生在植物体内而引起寄主植物发生的一类病害,如腐烂病、斑点落叶病、炭疽病等。

生理性病害由不适宜的物理、化学等非生物环境因素直接或间接作用,而造成树体、果实生理代谢失调所引发的一类植物病害,因不能传染,也称非传染性病害。例如冻害、旱害、寒害、日烧、缺素等都是生理性病害,其中由于矿质元素的缺乏引起的生理性病害最为常见。引发生理性病害的环境因素主要有土壤、气候和环境以及栽培措施不当等。

一、如何准确、快速判断果树生理性病害还是感染性病害?

果树生理性病害与病原性病害发病机理不同,尽管表观上有相似之处,但防治措施大相径庭,因此要正确区分患病果树是哪类病害引起。

有时两种病害外观表现上会很相似,可从以下三个方面加以区分:

图片

第一,看病症发生发展的过程,病原性病害具有传染性,因此,病害的发生初期一般具有明显的发病中心,然后迅速向四周扩散,通常成片发生;而生理性病害一般无发病中心,以零散发病为多;

第二,看病症与土壤的关系,病原性病害与土壤类型、特性大多无特殊关系,无论何种土壤类型,如有病源,都可发生,生理性病害的出现与土壤类型、特性有明显的关系,不同土壤类型病害发生与否,以及严重程度等有明显差异;


第三,看病症与天气的关系,病原性病害一般在阴天、湿度大的天气多发或重发,植株群体郁蔽时更易发生,生理性病害与地上部空气湿度关系不大,但土壤长期滞水或干旱可促发某些缺素症,如植株长期滞水可导致生理性缺钾病害,表现为叶片自上而下叶缘焦枯,土壤含水量不稳定,忽高忽低,容易引发生理性缺钙。

二、如何快速、准确诊断果树生理性缺素症状,判断缺少那种营养元素?

(一)明确各种元素在植物体内的移动性

N、P、K、Mg、Cl、Mo、Ni等在植物体内容易移动,可以被能多次被利用,当植株缺乏时,这类元素从成熟组织或器官转移到生长点等代谢较旺盛部分,因此缺素症状首先在成熟组织或器官。如展叶过程中缺素,症状首先发生在老叶中;植株开花结实时,这些元素都由营养体(茎、叶)运往花和果实(生殖器官);植物落叶时,这些元素都由叶运往茎干或根部。

Ca、Fe、S、Zn、Mn、Cu、B等在植物体内不易移动,不能再次被利用,这些元素被植物地上部分吸收后,所以器官越老含量越大,其缺素症状均出现在新发生的幼嫩器官中。正确区分两种元素对于缺素症状的准确区分具有重要作用。

(二)从整体到局部循序渐进找病因

第一步,全园看,看全园发病的规律、土壤情况、水分情况、地势情况、灌溉水位置来源等。

第二步,整株看,从树体上部到下部看发病部位,是新梢还是老叶,一般来说,移动性元素缺乏,老叶先表现,不移动性元素缺乏,最早在新生叶片上。

第三步,仔细看特性,要看植物变化后的特征,新梢形态、叶片大小和叶色、果实畸形特征等。例如,磷、磷、钾、镁等元素在体内有较大的移动性,可以从老叶向新叶中转移,因而这类营养元素的缺乏症都发生在植物下部的老熟叶片上,反之,铁、钙、硼、锌、铜等元素在植物体内不易移动,这类元素的缺乏症常首见于新生芽、叶。

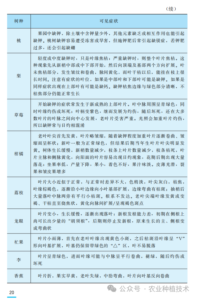
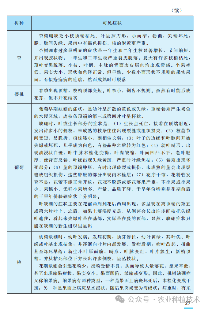
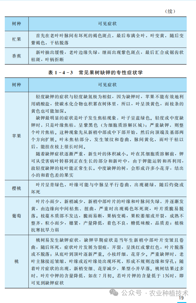
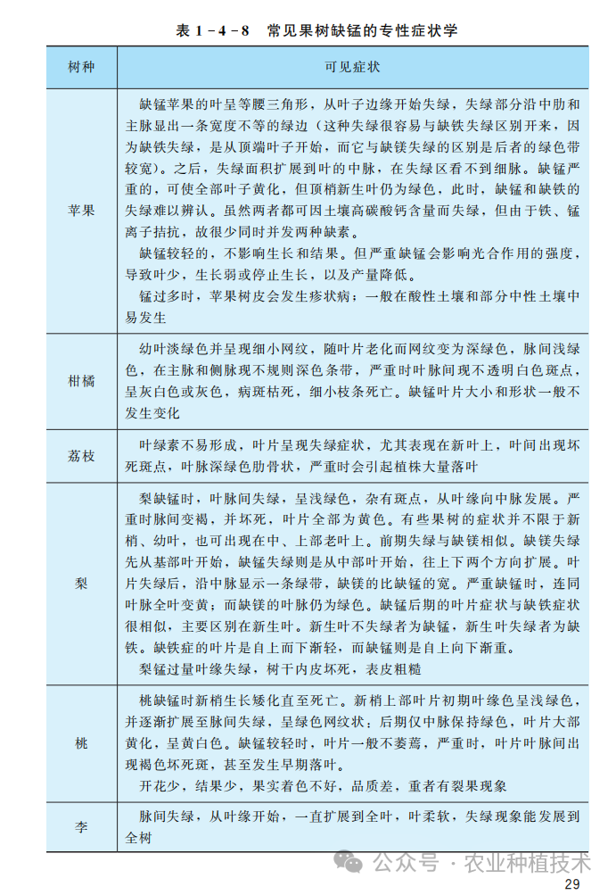
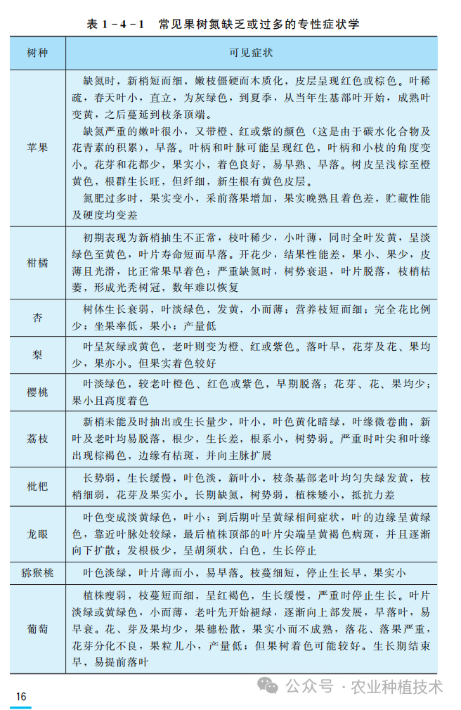
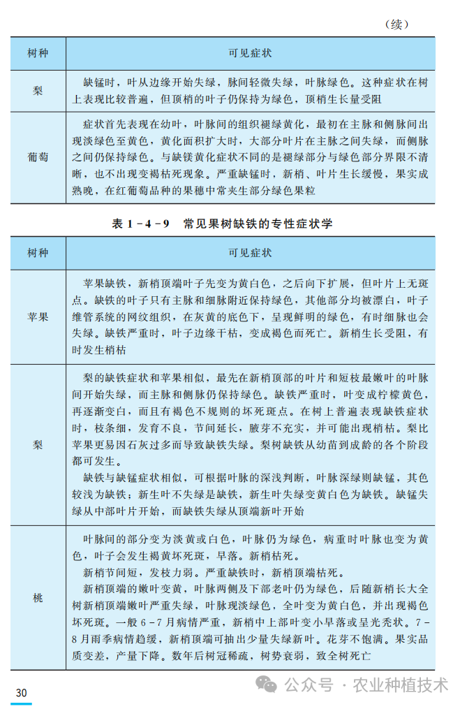
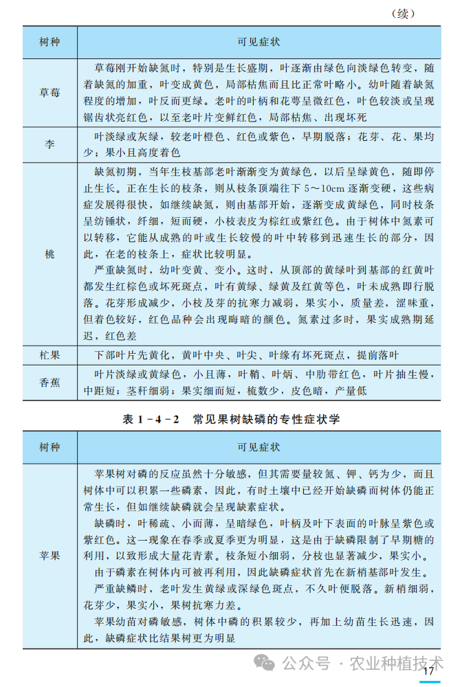
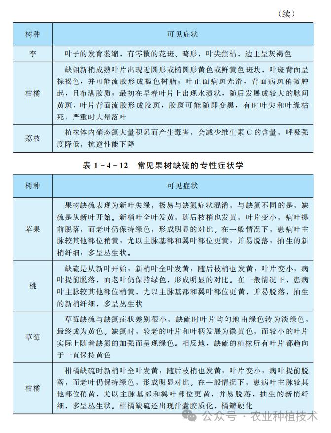
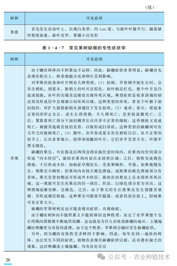
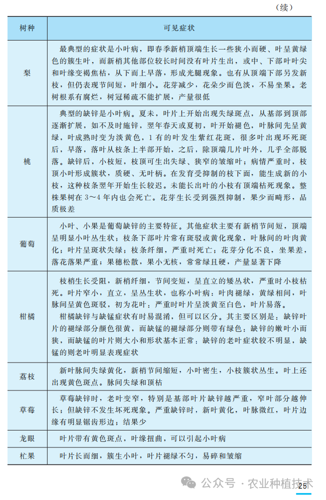
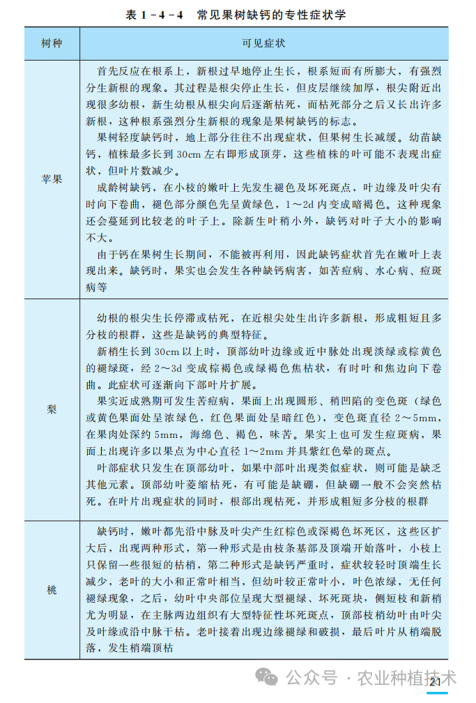
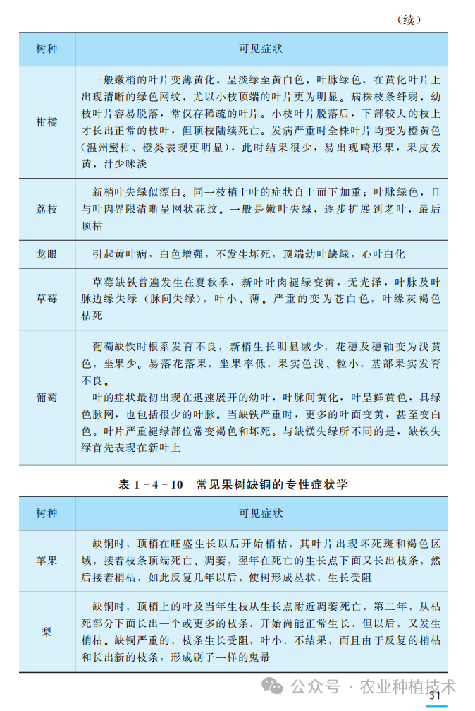
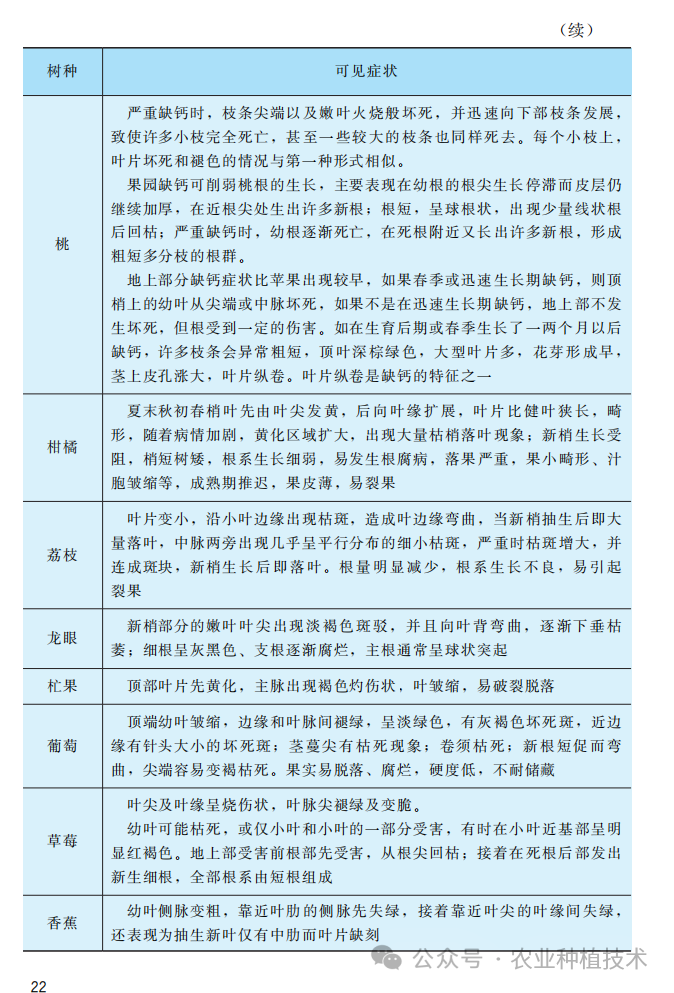
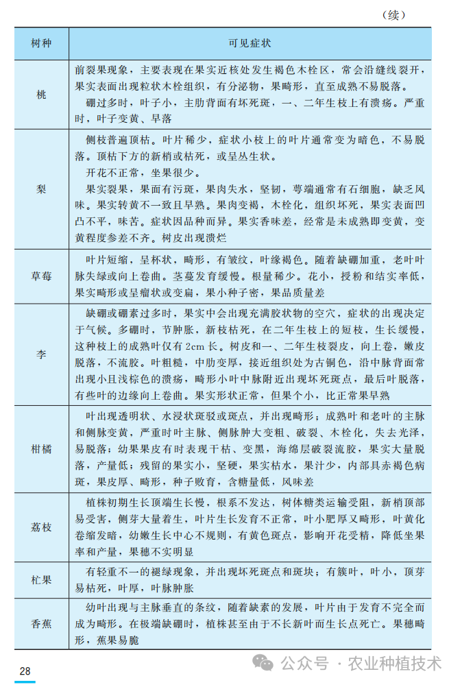
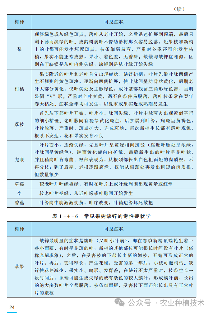
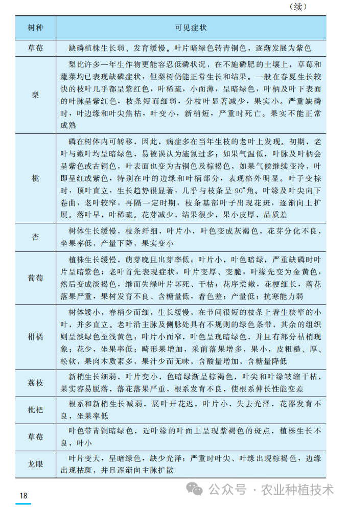
(三)牢记不同缺素症状的典型特征

树体内必需矿质元素在植物的生长发育中发挥重要作用,当某型元素缺乏较为严重时,会在植物体不同器官上表现出典型特征症状。初步了解每种矿质元素的生理作用,牢记其典型缺素特征对于准确判断缺素症的致病原因具有决定性作用。

图片

图片

图片

图片

图片

图片

图片

图片

图片

图片

图片

图片

图片

图片

图片

图片

图片

图片

文章来源:《果树科学施肥技术手册》,中国农业科学院果树研究所李燕青主编


相关推荐