华南农大等利用多组学手段揭示了茉莉酸调控水稻花时的分子网络

作者:华南农大 2024/8/16 13:56:51
水稻颖花开放时间(花时)是指水稻扬花期颖花在一天中的开花时间或开花持续时间。水稻花时是水稻生命周期中一个关键的时期,涉及雄蕊花丝伸长、花药开裂、花粉释放以及授粉,这些活动对植物受精结实至关重要。开花植物能够根据外界环境变化调整自身花时,从而提高植物的适应性。花时也是控制水稻杂交制种效率的关键农艺性状。在杂交稻生产中,恢复系是花粉供体,雄性不育系是花粉受体。只有当双亲颖花的开花时间相遇时,才能高效地

水稻颖花开放时间(花时)是指水稻扬花期颖花在一天中的开花时间或开花持续时间。水稻花时是水稻生命周期中一个关键的时期,涉及雄蕊花丝伸长、花药开裂、花粉释放以及授粉,这些活动对植物受精结实至关重要。开花植物能够根据外界环境变化调整自身花时,从而提高植物的适应性。花时也是控制水稻杂交制种效率的关键农艺性状。在杂交稻生产中,恢复系是花粉供体,雄性不育系是花粉受体。只有当双亲颖花的开花时间相遇时,才能高效地生产杂交种子。但在大多数杂交组合,尤其是籼粳强杂优组合中,不育系的平均开花时间通常要晚于恢复系(花时不遇),极大地限制了杂交稻制种效率,影响了杂交稻的广泛应用。因此,解析水稻花时调控的内在遗传机理和环境响应机制,具有重要的理论意义和育种价值。


8月12日,华南农业大学生命科学学院、亚热带农业生物资源保护与利用国家重点实验室的沈荣鑫/王海洋团队在《New Phytologist》在线发表了题为“A jasmonate-mediated regulatory network modulates diurnal floret opening time in rice”的研究论文(论文链接:http://doi.org/10.1111/nph.20039)。该研究以控制水稻颖花开放的关键器官浆片为研究对象,综合利用细胞学、分子生物学、遗传学、转录组学和代谢组学等手段,系统剖析了水稻颖花开放过程中浆片的细胞学和生理学的动态变化,并建立了JA信号途径通过核心因子OsMYC2通过直接调控糖转运、水通道活性、细胞壁修饰等途径进而调控水稻花时的分子网络系统,为理解水稻花时这一重要性状提供了一个多层次的全局景观。研究还鉴定出一批花时相关基因,并提出了调节水稻花时的技术策略。华南农业大学生命科学学院沈荣鑫副教授,王海洋教授和衡月芹副教授为论文通讯作者。华南农业大学生命科学学院助理实验师丁文燕,实验室已毕业博士生苟亚军和在读博士生李亚静为论文共同第一作者。中国种子集团有限公司叶荣建博士参与了该项研究。国家自然科学基金重大项目、国家自然科学基金创新群体项目、国家自然科学基金面上项目、崖州湾国家实验室揭榜挂帅项目等的资助。

图片

论文解读:
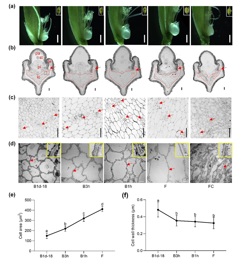
浆片是对称分布于内外稃之间的子房基部的白色薄片组织,是控制颖花开放进程最关键的器官,其吸水膨大和失水萎缩控制了颖花的开闭。但是,水稻颖花开放过程浆片细胞的详细细胞学和生理学动态变化的研究还比较缺乏,其分子调控基础也不是很清楚。因此,本研究首先在体式显微镜下仔细观察了开花前一天浆片的形态学动态变化,花开前一天浆片大小无明显变化,花开当天浆片迅速膨大,至F时间点达最大。随后,浆片失水皱缩(图1a)。5个时间点B1d-18(开花前一天18:00)、B3h(开花前3小时)、B1h(开花前1小时)、F(正开花)和FC(开花后)浆片半薄和超薄横切发现,从B1d-18期到F期,浆片内薄壁细胞逐渐增大(图1b-e),浆片伸入到内外稃的勾合处内外稃分开,且发现浆片的薄壁细胞壁的厚度显著减少(图1d,f)。以上结果说明,浆片细胞的大小和细胞壁厚度变化对于触发颖花的开闭至关重要。
图片图1 水稻开花过程中浆片形态的动态变化

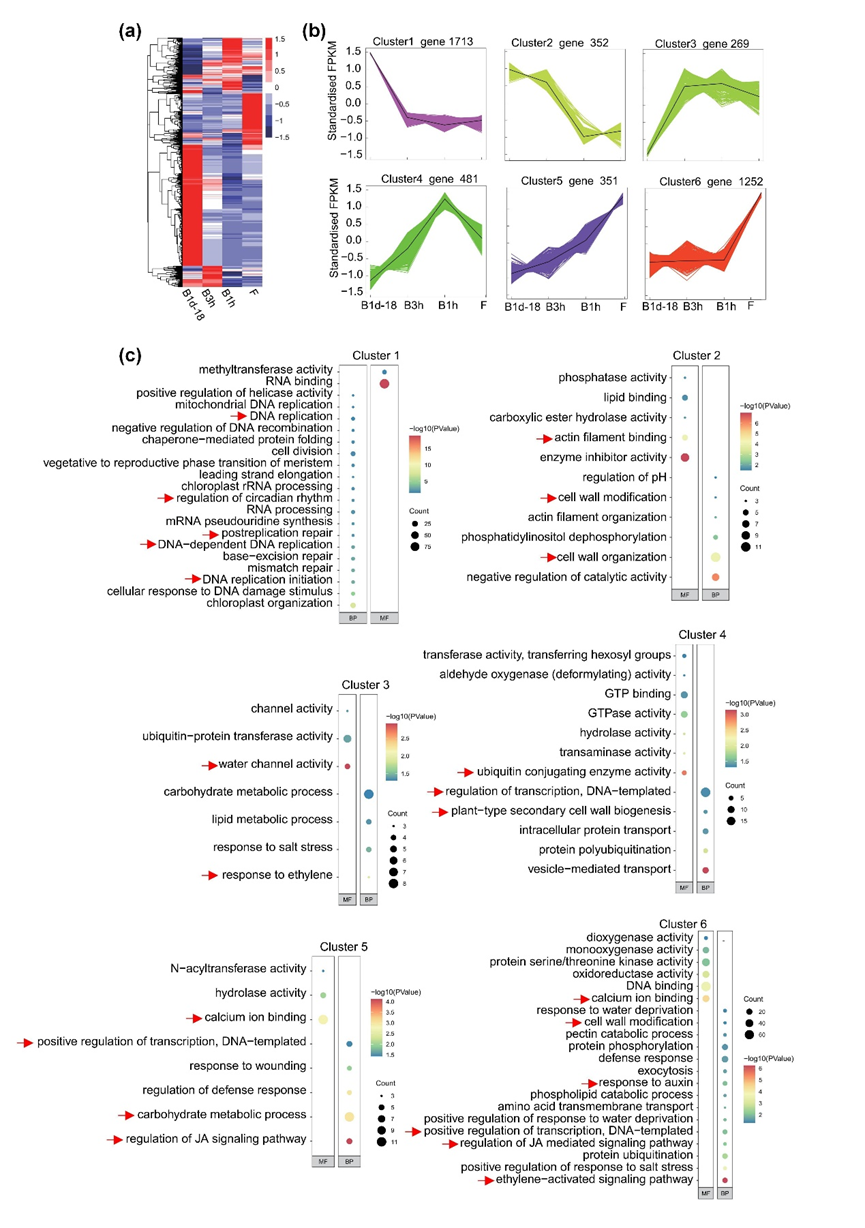
 为了研究控制浆片膨胀的分子机理,我们首先对B1d-18、B3h、B1h 和 F这四个时间点的浆片进行转录组测序分析,通过对差异基因进行K-means聚类分析鉴定了6个不同表达模式的clusters(图a-b)。对这6个clusters进行GO富集分析发现,多个clusters中显著富集在昼夜节律、细胞壁修饰、碳水化合物代谢和糖运输、水通道活性、植物激素和钙信号通路相关的基因(图c),表明浆片吸水膨胀主要是由浆片细胞的渗透势变化和浆片细胞壁的松弛所控制。
图片图2 开花过程中浆片的转录组分析

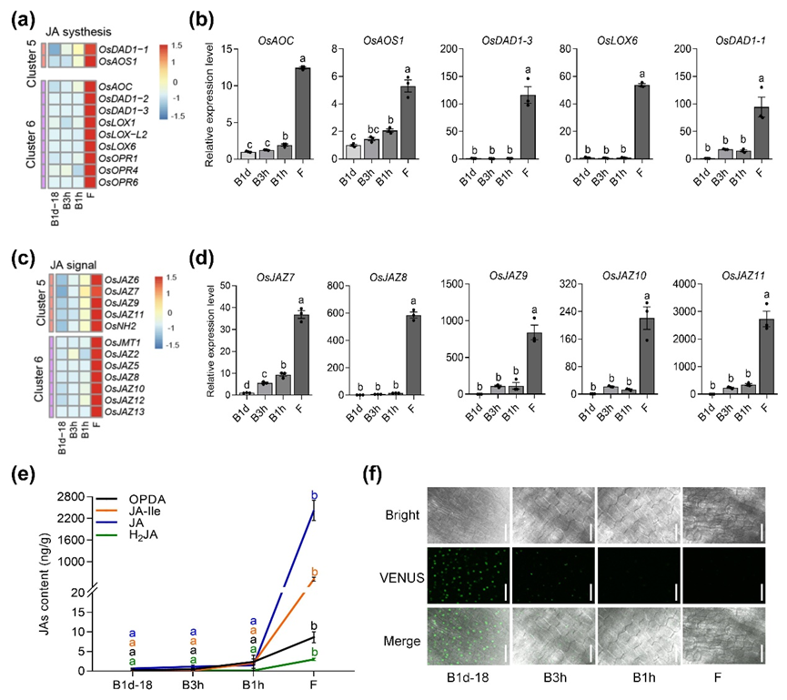
前人研究表明,茉莉酸(Jasmonic acid, JA)及其衍生物是调控水稻颖花开放最为关键的激素,对差异基因中JA合成和信号途径相关基因绘制表达模式热图,发现许多JA生物合成相关基因,如OsAOS1和OsDAD1-1,早在B3h时间点就被上调,而更多的基因,如OsAOC、OsDADs、OsOPRs,直到F时间点才表现出表达升高(图3a-b)。有趣的是,一组JA抑制基因OsJAZs的表达也提高了表达,这可能是由于对JA信号激活的正反馈反应(图3c-d)。利用代谢组手段并通过对能够实时、可视化显示体内JA动态变化的J6V-HM材料的观察发现,内源 JA 早在 B3h 就已经积累,然后在 B1h 继续增加并在 F 时达到最大值。这种积累模式与 JA 生物合成和信号基因的表达谱高度一致(图3e-f)。WGCNA分析表明这些JA相关基因与参与细胞壁修饰、碳水化合物代谢和糖转运、水通道活性、乙烯信号和钙信号通路的许多基因存在相关性。这些结果提示 JA 介导的调控网络在调节水稻花时中起关键作用。
图片图3 开花过程中浆片内茉莉酸含量及其相关基因的动态变化

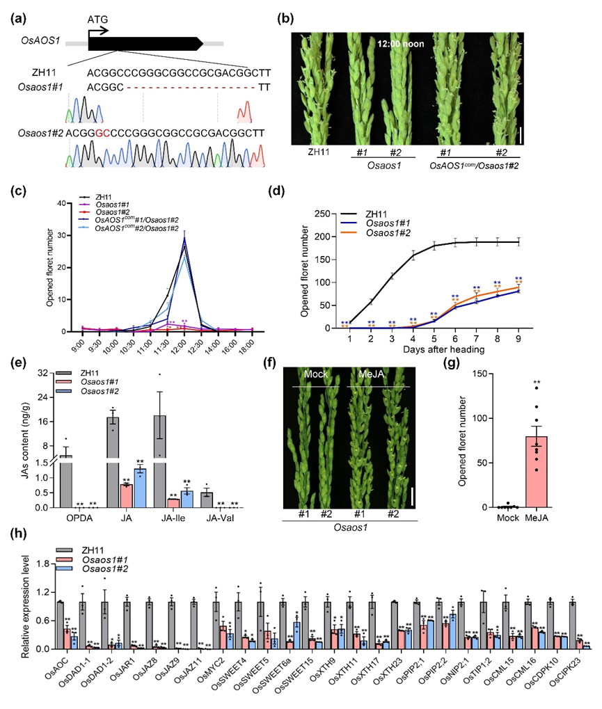
为了进一步证实内源JA在水稻颖花开放的调控作用,通过CRISPR/Cas9技术创制了JA合成关键限速酶(丙二烯氧化物合酶)OsAOS1的突变体Osaos1(图4a)。Osaos1突变体的抽穗后延迟开花,且花时分散(图4b-d)。在Osaos1突变体中回补带自身启动子的OsAOS1,Osaos1突变体表型与野生型ZH11一致(图4b,c)。与预期一致,我们发现Osaos1突变体浆片中JA、JA-Ile、JA-Val和OPDA的含量显著低于ZH11(图4e),而外源MeJA可使Osaos1表型恢复(图4f-g),表明OsAOS1是浆片中JA生物合成所必需的。此外,RT-qPCR分析表明,在B1h时,Osaos1突变体中多个前期鉴定的花时相关基因的表达量与野生型相比显著下调(图4h)。
图片图4 OsAOS1在调控水稻花时的关键作用

进一步利用 RNA 干扰 (RNAi) 技术减弱了水稻中 OsMYC2 表达,通过对两个独立的 OsMYC2表达显著降低株系分析表明, OsMYC2-RNAi株系的颖花开花零散(小花全天随机开放)(图 5a、b、c)。这些遗传证据充分证实了JA是水稻颖花开放的必需因子。
图片
图5 OsMYC2调控水稻花时的分子网络

为了探究JA调控水稻花时的分子机理, 本研究利用RT-qPCR、Y1H、EMSA 、Dual-LUC和CUT&Tag-qPCR实验证实 OsMYC2 可以直接结合糖转运蛋白基因OsSWEET4、水通道蛋白基因OsPIP2;2和细胞壁代谢相关基因OsXTH9的启动子并促进其表达(图 5e-i)。进一步利用CRISPR/Cas9技术在ZH11背景下构建了OsSWEET4敲除突变体Ossweet4。Ossweet4突变体开花延迟,且花时分散,与Osaos1和OsMYC2-RNAi突变体类似(图6a-d)。此外OsMYC2还可以结合OsAOS1的启动子并促进其表达,说明JA对花时的调控可能通过正反馈回路调节JA的生物合成和信号传导。基于以上结果,本研究提出水稻颖花开放前,浆片中JA含量提升,OsMYC2通过直接调控糖转运,水通道,细胞壁重塑和JA生物合成基因的表达,提高浆片内渗透压同时促使细胞壁松弛,浆片细胞吸水膨大进而调控水稻颖花开放的分子调控网络(图6e)。
图片图6 茉莉酸介导的分子调控网络调控水稻花时

沈荣鑫研究小组围绕籼粳稻杂种优势利用开展研究,前期克隆一个主效的籼粳杂种不育基因(Shen et al., 2017, Nat. Commun.)、三个柱头外露基因(Zhu et al., 2023, Plant Biotench. J.)、首个调控籼粳花时差异的关键基因(Gou et al., 2024, Nat. Commun.)。这些研究为推动籼粳杂交稻的产业化发展提供了理论指导和基因资源。
相关推荐