关于《农药生产许可管理办法》规章修改前后对照的明细

作者:丰畴 2025/8/6 11:54:48
2025 年 7 月 15 日,农业农村部正式公布了涉及农药登记、生产许可、经营许可与登记试验等规章修改的决定,即《农业农村部关于修改和废止部分规章的决定》(中华人民共和国农业农村部令 2025年第3号)。本文梳理了《农药生产许可管理办法》规章修改前后对照内容,具备多方面深远意义。旨在确保管理办法契合农业发展需求,让管理部门执行新规更精准高效,推动其规范履职;助力企业把握政策变化,合规开展生产经营


图片

2025 年 7 月 15 日,农业农村部正式公布了涉及农药登记、生产许可、经营许可与登记试验等规章修改的决定,即《农业农村部关于修改和废止部分规章的决定》(中华人民共和国农业农村部令 2025年第3号)。


本文梳理了《农药生产许可管理办法》规章修改前后对照内容,具备多方面深远意义。旨在确保管理办法契合农业发展需求,让管理部门执行新规更精准高效,推动其规范履职;助力企业把握政策变化,合规开展生产经营、规划产能,降低风险;强化企业质量管控,保障农药及农产品安全,守护消费者健康;引导行业淘汰落后产能、加大研发,向绿色可持续方向转型,提升国际竞争力;还能提高政策透明度,方便农户科学用药、社会各界监督,形成共管氛围,促进农药行业健康发展。


图片
图片

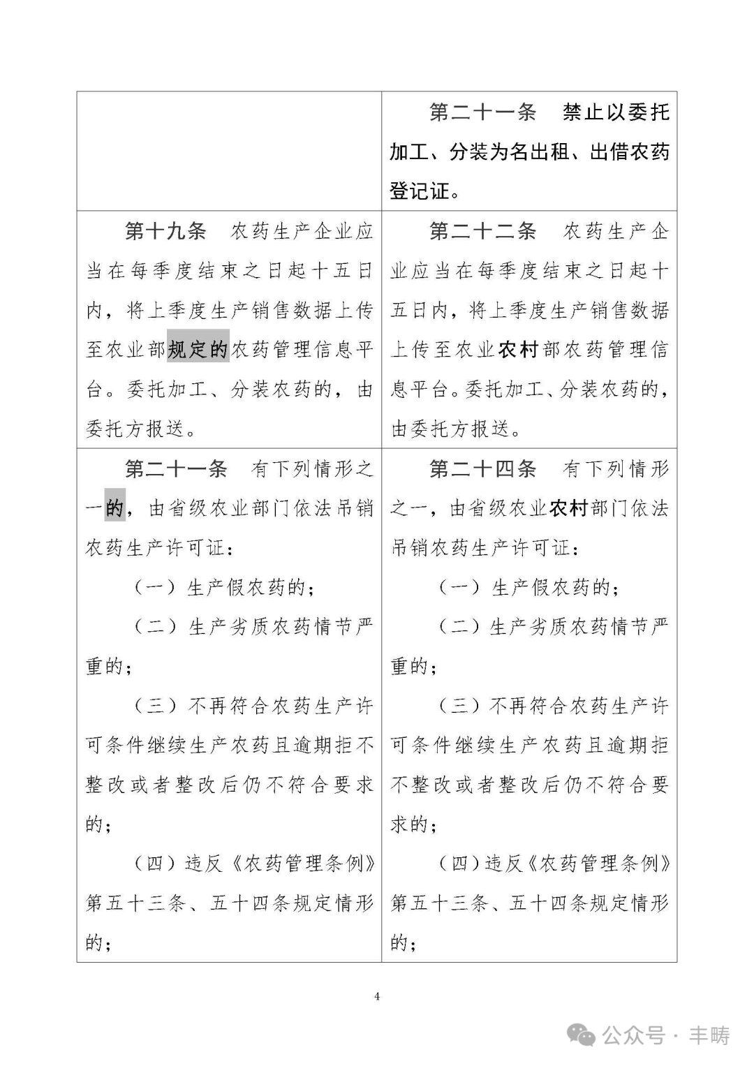
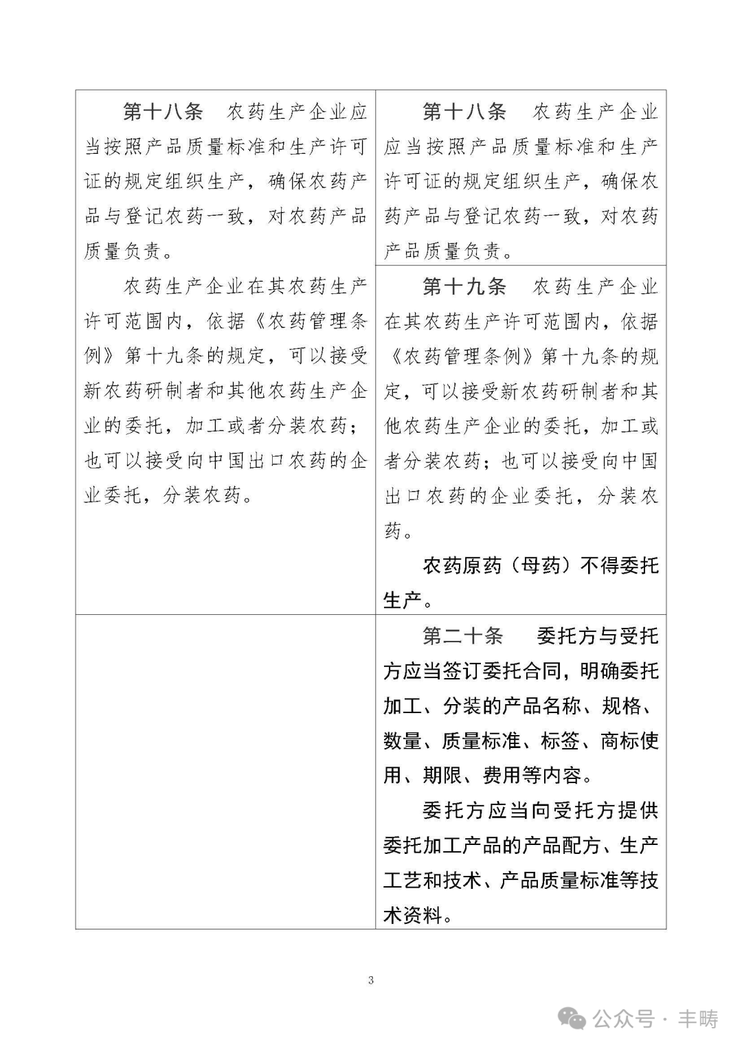
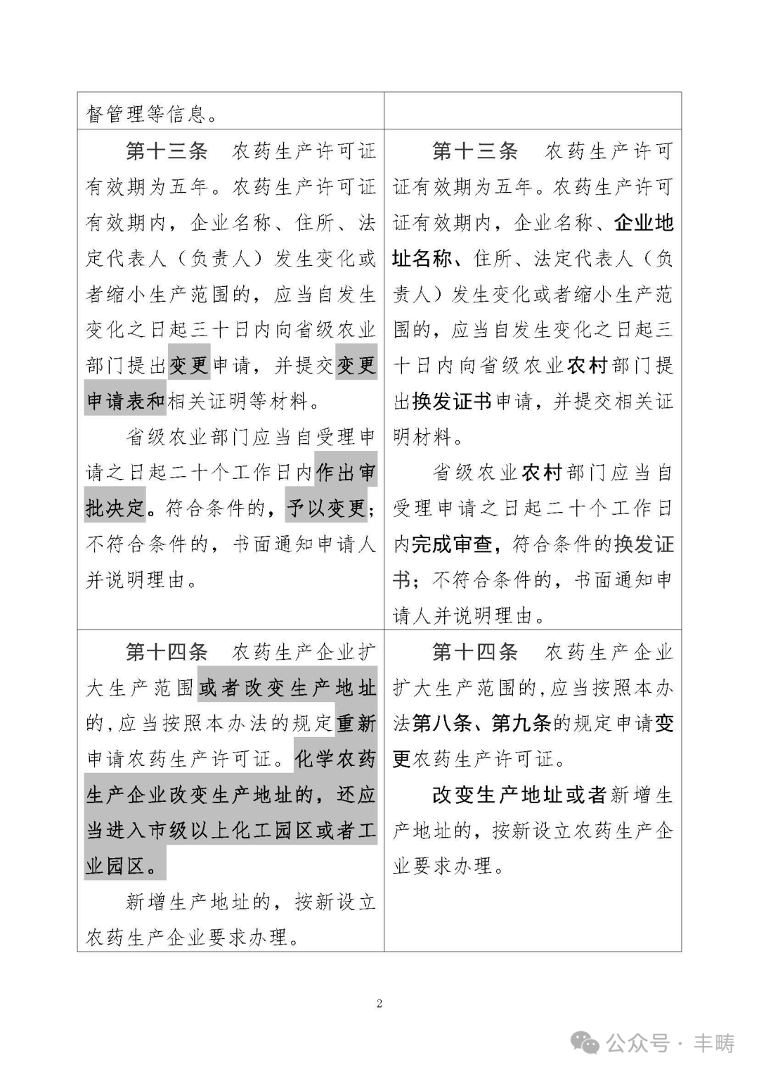
《农药生产许可管理办法》修改前后对照

图片


图片
图片
图片
图片
图片
图片

图片
相关推荐