普通小麦是一个AABBDD的异源六倍体,其形成涉及3个原始祖先物种和2次天然杂交。普通小麦是由祖先野生的一粒小麦(乌拉尔图小麦,含AA基因组)与拟斯卑尔托山羊草(Aegilopsspeltoides,含BB基因组)杂交形成四倍体野生二粒小麦(Triticumturgidum,含有AABB基因组)。节节麦是小麦D族的基因组的二倍体祖先,是小麦的重要资源。随后在大约1万年前节节
普通小麦是一个AABBDD的异源六倍体,其形成涉及3个原始祖先物种和2次天然杂交。普通小麦是由祖先野生的一粒小麦(乌拉尔图小麦,含AA基因组)与拟斯卑尔托山羊草(Aegilops speltoides,含BB基因组)杂交形成四倍体野生二粒小麦(Triticum turgidum,含有AABB基因组)。节节麦是小麦D族的基因组的二倍体祖先,是小麦的重要资源。随后在大约1万年前节节麦(2n=14; DD)和四倍体小麦(2n=4x=28; AABB)自发杂交进而产生了六倍体小麦(T. aestivum; 2n=6x=42; AABBDD)。目前为止,六倍体小麦及其亲缘种AA、DD、AABB和AABBDD的精细基因组序列图谱均已绘制完成,这为小麦的功能基因组学、比较基因组学和进化基因组学研究奠定了基础。

普通小麦基因组形成历史
2024年8月14日,Nature杂志在线发表了来自沙特阿卜杜拉国王科技大学Simon G. Krattinger等团队合作题为“Origin and evolution of the bread wheat D genome”的研究论文。该研究揭示了面包小麦D基因组的复杂历史,并证明了野生近缘种在作物改良中的潜力。这也是该课题组继去年8月发表在Nature杂志上发文报道利用长读长测序分别生成了野生和驯化的单粒小麦高质量染色体水平参考基因组,揭示驯化单粒小麦从新月沃地扩散出去后复杂的杂交和基因渗入模式,后又一重要的进展Nature丨单粒小麦基因组揭示最古老驯化小麦的历史!
与野生祖先相比,现代面包小麦的遗传多样性较低,这是由多倍体化、驯化和育种瓶颈引起的,野生小麦的近缘种代表了基因库,并具有尚未被纳入面包小麦的多样性和有益等位基因。与四倍体和二倍体祖先相比,D亚基因组的加入导致了面包小麦广泛的适应性和卓越的加工品质。因此,野生节节麦群体是小麦D亚基因组改良的种质资源库。找回小麦驯化过程中丢掉的基因,可以用来培育抗逆品种,或者获得一些现代小麦原来没有的品性。该研究为了全面评估节节麦的遗传多样性,首先利用k-mer分析从920个已测序的Tauschii种质中揭示了493个非冗余的Ae. tauschii种质,覆盖了从土耳其西北部到中国东部的地理范围,并定义了由3个基系划定的系统发育,谱系1(L1)为335个种质,谱系2(L2)为150个种质,谱系3(L3)为8个种质(见下图)。之后,该研究利用遗传多样性、地理多样性和表型多样性,筛选出46个种质构建高质量基因组组装体,包括11个L1种质、34个L2种质和1个L3种质。通过 PacBio 测序对选定的 46 个种质进行了测序基因组,覆盖率中位数为 23 倍(18 至 47 倍)。然后为每个谱系选择一个具有代表性的种质来生成从头注释的染色体尺度组装体,即 TA10171 (L1)、TA1675 (L2) 和 TA2576 (L3)。
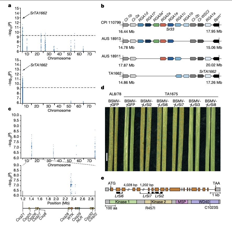
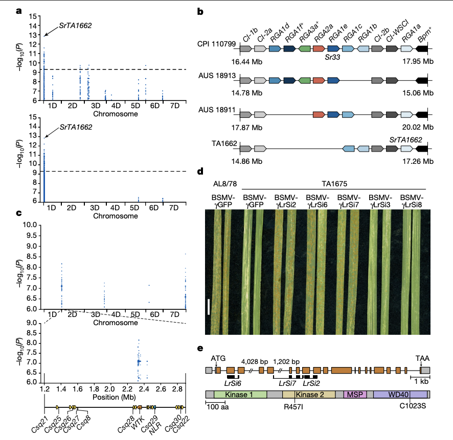
之后,该研究评估了 Ae. tauschii 基因组资源的价值,重点关注抗锈基因。该研究对 46 个 节节麦基因组的分析后,能够克隆抗病基因,并在复杂的抗病位点上进行单倍型分析,使能够从同源基因拷贝中辨别等位基因。
最后,该研究分析支持了一种更为复杂的长期驯化模型,该模型涉及反复出现的杂交和基因流动,导致面包小麦D基因组中出现拼凑状的单倍型模式。这在很大程度上证实了来自里海西南部地区的 Ae. tauschii L2 群体是面包小麦 D 基因组的主要供体,同时还揭示了产生面包小麦D基因组的Ae. tauschii种质是混合的,携带来自不同亚群的基因组片段。
总之,该研究结果揭示了面包小麦D基因组的复杂历史,并证明了野生近缘种在作物改良中的潜力。
论文链接:https://www.nature.com/articles/s41586-024-07808-z