实行分类管理、限期清理已登记产品!农业农村部拟对农药颗粒剂产品采取管理措施

作者:农业农村部官网 2023/12/29 8:30:14
各省、自治区、直辖市农业农村(农牧)厅(局、委),新疆生产建设兵团农业农村局,各有关农药生产经营企业:农药颗粒剂是当前国内外广泛使用的固体剂型,但部分颗粒剂产品施药方式粗放,防治靶标不精准,施药剂量较大,不符合农药减量增效要求,不利于保护生态环境。为加强农药颗粒剂产品登记使用风险管控,根据安全环保、精准防治、减药增效的原则,拟对农药颗粒剂产品采取管理措施。一是实行分类管理。除登记用于防治土传病害、

图片

各省、自治区、直辖市农业农村(农牧)厅(局、委),新疆生产建设兵团农业农村局,各有关农药生产经营企业:

农药颗粒剂是当前国内外广泛使用的固体剂型,但部分颗粒剂产品施药方式粗放,防治靶标不精准,施药剂量较大,不符合农药减量增效要求,不利于保护生态环境。为加强农药颗粒剂产品登记使用风险管控,根据安全环保、精准防治、减药增效的原则,拟对农药颗粒剂产品采取管理措施。

一是实行分类管理。除登记用于防治土传病害、地下害虫外,原则上不再新增登记通过土壤施药方式防治地上病虫害的农药颗粒剂产品。

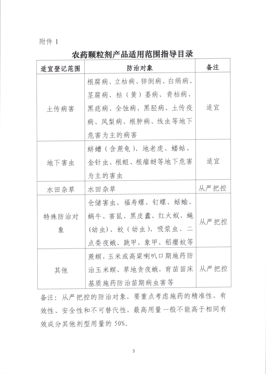
二是制定适用目录。制定《农药颗粒剂产品适用范围指导目录》(附件1,以下简称《目录》),列入《目录》的防治对象,可以登记农药颗粒剂产品。但对于《目录》中用于防除水田杂草、特殊防治对象、特定施药场所的农药颗粒剂产品登记需从严把控。

三是限期清理已登记产品。对已取得登记但不符合《目录》要求、需变更或取消的农药颗粒剂产品(附件2),登记证持有人可选择《目录》对应防治对象申请扩大使用范围登记,提交的资料需符合《农药登记资料要求》。自2026年1月1日起,不再保留除《目录》外的农药颗粒剂产品登记,2028年1月1日起禁止销售和使用。

现对以上管理措施公开征求意见。请于2024年1月26日前将意见以书面或电子邮件方式实名反馈农业农村部农药管理司。

电子邮箱:pmd@agri.gov.cn
传    真:010-59191875
通讯地址:北京市朝阳区农展馆南里11号农业农村部农药管理司(邮编:100125)
附件:
1. 农药颗粒剂产品适用范围指导目录

2. 需变更或取消的农药颗粒剂产品

农业农村部农药管理司

2023年12月26日

图片

图片

图片

图片

图片

图片

图片

图片

图片

图片

图片

图片

图片

图片

图片

(点击图片可查看大图)

相关推荐