设计‘’理想类型“”小麦,产量可提高16-100%

作者:PBJ 2024/8/2 14:07:19
小麦作为全球重要的粮食作物,随着全球人口增长和粮食安全的迫切需求,小麦的供给与需求之间的平衡日益受到关注。然而,小麦种植活动对生态环境造成了不容忽视的影响,包括生物多样性的降低、水体污染加剧以及温室气体排放量的攀升。特别值得关注的是,当前不同区域小麦种植中氮肥的使用量已远超环境承受阈值。其中,土壤养分供应,特别是氮素供应,已成为制约小麦产量增长的关键因素。模拟研究显示,通过优化栽培品种设计,小麦的
小麦作为全球重要的粮食作物,随着全球人口增长和粮食安全的迫切需求,小麦的供给与需求之间的平衡日益受到关注。然而,小麦种植活动对生态环境造成了不容忽视的影响,包括生物多样性的降低、水体污染加剧以及温室气体排放量的攀升。特别值得关注的是,当前不同区域小麦种植中氮肥的使用量已远超环境承受阈值。其中,土壤养分供应,特别是氮素供应,已成为制约小麦产量增长的关键因素。模拟研究显示,通过优化栽培品种设计,小麦的潜在产量可提升16%至100%。但要实现这一模拟潜力,不仅需要克服遗传上的限制因素,还需优化小麦的种植策略。2024年7月4日,国际知名学术期刊《Nature Plants》在线发表了题为“Global needs for nitrogen fertilizer to improve wheat yield under climate change”的短文,深入探讨了被称为“理想类型”的具有前景的产量性状组合在提高谷物产量方面的巨大潜力,为小麦生产的可持续发展提供了新的思路与方向。

图片

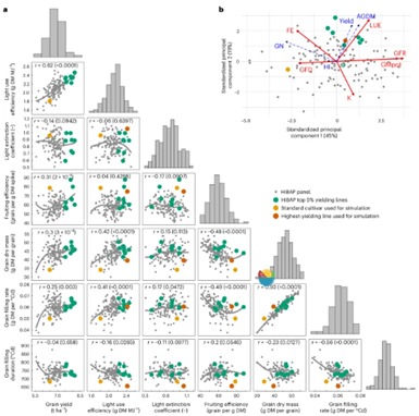
首先,研究人员构建一个包含12个小麦模型的集合模型,在全球五个具有代表性的高产田地进行了严格的测试。测试结果显示,该模型在模拟谷物产量及其他相关特性方面表现出色。随后,该集合模型被进一步应用于全球34个高降雨量或灌溉地区,对未来2040-2069年的小麦产量进行了预测。结果显示,受地区和气候变化的影响,部分地区的小麦产量将有所增加,而另一些地区则可能面临减产的风险。为了充分挖掘小麦的生产潜力,科学家们对高生物量优质春小麦品种的双单倍体群体进行了深入的遗传变异性和表型特性分析。研究发现,这些品系具有显著提高产量的潜力,其中最佳品系相较于参照品种,产量提高了31.8%至21.7%。值得注意的是,产量最高的双单倍体品系不仅产量高,而且在光能利用效率、冠层光消减系数、潜在籽粒灌浆速率和平均籽粒干重等方面均表现出色。

图片

本研究分析了143个春小麦优质基因型的高生物量关联作图面板(HiBAP)中源库性状之间的关系。在HiBAP面板中,光能利用效率(LUE)、冠层光消减系数(FE)、潜在籽粒产量(GMpot)和潜在籽粒灌浆速率(GFR)等性状与谷物产量呈正相关。在Bacanora × Weebil双单倍体群体中,高谷物产量与LUE、FE、GMpot和GFR的高值相关联。多模型集成(MME)在全球三个站点的最佳产量双单倍体品系上准确模拟了谷物产量,与全球34个站点的本地适应性优质品种相比,在未来气候情景(RCP4.5和RCP8.5)下,高产量理想型的模拟无氮限制谷物产量显著增加。

图片

该研究通过精细模拟,深入分析了谷物产量、氮利用效率和谷物蛋白质浓度对氮肥施用的响应。模拟结果显示,模型成功捕捉了谷物产量随土壤氮含量变化的动态趋势,并准确反映了长期田间试验中作物氮、氮盈余和氮利用效率的实际响应。值得关注的是,高产小麦品种在基准及未来气候条件下均表现出显著的增产效果,并且其氮利用效率(NUE)提升了17%,展现了巨大的增产潜力。然而,高产小麦同时也增加了对氮素的需求,预计全球作物氮需求将增长27-31%,进而推动氮肥用量增加46-50%。为应对这一挑战,迫切需要寻找新的氮源,并开发创新的氮管理策略,特别是在肥料供应受限的地区。因此,未来的农业策略需要综合考虑农艺、遗传和社会经济因素,致力于提高氮的利用效率,减少对环境的不良影响。
相关推荐