广西大学/中国农科院合作破译甘蔗现代杂交栽培种基因组

作者:PBJ报道 2024/4/12 10:42:01
甘蔗是世界上最具商业价值的经济作物之一。作为世界上最重要的糖料和生物燃料作物,甘蔗生产80%的糖和40%的生物燃料,是世界上产量最大的作物。现代栽培甘蔗基因组是世界上最复杂和最具挑战性的基因组之一。与其他异源多倍体植物(如油菜、小麦和棉花)不同,现代栽培甘蔗起源于两种原始甘蔗种(割手密S. spontaneum和热带种S. officinarum)的杂交,然后进行多轮回交。复杂的杂交过程使其基因组
甘蔗是世界上最具商业价值的经济作物之一。作为世界上最重要的糖料和生物燃料作物,甘蔗生产80%的糖和40%的生物燃料,是世界上产量最大的作物。现代栽培甘蔗基因组是世界上最复杂和最具挑战性的基因组之一。与其他异源多倍体植物(如油菜、小麦和棉花)不同,现代栽培甘蔗起源于两种原始甘蔗种(割手密S. spontaneum和热带种S. officinarum)的杂交,然后进行多轮回交。复杂的杂交过程使其基因组的复杂性大大超过其祖先,由此产生的杂交基因组包括非整倍体和异源染色体的混合,染色体不均匀地遗传自两个多倍体祖先物种。两个亚基因组之间极高的倍性和广泛的重组给栽培种甘蔗的全基因组组装和分析工作带来前所未有的挑战。

202448日,广西大学张木清教授、陈保善教授团队联合中国农业科学院深圳农业基因组研究所张兴坦研究员团队在Nature Communications上在线发表了题为“A chromosomal-scale genome assembly of modern cultivated hybrid sugarcane provides insights into origination and evolution”的研究论文,首次从染色体水平破译了甘蔗现代杂交栽培种的完整基因组,并解析了甘蔗栽培种中一系列生物学问题。完整的栽培种基因组破译是甘蔗基础生物学研究的又一个里程碑,研究结果不仅为现代甘蔗杂交种的起源和进化提供了独特的视角,而且有助于揭示优良农艺性状的分子机制,对开展甘蔗精准育种具有重要意义。

图片

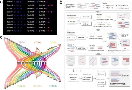
本研究以广西大学自育的现代杂交甘蔗品种中蔗1号(ZZ1)为研究对象。为了克服现代甘蔗杂交基因组中祖先亚基因组多倍体和广泛重组的特点,研究人员提出了一种创新的“基于血缘组分的降维”组装策略,辅以各种测序技术,完成了ZZ1染色体水平的基因组破译工作。采用了PacBio单分子测序、基于高分辨率染色体构象捕获(HiC)的物理图谱以及Oligo-FISH核型分析等辅助组装,为了便于染色体定位,还对两个亲本(ROC25YZ89-7)进行Illumina短读测序。随后,使用hifiasmZZ1基因组进行从头组装,初步组装基因组大小为11.2 Gb。通过Hi-C信号进一步纠正组装错误并去除受污染序列,得到一个高质量contig水平的组装,包含10.4 Gb基因组序列。为了降低染色体scaffold的复杂性,研究人员根据重测序的亲本基因组(ROC25YZ89-7)数据将contigs分配到母本(ROC25)和父本(YZ89-7)组,两组序列数量相近(ROC254.3 Gb, YZ89-74.7 Gb),合计占组装大小的87 %。此外,利用已发表的S. spontaneumSs)和S. officinarumSo)基因组和重测序数据,通过测序深度和相似性追溯ZZ1组装contigs的祖先起源。将58.7 %6.1 Gb/10.4 Gb)序列划分为So组,23.1 %2.4 Gb/10.4 Gb)序列划分为Ss组。核型分析鉴定出114条染色体,其中68条来自S. officinarum31条来自S. spontaneum15条为两个祖先亚基因组之间的重组。最后,分别对ROC-SoROC-SsROC-RecYZ-SoYZ-SsYZ-Rec 6个预先分配的组进行染色体定位和组装,将现代杂交甘蔗品种ZZ187 %9.1/10.4 Gb)序列锚定在114条染色体上。采用同源预测、转录组比对等方法进行基因组注释,预测得到68509个区分等位的蛋白编码基因(BUSCO 99.7 %),是一个迄今为止最为完整的高质量甘蔗现代杂交栽培种基因组(图1,表1)。

图片
1:甘蔗现代杂交栽培种ZZ1基因组的核型分析和染色体组装
a.核型分析;b.测序和组装策略概述;c. ZZ1的基因组特征

Table 1. Statistics of genome assembly and annotation.
图片

高质量的ZZ1基因组以高分辨率展示了其染色体的起源和重组,将对栽培种染色体的认识从定量水平扩展到具体的序列水平,早期研究表明,割手密中存在3个染色体基数,即x = 8910。研究发现,68条源自SO的染色体在每个同源染色体组中含有不同数量的单倍型,从Chr02/04/105个单倍型到Chr068个单倍型;源自SS的染色体在10个同源染色体组中平均有3.1个单倍型,在Chr05Chr08上不存在家系分布,导致其染色体基数由x = 10变为x = 8。这一发现对解释杂交甘蔗在育种过程中非整倍体的形成起重要作用。基于FISH技术更精确地确定了两个原始祖先亲本对现代甘蔗杂交种的比例遗传贡献和序列组成,这对探索现代甘蔗品种优越性状遗传基础具有重要意义。

图片
2:血缘分析
a.血缘分布;b.亚基因组的血缘比例;c.各组合Ksd.不同时期等位基因表达差异

糖分和生物抗逆性是现代甘蔗品种选育中关注的重要农艺性状。研究人员发现,PLTVGTSFPTMTSTPpGlcT等糖转运蛋白家族共有130个基因,包括1166个等位基因。这些家族中大部分等位基因来自于SO,只有极少数等位基因来自于SS。其中,PLTTMTSWEET家族中的基因发生了显著扩增。NBS是调控植物抗病性的重要植物转录因子家族,基因组中共发现571个基因,包括5181个等位基因(51.63%来自SO24.45%来自SS23.91%来自Rec)。虽然来自SS的等位基因数量仅占1/4,但其表达显著高于来自SO的等位基因。推测这些基因可能参与了甘蔗对病原菌的抗性和侵染后的一系列防御反应。结果证实SSSO对现代甘蔗杂种高非生物抗逆性和高含糖量性状的贡献(图3)。

图片
3:现代甘蔗育种关键性状相关基因家族
ZZ1不同发育阶段叶片和茎中pGlcT (a)NBS (b)家族等位基因表达情况

ZZ1对甘蔗黑穗病具有极高的抗性,基于前期在R570中鉴定的抗黑穗病QTL区域,在ZZ1YZ-Rec-Chr06A染色体上定位到长度大约33.35Mb、包含1902个基因的同源区域,该区域较R570明显扩大,且部分基因与R570表现出12的共线性模式。基因功能注释还发现,该区域存在大量如FLS2WAK等植物抵抗病原体侵染的基因家族,并存在大量扩增现象。表达模式分析发现,WAK家族基因不仅能对鞭黑粉菌侵染表现出上调响应,在甘蔗叶、芽、根的生长过程中也呈现出持续上调表达模式。这些基因可能为ZZ1高抗黑穗病特性提供了遗传基础(图4)。

图片
4:与黑穗病抗性相关的分析
a.甘蔗黑穗病QTL区域连锁分析;b.基因家族分析;c.WAK基因家族的表达模式

广西大学张木清教授、陈保善教授,中国农业科学院深圳农业基因组研究所张兴坦研究员为该论文的共同通讯作者,广西大学青年教师暴怡雪博士,张清教授,黄江锋副教授和深圳农业基因组研究所已毕业硕士生张晟铖(现为华中农业大学在读博士研究生)为该论文共同第一作者。该研究得到了国家重点研发计划、国家自然科学基金、国家糖料产业技术体系、广西重点研发计划、国家博士后创新人才支持计划等项目的资助。

据悉,广西大学张木清教授带领的甘蔗育种团队,长期开展甘蔗现代育种技术创新研究与突破性新品种选育,优化了现代甘蔗育种技术体系,完成了现代甘蔗育种主要节点材料的基因组重测序和重要工农艺性状鉴定,解析了重要性状的遗传形成机制,筛选关联标记及关键基因调控基因,创制了一批抗花叶病、梢腐病、黑穗病,抗除草剂和抗旱等具有重要商业价值的转基因材料,为进一步提高广西甘蔗生产效益做出了突出贡献。近5年,团队承担国家糖料产业技术体系、国家自然科学基金、国家重点科技攻关计划、广西科技重大专项等项目研究,登记17个优异甘蔗新品种,获得新品种保护权1个,在Nat GenetNat PlantsPlant Biotechnol J等国际著名期刊发表论文120多篇,专著7部,授权专利17项,制定团体标准2项,获广西科学技术进步一等奖1项,中国产学研合作创新成果二等奖1项。

原文链接:
https://link.springer.com/article/10.1038/s41467-024-47390-6?utm_source=rct_congratemailt&utm_medium=email&utm_campaign=oa_20240408&utm_content=10.1038/s41467-024-47390-6
相关推荐