河北省农业农村厅农药生产许可公告

作者:河北省农业农村厅 2026/1/6 10:59:35
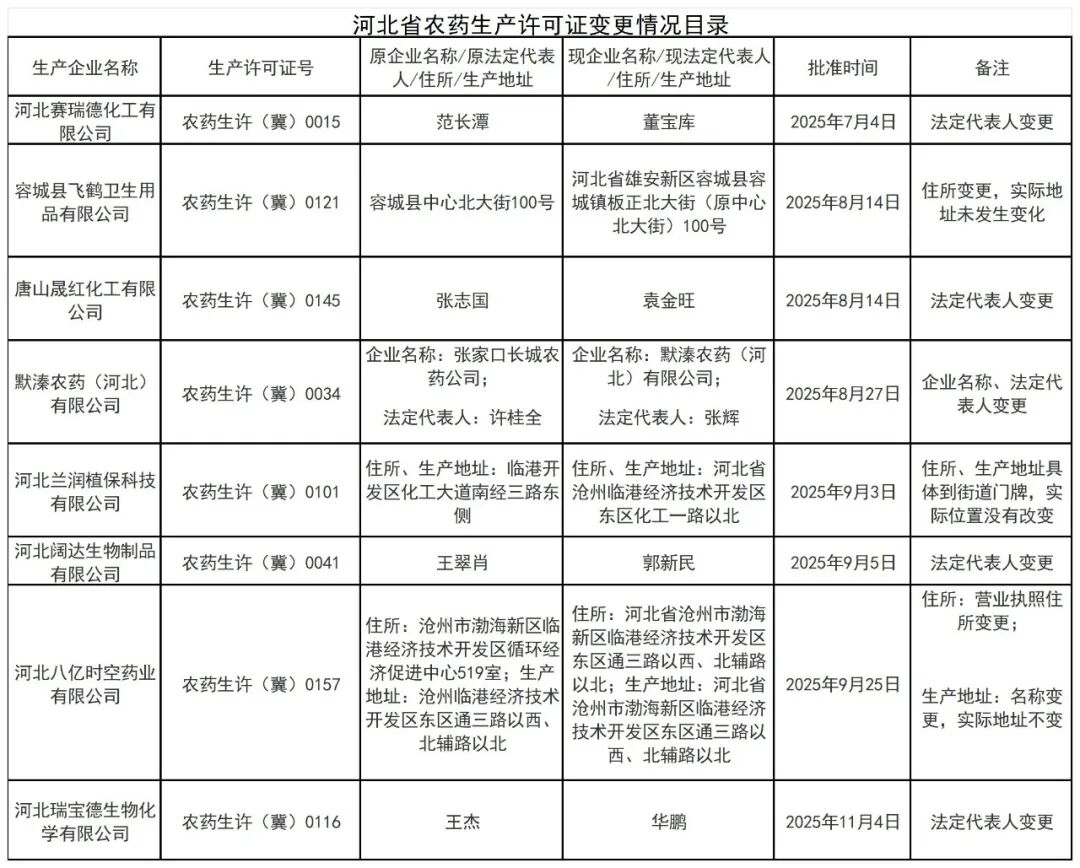
2025年12月23日,河北省农业农村厅发布河北省农业农村厅农药生产许可公告 ,涉及23家河北省农药企业。按照《农药管理条例》《农药生产许可管理办法》和《农药生产许可审查细则》等规定,经审查,河北贺森化工有限公司等2家符合农药生产许可证延续条件,同意其农药生产许可证延续。河北德瑞化工有限公司等9家符合农药生产许可证扩大生产范围条件,同意其扩大生产范围。河北天厦精细化工有限公司等4家企业符合农药生产
2025年12月23日,河北省农业农村厅发布河北省农业农村厅农药生产许可公告 ,涉及23家河北省农药企业。

按照《农药管理条例》《农药生产许可管理办法》和《农药生产许可审查细则》等规定,经审查,河北贺森化工有限公司等2家符合农药生产许可证延续条件,同意其农药生产许可证延续。河北德瑞化工有限公司等9家符合农药生产许可证扩大生产范围条件,同意其扩大生产范围。河北天厦精细化工有限公司等4家企业符合农药生产许可证核发条件现已核发农药生产许可证。河北赛瑞德化工有限公司等8家企业符合农药生产许可证变更规定,同意其变更。

详细信息如下:
相关推荐